交付8年之餘的工程,如今能合理進行造價鑑定?_風聞
顽强的星星TJ-08-28 12:40
從來沒想過交付8年之餘的工程,如今還能合理進行造價鑑定?不錯,這樣的事情如今就真真切切的發生在我們南通四建集團有限公司。
在2010年2月11日,南通四建被確定為臨汾城西客運站工程的中標人。
2010年6月10日,南通四建與臨汾某交通運輸局項目部簽訂了山西省建設工程施工合同。
2015年11月24日,南通四建按照工程設計要求和相關規定標準完成全部工程施工,經各方檢查驗收評定合格,向建設單位進行了竣工移交。
2018年6月5日,臨汾某交通運輸局對整個工程進行了審定結算,金額為325946353.5元。施工期間,臨汾某交通運輸局已付南通四建工程款224527459.28元,剩餘101418894.22元工程款被告以需要審計為由不予支付。
於2020年5月10日判決。判決後被告方(臨汾交通局)不服上訴至最高人民法院,不知用了什麼關係致使最高院第四巡回法庭發回重審。
2022年3月16日判決,我方勝訴。判決後被告方不服再次上訴至最高院,案件還在審理過程中。
在審理討程中臨汾市政府和交通局個別領導用不正當手段勾結最高人民法院第四巡回法庭趙某暴有法不依,違法強行啓用造價鑑定程序。

對此違法啓動的鑑定程序我們南通四建集團回覆意見如下:

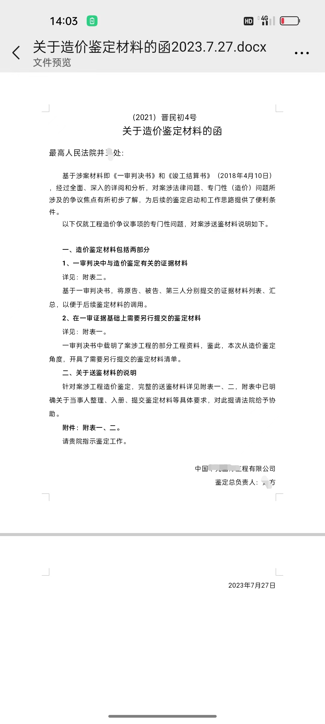
由上圖,我生出幾點疑問如下:
1. 我們有雙方簽章確認的《臨汾城西客運站工程竣工結算書》工程價款雙方已經確認。為何現在進行造價鑑定?
2.案涉工程交付至今已經八年多了,工程原貌已經發生了巨大變化,根據現場現在還能公平公正的鑑定嗎?
3.根據資料鑑定同樣無法進行,臨汾市交通運輸局對簽章確認的工程量和審批單價都不認可,會認可時隔8年的造價鑑定?
綜上所述,那麼臨汾某交通運輸局不斷上訴,要求我們現在進行造價鑑定是有着怎樣的陰謀?法治社會,誰能一手遮天?現請求上級部門查明事實!讓我司參加涉案工程的農民工早日拿到應有的血汗錢,以平息民!現關於最高院的再審,最高院已經受理,我們將持續關注該案的再審裁定結果。