野球帝怎麼了?_風聞
体育产业生态圈-体育产业生态圈-商业改变体育,体育改变生活09-07 13:08


從上月開始,西安籃球廠牌野球帝的幾位核心成員,紛紛摘下了各自短視頻賬號上原有的野球帝mcn標識。一時間,網友紛紛猜測這幾位都和公司之間產生了分歧,「野球帝元老成員疑似退出」也成為了球迷們關注的熱點話題。
而野球帝在今天中午發佈的一則聲明,正式否認了幾位成員的退出,不過會換一種更為「自由」的方式繼續合作。在本文中,我們將從旁觀者的視角對這份聲明進行解析,看看這次鬧劇會給球員和公司雙方分別帶來什麼影響。
▂
文 / 李佳浚
編 / 李祿源
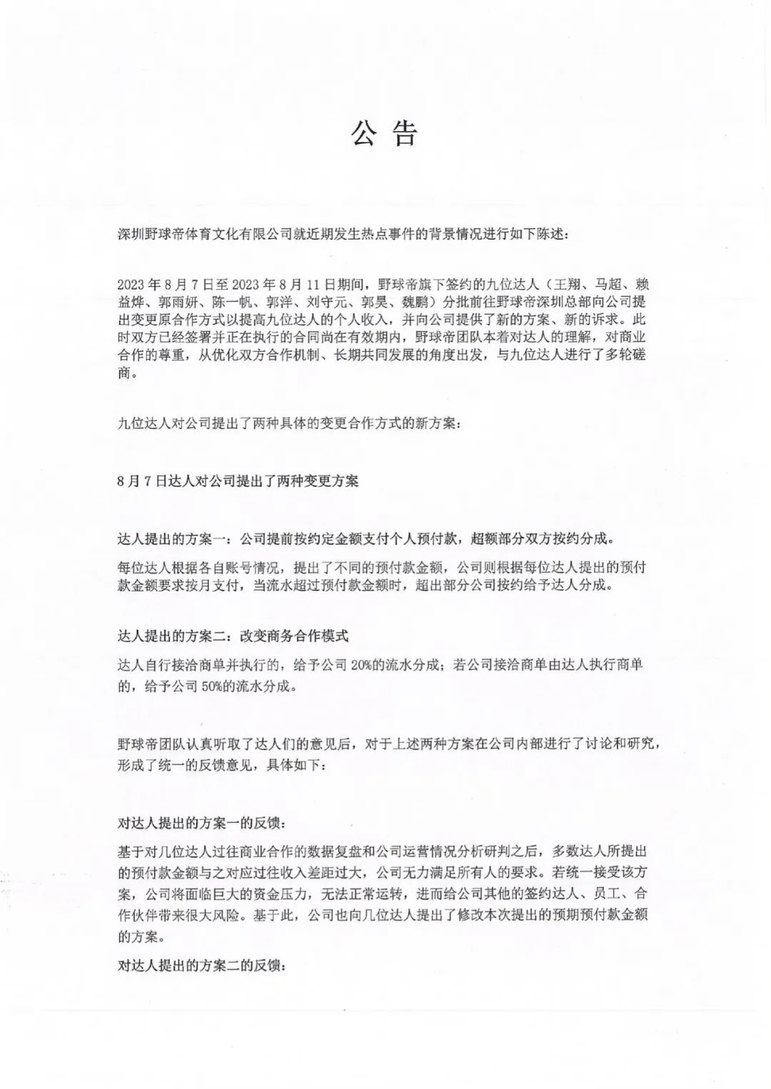
9月6日中午,野球帝在官方社媒上發佈了一則公告,就近日公司與9名元老成員之間的爭議做出回應。
公告原文如下:



圖源:微博@野球帝
左滑查看公告完整版
總而言之,根據野球帝方面表示,在八****月初9位達人向野球帝公司提出更改合同內容以提高個人收益的要求之後,雙方進行了數次談判,最終以一個新的合作方式達成了共識,9位達人並沒有完全離開野球帝團隊。
這一則包含了談判過程、合作模式和分成比例等細節的公告,終於給網友們一個多月以來的猜測畫上句號,也讓很多被野球帝兄弟籃球、青春熱血氛圍所感染許久的粉絲們突然驚醒:野球帝,本質就是一個公司。
從一開始是,以後更會是,如果拋去所謂的情懷和感性來看,這次爭議或許只是這個籃球公司內部,一次針對老員工權益和薪金上、再正常不過的調整。

一紙合約回應爭議,背後意味着什麼?
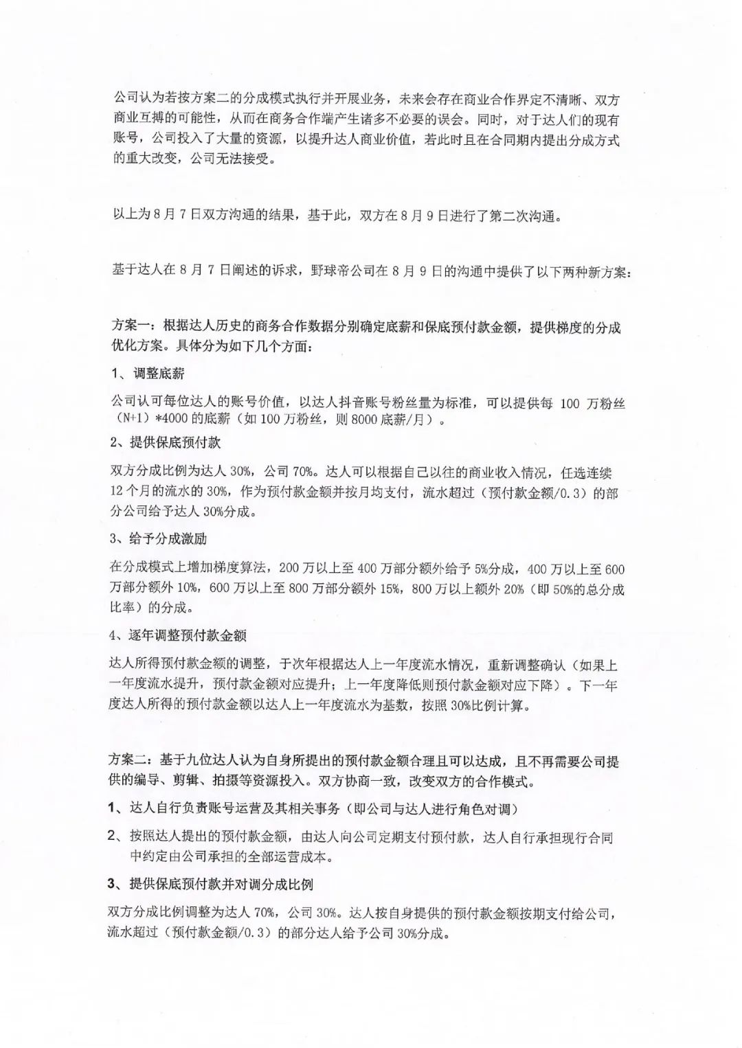
根據野球帝給出的方案二調整後,達人將自行負責賬號運營事務,雙方在商業收入的分成比例從原來的「達人30%:公司70%」變成了「達人70%:公司3****0%」,不過需要按約提前向公司支付預付款。
同時,野球帝公司將不再向9位達人的賬號提供攝影、後期、流量等運營支持,達人的賬號撤掉野球帝的MCN標識,並在目前合同在2027年2月份過期之前不允許綁定其他MCN公司。

圖源:微博@野球帝
相較於以薪金優化為主的方案一來説,方案二更具力度、調整幅度更大。從今以後,不管是選題、拍攝、製作還是商單洽談,9位達人都將自主操作,而且還需要以支付預付款的形式,向野球帝支付現有合同中除內容運營外的服務。
也就是説, 以前是公司賺錢給達人們分,現在是達人們自己賺錢給公司分。
但同時,對於達人來説,方案二中70%的商業流水分成也更具誘惑,這意味着達人們終於能夠收穫商單中的大部分收入,畢竟在之前,相較於幾千塊錢的底薪,來自各大品牌的商單金額才是他們日常收入中的更大組成部分。
不過,這樣的方案一旦實施,野球帝公司必然會對幾位老成員在未來商業和賽事計劃中的比重進行調整。而因為幾位達人在2027年合同到來之前無法與其他MCN機構簽約,他們在未來能否依靠自身現有的流量和形象,拓展出更多的資源,我們只能打一個問號。

海沃德中國行期間與野球帝的互動 圖源:微博@野球帝
但話説回來,一向以兄弟、熱血、正能量形象示人的野球帝也是第一次展現出這個團隊如此商業的一面,在無法讓所有粉絲都理解作為一個公司的難處時,野球帝似乎依舊有信心頂住輿論,並以新一代成員們為班底,延續自己在野球江湖中的不二競爭力。
此外,在這則公告發布的同時,一直保持神秘的「帝哥」和內容負責人張子沫、張師傅,也分別從公司負責人的角度回顧了野球帝的誕生和進化史,並在其中進一步表達了野球帝為什麼不願向達人所提出的需求妥協:野球帝能走到今天,並非全靠達人。

從「帝哥」長文,回顧野球帝公司的開始
據帝哥在信中介紹,2014年初創之時,野球帝只是一個陪大家聊天、分享實戰乾貨的籃球公眾號,直到後來產品負責人徐鶴鳴、內容負責人張子沫以及文案負責人丁辰等成員的加入,才算正式完成了核心團隊的搭建。
也正是因為幾個負責人各司其職,野球帝才成功地在2018年的短視頻風口中站穩了腳跟,並依靠加重籃球、運動服飾初代產品完成了初步的變現和佈局。

張子沫 圖源:微博@野球帝
在張子沫的帶領下,初代成員王師傅、馬師傅、魏師傅和郭師傅幾個初代出鏡成員受到了越來越多的喜愛,粉絲也分別突破百萬。但當時,所謂MCN和達人的概念還不成熟,幾個師傅也只是拿着兩三千塊工資的野球帝員工。
隨着短視頻的爆發,野球帝公司在確認了內容模式和公司發展方向後,陸續簽約賴益燁、李觀洋、郭洋等人,達人矩陣的概念才首次正式落地。
2020年,商務負責人陳明森的加入以及「Courtman」品牌的成立,才讓達人們的流量變現邏輯變得成熟。而後來楊策、黃文祺、陳國豪等新血液的加入,也只是這份商業邏輯的延續和拓展。

2023年CBA選秀狀元陳國豪 圖源:微博@野球帝
換句話講,從野球帝公司的角度來看,達人的孵化只是發展過程中的重要一環,而賬號或者個人IP的成長是整個公司各個部門共同努力,且投入大量資源後的結果。所以當達人們在獲得流量之後,向公司申請當時簽約合同規定外的收益時,野球帝只能表示「無力滿足所有人的需求」。
但對於網友來説,他們認知中的野球帝並非是一個清晰的公司形象,許多人開始關注野球帝只是因為那一批初代達人。因此,當9個老成員在爭議之中紛紛在文案中用「離別」、「不捨」等關鍵詞暗示改變即將發生時,輿論也一窩蜂地倒向師傅們,人們也開始向野球帝官方討要説法。
因此,野球帝在與幾位達人達成協議以後,選擇將自己掩蓋在「兄弟籃球」人設下商業的一面展示出來,正面向輿論回應。
而在公告發出的幾個小時後,老成員之一郭洋和為野球帝公司發聲的張子沫更是在抖音上產生了爭執,並爆出郭洋的最受歡迎的作品之一和一直以來的人設其實是公司為其設計。這樣的動作,也可能讓野球帝在粉絲心中的可信度和真實度大大降低。

將「家務事」擺到枱面上的考慮,我們作為旁觀者無法揣測,但可以肯定的是,雖然這些核心成員沒有在真正意義上離開野球帝,未來,我們可能也很難看到之前那樣高頻率的互動和扶持,新老成員在兩條不平行的未來道路上,也必將越走越遠。
不止野球帝,隨着草根籃球的互聯網生態在近些年來迎來爆發,全國各地也衍生出了許多籃球廠牌。

流量時代,野球和商業的思辨與平衡
除了野球帝,人們熟悉的另一個籃球團隊中也發生了重大的調整。
8月26日,楊政在抖音上發佈了一則視頻,宣佈自己將退出瓷器廠,同時預告了與孟繁西(原瓷器廠)、劉暢(原北控隊)、丹尼(原Zooparty)等球員組成的新廠牌,將在9月中旬亮相。
消息一經發出,網友們紛紛表示不理解,「沒楊政的瓷器廠不好看了」、「‘瓷’走了,就剩‘器廠’了」等聲音也接連出現在楊政和瓷器廠成員賬號的評論區中。

圖源:抖音@瓷器廠的爺們er
幾乎是在同一時期,國內兩大頭部草根籃球團隊都和內部的初代成員之間在合作上產生變動,從時間上來説或許有着些許偶然性,但問題本身的出現並非不可預見。
在有着中國野球黃金時代之稱的2000年左右,這份文化還是最原始的樣子,一個球隊走在一起,可能只是因為兄弟感情和對於籃球的熱愛。而大部分觀眾們消費街球文化的唯一方式,也就是擠到人山人海的球場上現場觀賽。
而如今,與許多娛樂文化一樣,信息的快速擴散以及流量概念的出現為草根籃球帶來了前所未有的商業機會的同時,也讓這份文化變得更加複雜。
就像「帝哥」和張子沫在各自的信中所説,在人們口中的「初代成員」王師傅、馬師傅等人到來之前,「野球帝」三個字就已經在以一個公司的形式運轉着了,以喜愛的籃球為載體獲得收入,才是野球帝開始的初衷。

圖源:微博@野球帝
在流量為他們帶來收入的同時,公司也必將迎來革新以尋求更遠更大的發展。而人們也會開始懷念過去那些純粹、感性、沒有距離感的東西,並嘗試將其融入到這個豐富而嘈雜的時代當中,這個過程必然充滿矛盾,並與各方利益緊密相連,因此免不了會有取捨和犧牲,而最不值錢的情懷,大概率是其中首選。
這並不代表幾位師傅之間的深厚友情是假的,但不可否認的是,**野球帝公司將這種情懷放大、並頻繁在作品中展現出來的很大一部分原因,正是通過觀眾對「兄弟籃球」的嚮往,來獲得關注和流量。**畢竟這種一羣好朋友每天在一起打球,順便賺大錢的場景,是很多籃球少年夢裏出現無數次的場景。
因此,對於野球帝和9位師傅來説,目前的局勢可能是現階段最好的一種結果,擁有百萬粉絲的達人球員,在收入層面獲得的更多可能,而公司也能夠用現有班底,繼續沿着更清晰的發展路線前進。
而對於我們觀眾來説,在喜愛作品和內容的同時,也要秉持理性心態,保持對其背後商業模式的更深一步思考,並希望中國草根籃球能夠繼續發展,以百花齊放的姿態輸出更多優秀作品,為喜歡籃球的人們帶來更多快樂。
封面圖片來源:微博@野球帝