張勇告退,阿里巴巴“走進新時代”_風聞
刺猬公社-刺猬公社官方账号-09-11 13:45
港交所的那面銅鑼,未來幾年在他們手中敲個不停。
文 | 園 長
編 | 陳梅希
不到三個月之前的2023年6月20日,阿里巴巴宣佈張勇將離開董事長和CEO的崗位,分別由蔡崇信和吳泳銘接任,具體時間正是2023年9月10日。
到了這天,阿里巴巴一方面順利完成了董事長、CEO的集團領導交接,出乎很多人意料的是,張勇還一併卸任了阿里雲董事長、CEO的職位,僅繼續擔任阿里合夥人,徹底離開阿里巴巴的業務一線。
在9月10日新任董事長蔡崇信發出的全員信中,還提到阿里決定投資10億美金支持張勇設立科技基金、授予阿里史上第一個“功勳阿里人”榮譽稱號。此外,吳泳銘將接任阿里雲董事長兼CEO職務,集團CEO兼任阿里雲CEO的局面,又回來了。

吳泳銘、張勇和蔡崇信(從左到右)
從馬雲到張勇再到蔡崇信+吳泳銘,阿里第二次實現了集團“掌舵者”的交接,在國內互聯網產業的發展歷程上,這是相當罕見的——其他相同或者接近阿里體量的互聯網公司,第一代創始人基本仍在一線,創始人偶爾隱入幕後,往往還會迴歸重掌大局。幾乎只有阿里,在使用一種接近制度化的方式,進行核心管理職務的交接和傳承。
這對於正在進行“1+6+N”改革的阿里來説,同樣意義非凡。
很多人認為性情温和的張勇是個不錯的“守成之主”,在互聯網行業增速放緩的四年間,沒有讓阿里集團掉隊,而是穩中有進;而新上任的董事長蔡崇信、CEO吳泳銘的組合,也會給阿里巴巴集團更好的國際化視野和技術背景。
至於阿里雲,2022年底,張勇兼任阿里雲CEO的時刻,頗有幾分“臨危受命”之意。此後至今的大半年時間,雲計算市場經歷了一場由阿里雲主動打響的價格戰。在AI正在深刻改變雲計算行業的當下,一位技術背景深厚的集團CEO兼任阿里雲CEO,不難看出阿里雲守住國內雲計算老大之位的決心。
從各個層面上看,以2023年的9月10日為節點,阿里巴巴的新時代開始了。

站在張勇的肩膀上
在宣佈張勇卸任的全員信中,蔡崇信以“成績斐然”四字形容張勇對阿里的貢獻。
迄今為止,張勇在阿里工作了16年,擔任了8年CEO、4年董事長,還先後兼任過淘寶天貓董事長、阿里雲智能集團CEO等職務,**創立雙十一購物節、推動天貓快速發展、帶領集團的無線化轉型、全球化佈局,**這些阿里巴巴乃至整個電商行業發展歷程中的大事件,都和張勇有關。
張勇是一個CFO出身的領導者。在很多互聯網公司裏,任用一位CFO背景的人選擔任CEO,都被認為是開始精打細算過日子、認真賺錢不搞浮誇冒進的重要信號。但需要注意的是,當張勇在2015年就任阿里巴巴CEO時,他不僅僅在淘寶擔任過CFO,還在淘寶、天貓做過總裁,也擔任過集團的首席運營官。
不同於那些CFO直接就任CEO的一步登天,張勇的升職記要漫長得多,這讓他相比大多數CFO出身的高管和一線接觸更深、距離業務更近。或許,這也是他能在阿里巴巴坐穩8年CEO、4年董事長的原因之一。
特別是在同時擔任阿里巴巴董事長、CEO的四年間,阿里巴巴面臨着比以往更加嚴酷的挑戰:除了不可抗力的因素,還有來自下沉和短視頻電商平台的激烈競爭。“守擂”角色的張勇,穩住了電商的基本盤不動搖。僅憑這一點,張勇就當得起蔡崇信“成績斐然”的評價了。

在經常變革組織的阿里,還有一件事也是張勇主導的,那就是對“中台”的建立與拆分。
張勇剛剛上任阿里巴巴集團CEO的2015年前後,他主導了集團“大中台、小前台”的變革,節約了IT、存儲等資源、提升了服務一線業務的效率,甚至一度引發了互聯網公司“中台化”的浪潮。
但到了2020年左右,提法變成了“中台做薄”和建立“經營責任制”,開始拆掉中台,強調多元化治理。**這是因為在2020年前後,市場的新變化快過了“大中台”的反應速度,需要一線業務部門根據需要敏捷、快速地做出應對。**在這個基礎上,減少中台的重要性,也意味着集團對各個大業務板塊進行了放權、鬆綁。
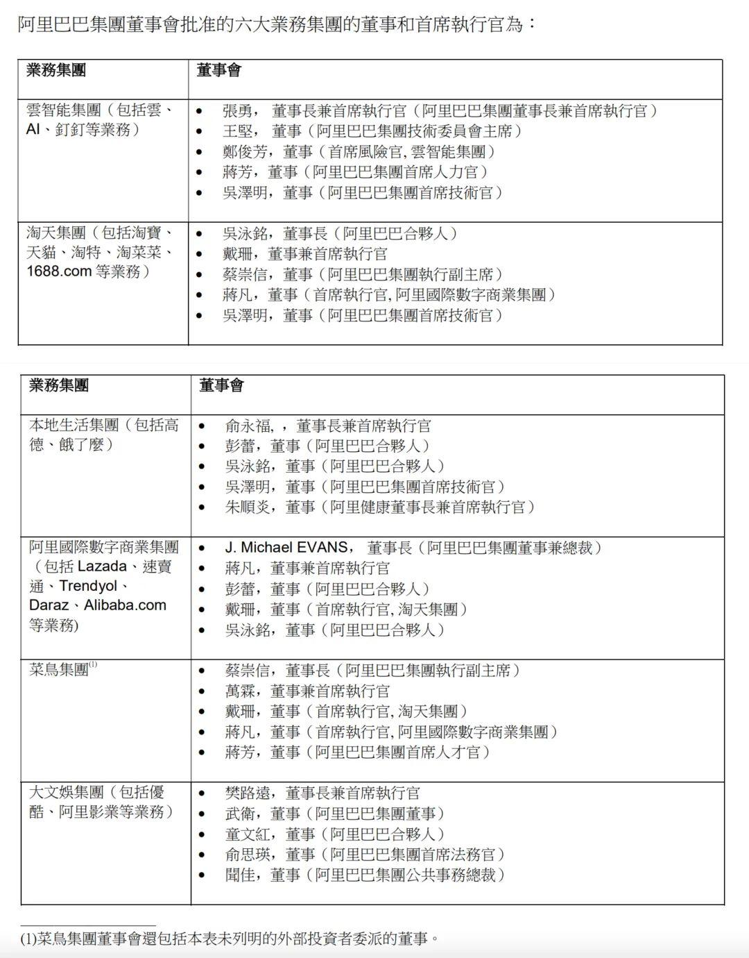
從這個角度看,2023年的“1+6+N”改革——阿里巴巴集團史上最大規模的改革,也可以看作張勇在任期間,“去中台化”改革的一次大動作。改革之後,阿里巴巴旗下的6大業務板塊和盒馬等“N”個創新業務,從此有了獨立上市的可能。
從“中台”的倡導者到“去中台”的推動者,張勇主導的組織變革,影響的遠不只是阿里巴巴一個公司。
這場歷時數年的探索,讓阿里巴巴總是能跑在變化發生之後的第一時間,“1+6+N”的未來,是張勇為阿里巴巴留下的新的出發起點。

張勇走後,“投資人”當家
在張勇的肩膀之上,蔡崇信和吳泳銘能做什麼?
回答這個問題,還是要看他們兩個人的共同特點——都是阿里元老級的人物。蔡崇信放棄大幾十萬美元年薪的投資工作,跑到杭州追隨馬雲創業的故事,很多人都有耳聞;吳泳銘也是“十八羅漢”之一,是阿里團隊創業早期的程序員,後來擔任過淘寶、支付寶等產品的技術負責人。
也就是説,他們比半路入夥擔任高管的張勇,在阿里巴巴的時間更長,更當得起“阿里元老”之稱。
但在最近幾年,他們都曾或多或少淡出阿里巴巴的核心圈層,精力顯然不在阿里巴巴的核心區域:蔡崇信買下了NBA球隊籃網,投身他熱愛的籃球事業;吳泳銘以投資人的身份參與創辦了元璟資本,從事泛科技產業的投資,塗鴉智能、理想汽車等知名企業背後都有其身影。
此前阿里老人的集體“隱退”,為張勇的施為創造了空間;此番迴歸,他們都是帶着創投行業經驗而來的。
在張勇留下的“1+6+N”改革目標中,阿里巴巴集團的職能,也將更為側重對於集團資產的管理,也就是説,集團更像一個投資機構,而不是事無鉅細、具體指導各家公司要怎麼做事。
因此,合適擔任集團董事長、CEO崗位的,莫過於在阿里巴巴根基深厚、又有過實際創投經驗的投資人。這個崗位,像是為蔡崇信和吳泳銘量身定做一般,以阿里元老加知名投資人的身份,去做阿里巴巴集團新的當家人。

圖源:阿里巴巴財報
值得注意的是,算上吳泳銘剛剛兼任的雲智能集團董事長兼CEO職務,蔡崇信、吳泳銘在除了大文娛之外的五大集團,或擔任董事,或擔任董事長,在這些重要業務的決策層中起到關鍵的影響力,也可以在將來獨立融資上市的關鍵時刻,更好地影響資本市場。
蔡崇信和吳泳銘的新組合,將充分發揮他們在投資行業積累的優勢和特長。張勇以他的兢兢業業為蔡崇信和吳泳銘創造出一個起點,今後一兩年阿里巴巴集團的企業不斷分拆上市之時,就是他們功成的時候了。

1+6+N,如何繼續走?
**把現有的6和N做到上市,做出越來越多的N,**將是蔡崇信和吳泳銘兩位新阿里當家人,在未來幾年的主線劇情。

“AI三巨頭”
張勇和李彥宏、周鴻禕合影
但打通這個主線劇情的前置任務,一定是很長的:推動阿里巴巴的國際化、更好地擁抱AI、守住雲計算的市場份額、繼續做電商行業老大……這些張勇的未竟之業,都留給了蔡崇信和吳泳銘。
阿里巴巴要真的實現那句口號“從良將如雲到企業家如雲”,沒有一大批反應靈活、有創造精神的企業家,指定幹不成這些大事。“1+6+N”給各大業務板塊和公司鬆開了限制,也是試圖為將來“如雲”的企業家創造土壤。
隨着兩位投資背景深厚的當家人正式就任,6+N們上市的進程,也將駛入快車道。
2023年5月的阿里財報中顯示,雲智能集團將在未來12個月上市,在股權和公司治理上與阿里巴巴獨立,並引入外部戰略投資者;菜鳥集團將在12-18個月完成上市;盒馬的速度最快,要在6-12個月內完成。
N,也可能會越來越多。
盒馬就是一個N,但N遠不止一個盒馬。之前經常被認為是“雲釘一體”的釘釘,就在2023年8月披露要從阿里雲集團獨立,成為一個“N”。或通過內部剝離,或獨立孵化,釘釘只是把N做多之路上的一個起點。
就在2023年的618,阿里巴巴的老對手、剛滿20歲的京東發佈了新的目標——“35711”,其中的7,劍指7家市值過千億上市公司。可見,分拆上市已經是電商行業大公司的普遍追求。
這從側面説明,阿里巴巴的“1+6+N”,也是一個市場上的主流選擇。讓集團中雲計算、物流、國際化、AI等這些業務獨立出去,爭取上市,以擺脱“零售業”的較低估值“大鍋飯”,是一個需要必須堅持的路子。
**刺蝟公社(ID:ciweigongshe)**並不懷疑蔡崇信和吳泳銘這對組合“通關”的能力與決心,阿里巴巴本身就是他們和馬雲一起創造的,他們本身也活躍在投資行業多年;而他們能站在阿里巴巴當家人的位置,背後想必也有馬老師的決心和堅持。
從這個角度可以想見,港交所的那面銅鑼,未來幾年在他們手中敲個不停的樣子。