尼古丁延緩衰老機制,人類也適用嗎? | 闢謠_風聞
中科院之声-中国科学院官方账号-09-20 17:35
提到尼古丁,你會想到什麼?
今年,一項發表在《自然-通訊》上的研究通過小鼠實驗,揭示了尼古丁改善代謝和延緩衰老的作用機制,為尼古丁拓展應用以及抗衰老提供全新的技術方向。
“尼古丁能抗衰老!”研究一出就引得“煙民軍團”拍案叫好,網絡上也出現很多為尼古丁、香煙“平反”的聲音。
一時間,關於“越抽煙越年輕”“尼古丁竟然藴藏着長壽密碼”等聲音此起彼伏,難道一直以來被視為“惡魔”的尼古丁終於要贏來翻身的一天了嗎?

▲截圖來自網絡
等等,先別激動!
這項發現確實在某種程度上顛覆了大眾的認知,實驗結果究竟是如何得到的呢?今天我們就來理一理尼古丁延緩衰老的那些事。
尼古丁≠香煙,地三鮮和火鍋底料裏也有
在搞清楚“尼古丁抗衰”的科學原理之前,我們先來介紹一下整個事件的主角——尼古丁。

尼古丁俗名煙鹼(C10H14N2),是一種發現於茄科植物的強效擬副交感神經生物鹼,它隸屬於興奮劑的一種,在一定濃度下,會快速影響人體副交感神經系統。由於尼古丁在煙草植物中的含量較高,是煙草中的主要生物鹼之一,我們也常常會將其與香煙劃上等號。
但事實上,尼古丁這一有機化合物非常普遍,它不僅藏匿於香煙或電子煙中,還廣泛出現在我們日常的餐桌上。
像是茄子、辣椒、土豆、枸杞等茄屬植物中都能找到尼古丁的身影。講到這,愛吃火鍋和愛吃地三鮮的人都沉默了。這些蔬菜不是都是公認的健康食物嗎?長期攝入會有危險嗎?
其實,人體通過吸入和攝食獲取尼古丁的方式完全不同。一般來説,吸煙攝入的尼古丁濃度很高,會經過鼻腔直達大腦,與受體結合引起下游信號通路激活,長期會引起成癮;而尼古丁通過消化道進入人體,速度相對緩慢,同時尼古丁可以快速被人體代謝,兩種方式攝取尼古丁的含量相差千萬倍。也就是説,通過吃茄科植物攝取尼古丁的計量幾乎可以忽略不計。
所以説尼古丁本身不可怕,計量和攝入方式才是能否“激活”尼古丁魔鬼特性的關鍵。
死亡率降低40%,以下三個條件缺一不可
既然茄科植物是健康食品,那有沒有可能某個劑量的尼古丁對健康保健、延緩衰老是有正面作用的?
在解釋尼古丁延緩衰老機制之前,我們先介紹一下“抗衰蛋白”煙酰胺腺嘌呤二核苷酸(NAD+)。NAD+是生物體氧化還原反應中非常重要的輔酶,在包括代謝、衰老、細胞死亡、DNA修復和基因表達在內的各種生物學過程中起着至關重要的作用。然而,隨着年齡的增長,NAD+的穩態平衡被破壞,導致其含量顯著下降。

想要“鎖住時間”,就需要精準控制NAD+下降的開關鍵。
2月17日,中國科學院深圳先進技術研究院腦認知與腦疾病研究所李翔團隊在《自然溝通》(Nature communications )雜誌在線發表了題為 Nicotine rebalances NAD+ homeostasis and improves aging-related symptoms in male mice by enhancing NAMPT activity 的文章,揭示了慢性低劑量尼古丁通過激活NAD+補救途徑,改善能量代謝以及延緩全身性衰老的作用機制。
那麼尼古丁延緩衰老的機制是什麼呢?
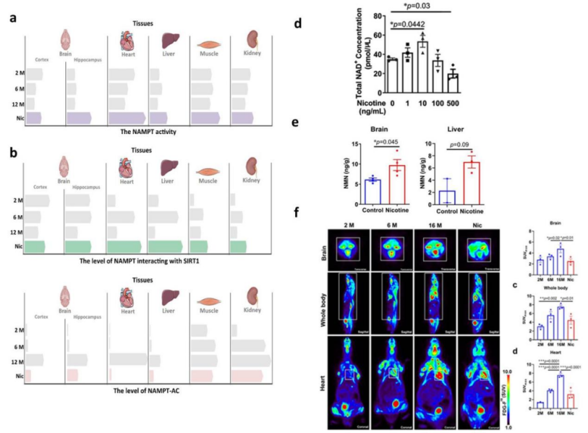
李翔團隊發現,隨着年齡的增加,NAD+補救途徑限速酶:煙酰胺磷酸核糖轉移酶NAMPT的活性逐漸下降,而NAMPT的活性依賴於SIRT1對其去乙酰化程度。同樣,隨着年齡增加SIRT1對NAMPT的結合減弱,NAMPT的乙酰化水平逐漸升高。
為了探究尼古丁對於NAD+的調節作用,研究團隊將48只實驗小鼠平均分成2組進行了為期1年的對照實驗。其中實驗組小鼠每天飲用2微克(μg)/ml的尼古丁水,而對照組小鼠則不施加任何干預。在12個月實驗結束後,實驗組小鼠發生了“翻天覆地”的變化。
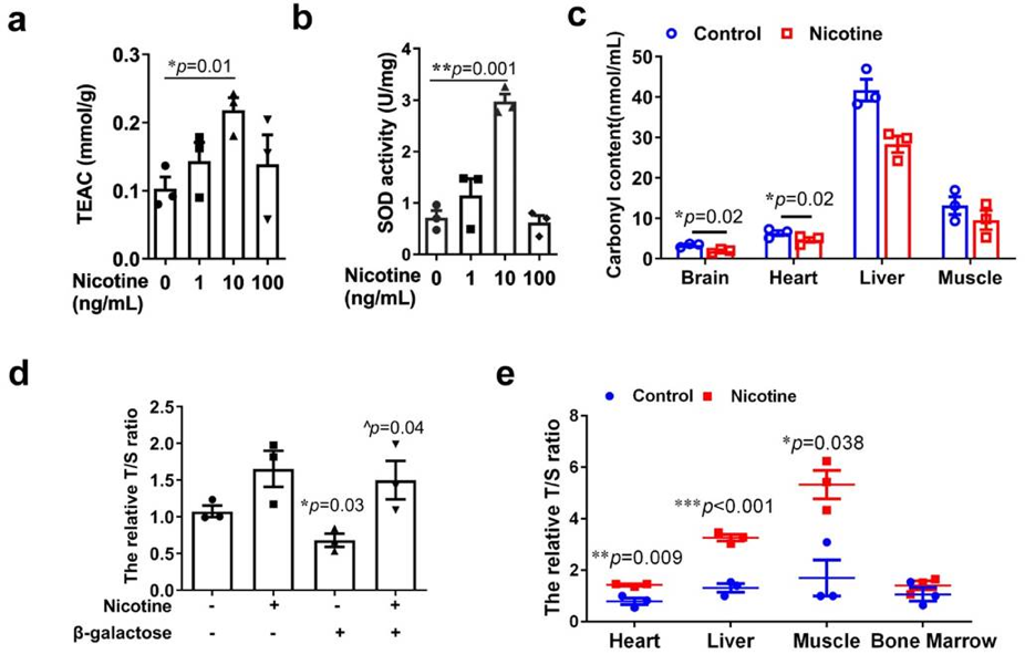
團隊發現當實驗進行到10個月時兩組小鼠差距漸顯:攝入尼古丁的小鼠,不僅每天表現的更“活潑”,其反應速度也優於對照組。當12個月餵養結束後,實驗組小鼠存活率高達91.67%,而對照組存活率僅有54.17%,即慢性低劑量尼古丁的攝入讓小鼠死亡率下降了40%。實驗同時發現,在尼古丁干預下,存活下來的實驗組小鼠記憶力更好,阿爾茲海默的相關指標也有所降低;其肌肉、心臟中的細胞端粒均有所延長,而這進一步證實了尼古丁的止衰作用。

▲圖1.尼古丁激活衰老組織NAD+生物合成以及改善衰老阻止葡萄糖高代謝情況

▲圖2.尼古丁促進神經生成和緩解焦慮情緒改善學習記憶功能

圖3.尼古丁緩解各組織氧化應激水平和保護衰老細胞端粒長度
小鼠實驗結果證實了尼古丁能夠促進SIRT1與NAMPT的相互作用,降低NAMPT的乙酰化水平,增強NAMPT的活性,並改善衰老組織能量代謝,增加β-NMN和NAD+含量。也就是説,慢性低劑量尼古丁可以改善代謝並延緩衰老。
那麼,這是不是等同於人體通過尼古丁攝入也能達到抗衰老的目的呢?
在下此結論之前,我們要重點標記“低劑量”“飲用”“非上癮狀態”這三個關鍵因素,這是決定尼古丁抗衰老實驗成功與否缺一不可的必要條件。
**首先,低劑量。**這項研究在小鼠身上取得積極抗衰效果的尼古丁劑量為2μg/ml,而香煙中尼古丁含量為1000μg,是實驗鼠攝入量的500倍以上。如果直接與我們實驗劑量換算到人體的量相比,吸煙攝入的尼古丁含量會在十萬倍以上
**其次,飲用攝入。**本實驗採用飲水的方式,因為經過在腸胃道中的慢慢吸收和在肝臟中的快速代謝,此時小鼠血液中的尼古丁含量低至僅0.25ng/g。而人類在吸煙時尼古丁可通過小氣道和肺泡等快速吸收,在數秒鐘到達大腦,此時大腦血漿中尼古丁的濃度最高可達100ng/ml,也就是本項研究中小鼠血尼古丁濃度的400倍。
**最後,非上癮狀態。**研究人員進一步觀察了小鼠大腦中煙鹼乙酰膽鹼受體的狀態,發現在該尼古丁劑量下這個受體不會被激活。這意味着,小鼠的身體享受了尼古丁帶來的健康改善效果,但卻不會因此發生成癮事件,產生依賴性。而對於吸煙者來説,尼古丁作為一種上癮物質會促使大腦連續分泌多巴胺並對其產生依賴。
從這三點來看,想要靠吸煙攝入尼古丁抗衰,幾乎不可能。
從小鼠到人類,“不老神藥”還有待考究
坊間常説“是藥三分毒”,藥與毒之間本來就沒有明顯的分界線。除上述研究外,很多動物實驗中都也證實了尼古丁的好處:如有學者發現了尼古丁在學習、記憶和注意力方面存在潛在的藥效;還有學者在實驗猴的大腦(初級視皮層)中注射尼古丁後,發現動物對圖片對比度的最小差異更靈敏了,説明尼古丁作用於特定腦區可以增強人類視覺的靈敏度;另外還有一些研究認為尼古丁對短時記憶、焦慮都有不錯的改善。但大前提是,這些研究的結論都是在實驗室控制條件下進行的基礎研究,並不是對尼古丁的全面評估。科學發現離不開探索,研究人員也是希望通過發現尼古丁對神經元作用的一些特定的機制(尤其是作用靶點),結合藥理作用設計相關新藥,為人類健康更好地服務。
同理,雖説尼古丁抗衰老的實驗結果已經在小鼠上得到驗證,但這畢竟只是個停留在基礎研究的動物實驗,要證實低劑量尼古丁在延緩人體衰老這個結論,一系列的問題和機制還有待臨牀驗證。
從小鼠到人類、從實驗室到臨牀,尼古丁作為“長壽藥”還有很長的路要走。當然,我們有理由相信未來的某天它能衝破人體臨牀的界限,成為抗擊衰老的利器之一。
來源:中國科學院深圳先進技術研究院