讓美國老嫂子們欲罷不能的土味短劇,到底是什麼樣的生意?_風聞
星海情报局-星海情报局官方账号-关注“中国制造”的星辰大海1小时前

如果你問我這個世界上什麼生意最賺錢。
我會告訴你:在合法的範圍內,販賣人性的生意最賺錢。
更具體一點是:那些直擊人性弱點的生意,最賺錢。
因為“人性”這東西的錢,實在太好賺了——羣體數量巨大,需求異常剛性,人性的進化極其緩慢,人性的狀態極其穩定。
在商業的世界裏,人性的這諸多特質代表着高度的確定性:
女人永遠愛美,男人永遠好色,
小孩永遠貪玩,老人永遠怕死,
等等等等……
因為人性的高度穩定性,所以在古代,在那個東西方交流還沒那麼頻繁深入的時代,西方的天主教和東方的佛教在對於人性弱點上達成了不可思議的奇妙共識。
在天主教的教義裏,人有“七宗罪”——暴食、色慾、貪婪、暴怒、懶惰、憂鬱、虛榮及傲慢。
在佛教的經典中,人有“五毒心”——貪、嗔、痴、慢、疑。
古代東西方在冥冥之中達成共識的這些東西,就是人性的弱點:貪婪於美色、財寶和食物,多疑且易怒,總有着揮之不去的虛榮心和傲慢的優越感。
這些人性的弱點,在這個高度發達的商業社會里,最終成為了一個個向外流淌着奶和蜜的應許之地——無數規模數萬億美元計算的生意,都基於此。
而最新的一種基於此的生意,就是最近爆火的微短劇——實際上,早在幾年前,這個行業就已經開始在水下慢慢發展了。
現在,微短劇這種誕生於中國的內容消費新形式已經發育成熟,並必然地走出國門,走向海外市場。在大洋彼岸的美利堅,許多美國老嫂子如今已經沉迷於微短劇之中,為微短劇平台們貢獻着多達數百萬美元的營收。
今天,我們就來聊一聊微短劇這個在“人性弱點”上瘋狂蹦迪的生意。

美國老嫂子有多沉迷中國微短劇?
最近一段時間,有一個叫“Reelshort”的短劇app在北美市場上像某些妖股一般突然躥紅。
這個App紅得有多邪門兒呢?在11月初的時候,它在美國iOS免費榜上排行400多名,只能説平平無奇。但12天之後的11月13日,在不到半個月的時間裏,它就跳到了第二名。最後的成績是,美國iOS總榜第三,應用榜第二,娛樂榜第一。半個月不到,從一個無名小卒成為了一個可以和Tiktok(抖音海外版)、Temu(拼多多海外版)並駕齊驅的app。
根據下載量推算,用户數可能在千萬級。
站在Reelshort背後的,是一家名叫“Crazy Maple Studio(楓葉互動)”的美國企業——而楓葉互動這家公司,其實是中國企業“中文在線”的海外子公司。就是這個ReelShort短劇平台,現在讓一大堆美國老嫂子欲罷不能——ReelShort上有七成用户都是女性,近一半用户年齡在45歲以上。
為啥美國的阿姨們這麼喜歡它呢?
因為它的產品實在是太帶勁兒了。
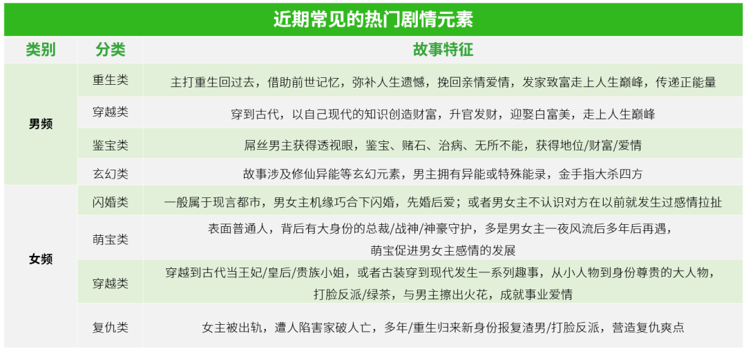
打開ReelShort首頁,最先看到的就是目前比較火的幾部短劇。掃一眼你就會發現,一大半短劇的標題裏都有Alpha這個詞。

Alpha什麼意思呢?
在西方文化的語境中,Alpha可以類比為中文裏的猛男或者霸道總裁。
所以別看這些劇的名字好像很洋氣,但翻譯成中文,整個氣氛立刻就尷尬了起來。你們能理解我在翻譯這些劇名的時候有多難受嗎?那感覺簡直像是在早高峯的西二旗地鐵站裏表演一個試穿“皇帝的新衣”。

以其中的《不要和秘密總裁繼承人離婚》為例,它其實講的是已經在國內被玩兒爛的“大女主復仇”的爽文:
女主幾年前腦子被門夾了,嫁給了一個渣男。渣男身邊有一個綠茶妹妹,天天裝病裝弱,渣男被綠茶迷得五迷三道,天天要女主給綠茶輸血續命,後來女主還被綠茶給搞流產了。然後女主選擇和渣男離婚,回到自己家。這時候觀眾才知道,原來女主家裏特別有背景,爺爺是個億萬富豪,專門給她安排了一個有錢有顏人還特好的小鮮肉男友。最後女主霸氣外露,手撕綠茶,完成復仇,和小鮮肉開始了沒羞沒臊的幸福生活。
這劇情,説實話沒啥技術含量。
但觀眾,非常滿意。
這劇有多火呢?海外觀眾主打一個“猴急”。
ReelShort在Youtube上專門搞了個引流賬號,把短劇前十幾集的劇情放上去,然後在你看的如痴如醉的時候,給你關了,然後告訴你後面的就是付費內容。
這部劇引流廣告的評論區裏,基本上全都是非常認真的觀後感和表示迫不及待想看下集的觀眾。

為了對比,我專門去抖音上找了個類似的短劇看。結果很滿意,兩邊的畫風不能説完全一致,起碼是一模一樣。

所以,作為一個在短視頻時代誕生的新物種,微短劇確實已經證明了它在全球市場上的可行性。
接下來的問題就是:直擊人性的微短劇,到底是一門怎樣的生意?

微短劇,一種非典型“三級片”
“我都拍膩了,難道他們還沒看膩嗎?”
當我在酒桌上向老王詢問起關於最近爆紅的微短劇生意的時候,他是這麼回答我的。
説話的時候,老王嘴邊畫的假鬍子配合着他的表情顯得頗為誇張,語音語調也帶着一絲話劇的味道。深秋的夜晚,他外面穿着一件藍色的青果領西裝,裏面是一件條紋襯衣,和燒烤大排檔的氣質格格不入——他剛從一個微短劇的劇組趕過來,妝都沒來得及卸,衣服也來不及換。
據他所説,他這兩年真的很忙,光是今年就已經拍了近20部微短劇了。
作為一個科班出身的演員,老王之前曾經“北漂”了一段時間,在北京參演過不少話劇和正劇。2022年初,老王聽説老家當地也開始有劇組招聘演員拍攝短劇,便抱着“試一試”的心態第一時間報了名。但在拿到劇本之後,老王便感受到了一點小小的“短劇震撼”。演多了正經影視劇的老王很快就發現:微短劇的劇情很浮誇,人物的設計很腦殘……
對此,老王的第一反應是:“這種東西拍出來真的會有人看嗎?”
不過,老王的疑問很快就得到了答案。圈內的一位前輩對他説:“(看短劇)就像看三級片一樣,你看三級片會挑嗎?有的露不就得了?”
老王在酒桌上講出這句話之後,燒烤攤上充滿了快活的氣息。
這句看似粗鄙的話,其實揭示了微短劇產品的核心邏輯:微短劇的重點,從來不是劇情。
在傳統影視劇裏,劇情是最最關鍵的。不論電影還是電視劇,講好一個精彩的故事是最重要的任務。而且,傳統影視劇的劇情不僅要精彩,還要符合現實世界的種種邏輯,否則觀眾們就會覺得假,會“出戏”。
而對於微短劇,劇情與邏輯並不重要。最核心的是高能量的衝突和場景。微短劇的觀眾想看的並不是一整條完整的、富有邏輯卻令人意想不到的劇情線,而是由一連串“打臉”、“反轉”和“扮豬吃虎”組成的“衝突鏈”。

以“扇耳光”這種較為劇烈的衝突場景為例:在傳統影視劇裏,整個劇集由劇情進行推動,“扇耳光”只是整體劇情裏的一個片段,是為劇情服務的。但在微短劇中,“扇耳光”才是重點,所謂劇情只是兩個“耳光”之間的過場。
於是我們可以看到,微短劇總是在家宴、同學聚會、商務大會等等場景之間切換,角色們一會兒在這裏一會兒在那裏。這是因為故事本身並不重要,看到主角在不同場景裏一次次花式碾壓反派的小丑們才重要。

資料來源;短劇自習室
因此,我們在無數的微短劇中總可以看到一些離譜的橋段——某部微短劇中,男主角為了顯示自己的財力,送出了一萬輛勞斯萊斯。勞斯萊斯每年的交付量最多也就6000輛左右,一次性送出一萬輛顯然不合常理——但不要緊,因為看微短劇不需要邏輯。

某短劇的男主零距離空手接子彈
説到底,微短劇的觀眾,圖的就是一個刺激,壓根兒沒工夫和你掰扯什麼劇情。千萬別用影視思維去看微短劇產品。
上一次看到這種設計,還是在某些島國作品裏:在島國作品中,男女互動才是重點,一切劇情都只為創造進行互動的機會。為了創造這種機會,鄰居、同車乘客、水管工、上司、學生、老師、罪犯、黑幫等等角色都可以安排上場,無論多麼違背常理。
“微短劇的重點是衝突而不是完整劇情”,只有認識到這個最底層的邏輯,才能深刻了解整個微短劇行業。

誰在看微短劇?
微短劇的受眾,是那些傳統影視產品無法服務到的人羣。
換句話説:大多數的微短劇受眾,其實根本不看電影。
得到這樣的結論,是因為“看電影”這個動作本身,就是一件非常高端、非常奢侈的事情。
看到這句話你肯定覺得我在裝X:看個電影而已,能有什麼門檻?能有什麼難度?都什麼年代了,看個電影還能拿來炫耀?
但現實是,“看電影”確實是需要觀眾有一定文化水平的。最直接的表現就是很多科幻、懸疑題材的電影都會被打上一個“燒腦”的標籤。像是《星際穿越》、《奧本海默》、《盜夢空間》、《流浪地球》這樣的電影,如果你沒有足夠的認知能力,你很可能根本就看不懂。
根據《中國電影報》發佈的《2021年中國電影觀眾調查》顯示:在中國,有69.2%的電影觀眾有本科學歷,有5.5%的電影觀眾有碩士研究生及以上學歷。並且,五成左右的中國電影觀眾月收入是落在6000-20000元這個區間裏的——這是個相當高的收入水平了。
所以,真相是:電影行業是一個主要服務高學歷人羣的產業。電影市場已經在向中高收入人羣傾斜了。
而根據中國互聯網絡信息中心2021年初發布的《第47次中國互聯網絡發展狀況統計報告》:截止2020年底,中國59.6%的網民最高學歷是初中,高中及以上學歷的網民僅有41.4%。雖然自從這份報告後便不再公佈網民學歷結構相關數據,但我們知道像“學歷結構”這種宏觀的數據,兩三年內是不會出現太大變化的。

結合我國目前接近11億的網民規模,可以推算出來:在中國,有6-7億人最高文化水平僅有初中學歷。
這6億多最高只有初中學歷的人羣,才是微短劇的基本盤。

微短劇為什麼只有一分鐘?
微短劇“重衝突、輕劇情”的模式和它的基本盤,決定了微短劇產品的製作規格。
不論男頻或女頻,一集典型的微短劇應當是這樣的:長度在一分鐘左右,前十秒用來呼應上一集的末尾,後十秒用來埋鈎子,吊起看下一集的慾望。中間的40-50秒裏,會安排2-5個情緒爽點。整部劇大約90-100集,全劇看完大概需要花費100-300元不等。
這樣的單集結構設計,並不是突發奇想,而是經過長期、複雜市場博弈的結果。
老王告訴我:如果你手上有個單集長度在五分鐘左右的微短劇劇本,那麼你大概率是沒辦法賣出去的。
原因在於,微短劇下沉的基本盤決定了很多短劇的用户從事的是外賣員、快遞員、網約車司機、保潔、保姆、保安等服務性質的基層工作——這些工作共同的特性就是“時間的碎片化”——前一分鐘還在閒着,後一分鐘就要起身去忙。
在這種狀態下,五分鐘短劇的劣勢會徹底暴露出來:因為每一集的結尾都會留下一個懸念的“鈎子”,那麼對於五分鐘的短劇來説,兩個“鈎子”之間的間隔就是五分鐘——這個間隔實在太長了,誰也不能保證這五分鐘裏不會突然接到一個新的訂單打斷觀看。
而一旦觀看被打斷,用户就不會看到下一個鈎子,看不到下一個鈎子,還怎麼有動力去付費解鎖之後的劇集呢?
於是,解決方案就變成了縮短每一集的時間到一分鐘左右——隨着間隔時間的變短,鈎子開始變得密集,用户被勾引然後付費概率也會大增。

是誰在製造微短劇?
關於誰拍了第一部微短劇,現在已經不可考證。
有不少人認為早期的《萬萬沒想到》和《屌絲男士》應當被視為短劇的鼻祖——關於這一點,我認為並不太準確。
因為從製作的精良度來説,《萬萬沒想到》和《屌絲男士》是相當過硬的,雖然劇情荒誕無厘頭,但仍然是以劇情而非衝突場景來推動。這是典型的影視邏輯,雖然比起正劇要輕浮很多,但依舊是以內容取勝的路數。
在我看來,微短劇的最初形態應該是QQ空間以及短視頻平台裏的小説廣告。
在網上泡的時間比較長的朋友應該都還記得幾年前火爆過一段時間的那些魔性的小説改編的短視頻。
這些短視頻小説廣告的統一特點是:通過大量的反轉,強行調動用户的緊張情緒,然後在最關鍵的時候戛然而止——形態上已經和今天的主流微短劇沒有什麼差別了。

但出乎預料的是,這種短視頻廣告本身卻意外地爆火。很多人會專門看這些廣告,至於這些廣告所引流的小説,反而沒有這些廣告短片令人印象深刻。
“歪嘴龍王”就是這個階段裏火起來的。

當微短劇興起後,這羣人幾乎無縫銜接地就轉成了短劇拍攝團隊。更重要的是,因為抖音、快手在國內龐大的內容創作者團隊,大量之前在抖音上拍段子、拍信息流廣告的人也開始入局到了微短劇行業之中。
現實之中的故事就是:老王曾經接到過一個微短劇的拍攝邀請,邀請他的人是之前在某個劇組裏的攝像師。而這個攝像師,現在搖身一變,成了一部短劇的導演。
攝像師轉行做導演並不稀奇,畢竟張藝謀老師當年也是攝像出身。但張藝謀老師從攝像到導演的這個轉變花了好幾年時間,而在微短劇行業,這種轉變可能連幾天時間都用不了。
這反映出了一個趨勢:大量想在微短劇市場裏分一杯羹的資本開始入局,使得當下微短劇行業對於短劇的胃口極大,大到了市場現存的製作團隊已經完全不夠滿足如此巨大的產能缺口。這樣的需求傳導到了市場上,大量實質上具備短劇製作的能力的人開始跑步進場。
市場數據也給出了一致的回應:從去年四季度到今年三季度,市面上的微短劇版權商數量從41家變成了150家,其中有48%都是原先的網文商版權轉型而來。隨着這些網文版權商的加入,短劇的產量也開始爬坡——從今年1月到今年9月,充值金額超過20萬的微短劇產量從每月不到200部變成了超過400部。

數據來源:巨量引擎內容消費業務中心
入局的玩家多了,競爭也就變得劇烈了。早年間10萬元即可拍一部微短劇的美好時光不復存在,如今一部微短劇的製作成本最高已經卷到了100萬元的水平,平均也要30-50萬。
這種成本的上升,便是所謂的“短劇精品化”。
“我之前演過一個劇,羣演找了幾十個一米八的大高個,門口的保安都是老外演的。”
“以前的男主角從勞斯萊斯或賓利上下來,現在觀眾看這些看多了,對勞斯萊斯已經厭倦了,開始變成了從直升機、遊艇上下來了。”
這就是老王對於“短劇精品化”最直觀的感受。
説完,他還給我們展示了在某個短劇拍攝現場拍的花絮視頻——金碧輝煌、俊男靚女、衣冠楚楚……如果不告訴你那是劇組拍攝,你真的會以為那就是某個大型的商務酒會。
微短劇行業水漲船高的製作成本,其實主要就是為了支付這些費用。
微短劇走精品化路線的目的是讓服化道更精緻,讓人更有代入感,而不是讓劇情本身變得豐滿。

微短劇的錢被誰賺走了?
在影視行業摸爬滾打多年,曾經擔任過多部微短劇導演的老馮向我介紹了微短劇行業的基本玩法:
“假設我手上有300萬元,我會拍20部短劇,然後再花500萬去投流——這20部劇裏,只要有一個爆了,我就肯定不會虧;有兩部爆了,我就可以小賺一筆;如果能有三部爆款,那麼就算是血賺了。”
值得注意的是:在現實中,除了一個製作方投資多部短劇的情況外,一部短劇可能也會存在多個投資方——哪怕總投資僅有20萬,裏面可能也存在兩三個不同的投資人。
很多媒體渲染的所謂“投資20萬,收益1000萬”的微短劇案例就來源於此——女頻微短劇的爆款標準是充值超過500萬,男頻微短劇的爆款標準是充值超過1000萬。這20部微短劇總計800萬的前期費用看似很高,但只要有一個爆款就能回本。
尤其是對於有多個投資方的微短劇來説,很多人可能憑着運氣,用10萬元的投資撬動了千萬元級別的收益。
但仔細想想,你就會發現:所謂短劇行業的暴利其實是一種誤解——實現1000萬收益的前提條件是那300萬堆砌出來的20部短劇和500萬的投流費用。而最終的分成實際上也並不是誰投資製作誰就有話語權的,話語權實際在流量方的手中。
沒有人可以保證自己做一部就爆一部,成功和失敗都是一個概率問題。獲得成功的秘訣就是一次性批量生產短劇,然後購買流量,獲得更多曝光,從而讓那個概率更有可能落在自己的頭上。
獲得流量曝光的過程,就是所謂的“投流”——一個投手帶着TA的剪輯師團隊,挑出微短劇裏最勾人的片段(切片)在多個平台上進行發佈,藉此吸引流量到指定的短劇劇場裏面去。

抖音上典型的微短劇廣告
消費者在刷短視頻的時候,時不時就會刷到投手團隊們製作的引流廣告視頻——當消費者的興趣被勾起來,跳轉到小程序短劇中並實現付費,這就算是引流成功了。當下,這種短劇廣告的量非常巨大——根據我個人的觀測,在抖音平台上,每刷10個短視頻,最多可以遇到3條短劇廣告。另外,投手團隊們還會根據各種後台數據實時修正,或者調整切片的內容,或者改變投放的人羣,總之都是為了更高的回報率。
老馮告訴我,在整個微短劇的分成體系裏:投流公司普遍分走多達七成利潤,投資製作的投資人則僅分走兩成利潤,製作團隊只能分到利潤的8%,編劇只拿2%。
從這個意義上來説,微短劇其實並不是影視行業的產品,而是一個互聯網的產品。因為整個過程中,最關鍵的地方在於流量——如果沒有足夠的流量曝光,就很難誕生爆款。
再次印證了那句話,千萬不要用影視思維去看微短劇產品。

值得深思的下沉市場
作為互聯網經濟的一個新興增長點,微短劇吸引了大量的資本和製作團隊進場。雖然短劇行業的天花板也就幾百億到千億元的規模,但絲毫不影響大家進來撈一筆的熱情。但很顯然,這種瘋狂的場面註定是不能持續的,或者説,是不能任由其野蠻生長的。
理由很簡單:因為微短劇的基本盤有六億多人,因為當下很多微短劇的審美和格調依舊難逃庸俗標籤——微短劇“重衝突,輕劇情”的底層邏輯就決定了它是一種情感宣泄的通道,它是一種有強烈情緒色彩的內容產品。
這種能影響小半個中國人口的文化產品難道不應該更健康麼?難道不應該去蕪存菁麼?不會吧?不會吧?不會真的有人想讓六億人天天都生活在“戰神”和“霸總”的幻夢之中吧?
對微短劇行業來説,監管的到來是意料之中的事情,不值得一絲一毫的驚訝。可以預見的是:國內市場上,微短劇行業必然會迎來一輪激烈的競爭,劇本、製作和渠道上都沒有優勢的玩家註定將會被淘汰。
比較值得我們深思的,其實是更深層次的東西——下沉市場的邊界,到底在哪裏?
實際上,去看看這些年中國消費品的數據,你會發現下沉市場是一個創造奇蹟的地方。中產和新中產們雖然在輿論場上喊聲震天動地,但從市場規模而言,和下沉市場根本不在一個數量級。
中國最大的連鎖奶茶品牌是蜜雪冰城,
中國最大的連鎖咖啡品牌是瑞幸咖啡,
這幾年中國上升速度最快的電商app是拼多多,
這幾年賣得最好的電動車是五菱宏光的miniEV
……
然而即使是這些已經和“下沉市場”牢牢綁定的品牌和產品,對很多人來説也已經是高不可攀的奢侈品了。
這也就意味着:哪怕是你覺得再普通不過乃至爛俗的東西,對更下沉的市場而言,可能也屬於最新最尖端的產品。
酒桌上,老王説他現在演短劇演多了,看到台詞都已經麻木了——因為同質化太嚴重,雖然不同劇本的用詞不一樣,但不同劇本的意思卻大差不差,以至於他現在看到劇本第一頁就能把後面的劇情猜個八九不離十了。
老王説他拍膩了,但對於邊界無限遼闊的中國下沉市場來説,
恐怕還有相當多的人沒有看膩。
- END -