學校新機房,激活新課標信息教育的“神經末梢”_風聞
锌刻度-锌刻度官方账号-努力做一个新锐的科技产业原创调查者12-05 14:47

時代更迭,信息技術課正迎來變革
撰文**/**鄒 珊
編輯**/** 文 婕
回想過去的信息技術課,你或許會想起走進學校機房前必須穿好的鞋套,或是在課堂上偷偷玩起紙牌遊戲。而這些都將成為過去的時代記憶。如今,時代更迭,信息技術課正迎來變革。
2022年4月,教育部發布《義務教育課程方案和課程標準(2022年版)》,並於9月秋季學期實施。其中,教育部把信息技術課改為信息科技課,並且列入必修——這是從“0”到“1”的巨大轉變。正如人大基礎教育期刊社指出,“學校需要成為數字素養教育和信息科技課程的主陣地。”
當課程標準發生改變,設備老化、軟件過時的、教學資源單一的傳統機房顯然也已不合時宜。如何通過機房這一“神經末梢”,激活新課標下的數字素養教育?新課標已落地一年有餘,已經有不少學校交出了答卷,也有不少企業、機構參與了這個時代命題。
新課標之下,缺什麼補什麼
想要圍繞新課標下的信息科技課做探索,首先得知道新課標具體變在何處。
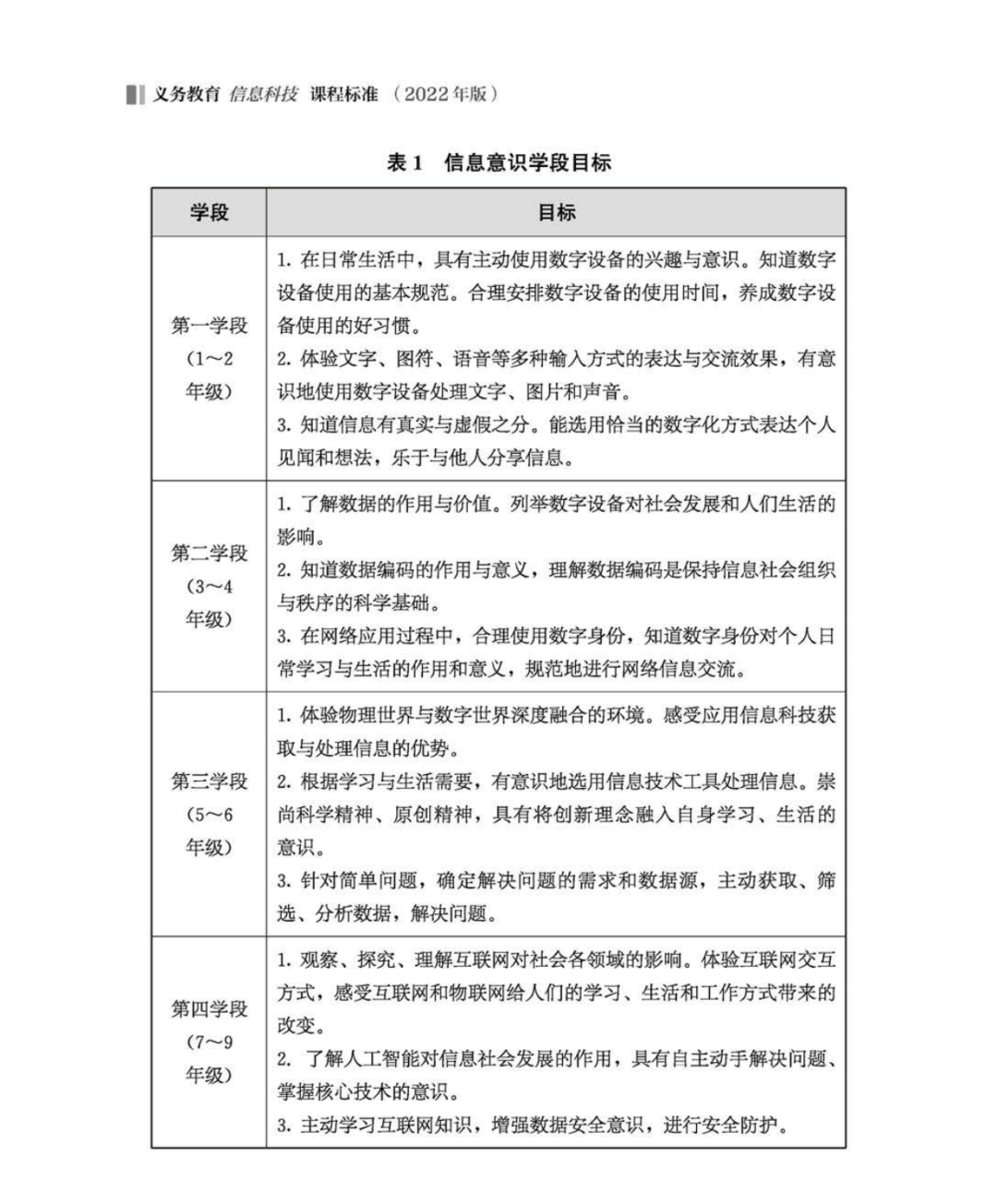
據《義務教育信息科技課程標準(2022年版)》,信息科技課程要培養的核心素養,主要包括信息意識、計算思維、數字化學習與創新、信息社會責任。而圍繞這一課程目標,新課標即將帶來哪些重要變化呢?
其中一個明顯變化就是把信息技術改為信息科技,課程名稱的改變體現了教育思維的重大變革。簡單來説,就是從技術導向轉變為科技導向。
在“人大基礎教育期刊社”的解讀中提到,過去,義務教育階段信息科技課程沒有國家級的課程標準,部分省市在綜合實踐活動中有一部分信息技術內容。然而,信息技術課程內容過於強調操作,如文字錄入、軟件的學習和操作、編程等,“技術導向沒有辦法撐起素質教育,也很難達到立德樹人,因此我們要把原來重操作、重知識點的信息技術,轉變成重科學、重素養的信息科技。”

那麼科技導向要如何實現呢?新課標確定了數據、算法、網絡、信息處理、信息安全、人工智能這六條信息科技學科邏輯主線,根據學生的認知規律,統籌安排各學段學習內容。具體來看,小學低年級注重生活體驗;小學中高年級初步學習基本概念和基本原理,並體驗其應用;初中階段深化原理認識,探索利用信息科技手段解決問題的過程和方法。這樣,中小學生就能夠通過信息科技課程體系的學習,在六條邏輯主線上得到遞進的、螺旋式的提升。

圖片來源:《義務教育課程方案和課程標準(2022年版)》
還有一點明顯變化是將“跨學科主題”作為信息科技課程內容的重要組成部分,倡導真實性學習。對此,“人大基礎教育期刊社”對真實性學習做出了更具體的解釋:特別強調使用學生見過的、有體驗的、真實的情境和案例來教學。這利於學生在真實的生活實踐中回答如何面對問題、分析問題、解決問題,如何舉一反三解決一類問題。
釐清了新課標的變革重點,學校機房缺什麼便一目瞭然。
從機房環境來看,大部分學校因為建設年代不同和各機房承擔的教學任務不同等原因存在多種機房,如PC機房、IDV機房、VDI機房等,多機房的管理模式不同,安裝維護繁瑣,且傳統的機房還存在運行慢、教學軟件使用卡頓等問題。最重要的是,傳統的機房配置陳舊,配備的教學軟件也大多過時,已經遠不能適應新課標的教學內容所需。
實現這樣的變化並不容易,但好在已有教育數字化應用及服務提供商開始行動,助力學校更快更好地重塑機房。

其中,希沃推出了S-TCI機房解決方案。這一針對校園機房教學、設備管理的解決方案應運而生,瞄準傳統機房的痛點。希沃一體式教學終端一機一線,簡潔外觀設計,打造機房新風貌。而針對維護繁瑣的問題,希沃S-TCI方案採用輕量級工具,支持批量安裝和更新。可實現自動校驗,可視化問題追蹤,快速找到故障原因,定位故障電腦,減少排查成本,降低運維成本,提升部署效率。
數據更豐富,課堂更有趣
設備的更新僅是第一步,如何能讓信息科技課堂更有趣,充分激發學生的自主性,則更為重要。
傳統機房的設備老舊,往往不能滿足3DMAX、CAD、Python編程這些創新軟件的實踐需求,所以傳統的信息技術課程大多以老師教學為主,互動少,課堂氛圍沉悶,教師管理困難,只能依賴信息技術教材上的理論知識。但新課標下的信息科技課程顯然需要“以學生為主體,以教師為主導”的新課堂,以便教師倡導探究式學習、小組合作學習、情景化學習與個性化學習。
梳理新課標便能發現,其中76次提到“創新”、23次提到“自主可控”、10次提到“共享”、5次提到“原始創新”和4次提到“原創精神”,創新、自主可控成為信息技術教育的主旋律,為未來發展指明瞭基本方向。
為了順應這一基本方向,希沃首先解決硬件配置問題,可快速高效部署3DMAX、CAD、Python編程、安卓應用開發、傳感網技術應用、工業機器人在線離線編程、虛擬仿真VR應用等。
而針對課程互動性的問題,希沃則發佈了“希沃易啓學機房教學方案”,在該方案下,授課可隨時發起70多種課堂活動,支持全班同時參與互動、答題、競賽。同時支持課堂資料雲端存儲,讓師生聯動更加緊密。其中,雲儲存功能可以保障機房設備還原後,學生仍能正常繼續完成跨堂作業。

顯然,當教學資源更豐富,學生將更大程度上實現“做中學”“用中學”“創中學”。
此外,傳統信息技術課往往存在課堂秩序難管控的問題,「希沃易啓學」 給出瞭解決方案。首先,支持教師端同時監測多設備運行狀態,防止學生設備離線,出現故障也可快速定位;其次,支持設置軟件、網址限制;同時,搭載希沃教學終端實現了硬件級一鍵黑屏管控和硬件級一鍵靜音 ,避免外放干擾課堂,讓教師得以高效維護課堂良好秩序,保障教學進度。

不難想象,當新一代的機房從環境到課件,再到上課形式都發生改變,既能讓教師更輕鬆,也能讓學生樂在其中。
始於機房,但不止於此
當然,機房猶如數字教育的神經末梢,實現機房的更迭,只是激活數字教育,將“科學”加進“信息技術”的第一步。教材、資源、師資一體化的建設、提升與優化則是未來持續的發展方向。
這不僅是新課標的要求,更早些時候,相關部門就已多次強調教育數字化的重要性。
根據教育部2018年頒佈的《中小學數字校園建設標準(試行)》,數字校園建設應採用雲服務模式統一規劃與分步實施;2021年,教育部等六部門關於推進教育新型基礎設施建設構建高質量教育支撐體系的指導意見也提出了要提升教育移動互聯網應用程序、教育軟件、在線教育平台和新型數字終端等監管的信息化支撐能力。
事實上,在過去十餘年,希沃產品一直圍繞着教、學、研、管、評不斷發展創新,完善了產品圖譜,解決方案也覆蓋了更廣的範疇,從硬件到軟件再到平台,全方位為數字化教育服務。其中,希沃硬件產品已走進超過10萬所學校,全國260萬間教室。

值得一提的是,當校園開始大規模部署智能硬件,不得不思考隨之而來的管理難度和成本。
希沃同樣考慮到了這一點,自主研發了教室設備集中管理軟件“學校集控”,通過該系統,學校無需部署服務器,便可以實現遠程對教室平板、廣播、燈光等智能設備統一管理,實時監測教室連接集控的智能設備,包括使用情況、硬件參數、終端狀態。並且,學校集控後台功能可以根據具體需求自定義增刪。
所以,“神經末梢”已被激活,新鮮血液不斷流淌。儘管學校機房的變革剛剛開始,但以此為起點,無論是各所學校還是“希沃們”,最終的目的地都是一個更為健康的信息科技課程發展生態。