高端製造業門檻越來越高,中國要如何應對並實現國產替代?_風聞
星海情报局-星海情报局官方账号-关注“中国制造”的星辰大海4小时前
如果我們回溯過去20年全球先進製造業的發展趨勢,一個很有意思的現象就是在各主要工業門類中,主要玩家越來越少,門檻越來越高。
星海情報局的老局曾經和小米公司的一位高管交流,問小米為什麼選擇造汽車,他解釋了雷軍等小米核心高管對汽車市場終局的判斷——未來新能源汽車在全球的主要玩家,不會超過5家。這一判斷顯然來自智能手機市場的經驗,在華為受到美國製裁前,全球智能手機市場只剩下蘋果、三星、華為、小米、OPPO/vivo5家。而在功能手機時代,全球手機市場曾經百花齊放,包括芬蘭的諾基亞,美國的摩托羅拉,韓國的三星、LG,日本的索尼、松下、夏普,法國的阿爾卡特,中國大陸地區的聯想、金立,德國的西門子,荷蘭的飛利浦,中國台灣的明基等幾十個品牌,都曾經在世界範圍內叱吒風雲。

蔚來汽車EP9電動超跑
在燃油汽車時代,世界範圍內至少有日本、美國、德國、英國、意大利、法國、韓國、捷克、中國、西班牙、瑞典、澳大利亞等十幾個國家有較強的汽車工業,這些國家都有自己的代表性品牌,加起來全球共有幾十個主流汽車品牌之多,包括日本的豐田、本田、日產、三菱、馬自達、鈴木,美國的通用、克萊斯勒、福特,德國的奔馳、寶馬、大眾、保時捷、奧迪、歐寶,英國的捷豹、路虎、勞斯萊斯、羅孚,意大利的菲亞特、法拉利、蘭博基尼、阿爾法羅密歐,法國的標緻、雪鐵龍,韓國的現代、起亞、大宇、雙龍,捷克的斯柯達,中國的紅旗、奇瑞、比亞迪、榮威、長城、東風,西班牙的西雅特,瑞典的沃爾沃,澳大利亞的霍頓等。
如果真按照小米的預測,全球新能源車的終局只剩下5家,那麼目前全球較領先的新能源車品牌中,美國特斯拉遙遙領先,很可能佔據一個席位,中國有比亞迪、蔚來、小鵬、理想、小米等,很可能有至少1~3家進入最終的“決賽”。這也就意味着在世界新能源汽車車工業中,最終可以繼續留在牌桌上的國家,也許不會超過3個。一大批燃油車時代的汽車強國,很可能就此衰落。
如果我們分析世界企業研發投入分佈,可以得出結論,在未來很長一段時間,世界將只剩下東亞、北美、西歐3個地區有可能形成先進製造業的產業帶,其他地區如南美、西亞、非洲都基本出局了。
2008年金融危機後,世界主要國家都在濫發貨幣,但是世界範圍內大家對通脹的感受並不明顯,這是為什麼?因為過去十幾年,以先進製造業為代表的產業生產效率大幅提升,抵消了通脹的影響,比方説十幾年前售價5000元以上的液晶電視,現在的價格跌到了1000元以下,因為液晶面板的生產效率大幅提升。可以説,如果沒有先進製造業的帶動,在通脹壓力下,全球老百姓的日子會非常難過。

大批發達國家喪失了高端製造業的發展資格
從全球研發費用投入排名靠前的公司可以看出,美國企業的研發費用產業分佈相對均衡,在信息技術、生物醫藥、汽車等領域都有研發投入大户,歐洲、日本企業則花了很多錢在汽車、生物醫藥領域。如下圖所示,中國企業較為“偏科”,主要投入在信息技術和重工業領域,而在生物醫藥領域的研發投入嚴重不足。

2020年度全球企業研發費用投入50強

2020年度中國企業研發費用投入50強
中美兩國已然成為了全球科技研發領域的兩個“主引擎”——貢獻了絕大多數的研發力量。不過,雙方在研發上的佈局略有不同,以液晶面板行業為例。目前全球只有4個國家和地區還有資格繼續發展液晶顯示工業,分別是韓國、中國、日本、中國台灣地區,美國和歐洲都已經基本出局了,更不用説廣大的亞非拉第三世界國家了。

2020年度全球研發投入500強企業數量分佈(以國家和地區分類)
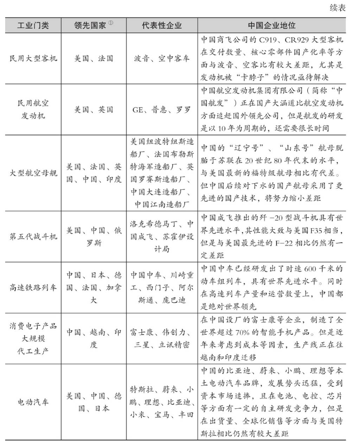
世界上只有美國、英國、法國、俄羅斯、中國、烏克蘭這6個國傢俱有大型航空發動機的研發和生產技術。而其中只有美國、英國、法國的發動機產品在民航大客機方面取得過大規模市場驗證。中國、俄羅斯、烏克蘭的航空發動機主要是軍用,在油耗、安全性、經濟性等方面與美、法、英相比有較大差距。傳統的製造業大國——日本、德國、意大利、韓國等,都在這一領域缺少積累。
截止到2022年,世界上只有3個國家可以製造第五代隱形戰鬥機,分別是美國、中國和俄羅斯。美國洛克希德·馬丁公司推出的F-22和F-35是世界第五代戰鬥機的領跑者,中俄兩國的五代機理念,多多少少都對美國的機型有所借鑑。中國成都飛機工業(集團)有限責任公司(簡稱“成飛”)推出的殲-20隱形戰鬥機具有航程廣、航電系統先進等特點,且產量與裝備量提升速度都比較快。相比之下,俄羅斯蘇霍伊設計局推出的蘇-57項目進展緩慢。一直到2022年俄烏戰爭開始的時候,俄羅斯一共只製造出了5架蘇-57的樣機,且沒有達到投入實戰的程度。可以看到,世界下一代的先進戰鬥機,主要還是中美兩國有實力繼續競爭下去。
實際上,除了中美俄3國,日本、韓國、伊朗、印度、土耳其等,也都曾嘗試研發過隱形戰鬥機,但是大都不了了之,主要原因在於第五代戰鬥機要考慮隱身性能,對飛機的外形設計要求很高,中間需要經過大量的風洞測試,需要用到超級計算機。此外,第五代戰鬥機需要推力矢量技術、飛行控制技術、機載主動電子掃描陣列雷達技術、綜合航電結構技術、隱身材料塗層技術等,其研發費用至少需要幾百億美元,一般國家根本玩不起。

在DRAM存儲芯片市場中,三星、SK海力士、美光壟斷了全球95%的市場份額,日本和中國台灣企業基本出局了。在Nand flash存儲芯片市場上,三星、鎧俠(東芝)、西部數據、美光、SK海力士、英特爾六大巨頭也基本壟斷了市場。高度的壟斷使得這一行業經常提價,下游的廠商叫苦不迭。可以看到,世界存儲芯片市場也是門檻極高的工業門類,目前韓國是這個市場絕對的領先者,美國和日本也有一定的地位,目前中國的長江存儲、長鑫存儲在這一市場中還處於起步階段,但是在國家的支持下發展較快,未來有機會在這一市場佔據一席之地,實現國產替代。
在半導體晶圓代工產業裏面,世界上也只有中國、韓國、美國、新加坡等少數國傢俱備高端芯片的製造能力。中國台灣地區的台積電在2020年拿下了全球58%的市場份額,其他排名靠前的企業還有台聯電、格芯、三星、中芯國際等,但都與台積電有巨大的差距。可以看出,半導體制造是一個門檻極高的工業門類,中芯國際因為受制於美國專利壁壘和上游光刻機等機器設備“卡脖子”,目前與台積電、三星相比有較大的工藝水平差距。台積電已經可以成熟生產5納米芯片,且準備量產3納米芯片,而中芯國際目前還在挑戰14納米制程。
在半導體制造所必需的光刻機設備上,世界只有荷蘭和日本兩個國家有大規模量產的能力。來自荷蘭的ASML是絕對的壟斷者,它佔據了近80%的全球市場份額,尤其是高端光刻機,只有這一家能造。日本的佳能和尼康在中低端光刻機領域有一定的份額。中國國產光刻機正在努力追趕中,但是目前尚沒有經過大規模市場驗證。
以上種種信息顯示,世界先進製造業的門檻越來越高了。我們在這個名單上已經很難看到那些曾經的工業強國、科技強國的名字,比如俄羅斯、意大利、瑞典、芬蘭、捷克、土耳其、西班牙,幾十年之後,它們是否依然能保持工業強國的地位?這是很值得思考的話題。值得欣慰的是,**中國在大部分先進製造產業當中都留有火種,中國目前依然有留在牌桌上的資格,**所以未來一二十年產業升級如何,直接決定中國國運。

為什麼能發展高端製造業的國家越來越少?
世界上有資格發展先進製造業的國家越來越少,第一個原因就是目前半導體、大飛機、電動汽車、液晶面板、先進化工等產業的研發投入費用越來越多。
從一個國家的研發費用投入分佈,大概可以看出一個國家在產業上的競爭力。歐盟每年會出一份全球企業研發投入2500強排行榜(The EU Industrial R&D Investment Scoreboard),這是國際上比較權威的數據。這2500家公司的研發總投入佔到全世界企業研發總額的90%。
我們分析了2020年歐盟出的這份報告。歐美有大量研發費用投入了生物醫藥領域,其中美國企業26.4%的研發費用投入了這一領域,歐盟是19.2%,而中國只有5.5%。中國研發投入排名第一的醫藥公司,在全球製藥企業裏面只能排到三十幾名,在全球所有企業裏面只能排到200多名。純從研發投入角度來看,中國的醫藥產業未來前景並不樂觀。
按照歐盟出的報告,2019年,全世界有10家公司的年度研發費用超過了100億歐元,有169家企業的年度研發費用超過10億歐元。
我們認為,在全球研發投入公司2500強裏面有50家以上公司的,才能稱得上工業強國(地區),2019年全球依次只有美國(775個)、中國大陸(536個)、日本(309個)、德國(124個)、中國台灣(88個)、法國(68個)、韓國(59個)、瑞士(58個)8個國家或地區有資格入圍。
可以看出,從研發投入上來説,墨西哥、俄羅斯、烏克蘭、西班牙、葡萄牙、南非、巴西、阿根廷、澳大利亞、新西蘭、土耳其、匈牙利、波蘭這些曾經的工業國已經掉隊。沒有研發投入,就沒有未來。
俄羅斯曾經是世界排名第二的軍工大國,其戰鬥機、戰略轟炸機、彈道導彈、直升機、潛艇、防空導彈、軍用運輸機、坦克等多個軍工細分品類,都具有世界先進水平。而在2022年爆發的俄烏戰爭中可以看到,俄軍損失慘重。按照歐盟公佈的2019年全球企業研發投入2500強數據,俄羅斯僅有一家企業入圍,這意味着俄羅斯的工業基礎正越來越差。在這樣的局面下,俄羅斯即使有再雄厚的底子,也會在新一輪的世界競爭中迅速掉隊。
世界先進製造業正變得越來越複雜,舉例而言:生產半導體所需的光刻機,需要5000個廠商通力協作才能生產出來;生產蘋果的iPhone手機,也需要600多個廠商緊密協作才能生產出來。因此,先進製造業日益向世界少數地區聚集,形成產業帶。

半導體刻蝕設備
在東亞的中國、日本、韓國、越南這幾個國家,形成了全球最強大的消費電子產業帶,這裏生產着全世界90%的手機和80%以上的筆記本電腦,這裏同樣有發達的燃油汽車產業,同時將可能成為未來世界上最重要的電動汽車產地。
而美國則是世界上最重要的航空航天、軍工、半導體研發與生產基地。同時美國在其他各門類的高端製造業中也表現突出。
歐洲以德國、法國、英國、意大利為中心的地區則是世界上最重要的燃油汽車產業帶,同時是重要的精密機牀、民用客機、精密儀表和生物醫藥產業帶。
除了東亞、北美、西歐三個先進製造業產業帶,世界上的其他地區在未來很長時間內基本看不到發展先進製造業的土壤,因為當地公司在研發投入上過少。例如在全球研發投入2500強公司中,南美、西亞、非洲的絕大部分國家,都只有不超過10家。過低的科技產業密度使得這些地區很難形成高效的產業聚集。可以説,在未來的世界先進製造業中,馬太效應只會越來越明顯。
此外,先進製造業的門檻越來越高,還因為進入信息時代後,產業變成了生態系統的競爭,而不只是單個產品的競爭。
在功能手機時代,手機制造的門檻並不高,大家都使用高通或者聯發科的芯片、韓國LG或者日本夏普的屏幕,手機外形整體設計和軟件設計的門檻並不高,但是進入智能手機時代後,蘋果、華為、三星等手機廠商都開始自己研發芯片,每一代新的手機處理器的研發費用都在10億元以上,蘋果和華為甚至自建了操作系統和開發者生態體系,手機工業的門檻被瞬間拉高。
新能源汽車也類似,帶有車聯網和操作系統的智能汽車,其產業特性開始變得越來越像手機產業,而不是像傳統燃油車產業。頭部的特斯拉、蔚來、小鵬、比亞迪等公司都開始自己研發芯片,自己研發操作系統,自己研發車載人工智能交互系統、自動駕駛技術,其門檻遠高於傳統燃油車產業。
而半導體制造、液晶面板製造這兩個工業品類的情況很類似,這兩個產業其實是高度可預測的,行業週期性強。比如液晶面板產業,在相當長一段時間裏就是簡單地線性追求面板尺寸的擴大,被分為1代線、2代線、3代線、4代線、5代線、6代線、7代線、8代線等,拼的是燒錢。韓國公司之所以在這兩個領域擊敗日本公司後來居上,就是因為韓國企業在韓國政府的支持下,在產業不景氣的週期裏面逆勢投資,擴充新的生產線和投入技術研發,而日本公司則因為日本政府支持力度不夠而後勁不足。中國的京東方先後在液晶面板產業上投入了上千億元,到2022年前後,京東方的面板技術達到世界先進水平,市場佔有率居世界前列成功實現了國產替代。這説明韓國企業走過的道路,其實中國也很有機會複製。
歐洲和日本都有大量的研發費用投向了汽車行業。2019年,在歐盟的研發費用投入當中,有34.8%投入了汽車及交通運輸行業,日本是31.3%,相比之下美國只有6.4%,中國是10%。在此不禁開始為歐洲和日本感到擔憂,因為最近幾年來新能源汽車正以不可阻擋的趨勢席捲全球,而新能源汽車的產業特性更像IT產業而不是更像傳統汽車產業,汽車廠商需要自己研發芯片、操作系統、自動駕駛技術、人工智能交互系統、電池技術等,歐洲和日本積累了近100年的傳統汽車機械技術,是否能夠繼續在新能源汽車時代強勢下去,可能需要畫一個問號。而這恰恰是中國企業巨大的優勢,因為中國在智能手機和互聯網時代積累了一大批優秀的企業和人才,但是歐洲和日本卻錯過了這個時代。
值得欣慰的是,中國在智能手機、液晶面板等主要先進製造工業門類上,都保有入場券。中國雖然是一個人均GDP僅有1萬多美元的發展中國家,但世界上從沒有一個人均GDP和中國相當的國家有如此強的先進製造業競爭力。


先進製造業的一些經典門類及中國企業在其中的地位(國家排名不分先後)
當代的先進製造業已經越來越呈現出產業鏈分工協作的特點。沒有任何一家手機廠商可以獨自製造出一台智能手機,也沒有任何一家電動汽車公司可以完全依靠自己造出一輛高水準的電動汽車。
幸運的是,中國所處的東亞地區,是世界上最主要的消費電子產業帶、世界主要的汽車產業帶、世界主要的先進化工產業帶、世界主要的重工業基地、世界主要的輕工業加工基地,其產業配套冠絕全球。
此外,發展先進製造業需要大量受過高等教育的工程師人才。我們以富士康為例,這家曾經被認為是廉價代工企業的公司,2019年的研發投入高達27億歐元,位居世界所有企業研發費用開支排名第57名,這是一家實實在在的高科技公司。富士康在中國大陸僱用了數以萬計的工程師,他們需要和蘋果的產品經理們一道,把那些世界上最難製造的消費電子產品,分解成最合理的加工工序,並且保證其良率以實現量產。中國在1999年高校大規模擴招後,理工科人才出現了井噴式增長,造就了中國的工程師紅利。
此外,中國還是世界上僅次於美國的航天軍工強國。眾所周知,互聯網、半導體、計算機、無人機、噴氣式飛機、衞星、移動通信這些改變世界的科技產品,都是來源於軍工產業尤其是美國軍工業的帶動。軍工產業相比起民用工業的一大特點是不計成本,許多項目甚至是舉全國之力研發出來的,典型的如美國造原子彈的“曼哈頓計劃”和航天領域的“阿波羅計劃”。中國強大的軍工產業,為中國發展先進製造業也奠定了堅實基礎。

蘋果產業鏈與中國高端製造業的提升
中國過去20年在電子產業上的飛速進步,與蘋果產業鏈的帶動密不可分。十多年前,當我寫作《一隻iPhone的全球之旅》時,中國在整個蘋果供應鏈上還只能生產相對低端的零部件,包括玻璃蓋板、外殼、印刷電路板等,而iPhone當中技術含量最高、價格最昂貴的芯片處理器、屏幕則主要在韓國和日本生產。

到了2020年,蘋果公佈了新的供應商名單,名單列舉了其在全球範圍內最大的200家供應商及它們旗下的610家工廠。其中位於中國大陸的工廠有259個,排名世界第一,其他如日本有96個工廠,美國有49個工廠,中國台灣有37個工廠,韓國有30個工廠,越南有23個工廠,泰國有19個工廠,菲律賓有17個工廠,馬來西亞有15個工廠,新加坡有14個工廠,印度有9個工廠。而蘋果在歐洲只有21個供應商工廠,在南美只有7個。
可以看出,整個蘋果供應鏈的重心全在以中國為核心的東亞地區。這在很大程度上是因為蘋果的組裝廠主要在中國大陸,其他地區如越南和印度能小規模生產一些,但是和中國大陸相比仍然有較大差距。其他供應商則需要最大限度地靠近組裝廠。
蘋果供應鏈對於中國發展先進製造業的帶動是巨大的。首先,蘋果供應鏈極大地攤薄了其他消費電子廠商的供應鏈成本。舉例而言,深圳大疆無人機之所以能夠橫掃全球,是因為它直接受惠於蘋果供應鏈,大疆生產的無人機當中有大量的零部件來自高水準的蘋果供應商。
而華為、小米、OPPO、vivo等中國本土手機廠商之所以能夠在全球市場披荊斬棘,也應該感謝蘋果供應鏈。在雷軍創辦小米初期,小米是一家在手機行業沒有積累的初創公司,其早期優勢集中在市場營銷和商業模式創新上,而蘋果已經打造出了成熟的供應鏈體系,這使得小米能以極快的速度切入了智能手機產業,並最終躋身世界前五。
此外,蘋果產業鏈直接帶動了本土的藍思科技、立訊精密、歌爾聲學、德賽電池、水晶光電、長電科技、超聲電子、京東方等企業的發展,光上市公司都有數十家之多。
我還記得當年去藍思科技在湖南瀏陽工廠的場景,當時國內很少有人聽説過藍思科技這家企業,更沒有多少人知道它的創始人周羣飛。我在工廠附近一家餐廳第一次見到周羣飛的時候,她穿着一身價格不超過100塊錢的花格子裙子,為人謙虛。在我們的交談中周羣飛衷心感謝了蘋果的訂單,在和蘋果合作前,藍思科技與國產手機廠商的合作可以説充滿了辛酸。公司給當年名噪一時的科健手機做的訂單,最終只收回來800元錢。而蘋果不僅訂單量大、信譽好,還給供應商提供大量的技術和資金支持。資本市場對於蘋果供應商的分量心知肚明,幾乎所有的蘋果供應商都會受到資本的熱捧,在中國A股形成了獨特的“蘋果概念股”板塊。藍思科技市值最高的時候破千億元,而周羣飛也一度成為中國的女首富。
蘋果供應鏈至少在中國提供了數百萬個就業崗位,這些工程師和產業工人成為中國發展先進製造業的寶貴財富。中國的電動汽車產業之所以發展到世界領先地位,和蘋果供應鏈積累下來的這一大批產業精英有密切的關係。
全球智能手機市場一年的規模接近3萬億元,中國無疑是這一波浪潮中最大的受益者。
相比之下,其他國家錯過了蘋果供應鏈這一波幾十年難遇的產業轉移契機,一步錯過,步步錯過。因為像精密電子工業這樣的先進製造業門類,其產業鏈的轉移難度,遠高於服裝、玩具這些附加值較低的製造業門類。
就算是曾經的製造業中心——美國和歐洲,想要重建如此規模龐大的精密電子供應鏈,也絕非易事。
我們可以從富士康宣佈在美國威斯康星州投資上百億美元新建液晶面板工廠的曲折中看出其問題所在。2018年,在美國總統特朗普的遊説下,富士康宣佈在美國威斯康星州投資100億美元,新建一座液晶面板工廠,也就是具有世界先進水平的10.5代線,並承諾在當地提供1.3萬個就業崗位,然而幾年下來,這一工廠始終進展非常緩慢。因為美國工人的工資過高,需要當地政府提供高達30億美元的鉅額工資補貼。除此之外,因為威斯康星州當地缺少電子產業的上下游配套工廠,還需要康寧公司等供應商在當地同步修建工廠,而這些公司也一樣要求當地政府提供鉅額補貼。此後,在漫長的扯皮當中,富士康的美國工廠一直沒有實質進展,一直到特朗普下台,這個工廠都沒見到投產。要知道,對消費電子產業來説,最寶貴的就是時間。而在這4年當中,中國的京東方液晶面板工廠已經連續擴出了好幾條產線,遠遠把富士康甩在身後。
近年來,美國開始加速與中國脱鈎,蘋果供應鏈開始往越南、印度、菲律賓這些國家轉移,但是根據我的研究,這一過程至少需要10年時間。因為中國在基礎設施上領先其他競爭對手太多,同時中國的上下游產業鏈優勢是其他國家很難企及的。

地方政府應該在新興高科技產業當中扮演什麼角色?
中國先進製造業的表現良好,應該説和中國地方政府這些年來的表現有很大關係。中國建設工廠的效率世界第一,而在講究時效性的消費電子和電動汽車產業方面表現尤其突出。特斯拉宣佈在上海設廠到第一部中國產特斯拉電動汽車下線,前後僅僅用時1年,這一效率在世界上沒有任何國家能比。特斯拉的上海工廠所生產的汽車不僅在中國本土出售,還大量出口到海外,使得中國本土汽車工廠的競爭力一下子被拉昇到一個新的水平。
中國的地方政府之間有着激烈的競爭,當一個地方政府負責引入一個工業大項目的時候,他們從某種程度上説它已經開始扮演這個工廠的聯合投資人角色——地方政府需要為工廠提供土地平整、基礎設施配套、税收優惠、銀行貸款流程和進出口流程優化等配套服務。在這一點上,中國政府的效率在世界上很少有競爭者。
近年來,中國許多地方面臨轉型升級的壓力,地方政府在發展新興高科技產業、國產替代的時候,很多種新的模式湧現出來,其中有成功、有失敗。那麼,地方政府在發展新興高科技產業當中,具體應該扮演什麼角色?
液晶面板、半導體、電動汽車、電子製造業、光伏等,這些產業動輒投資幾十億元、上百億,門檻高,帶動就業、產值、税收的效果都非常可觀,是各地爭相上馬的項目。
經濟學者鄭永年指出,1994年的中央與地方分税制改革最重要的意外結果是中國的地方政府企業化,“中國地方政府在承擔風險能力、有效資產和債務、經濟經營規模等方面,都表現得像大企業”。
雖然大部分的税收在分税制改革後都上繳中央,但是地方政府通過賣地、發地方債等方式獲得融資。尤其是在土地開始貨幣化之後,地方政府的融資能力有了大幅提升。而其中有相當一部分資金用在了半導體、面板、光伏、新能源汽車等新興製造業的投資當中。
中國廣義的地方政府被分為省級、市級、縣級和鄉鎮級4個級別,在新興的高科技製造業投資浪潮當中,主要的參與者是省級和市級政府,因為這兩級政府聚集了最好的地方財政資源。
其中的典型代表要數被譽為“全國最成功投資銀行”的合肥市政府。當年合肥曾經投資京東方液晶面板項目取得成功,後來合肥又投入巨資押注處於困境中的蔚來汽車,使其成功翻身,市值幾百億美元,這一舉措使合肥一躍成為國內電動汽車產業的領軍城市。更早之前,以江蘇無錫、江西新餘為代表的地方政府投資太陽能光伏產業,喜憂參半。十幾年前,隨着西方國家加大對於太陽能發電的補貼,且光伏發電技術日趨成熟,中國湧現出了一批以無錫尚德、江西賽維等為代表的光伏企業巨頭。
2001年,從澳大利亞留學歸國的施正榮博士在無錫市政府的支持下創辦了無錫尚德,他的老師正是大名鼎鼎的澳大利亞新南威爾士大學的馬丁-格林教授,被譽為光伏之父。當時無錫市政府旗下的3家政府投資平台如無錫國聯發展集團,以及5家地方國企如江蘇小天鵝集團,一共出資600萬美元佔股75%,施正榮佔股25%,一起成立無錫尚德。本質上無錫市政府是施正榮的天使投資人。2005年無錫尚德在紐交所上市,無錫的國資在上市前退出,這在當時被企業界認為是無錫政府大度,不與民爭利的典範。施正榮一度成為中國首富,是海歸創業成功的典範。
與之類似的是,2005年,江西新餘市政府支持江西人彭小峯成立另一家光伏巨頭賽維集團。當時地處偏遠的江西新餘市一年的財政收入也不過18億元,政府拿出了2億元借款投到了賽維集團裏面。其中以新餘財政做擔保,發放信託產品融資1億元,市財政又七拼八湊了幾千萬元,江西省財政又借給了新餘3000萬元,總算湊夠了2億元。江西新餘以此換取賽維光伏項目落户當地,當地政府希望這能給當地帶來巨大的產值、税收和就業,這應該説算一場投資,賭賽維能否成功上市。
恰巧遇上光伏產業的爆發。2007年江西賽維就在美國上市,募集資金4.69億美元,上市成功後一個月,賽維將2億元借款連本帶息還給了新餘市。彭小峯也成為江西首富。江西新餘依靠賽維這個光伏龍頭,又在產業鏈上下游招商引資,引入了中材高科陶瓷、上海博能、寧波華升等太陽能上下游企業。除此之外,新餘市政府給賽維提供的保姆式服務,也是其在短短几年時間內快速崛起推動因素之一。當時江西新餘的算盤是,賽維能到2009年實現年產值600億元,如果按照6%的税收來計算,一年可以給新餘貢獻36億元税收。當時新餘一躍成為江西發展的明星城市。
應該説,包括無錫尚德、常州天合、江西賽維在內的這一批光伏企業的飛速發展,主要是因為中國地方政府的投資趕上了一波國際光伏市場產業的景氣週期,再加上國際資本市場的放大,所以拉出了一條很猛的大陽線。2004年,德國以高電價政策鼓勵建設光伏電站,2005、2007年,意大利、西班牙相繼出台光伏鼓勵政策。歐盟對光伏發電設備的大量需求給中國產業界帶來了商機。那時候,光伏業內有“兩頭在外”的説法,即中國光伏組件90%出口海外市場,中國光伏組件上游多晶硅料90%進口自海外,中國企業集中在進入門檻較低的硅片、組件環節。
但2008年金融危機後,國際市場的補貼大幅縮減,資本市場也急轉直下,內憂外患壓垮了一大批當年顯赫的光伏巨頭,投資支持它們的地方政府們也落得一地雞毛的結局。2013年,無錫尚德宣佈破產。2012年,彭小峯離開賽維集團,2016年賽維集團破產。這些光伏巨頭的倒掉,給地方政府帶來了無窮的債務後遺症。根據賽維債委會的數據,經過審計,截至2016年7月,賽維的總資產136.6億元,總負債達516億元,負債率高達377%。頗有爭議的是,在賽維明顯已經快不行的時候,地方政府仍然強行主導對企業進行輸血,導致賽維的窟窿越來越大。輝煌時期,賽維集團一度吸納了當地2萬多人就業,年貢獻税收9億多元;門前一條橫貫東西的八車道馬路,被命名為賽維大道。
彭小峯當年在馬洪鎮投資120億元在馬洪一次性上馬3條年產5000噸的硅料生產線,是拖死賽維的主要原因。項目上馬的時候剛好是產業高點,而項目上馬後行業便遭遇斷崖式下跌,企業馬上陷入困境。對於財力並不雄厚的江西新餘來説,投資光伏產業失敗的代價是巨大的。首先,地方財政受很大影響;其次,為賽維集團提供貸款的銀行也血本無歸。據《財新》雜誌報道,賽維集團的破產重組事件影響惡劣,對江西尤其是新餘的金融環境破壞非常大。有賽維的債權銀行表示,以後在新餘的信貸投放會很小心。
綜合以上案例,從積極角度來看,中國其實非常適合發展重資產類的高科技項目,比如芯片、液晶面板、消費電子產品製造、新能源、電動汽車等。如前述章節所描述,世界先進製造業的門檻越來越高,一般國家根本玩不起。
以液晶面板產業為例,世界上幾乎所有的液晶顯示原始技術,都來自美國公司的開發,但是因為這個產業投資過於巨大且週期性強,美國沒有公司能堅持下來。後來,日本、韓國、中國台灣的企業進入這個行業,形成三足鼎立的格局。中國大陸的京東方、華星光電等企業屬於後發追趕的典型案例。京東方從2003年收購韓國現代集團的顯示業務開始,才算是正在進入這個領域,而到2020年,京東方在智能手機、平板電腦、筆記本電腦、顯示器和電視五大細分領域的出貨量均達到全球第一,公司的專利申請量也位居世界前列。
應該説,起步較晚的中國液晶顯示產業成功實現了後發追趕和國產替代。正是因為成功實現了國產替代,液晶顯示器在中國的售價被打到了幾百元,液晶電視的價格也降低到1000多元的白菜價,而國產手機、PC(personal computer,個人電腦)、電視廠商不再受制於人,在和日韓廠商合作的時候有了更多的議價籌碼。與此同時,京東方還成功打入門檻極高的蘋果供應鏈,給蘋果的iPhone手機生產液晶顯示屏,成功進入國際高端市場。

可以這樣説,中國在液晶面板市場上的後發追趕,是地方政府參與重資產投資的體制性優勢的體現。以北京、合肥、重慶為代表的地方政府,先後多輪參與京東方的增發,使得京東方累計籌資近千億元持續投入這一門檻極高的產業。更不用説,地方政府在土地、海關、招工、科研支持等政策上的傾斜。
那麼,液晶顯示上中國模式的巨大成功,從某種程度上證明,中國在其他週期性強、重資產投入的高科技產業上,也很有可能複製這種模式。需要警醒的是,地方政府畢竟不是產業投資的專業人士,賭上地方財政的未來押注這些風險較高的新興產業,需要警惕以下幾方面。
**警惕一擁而上,重複建設。**中國的汽車產業曾經經歷過各地一擁而上、重複建設的階段,有很多教訓。美國經過多年的洗牌,只剩下通用、福特、克萊斯勒3家大型汽車廠商,而中國有大大小小上百家車廠,在各地的保護下,許多經營狀況較差的車企,依然在低水平重複建設,遲遲不能退出市場。光伏產業也經歷過類似的教訓,重複建設使得中國各地左右手互搏。
某位參與過許多大項目招商引資的中部某城市的官員曾和我分享,就算是最終成功引進這類大項目,地方也未必能真的落到好處,你無法想象這些項目開出的條件有多麼苛刻,因為有動力爭搶這類項目的地方政府太多了。這樣的現實往往導致出現嚴重的重複建設和產能過剩現象。
以當下大熱的芯片產業為例,2017—2020年投產的晶圓廠有62座,其中26座位於中國,佔全球42%,而在中國上馬的晶圓廠,很多與國際主流製程差了兩個時代,集中在中低端市場打價格戰。中國未來將要建設的全國統一大市場,就是要解決這些問題。
**警惕押錯產業週期。**20世紀末21世紀初,中國許多地方曾經斥巨資押注錄像機產業,從日本等國家引進錄像機生產線,但是後來VCD和DVD產業迅速普及,使得這些錄像機生產線迅速過時。與此教訓類似的有中國許多地方當年押注CRT(陰極射線顯像管)電視機工業,最後斥巨資辛辛苦苦建立起的顯像管產業,在液晶電視普及後迅速淪為過時的產業,一些地方受此拖累一蹶不振。地方政府畢竟不是專業的產業經營機構,要指望它們對瞬息萬變的高科技產業發展週期做出判斷,是非常困難的。避免這一尷尬的最好辦法是把選擇交給市場,地方政府應儘量通過相對市場化的方式推動這些新興產業的發展,比如成立地方性的母基金,把資金交給有專業判斷能力的市場投資人士去管理和決策,儘量減少行政干預的色彩。
**警惕超越自身財政實力的投資。**江西新餘投資太陽能產業的教訓非常深刻,當年財政收入不過18億元的江西新餘,舉全市之力扶持的江西賽維,最多的時候負債竟然高達500多億元,應該説,其投入已經過於超前,超出了當地的發展階段。
我們以江蘇淮安發展芯片產業的例子來看,這座蘇北城市的GDP常年位居江蘇倒數第三,並不具備芯片產業的產業基礎,2015年,當地引入了投資額高達450億元的德淮半導體項目。當地政府承諾出資60億元,德淮創始人夏紹曾(出生於中國台灣,原中芯國際二廠廠長)承諾引入一期投資的另外60億元,共同在淮安投資圖像傳感器項目。據《財新》雜誌報道,此後淮安政府兑現出資30多億元,夏紹曾引進的社會資本僅有數億元,無論是政府和企業,都無法兑現原有的60億元出資。很明顯,當地政府低估了一個芯片項目的難度。以淮安的財力和產業鏈成熟度,養不起這樣一個昂貴的項目。2018年,淮安的一般公共預算收入為247.3億元,而支出高達486.8億元。要知道,之前中芯國際在上海浦東新區花了10年時間才轉虧為盈。淮安發展芯片的窘境不是個案,號稱投資175億元的南京德科碼也曾經因為資金不到位而停擺。號稱投資超過1000億元的武漢弘芯項目也因為資金問題爛尾。
**警惕本地的產業鏈配套能力是否能跟上。**我曾經和一位參與過許多大項目招商的中部某城市官員交流,他説像深圳這樣的沿海大城市,對於一個產值百億的招商項目,並不怎麼感興趣,而西部和北部的許多城市,財力又支撐不起這種項目的招商,真正在投資這種高科技大項目的,大部分都是中部城市,它們往往積累了一定的財力,有一定基礎,然後又希望通過大項目迅速解決本地區產業更新換代的問題。但是,許多這類城市並不具備高科技產業發展的產業鏈環境。
還有一些地方政府,則非常想複製硅谷模式,打造產業園區和產業集羣,鼓勵創業,希望本地區能長出大量類似硅谷的谷歌、Facebook這種創業公司來。比較典型的有長三角的蘇州、無錫、杭州等地,中西部的武漢、成都,南方的深圳、廣州等城市。

在硅谷工作多年的吳軍博士在他的《硅谷之謎》中給中國地方政府的這種衝動潑了一盆冷水。他的研究表明,硅谷在崛起的過程當中,當地各城市的政府起到的作用相當有限。他指出,很多中國地方政府的官員到了硅谷,都希望約幾個當地政府官員見面,其實非常好約,因為他們的權力沒有那麼大,平時工作也沒有那麼忙,而當中國地方政府的官員希望通過這些美國地方官員去約蘋果、谷歌等公司的高管的時候,發現並不好使,因為這些美國地方官員對於這些本地大企業的影響也非常有限。
我曾經在長三角當記者時做過5年關於科技產業的報道,去過長三角很多的地方科技園區,和地方官員有較深度的交流。他們打造的營商環境和創業環境,其實在很多方面都超過了硅谷。比如在江蘇無錫,很多海歸回來的博士創業者可以拎包入住當地政府新建的人才公寓,房子非常漂亮;你願意在當地創業的話,3年辦公室免租金;地方的投資公司還願意投資這些企業;此外,一次性現金補助、税收優惠等措施也非常有吸引力。
但是這些年下來,中國有地方複製了硅谷的輝煌嗎?答案是沒有,因為硅谷的成功,並不是政府行政規劃、行政干預的結果,而是一系列偶然的自發市場行為疊加在一起的結果。比如總部在紐約的IBM公司當時決定在硅谷新建一座高水準的計算機研究中心,比如斯坦福大學因為財務危機拿出一大片土地對外出租做了科技園,比如有很多優秀的人才從硅谷的鼻祖仙童半導體公司離職創業。甚至在美國內部,也都沒有辦法再複製一個硅谷這樣的地方出來。
一個地方的產業要成功,很重要的原因是要趕上一波產業大勢,比如20世紀八九十年代的PC和軟件產業,2000年後的互聯網產業,2007年後的智能手機和移動互聯網產業,2015年之後的電動汽車產業等。時勢造英雄,沒有站在正確的潮頭上,其他一切動作都只是白費力氣。
從這個角度來講,中國的地方政府打造優良的創業環境,為本地區的創業提供更好的土壤,其出發點是好的,但是要避免急功近利,比如動用地方財政對創業進行過高的補貼、獎勵,以此來期待本地產生一大批明星新經濟創業項目,這種行為往往會違背行業發展規律。例如前幾年西部某城市斥巨資扶持本地一家互聯網公司,希望以此為龍頭,將該城市打造成中國互聯網新的一極。但是幾年下來,應該説該城市在互聯網產業當中的地位仍然非常一般。
從鼓勵地方創業的角度,我認為最值得關注的是成都、武漢兩地政府。成都常年打造優良的創業環境,並以此吸引了一大批遊戲公司落户並投資,如騰訊、盛大、完美世界等。我曾經去過幾次成都的天府軟件園,對那裏留下了深刻印象,可以説成都天府軟件園的硬件基礎設施不輸給北上廣深任何一個產業園,而這邊的房租、人工等成本遠低於北京、上海、深圳。
大批遊戲公司到成都設置辦事處推動了當地遊戲人才的快速增長,這些人的離職創業帶動了成都在遊戲產業創業上的騰飛,成都由此成為中國遊戲產業不可忽視的一極。而風靡全國的《王者榮耀》遊戲正是在成都被開發出來的,這是成都遊戲產業多年發展的必然結果。
與成都有類似發展道路的還有武漢的互聯網產業。武漢大學生眾多,湖北籍互聯網創業者也很多,典型的有雷軍、周鴻禕等,但是武漢的互聯網產業卻在全國長期處於落後。此後,以光谷為代表的武漢地方政府開始加大招商引資的力度,引入了小米、火花思維等一大批優質互聯網企業。
我曾經和光谷負責招商的官員深度交流,他們制定的招商政策非常清晰,就是以互聯網公司在武漢創造多少個就業崗位為核心。由此,武漢迅速形成了以在線教育為代表的互聯網發展新高地,創造了大量新增就業崗位。而大批在武漢就業的互聯網從業者,必然會帶來本地區互聯網創業的繁榮。
總之,成都和武漢的成功案例路徑大致類似,就是第一步先依託某個具體的產業招商引資,把成熟大企業招商過來,帶動本地區相關就業人口井噴,產業人口井噴之後又必然帶來創業人口的井噴,從而帶動本地區新興產業的發展。與之類似的有很多成功案例:深圳富士康的發展所帶來的人才外溢效應,帶動了深圳在電子製造產業的極大繁榮;阿里巴巴在杭州的發展所帶來的人才外溢效應,帶動了電子商務創業在杭州的極大繁榮。
在中國,地方政府掌握着大量的資源,例如土地、金融、學校、牌照、税收等,是許多高科技大項目的實質參與者,這與韓國的情況很像。中國作為後發國家,要想在許多投資巨大的新興產業中嶄露頭角,必須充分發揮地方政府的作用。中國的地方政府財政收入當中,有相當大一部分是來自房地產的相關收入,隨着中國房地產市場逐步見頂,地方財政壓力會越來越大。在這種情況下,遵循產業發展規律,不盲目發展高科技大項目,是很有必要的。中國的地方政府在發展新興產業的時候,不可能像美國那樣“無為而治”,但是一定要遵循產業發展的客觀規律,不要“亂作為”。
作者:曾航,資深媒體人,軍武科技CEO,旗下有知名賬號軍武次位面、星海情報局、楊叔洞察、測評界的野路子等。曾任21世紀經濟報道資深記者,著有《一隻iPhone的全球之旅》、《移動的帝國》、《大國鎖鑰》等書籍。
····· End ·····