廣西南寧二中入學可以帶寵物?校方確認屬實:學生組織發起的,目前只在高中部推行
None
近日,網上有消息稱,“南寧二中可帶寵物上學,還有專屬入校證”,此事引發網友關注。在南寧市第二中學官方視頻賬號下,不少網友詢問此事的真假,並表示,“我素未謀面的母校,我可以帶着寵物去上學嗎?”

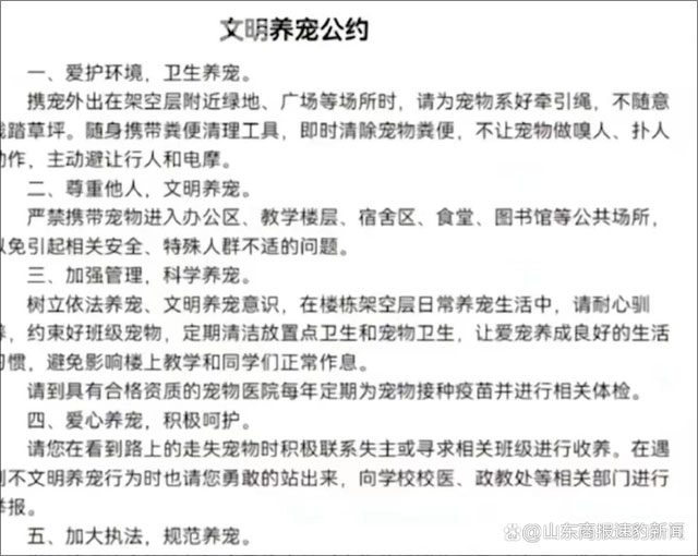
網傳信息顯示,只要打全疫苗,就可以申請《寵物入校證》,同時,還有一份相關的《文明養寵公約》。公約提到,“攜寵外出在架空層附近綠地、廣場等場所時,為寵物繫好牽引繩,隨身攜帶糞便清理工具,不讓寵物做嗅人、撲人等動作。”

同時要求學生自主管理,科學養寵,選擇它就愛它,精心陪伴,對這個“家庭小成員”要不離不棄。“希望同學們用愛心、責任心和人文共情心來餵養和呵護班寵,給它打好預防針,帶上入校證件“户口”,配個“小房子”,安置在每棟教學樓的架空層。”

山東商報·速豹新聞網記者撥打了南寧二中高中部政教處電話,工作人員表示,“是有這麼個事,但是我們剛開學,還沒有學生申請,我們正在穩步推進這件事情,因為學生需要向政教處申請,在班上還要選出一個寵物,像班寵一樣。”政教處工作人員介紹,對於入校的寵物也有一定要求和限制,在校內,寵物不能進入教學區,會安置在校內架空層,“這件事是學生組織發起的,孩子們説養寵物可以在忙碌的學習中放鬆一下身心,我們也很關注學生的心理問題,領導也是支持的,因為初中部校園環境比較小,所以目前只在高中部推行。”
(山東商報·速豹新聞網記者 孫倩)