俄烏衝突一週年之際,烏克蘭和平提案在聯大再引交鋒
刘骞等待
(觀察者網訊)俄烏衝突爆發即將迎來一週年。
當地時間2月22日,聯合國大會恢復第11次緊急特別會議,對烏克蘭局勢進行討論。烏克蘭等57國在會上提出了“和平公式”決議草案,呼籲立即停火,要求俄羅斯立即無條件從烏克蘭撤軍。大會預計在北京時間24日對這一決議草案進行投票表決。
但對於烏克蘭的這一方案,俄羅斯常駐聯合國第一副代表波利安斯基認為,它是“反俄羅斯的”,西方國家推動該方案的表決就是為了維持一種所謂的“世界普遍譴責俄羅斯的行動”的幻想。
為此,大會還將審議兩個由白俄羅斯提出的針對該決議草案的修正案。白俄羅斯要求刪除“俄羅斯侵略烏克蘭”以及要求俄羅斯撤軍的表述,呼籲啓動和平談判,並且敦促各國不要再向衝突地區運送武器。

聯合國網站報道截圖
據聯合國網站消息,在俄烏衝突爆發一週年的前夕,聯合國大會於當地時間22日重啓第11次緊急特別會議,審議一份旨在恢復該地區和平的新決議草案。
聯合國秘書長古特雷斯在開場致辭中強調,“戰爭不是解決方案,戰爭是問題”。他再次呼籲各方停止衝突,尊重《聯合國憲章》。
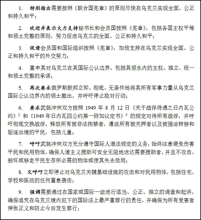
該草案由烏克蘭、美國、英國、德國、法國、加拿大、日本、韓國等57國提議發起。其中重申不應承認任何以使用或威脅使用武力方式取得的領土具有合法性,要求俄羅斯立即、徹底、無條件地將其所有軍事力量從烏克蘭國際公認邊界內的領土撤出,並呼籲停止敵對行動。

提案部分內容(聯合國網站中文稿)
聯合國網站稱,大會預計在會議最後一天(北京時間24日)對決議草案進行投票表決。
據塔斯社22日報道,俄羅斯常駐聯合國第一副代表波利安斯基認為烏克蘭等國提出的這份草案是“反俄羅斯的”,並強調白俄羅斯代表已經決定提出兩份修正案,對該草案進行平衡。
“對於西方人來説,為了維持所謂的(世界)普遍譴責我們國家(軍事)行動的幻想,並在他們的國家內部進行宣傳,這是至關重要的。”波利安斯基在社交媒體上寫道。
因此,除了審議烏克蘭等國提出的決議草案,大會還將審議兩份由白俄羅斯提起的修正案。其中一份要求刪除草案中“烏克蘭遭受全面入侵已有一年”的表述,將“俄羅斯聯邦對烏克蘭的侵略”改寫為“烏克蘭境內的敵對行動”,刪除要求俄羅斯立即無條件撤軍的表述。
另一份修正案要求在烏方提出的這份決議草案中,加入“呼籲啓動和平談判”的內容;強調第三方繼續向衝突區運送武器,妨礙地區持久和平的前景;促請聯合國會員國不要向衝突區運送武器。

當地時間2月22日,聯合國大會第11次緊急特別會議現場。圖源:歐盟駐聯合國代表團官方推特
法新社稱,烏克蘭希望獲得至少與去年10月表決時一樣多的國家的支持,當時有143個國家在緊急特別會議上投票贊成一項譴責俄羅斯吞併部分烏克蘭領土的決議。
與聯合國安理會決議不同,這份文本不會具有法律約束力。法新社援引一位分析人士表示,這項決議可能主要是“象徵性的”,它的作用是進一步凸顯俄羅斯在國際上的孤立處境。
據聯合國網站介紹,預計有80多個國家將在本次緊急特別會議上發言。聯合國秘書長古特雷斯22日呼籲各方和國際社會重新致力於《聯合國憲章》的價值觀、原則和宗旨。
烏克蘭常駐聯合國代表謝爾蓋·基斯利齊亞同日在會上批評俄羅斯對烏克蘭犯下了“相當於種族滅絕”的暴行,呼籲各國支持烏克蘭恢復其領土完整,以示對聯合國憲章原則的擁護。
俄羅斯常駐聯合國代表瓦西里·涅邊賈當天則表示,自2014年以來,烏克蘭當局持續炮擊其東部頓涅斯克和盧甘斯克地區的人民,戰爭一直持續了8年,實際上排除了和平談判的可能。如今與俄羅斯作戰的不是烏克蘭,而是整個西方,他們的目標是造成俄羅斯的戰略性失敗。
聯合國大會第11次緊急特別會議最初召開於2022年2月28日,即俄烏衝突爆發第5天。之後聯合國分別在去年3月、4月、10月和11月重啓該會議,就有關決議進行表決。
本文系觀察者網獨家稿件,未經授權,不得轉載。