上半年淨利潤預降超60%,AI服務器龍頭浪潮信息大跌7%
贺喜格[email protected] 来撩

今年以來,ChatGPT的風靡帶火了一眾概念股,浪潮信息的股價在今年屢創新高,較年初時漲幅曾一度達到200%,不過其股價在近期回撤了不少,較最高點時跌超35%,並且業績表現也不樂觀。

今年以來浪潮信息股價走勢
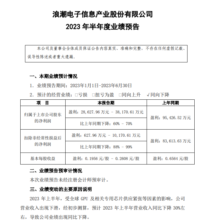
7月11日晚間,浪潮信息公佈2023年半年度業績預告,公告顯示,預計公司上半年實現歸屬於上市公司股東的淨利潤2.86億元-3.82億元,雖然依然保持盈利,但較去年同期的9.54億元,下降幅度達到60%-70%;實現扣非歸母淨利潤627.96萬元-1.02億元,同比下降達88%-99%。
對於業績變化,公告中浪潮信息解釋稱,2023年上半年,受全球GPU及相關專用芯片供應緊張等因素的影響,公司營業收入出現下滑,經初步測算,預計2023年上半年營業收入同比下降30%左右,導致公司業績出現同比下降。

值得注意的是,浪潮信息此前發佈的股票交易異常波動公告中稱,2023年一季度,公司實現營業收入94億元,較上年同期下降45.59%,歸屬於上市公司股東的淨利潤為2.1億元,較上年同期下降37.04%。受通用服務器客户需求節奏變化、全球GPU及相關專用芯片供應緊張等因素的影響,公司半年度經營業績較上年同期存在下降的風險。
以此推算,浪潮信息第二季度歸母淨利潤約為0.76億元至1.72億元。
今年上半年時,多家券商對浪潮信息的業績給出了樂觀期待,各家券商做出預測其今年淨利潤在24億-30億的區間。但從目前來看,浪潮信息的業績表現與機構的預期有了較大偏離。
今日午盤,浪潮信息報42.67元/股,下跌6.79%,總市值628億,但股價較年初時依然實現了翻倍。
除浪潮信息大跌外,A股算力概念股整體持續走低,AI服務器和數據中心方向領跌。中國長城跌停,世紀華通、浪潮信息、超訊通信跌超5%,工業富聯、鴻博股份、紫光股份等跟跌。
本文系觀察者網獨家稿件,未經授權,不得轉載。