“天宮課堂”第四課9月21日開課,課程表來了!
None
據中國載人航天工程辦公室消息,“天宮課堂”第四課定於9月21日15時45分開課,神舟十六號航天員景海鵬、朱楊柱、桂海潮將面向全國青少年進行太空科普授課。屆時,中央廣播電視總枱面向全球現場直播。
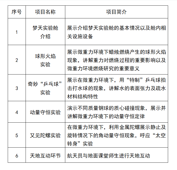
本次太空授課活動繼續採取天地互動方式進行。3名航天員將在軌展示介紹中國空間站夢天實驗艙工作生活場景,演示球形火焰實驗、奇妙“乒乓球”實驗、動量守恆實驗以及又見陀螺實驗,並與地面課堂進行互動交流。
空間站作為國家太空實驗室,承載着重要的科普教育職能。空間站任務以來,神舟十三號、神舟十四號乘組先後3次面向廣大青少年開展“天宮課堂”太空授課活動,社會反響熱烈,為我國科普教育工作作出重要貢獻。在前期開展的授課內容徵集活動中,社會各界特別是廣大青少年通過新聞媒體、“學習強國”平台和載人航天工程官網踴躍建言獻策,其中部分精彩創意設計將在此次授課及後續活動中陸續呈現。
神舟十六號航天員誠邀廣大青少年在地面同步嘗試開展相關實驗,從天地實驗差異中感知宇宙奧秘、體驗探索樂趣。

“天宮課堂”第四課內容簡介
(總枱央視記者 王剛 李曉東)