福建京劇院:著名京劇表演藝術家李幼斌逝世
guancha
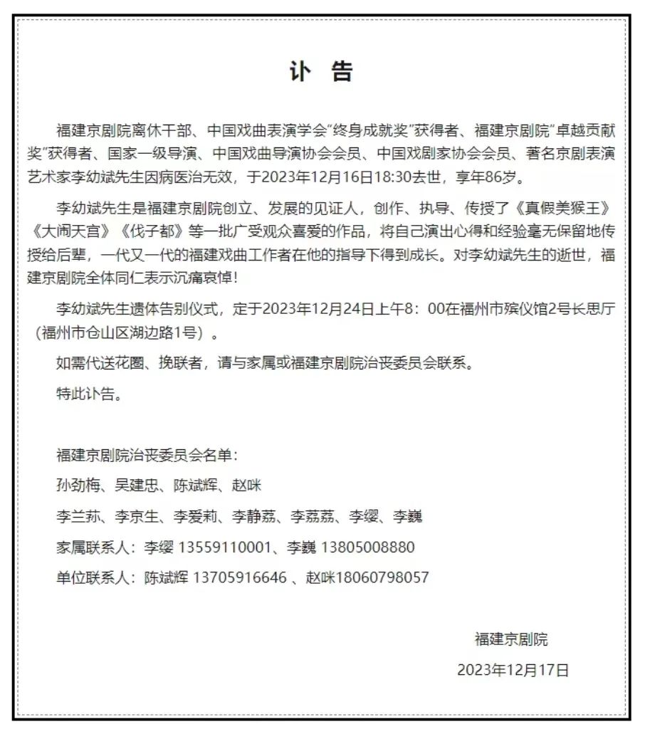
微信公眾號“福建京劇藝術傳承保護中心”12月17日發佈訃告稱,著名京劇表演藝術家李幼斌先生逝世。以下為全文:


著名武生表演藝術家、國家一級導演
中國戲曲表演學會“終身成就獎”獲得者
福建京劇院“卓越貢獻獎”獲得者
李幼斌,1938出生,北京人,國家一級導演、著名武生表演藝術家。中國戲曲表演學會“終身成就獎”獲得者、福建京劇院“卓越貢獻獎”獲得者,中國戲曲導演協會會員、中國戲劇家協會會員、上海戲曲學院客座教授、中國戲曲學院研究生導師。
李幼斌先生10歲隨父李盛斌練功學藝,12歲登台演戲,工娃娃生、武生,子承父藝,主工家傳。1949年6月隨父參加中國人民解放軍第三野戰軍十兵團政治部京劇團,任戰士演員,1953年轉業到福建省京劇團任武生演員,1959年在上海演出《界牌關》《白水灘》《四傑村》等劇,效果極好,後赴南京演出《火焰山》達20多場。1965年借調上海青年京崑劇團與李炳淑、齊淑芳、朱文虎等合作出演《南海長城》,主演“歐英才”。
1971年開始走向演員兼戲曲導演之路,曾編導過《闖王恨》《火焰山》《小五義》《真假美猴王》等劇,被各地方劇種的藝術團體聘教、聘導。1980年編導的《真假美猴王》一劇在京津滬閩等地演出500餘場,場場爆滿,影響極大。1982年《真假美猴王》由珠江電影製片廠拍攝為京劇電影,票房優異,在海內外獲得巨大反響,作為優秀戲曲片在中央電視台戲曲頻道頻繁播出。
李幼斌先生曾三渡日本參加文化交流活動,1995年編導的《穆桂英大破遼兵》《悟空八戒鬥強徒》在日本演出引起轟動;1999年受日本津田忠彥先生和中國對外演出公司邀請,赴山東省京劇院導演《楊門女將》赴日演出;2002年編導《張四姐下凡》等劇再次赴日演出,獲得日本友人和觀眾極高的評價。
2000年離休後,李幼斌先生仍堅持戲曲教學工作,憑着對京劇藝術薪火相傳的執着,將自己演出心得和經驗毫無保留地傳授給後輩,被中國戲曲學院聘為研究生導師,赴全國各大京劇院團傳授劇目。傳授我院第三代武生演員阮學東《伐子都》、第四代武生演員李哲《武松打虎》《白水灘》。被聘赴台灣授課,傳授台灣武生演員戴立吾《伐子都》《界牌關》《武松打虎》等劇。擔任京劇電影工程《大鬧天宮》藝術指導,青春版《真假美猴王》導演,傳授第五代武生演員李獻科《伐子都》,入選福建省名老藝人薪傳計劃,傳授第五代青年演員孫鳳坤《戰冀州》、傳授李獻科《界牌關》。
李幼斌先生是福建京劇院創立、發展的見證人,為福建京劇事業的發展貢獻了眾多優秀的藝術作品,為京劇藝術的傳承發展奉獻一生,為弘揚中華優秀傳統文化做出卓越貢獻。一代又一代的福建戲曲工作者在他的指導下得到成長,桃李滿天下。對李幼斌先生的逝世,福建京劇院全體同仁表示沉痛哀悼!
先生千古,風範長存!