還有哪些城市在限購?_風聞
雷斯林-雷斯林官方账号-24分钟前
作者:雷斯林公眾號:雷叔寫故事 / raistlin
杭州和西安在同一天全面取消限購了。

大城市做事就是考慮全面,白天宣佈,晚上不影響打工人的休息。
顯然這不是臨時起意,回顧以往,你會發現大城市動作一直很頻繁。
去年十月,********杭州在核心城區外取消限購;今年三月,杭州全面取消二手房限購。
現在,不光不再限購還買房送户口呢。
對於很多潛在買房者來説或許是一個接一個的好消息。
只不過這樣的新聞已經不新鮮了。

看多了有些會有錯覺,分不清哪些城市取消限購令了,哪些城市還在保留。
今天我們就來盤點這個事。

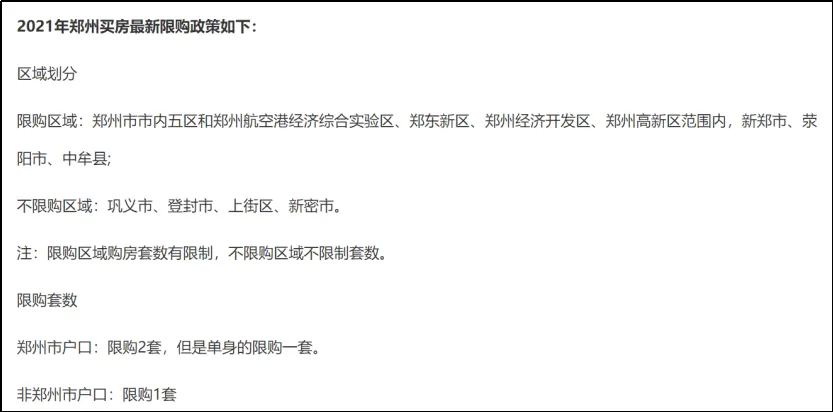
你可能不知道,鄭州很早打響這一波取消限購潮。

之前鄭州的限購措施包括二環內要繳社保、繳個税兩年,有些新買的住房三年內不得上市轉讓,非鄭户口限購一套,本地單身户口限購一套等等。

到2022年3月,這座中原第一城宣佈放鬆限購政策,取消“認房又認貸”,允許家庭購買第三套住房等等。

2023年9月又宣佈全面取消住房限購措施。
為什麼一年內措施上變化那麼大?
參考一下背景,2022年年底,鄭州新房庫存去化週期攀升到了39.2個月,什麼概念?
庫存風險比較高的三四線城市,去化週期也不過是23.7個月。
當然鄭州不是最早邁出步子的,許多城市已經大步快上了。
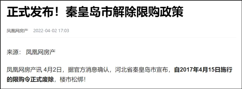
2022年4月,河北的秦皇島和浙江的衢州就在同一天都宣佈取消限購。


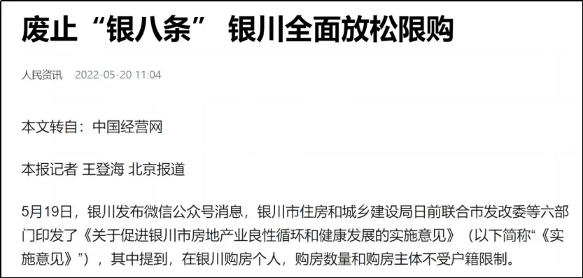
之後寧夏銀川也跟上。

到了2023年,更多城市緊鑼密鼓開啓了取消限購潮。
有記者查了查,截至2023年9月19日,東莞、佛山、瀋陽、嘉興、大連、南京、蘭州、濟南、青島、鄭州、合肥、無錫、武漢13城全面取消了限購政策;
這個數據不太準確。
因為前九個月裏,江西三座城市贛州、南昌、九江,福建福州,和江蘇揚州都取消了限購。


之後兩三個月裏,寧波、紹興、太原、中山、唐山、昆明也取消限購了。

11月,廈門也這麼做了。

時間來到了2024年。
2024年1月,蘇州全面取消限購上了熱搜。

4月中旬,長沙跟上了大家的步伐。

4月底,成都也宣佈了這個消息。

再接下去就是文章開頭説的杭州和西安的大調整了。
其實過去一年,各地的房產政策都相當友好。
據59安居客研究院不完全統計,截至2023年年底,全國出台多達884次寬鬆性政策,政策出台頻次明顯超過2022年。
大家公開説,限購或許終將成為歷史詞彙。

當然,還有一些城市還在執行限購措施。
這不代表他們的政策沒有鬆綁過。
拿廣州來説,過去一年至少鬆了兩次。
一開始是解除了外圍區域——黃埔、番禺、花都、白雲區部分地區的限購。

再到今年年初,全市放開120㎡以上住房限購。

力度都很大。
幾天前,深圳也分區優化了限購政策。
對於非深户,在非限購區域買房的繳納社保年限由3年降為1年;對於深户,在限定區域想要再購買一套房,需要家庭裏有2個及以上未成年子女。

讓我們把視線往北轉移。
上海在住房限購措施上也優化過幾次。
先是1月中旬青浦區、奉賢區取消了單身限購,社保年限也由5年調整為3年。
再是1月底,上海外環外限購得到放寬。

北方的天津,也有過鬆綁。
一開始是放開市內六區外的其餘區域的限購。
四月底又宣佈市內六區120平米以上新建住宅不限購,京冀兩地居民/就業人員享受本市户籍居民購房政策。

變化在一個又一個城市上發生,北京也不例外。
時隔13年,北京的購房政策首次調整。專家解釋説這相當於給了所有符合限購的人再一次購房資格。

所以,很多時候我們以為北上廣深限購限得很嚴,其實並不如此。
畢竟形勢不一樣了吧。

接下去我們面臨一個重要問題。
既然一線大城市基本都在鬆綁,同時二線城市取消限購的事動不動上新聞,那是不是説所有二三線城市全面取消限購了呢。
海南給出了一個豐富的案例。
2018年海南成了全國唯一一個全省限購的地方。

當時海南不僅限購,還限售、限貸、限價。
而全域限購的政策在海南執行到了2023年。

今年以來,就不一樣了。
保亭放寬了非瓊籍居民的購房資格。

海南房價最貴的陵水,在四個月前也優化了本地居民購房政策。

海口在過去一年進行了三次政策調整,已經由此前的全市範圍限購調整為區域限購,社保或個税繳納年限也有所變化。

新聞總結説,17個市縣出台了樓市優化調整新政。
這不代表全部城市都放寬了限購,甚至取消了限購。
比如三亞,還是巋然不動。

也許變化需要時間。
但這不妨礙現新聞總結道,全國僅剩6地未全面取消住房限購:北京、上海、廣州、深圳、天津、海南省。

我查了查發現這個説法與實際情況有一定差距。
比如福建泉州是放開了限購,但嚴格意義上來説沒有取消限購,因為一些區域還在按老辦法操作。

廣東的珠海情況也相似,當地現在僅有橫琴限購。

另外,網上也很難查證石家莊有沒有取消過。

更關鍵的問題來了:
既然大城市的動作這麼大,那這些非一線城市會立刻去追趕嗎?

説了那麼多政策,談了那麼多地名,你可能看累了。
沒關係,最後我們做了一份統計表。
分為已經全面取消限購的城市,還在執行限購的城市。

看完表格,很容易得出一個結論:“最嚴”的地產調控時代結束了。
這一輪限購有沒有起到遏制房價盲目上漲的效果,或許需要學術上給出實證結論。
不爭的事實卻是,未來房價會慢慢迴歸其本來價值,房子的居住屬性也更加突出。
只是這過程裏,買不起的人會比買得起的人少一些鬱悶。
畢竟後者會想,五年前的高位你卡我資格,五年後價格暴跌你來給我送邀請函,那該不該買呢?

我也回答不了這個問題。
我只知道,就算遙遠的未來大家不愛生娃,人口變少了,但一樣會卷。
當房與車成為人人都有的資產,社會觀念可能就催促年輕人去追求飛機遊艇了。
所以依然有很多累人的事要繼續下去。

説到這裏,我會想起北島翻譯的里爾克的詩歌,裏面兩句話被文藝青年所追捧:
“誰此時沒有房子,就不必建造,誰此時孤獨,就永遠孤獨。”
現實裏這些都不算什麼好事。
所以我希望你在“沒房”和“孤獨”裏最多擁有一個。