讓天工AI幫我打工後,我知道了什麼叫新質生產力……_風聞
柴狗夫斯基-1小时前
互聯網之後,誰可以成為下一場科技革命?如果小柴説是AI,想必沒有還在含糊的柴油吧!

因為大家的感受,都足夠深切!
一是,全球的巨頭和資本們,都在擠破頭了搶佔先機,比如默默無聞了近10年的OpenAI,一夜之間就成為明星公司,長時間霸佔全球媒體科技版的頭條;再比如英偉達,**隨便一場發佈會,就能讓市值漲個上萬億……**
至於谷歌、微軟等傳統科技巨頭,也似乎是一夜之間,戰略、產品線不約而同的和AI對齊,甚至蘋果,為了集中精力趕場AI業務,停掉了佈局十多年的汽車業務。

在國內也不例外,百度、字節、阿里、華為、科大訊飛、崑崙萬維……快馬揚鞭。
二是,自AI從概念開始大面積、多元化落地到應用層後,越來越多的人開始擔憂自己的「飯碗」,各行各業可以説風聲鶴唳、草木皆兵。

而討論AI如何改變「打工」這件事,也成了小柴編輯部和吃飯一樣重要,又不能少的話題,前幾年,大家討論的時候,還在説,最先會被AI取代的一定是那些機械性重複的工作崗位,還有律師這樣「知識庫」型的崗位。
但自從去年開始至今,各類大模型落地並持續迭代後,小柴編輯部大概都默認了一個答案,就是AI這個迴旋鏢,竟然不偏不倚的率先紮在了小柴們的眉心。
就比如前段時間,一直熱衷研究各種AI大模型的一位同事,讓天工大模型幫他打了一天工後,發出了一聲「大模型也就一年多時間,竟然強到了這個地步」,然後莫名其妙的就EMO了三天……

小柴大概是理解他的EMO的,畢竟對人這種感性的生物而言,最沮喪的時候,莫過於自己引以為傲的吃飯本領,被人分分鐘秒了……
那麼他到底有多強大呢?我們今天就還原一下,他是怎麼讓AI幫他打工的,當然,小柴需要強調的是,這個強,還遠不是天工的上限,畢竟寫稿這個事,對如今的AI來説,只是其中一個很小很小的應用場景而已。

首先,我們來簡單説説寫稿這件事!
大家都知道,商業、財經類的寫作,要寫好,你説他難嘛,它是真的不簡單,寫作者是需要具備全方位能力的。
比如最基礎的要有對文字的駕馭能力及多樣的文章撰寫能力,還需要建立豐富的知識樹,需要了解各行業的商業模式、運作邏輯,看得懂財報,做得了數據分析,能夠快速的學習、接受新的事物,還有就是會採訪,採訪的時候會提問……

這樣才能建立起基本的邏輯能力,才能讓文章更專業,更嚴謹,不然,你就得天天收律師函了。更重要的是,只有這樣才能產生價值,不然也只不過是生產信息垃圾罷了。
當然,更重要的是,高效的商業、財經寫作要具備精準的信息檢索與高效的信息提煉能力,尤其在互聯網時代,面對無限的信息量,這樣的能力是決定一個創作者是否優秀的關鍵指標……

然而這些看上去的門檻,竟然被天工輕輕鬆鬆就秒成了「渣渣」,這也是小柴這位同事EMO的原因。
接下來,我們就來模擬復刻一下,天工到底是怎麼幫小柴這位同事打工的。
三個小時工作3秒完成
怕不怕!
大家都知道,每一個碼字民工,第一件要乾的事情就是找選題,就好比小柴每天空下來,就時刻在各大媒體、搜索引擎、各類社交APP、短視頻平台、論壇,甚至是企業官網、瘋狂來回切換。

但是這原本要花三四個小時的工作,打開天工AI,簡簡單單輸入幾個關鍵詞,3秒鐘就被輕鬆搞定了。
比如看熱搜這個事,往往,小柴要分別看微博、頭條、百度等等十多個平台,在天工AI對話中,輸進去「熱搜」關鍵詞,piapiapia幾十條就給你列出來了。

小柴大概看了下,這一總結,涵蓋了主流十幾個平台的熱搜事件,且顯示的結果,不僅有詳細版,還有提煉版,並且還帶上了簡短的對熱點事件的評論,來源更是標註的清清楚楚。
原來的三小時工作量,被AI 3秒就拿捏了,人類不EMO,讓誰EMO不是?
那麼有沒有想過**把關鍵詞再細化一下呢?**比如垂直到行業,比如科技圈、金融圈、體育圈、娛樂圈、汽車圈……結果更為驚人!比如小柴隨便輸入了個「5月16日汽車圈熱點」。

全網信息提煉打包十幾條,從車企、到行業、人物,一個不落!
當然,更重要的是,天工AI回答出的結果,同時還關聯了大量的相關信息,也就是説,不僅選題,它還能在3秒內,幫你打開選題方向、思路,甚至你可能用到的關鍵信息,都給你順便找好了。
3秒這個詞,好像從來沒有這麼偉光正過!
除此之外,如今大家用大模型對話的時候,可能最多的感受就是AI對提問不理解,或者答非所問,那麼天工AI表現如何呢?我們做一個簡單的對話:讓它幫我寫一份撰稿規劃。

結果一出來,小柴就對天工的語義理解能力折服了!這才是真正的有效溝通啊!
再看看其強大的分析策劃能力,從稿件定位、目標受眾,再到行業、產品研究與深入瞭解,再到大綱、撰寫、修訂、發佈,給你安排的明明白白,讓你瞬間成為老編輯不是。
自然,在對話之外,天工AI寫作,也讓小柴不得不誇幾句。目前,天工AI寫作涵蓋了代碼編程、知識問答、調研分析、策略方案、公文寫作、國際學術交流、營銷方案等多類型的複雜的文案撰寫功能。
意味着一般的熱點、商業內容撰寫,對於天工來説,不在話下。我們也簡單的來體驗一把。小柴隨便取個標題,看看天工的表現。

可以看出,一個簡單的主題,幾秒鐘內,天工就寫出了上千字的分析文章,這讓專業的編輯寫手還咋活?
如果我們再講大綱細化,天工絕對是一個非常成熟、專業度滿級的寫手。讓小柴這個靠寫東西吃大米飯的所謂創作者,羨慕的哈喇子流一地。
精準、全面、無廣告
天工最強大的還是搜索
事實上,在找選題、定計劃這些事上,天工除了AI對話板塊,搜索功能也能實現,甚至比對話功能更加全面精準,但天工AI搜索如果用來找選題,顯然是有點大材小用,所以我們不再做相關展示,重點聊聊——天工AI搜索。
大模型誕生之初,最大的應用場景也被認為是搜索,自然也是對傳統搜索市場的顛覆性革命,當時,當時,很多人沒有場景感,不知道這個革命怎麼革,但是現在明確的答案有了。

也因此在一眾AI應用中,AI搜索也是巨頭們爭相佈局的重中之重,除了谷歌微軟、OpenAI、百度都在加碼,甚至還基於AI搜索誕生了新的獨角獸。
而對於碼字民工小柴們來説,好的搜索引擎,則是解放生產力的重要方式,那麼柴油們知道**誰是國內鼻祖嗎?**我們看看同行們是怎麼回答的。
小柴試了下Perplexity、Gemini 還有文心一言,還有字節剛剛發佈的豆包、他們異口同聲的答案是:**天工AI搜索。**

作為AI大模型的擁躉者,小柴編輯部們,也是從天工AI搜索去年發佈以來,就基本上拋棄了傳統搜索引擎,不僅是搜索內容精準全面,更重要的是體驗的乾淨。
自然,不止小柴們,數據顯示,截至去年底,天工AI吸引了超過800萬的月活躍用户,可以想象,如今已經有這麼多用户開始依賴AI,尤其是在搜索這件事上。
那麼**天工AI搜索,到底有多強呢?**咱們還是通過復刻小柴工作場景和需求來體驗一把。

咱們先來看體驗,大家都知道**,傳統搜索引擎**,搜索商業化比較濃厚的行業,那前一頁不用看的,因為都是推廣信息。
自然,推廣信息之外,因為自我保護主義,咱們也明顯的感受到這些年的搜索內容都變成了搜索引擎生態內內容,比如水到不能再水的某家號之類的,還有就是,各種搜索結果,搜出來還有極高的查看門檻,比如某文庫,還得充會員不是。
而天工AI搜索,那叫一個乾淨,我們隨機試一下傳統搜索廣告最多的醫療相關話題試試:頭疼掛什麼科,結果是下面這樣的,別説廣告了,連搜索結果都沒任何雜糅。

甚至只用了一兩秒的時間,天工AI搜索完成全網檢索,篩選出了12家權威媒體的專業信息,並通過歸類拆解,完成了一個完善的分析結果,分析頭疼原因,然後根據原因推薦你掛什麼科,以及醫院的掛號流程……
**這不就是我們的「夢中情搜」嗎?**再看看傳統搜索引擎,不僅幾頁廣告,你打開搜索結果,一家和一家不一樣就算了,還需要自己去綜合分析。
而天工AI,**這哪是搜索引擎,這是專屬醫療管家啊!**以後生病再也不怕上當受騙、雪上加霜了……

展示完劃時代的搜索體驗,我們再來看看它的生產力,咱們還是結合小柴的工作場景和需求,以手機行業為例,讓天工AI,幫小柴拓展下思路以檢索一些要用到的資料。
小柴首先提出的問題是「當下智能手機市場的競爭格局」,我們來看看搜索答案,天工AI搜索先是給出了一個簡單的概述,然後給出了當下的主要參與者,然後對多家品牌展開了優劣性分析,最後給出了市場發展趨勢……

蘋果的生態系統、設計,三星的技術實力、產品線,華為在國內市場的優勢,以及小米的性價比……可以説總結的非常精準;同時,分析結果還給出了幾個破局方向,比如摺疊屏、AI手機、衞星通信等等。
經常讀小柴文章的柴油這時候應該能感受到,這些破局方向,在之前的文章裏,小柴可是經過各種分析論證過的結果,而天工AI,幾秒鐘時間,就生成了。
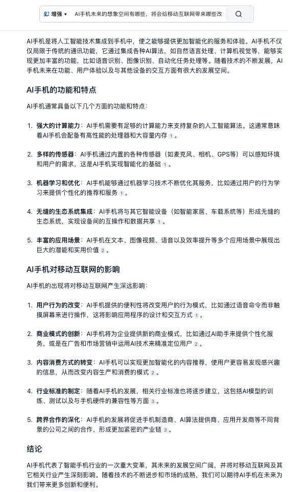
接下來我們沿着這個思路追問:「AI手機未來的想象空間有哪些,將會給移動互聯網帶來哪些改變」。

搜索結果,根據搜索內容分兩個大部分展開,先是根據AI手機的本質和特點,從To B和To C兩個層面分析出了未來AI手機的想象空間.
比如To B端,強大的計算能力意味着為未來高性能處理器和大內存,將是手機行業的重要課題;同時,AI時代,也對傳感器有了新的需求比如麥克風、相機、GPS在AI時代都將需要傳感器與系統集成;還有就是與智能家居、車聯網的無縫生態系統集成。
其次在C端,AI的機器學習意味着未來智能手機的服務,將更多的體現個性化服務;其次還有文本、圖像視頻、音頻領域巨大的潛能與應用價值。
看完這個搜索結果,想必很多柴油和小柴感覺一樣,**這不就是一篇稿子基本上完成了基礎結構了嗎?**只要自己稍加分析、加入相關的應用場景案例和數據,行文改成自己的風格,一個專業嚴謹的行業研究文章就成了。
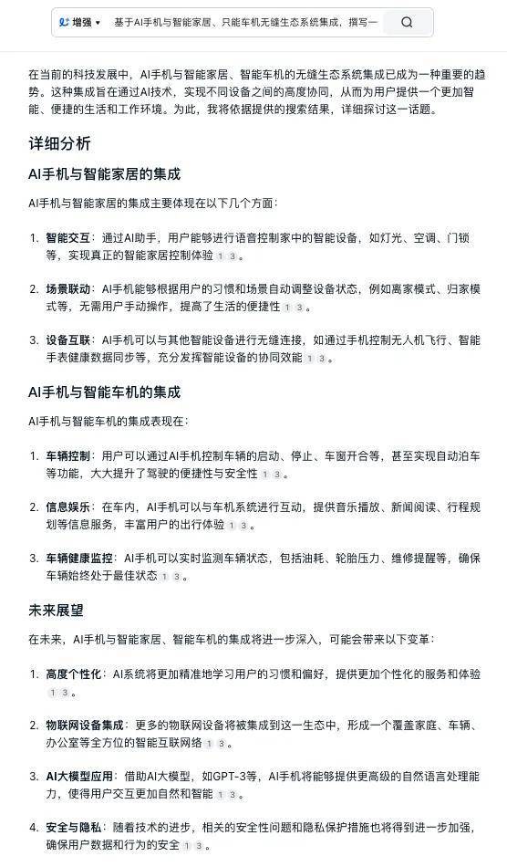
甚至,分析出的每一個點,都能再展開,獨立成為選題並撰文,比如小柴根據上述搜索結果,進一步搜索了:「基於AI手機與智能家居、智能車機無縫生態系統集成,撰寫一份寫稿大綱」,一份詳細的大綱就完成了。

這一通操作下來,不僅省下了小柴大量查閲資料,然後策劃自己的撰寫方向的時間,稿件內容的拓展方向,那是更全面、專業了,每天的選題會,也終於可以抬頭説話了不是?
看到這裏,大概大家也看出天工AI搜索與一般的AI搜索不同了,畢竟不管是Perplexity、Gemini……一般索結果是儘可能檢索網上已經有的內容,根據對提問的語義理解,直觀的丟鏈接。
而天工AI搜索,則不僅是搜索,還將AI對話的功能也結合了起來,然後兩者結合,給出一個獨一無二的搜索結果。能達到這種效果是因為,目前天工AI搜索,是業內首個多模態的AI搜索引擎。
搜索問題,不僅能結合搜索內容給出「生成式」的搜索結果,還能圖文並茂、生成相應的表格、腦圖、甚至是視頻等等。比如下面這樣的:

當然了,你如果是想買東西,比如買房買車買手機,天工AI搜索,還能給你整出一份詳細的參數對比,並結合全網內容,給你出一份詳細的優劣分析。


這樣的多模態AI搜索能力得益於崑崙萬維的兩個隱藏大招, 混合專家模型MoE和大模型知識庫RAG。
原理就是先通過RAG去全網檢索、提取內容,然後進入第二步,把這些內容拆分成涉及到的細分問題單元,再投餵給MoE,讓專業的「人」解決專業的事,然後再結合生成內容。
也正是天工AI這集成的能力,感覺要把國內那幫做AI大模型的快逼瘋了!比如國內的幾家做傳統搜索引擎的,在天工AI搜索上線後,雖然體驗跟不上,但不得不緊跟步伐急忙上線相應產品,就算調個國外產品的接口也得硬着頭皮上。
業內領先的多模態大模型
天工AI的生產力不是蓋的
大家也不難看出,只天工AI對話和AI搜索,基本上小柴原本要幹幾天的話,現在只要兩三個小時就能搞定了,對於這樣的生產力工具,有同事感到沮喪,畢竟,AI時代,寫作的門檻確實被降到了最低,原本的「人腦」價值正在被削弱。
不過小柴倒是感覺,AI時代,碼字民工,終於要把自己解放出來了。換句話説,藉助天工AI這樣的工具,是成倍的增加了工作效率不是?

不僅寫作搜索問答,天工AI的圖片生成、漫畫創作、AI PPT、AI翻譯、文檔速度等等,都是媒體創作者的全新生產力工具。
比如一般的媒體公司,**文章配圖一般都面臨侵權風險,**如何配圖也是讓媒體人頭疼的事,而天工AI的圖片生成、AI漫畫創作,就解決了這個問題。
比如拿小柴舉例,曾經寫外賣行業的稿子,圖片沒選對,就被索賠了一千多,現在只要通過天工AI,一張獨家的圖片就生成了。如果以後媒體人都用AI生圖,那那些靠圖片侵權釣魚敲詐合作的圖片公司應該就要死絕了。

再比如還有AI文檔分析,據瞭解,天工AI文檔分析,可以在1分鐘內,解析100萬字的文檔,生成AI摘要和要點提煉,還貼心標註提煉內容的總計字數及閲讀時間。
再比如寫作者經常用到的外語翻譯、剪視頻能用到的語音合成……都可以在天工AI一站式實現。
當然,還用小柴們經常要做的工作彙報、選題盤點會議,天工AI PPT,也可以瞬間幫你搞定,提升你的彙報效率,小柴體驗了一番,你可以讓天工幫你做一份工作彙報PPT,它先給你列出一個可編輯的大綱,只要加入你的工作內容,幾秒鐘,一份18頁美觀的PPT就出現在你面前了。

而今天,**小柴也只是,將自己熟悉的工作場景,簡單的交給了天工,**可以看出,從找選題,思路拓展,到資料整理、素材信息提煉,再到寫作、工作彙報……**可以説,每一個環節,都能輕鬆打敗小柴十餘年的經驗。**
那麼其他的一些場景呢?我們都可以想象,如今的AI,的確已經開始大面積解放很多人的時間,爆發出巨大的生產力價值了。
當然,更讓小柴驚豔的還是天工對語義的理解能力,以及海量信息提煉、學習、分析的能力。
而這些能力,從現在開始,就已經成為像傳統辦公軟件office們一樣的基礎設施,誰都無法抗拒。

尤其作為一個深度依賴AI大模型的用户,天工AI表現出的生產力,要優於目前很多類似產品的,畢竟,目前這個幾乎涵蓋了所有主流AI應用的多模態產品,天工尚屬獨一家。
尤其在國內大模型賽道,天工也是唯一一個實現全AI能力落地,且全鏈路自研的大模型產品。公開資料顯示,天工目前是全球首個自研4千億級參數MoE混合專家模型。
**集成了AI搜索、AI寫作、**AI長文本閲讀、AI對話、AI語音合成、AI圖片生成、AI漫畫創作、AI圖片識別、AI音樂生成、AI代碼寫作、AI表格生成等多項能力,能夠通過智能問答的形式完成各類工作學習、生活等場景的需求。
比如文案撰寫、圖片生成、百科知識解答、代碼編程、自媒體創作、小説寫作、旅遊攻略、食譜餐譜、健身計劃、論文作業等等。
而領先的全AI能力集成與落地,無疑來自於崑崙萬維前瞻的投資眼光、戰略格局,還有強大的自研能力。據瞭解,早在2019年,崑崙萬維開始在全球佈局AIGC業務,先後落地大量AI應用。

天工AI,順理成章也成為國內第一批自研雙千億級大模型,憑藉強大的自研能力與定位,一年時間,天工快速迭代,實現了「人無我有,人有我強」的壓倒性優勢,也成為全球綜合能力最強的多模態AI大模型產品,讓國內大模型賽道,有了領跑全球的底氣。
自然,不少柴油也在小柴代入式的評測後,或許也能明顯感受到,接棒互聯網革命的下一代技術革命,已經悄然落地,原本互聯網創造出的商業模式,也正式迎來了新一輪的破局重構……
柴狗夫斯基©️
作者|小柴叁號
編輯|譚松