陳奕迅杭州演唱會延期又延期,上海成都西安杭州...都是連唱6場_風聞
上海全知道-上海全知道官方账号-自媒体人脊梁in上海4分钟前
在剛剛過去的這個週末
陳奕迅杭州演唱會的“一波三折”
大家應該都刷到了吧?



演唱會開場時間登台道歉並宣佈延期
可延期後又改期、票務和賠付又蠻複雜的…
因演唱會不能如期舉辦
連續幾天發佈多個公告

陳奕迅FearAndDreams巡迴演唱會
在完成一百場之後
第一百零一場,也就是5月25日的杭州場
演唱會開場時間
陳奕迅並沒有穿着太空演出服出現
而是穿着常服,滿臉抱歉

當時,陳奕迅含淚宣佈
原定在浙江杭州25日、26日
舉辦的兩場演唱會
延期至27日、28日舉行

陳奕迅表示,在彩排時發現聲帶狀況不對
而且隨着時間推移,情況更糟了
經過醫生緊急治療後仍無法恢復
不能保證後續的演出質量
醫生也建議自己繼續休息
“很抱歉,要讓你們失望了。”


看到有5月25日的現場觀眾拍的視頻
雖然陳奕迅還沒到失聲這麼嚴重
但聲音狀況確實不好
陳奕迅和主辦方工作人員兩個人
在台上道歉又鞠躬
現場很多真愛粉大喊“沒關係”





如果是真愛粉,當然心態很包容的
會覺得陳奕迅的身體健康才是最重要的


可是,買票的也有很多隻是路人粉啊!
“沒關係”這三個字
真的沒辦法脱口而出



陳奕迅在5月25日道歉之後
主辦方聖峯演藝就一直在發佈公告
先是説,延期到週一週二


接着到第二天,也就是5月26日
陳奕迅本人發微博:
“真的很抱歉,又要再一次令大家失望”

主辦方也就跟進
原本説延期至週一週二的演唱會變成了:
“另行擇期舉辦”

代入一下購票觀眾的心態
真的很難崩住…
“另行擇期舉辦”意味着計劃全部被打亂
更加不要説收了轉贈票的朋友了



接着就是主辦方的處理方案不夠完美
有被不少網友吐槽
票務的退和轉贈
還有從外地趕來的觀眾的交通酒店賠付…
本來吧,主辦方響應是非常迅速
票務和賠付的公告馬上就出來了
但收到的效果,卻差強人意
△ ▽ 方框內上下滑動瀏覽全文

△ ▽ 方框內上下滑動瀏覽全文

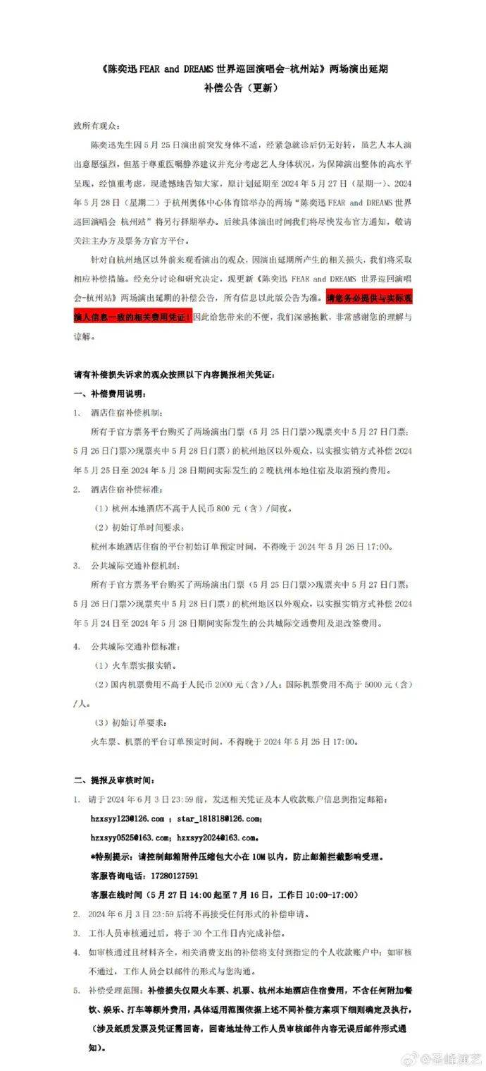
從賠付金額來看
酒店800元,機票2000元的額度,還算合理
但很多不滿都來自於26號的購票觀眾
因為從公告上看
主辦方默認:25號觀眾已到現場
26號觀眾還沒來
那麼26號觀眾只需賠付退改簽的費用就行了
特別是由於此前
主辦方一度宣佈延期到27日與28日
所以有很多人直接選擇待在杭州等

主辦方還是通網的
看了吐槽之後,昨天(5月27日)晚上
立刻追加第二版方案
新的方案做到了兩場觀眾的“平等對待”
還擴大了一些範圍:
比如國際機票可以報銷到5000元
未出行的訂單也可賠付退訂的手續費等等
△ ▽ 方框內上下滑動瀏覽全文

△ ▽ 方框內上下滑動瀏覽全文


此外,還增加了一個**“優先購票權”**
如果購票者選擇保留訂單
那麼這場“延期的杭州演唱會”在將來舉辦時
這部分訂單依舊保留原來的位置
如果購票者選擇退票
則會獲得主辦方指定場次的優先購票權
在第一次宣佈延期時
主辦方曾經開啓轉贈通道
所以現在就是説,無論是轉贈還是被轉贈人
都擁有優先購票權

據初步估算,如此大規模的補償
主辦方預計將承擔1000多萬成本
但到了這個時候,一切都不重要了
主辦方説的是:
“但沒給杭州呈現一個完整的演唱會,
是我們最大的遺憾。”

真愛粉就不談了
是怎麼樣都行
“最難過的肯定是陳奕迅本人”


但大多數路人還是覺得
年紀大了就悠着點兒了
演唱會別搞這麼高強度了


一樣是陳奕迅FearAndDreams巡迴演唱會
去年的澳門場
也因為陳奕迅的身體狀況延期過


現在在網上能抓到很多
“請假又虧錢的冤大頭”
因為當時澳門場的延期沒有任何賠付




今年3月
63歲的張學友在上海的演唱會
也因為身體狀況延過期
主辦方也作了賠付


陳奕迅FearAndDreams的這個巡迴
從2022年到2023年的香港連唱27場開始
到現在已經100場了
如果陳奕迅聲帶沒問題,在杭州是連唱6場
去年在上海,也是連唱6場
而且同樣也有又唱又跳的環節

雖然陳奕迅沒有到60歲,但也已經50歲了
也已經被網友稱作“老baby”了
就也確實,年紀大了還要保證表演水平的話
真的要悠着點兒吧…

像下面這些藝人
張信哲57歲,劉若英53歲
五月天主唱阿信、梁靜茹、張韶涵也都40+了
還都這麼勞模,幾乎都是每週一場
真的真的都要悠着點啊!
