長沙銀行:年報信息或涉虛假陳述,現金分紅比例偏低且連降多年_風聞
财经九号-昨天 23:23

來源 | 財經九號作者 | 胖虎
作者發現,對於上市銀行來説,在年報中如實披露當年度的受處罰情況變得越來越難,似乎大家都順從了“遮醜心態”,只不過這樣的做法,一方面損害了上市公司年報應當遵循的完整性、真實性原則,另一方面也損害了監管部門行政執法的權威性。
因此,作者認為有必要對上市銀行年報中關於受到行政處罰或刑事處罰相關事項的真實性表述做一些盤點。
**長沙銀行作為業內體量較大的城商行,資產規模超萬億,但是其在年報信息披露的完整性和真實性方面還有待加強,在上市公司的現金分紅水平方面也有待提升,**畢竟公司章程中的現金分紅比例下限僅有“10%”,這與諸多上市銀行公司章程中的現金分紅比例差得太遠。
1
年報表述涉及虛假陳述,
完整性、真實性、準確性呢?
與多家銀行一樣,長沙銀行在2023年年報信息披露中,對於2023年度受到的處罰情況採取了“否認多連”的模式,總結起來大體是:“我沒有、我們沒有,都沒有”。
年報中是這麼具體表述的:
“報告期內,本行不存在控股股東、實際控制人,本行及本行董事、監事高級管理人員不存在被有權機關調查,被司法機關或紀檢部門採取強制措施被移送司法機關或追究刑事責任,被中國證監會立案調查或行政處罰、被市場禁入、被認定不適當人選,被其他行政管理部門給予重大行政處罰,以及被證券交易所公開譴責的情形。”
翻譯一下,就是長沙銀行或者銀行的董監高,在2023年內都沒有被司法機關採取強制措施或追究刑責,也沒有被證監會、交易所和其他行政管理部門處罰。
作者查詢了一下公開信息,作為無實控人的長沙銀行,在2023年雖然沒有被司法機關、證監會、交易所處罰過,但是其他行政管理部門卻給予過行政處罰,處罰的金額還不少,且次數還不止一次,不知是否算得上“重大行政處罰”。

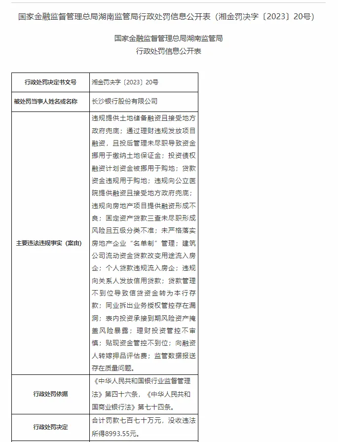
國家金融監管總局官網顯示,2023年11月份,金融監管總局湖南監管局針對長沙銀行存在的:
“違規提供土地儲備融資且接受地方政府兜底;通過理財違規發放項目融資,且投後管理未盡職導致資金挪用於繳納土地保證金;投資債權融資計劃資金被挪用於購地;貸款資金違規用於購地;違規向公立醫院提供融資且接受地方政府兜底;……向融資人轉嫁押品評估費;監管數據報送存在質量問題。”
等一共18項違規行為進行了公開處罰,依據《銀行業監督管理法》和《商業銀行法》被處以770萬元的罰款。
當時諸多媒體對此進行了報道,認為長沙銀行內控合規存在風險,而這裏面最顯眼的就是涉及到房地產相關的業務違規內容。

去年6月份,長沙銀行因為員工異常行為排查不到位被原湖南銀保監局處以40萬元罰款;去年10月份,因“未按規定進行執業登記和管理、未對銷售過程關鍵環節以現場錄音錄像的方法予以記錄”等違規行為,又被原湖南銀保監局處罰。
也就是説去年僅國家金融監管總局湖南監管局針對長沙銀行的處罰就有三起,累計罰款800多萬;

去年2月份,**中國人民銀行長沙中心支行對長沙銀行的違法行為進行了處罰,處罰信息顯示,長****沙銀行因“未按規定保存客户身份資料和交易記錄;未按規定報送大額交易報告或者可疑交易報告。”等違法違規行為被處以80萬元的罰款。**與此同時,時任長沙銀行總行相關部門的負責人也受到了罰款處罰。
只是在長沙銀行2023年的年報闡述中,對上述四起因違法違規被處罰事件隻字不提,這不就構成了年報信息涉嫌虛假陳述了嗎?又讓開出這些行政處罰的行政主管部門情何以堪?
只有正視監管部門對自己的處罰,才有助於後續的業務合規。
要知道,在長沙銀行年報的開頭,就寫着“本行董事會、監事會及董事、監事和高級管理人員保證本報告所載資料不存在任何虛假記載、誤導性陳述或重大遺漏,並對其內容的真實性、準確性和完整性承擔個別及連帶的法律責任。”
重大遺漏、完整性啊!
2
現金分紅比例相較同行太低,
且連續多年下滑
對於長沙銀行的2023年度財報,作者看到媒體分析的也較多,不過作者關注到長沙銀行的分紅比例相對同行來説還是偏低了。
偏低的判斷來自兩個方面,一是長沙銀行在公司章程中制定的現金分紅比例的“底線”過低;二是長沙銀行實際分紅比例相比同行仍然偏低。
作者在最新版的、2023年底通過審核的長沙銀行公司章程中發現,“(長沙銀行滿足分紅條件後)**可以進行分紅,其中以現金方式分配的利潤不少於當年度實現的可分配利潤的 10%。”**相較於其他家銀行,長沙銀行10%的現金分紅底線定得太低。

橫向比,作者統計了一下目前A股17家城商行中,有8家是總資產突破了萬億規模的,這8家A股萬億城商行的分紅比例,長沙銀行以20.47%的分紅率僅好於寧波銀行,分紅比例位列8家萬億城商行倒數第二。

即便是17家A股城商行來比,長沙銀行的分紅比例也是較為靠後的,除了不分紅的鄭州銀行外,長沙銀行分紅比例僅好於貴陽銀行、寧波銀行和西安銀行,排在行業倒數第五。
從長沙銀行自身分紅情況的縱向來看,其分紅比例也出現連年下降的趨勢。

數據統計發現,2019年至2023年,長沙銀行的現金分紅佔同期歸母淨利潤的比例分別為21.56%、24.11%、22.34%、20.67%、20.47%,最近三年呈現逐步下滑的態勢。
2023年的現金分紅比例比三年前下降了近4個百分點,甚至還趕不上四年前。
同花順數據顯示,長沙銀行2018年上市以來累計從資本市場融資146.1億,而同期累計現金分紅僅有61.56億元,派現融資比僅有42.13%,連最晚A股上市的蘭州銀行派現融資比都有61.62%了。
長沙銀行在回報投資者方面,還是要加把勁兒啊!特別是最新的“國九條”發佈之後,投資者們對於銀行的分紅回報可是翹首以待。
(免責聲明:本文數據及信息均來自公司年報公告、國家金融監管局官網、央行官網、同花順財經等公開信息,數據或信息如有遺漏,歡迎更正,並以公司最終披露為準。未經授權,本文禁止轉載、抄襲或洗稿。)
—END—