透視元光科技IPO:從“車來了”到時序數據智能服務_風聞
DoNews-2小时前

撰文 | 李信馬
題圖 | 圖蟲創意
近日,數據智能公司元光科技向港交所遞交了招股書。
當提到元光科技時,很多人可能會覺得陌生。然而,一旦談及它旗下的“車來了”APP,便會立刻引起眾多用户的共鳴。這款APP在用户焦急等待公交時提供了極大的便利,許多人都有過使用它的經歷。
據招股書披露,截至2023年12月31日,“車來了”的用户數超過2.6億,平均月活躍用户數超過2500萬,業務地域範圍覆蓋全中國覆蓋近264個城市,是中國最大的實時公交信息平台之一。
元光科技的主營業務是利用時間序列數據來發現及預測分析對象隨時間變化的趨勢、模式及波動特徵,並通過利用大數據分析及人工智能技術,在各種應用場景中為個人、企業及政府提供精確預測並支持智能決策。
其收入主要來自於實時公交信息平台“車來了”、公共交通分析平台(SaaS產品)、定製化的公交線網優化服務三部分業務。2021年至2023年,元光科技的營收分別為1.63億元(人民幣,下同)、1.35億元和1.75億元,收入來源分為移動廣告服務(主要來自“車來了”平台)和數據技術服務兩部分,毛利率分別為75.1%、73.0%及76.3%,經調整淨利潤(非國際財務報告準則計量)分別為4420萬元、980萬元及4650萬元。


**一、**瞄準大眾公共出行痛點 車來了應運而生
在招股書中,有這樣一段文字:
公共交通乘客長期以來一直面臨着無法預測等待時間的痛點。高峯時段、交通擁堵和其他複雜的道路情況可能導致公交車的實際到站時間與計劃時間有很大出入,使得乘客難以準確預期公交車到達的時間。另外,龐大的公交線路網絡和不準確的公交站點信息可能會讓乘客難以選擇合適的路線,增加了他們的時間成本。乘客需要準確的實時公交位置信息,以便提前規劃行程,從而改善出行體驗。
正是這一普遍存在的困擾,催生了元光科技的創業理念。
元光科技的創始人邵凌霜,是北大計算機系博士,據傳,他曾在北京的冬天裏苦等公交不至,被寒風吹得瑟瑟發抖,當下卻束手無策。切身的體會,讓他深刻認識到解決公共交通出行的痛點刻不容緩。
2010年,邵凌霜回到母校武漢大學任教,元光科技也在這一年應運而生。承載着“使用先進科技,服務大眾”的使命,元光科技開始研發實時公交信息平台。歷經三年,武漢元光推出了“車來了”APP,通過這款APP,乘客可以規劃公交路線,並獲取公交線路的實時信息,節省時間提高出行效率。

圖片來源:招股書
公共交通出行是許多城市通勤者的剛需,而“車來了”的出現,極大解決了他們日常出行的痛點,元光科技也收到了包括阿里巴巴、滴滴等多家知名投資方的投資,累計融資超過5000萬美元,並迅速從武漢擴張到全國。

**在2018年和2022年,元光科技的公交大數據平台被認定為國家大數據產業試點示範項目,成為公交行業唯一獲此殊榮者。**此外,元光科技還先後參與了公共交通國家標準的制定,包括設立城市公共交通服務信息管理規定、確定城市公交車和無軌電車的性能評價規範以及創建中國城市交通服務平台指引等。
據招股書顯示,在2023年中國公交領域的前五大時序數據服務提供商中,元光科技位列第三,僅次於阿里巴巴旗下的高德地圖和百度旗下的百度地圖,市場份額佔比達到了10.2%。

圖片來源:招股書
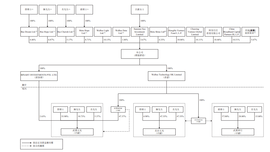
值得一提的是,在衝刺IPO前夕,元光科技如多家公司一樣也進行了股權結構調整。
資料顯示,2023年12月,阿里巴巴和滴滴全資持有的 Cheering Venture 與元光科技訂立了股份回購協議,相當於分別減持773.78萬股和196.70萬股。在遞表一個多月前,順為資本的境外聯屬公司 Power Sailor 也將手上的215.24萬股優先股全部轉讓。
**不過,這類股權變動倒是資本市場上常見的現象。一般來説,為了優化公司治理、吸引投資者和滿足監管要求,不少公司都會在上市前會進行合規性的股權結構調整。**而且從招股書中的信息來看,在IPO前,除創始人和高管團隊外,元光科技仍由 Cheering Venture 持股18.11%,阿里巴巴持股10.46%, China Broadband Capital Partners III, L.P. (亞信聯合創始人、寬帶資本董事長田溯寧參投)持股10.51%,其他投資者持股5.67%,可見其歷史投資者仍是公司重要的股東,對公司發展抱有信心。

圖片來源:招股書
二、時序數據智能分析第一股
回到元光數據創立之初,什麼是時間序列數據?
時間序列數據是一連串的數據點,每個點都帶有唯一的時刻標記,並隨着時間的推移不斷產生。這類數據來源廣泛,比如物聯網設備的測量值、數字平台上的用户互動、金融市場中的交易數據。
2010年,正是大數據概念方興未艾之際,大數據是指具有多樣性、大規模、高速度及相對較低信息密度的數據集合,而時序數據則是其中數據形式的一種。
技術上,通過整合多個源頭的數據,並運用包括人工智能在內的先進分析工具和技術,就可以從數據集中提煉出有意義的見解,用於預測性和指導性的分析,從而增強戰略決策的能力。不過實際中,行業對海量時序數據的處理和利用,一直存在數據質量問題、數據處理能力不足、流程僵化且擴展性差三大方面的痛點。
**在對時序數據的利用上,元光科技走到了國內的前列。**截至2023年12月31日,元光科技的研發團隊有51人,其中超過70%擁有計算機工程、數據分析及人工智能技術方面的教育背景及豐富經驗,累計在國內獲得71項軟件著作權、29項專利及10項專利申請待批准,範圍涵蓋從數據處理技術到高級分析模型。
值得一提的是,過去一年多的時間裏,以大模型為代表的人工智能技術迅速發展,而元光科技也沒有錯過這一波“技術紅利”。目前,元光科技的研發核心聚焦於搭建技術棧,下圖就是其技術棧的三層結構,涵蓋了AI模型構建平台和針對三個特定行業的AI模型庫,以及管理和分析時序數據的多功能工具集。

圖片來源:招股書
招股書中,對應上述的行業三大問題,元光科技將其核心能力歸納為“三大支柱”:數據質量管理、模型開發及產品化。
數據質量管理。面對大量從不同供應商獲取的高達約20億個數據點的原始數據,元光科技採用機器學習驅動的數據組織架構,自動化執行數據分析、清洗、監控、匹配和數據擴充,從而消除不一致性和異常值,提升許可數據的質量和分析準確性。
模型開發。通過結合大數據分析與循環神經網絡(RNN)、長短時記憶(LSTM)和Transformer等機器學習模型,元光科技能高效處理大量數據、應對非線性和複雜模式,利用AI規則管理數據資產,提高預測精度。
產品化。元光科技提供的不只是僅限於單一場景的解決方案,而是通過定製服務評估市場需求後,開發能夠解決整個行業共性問題的標準產品,比如針對公交行業對精確實時公交信息和可靠到站時間預測的需求,推出的“車來了”APP和公共交通分析平台。
目前,元光科技每天會組織和檢索覆蓋近450個城市的超過34萬輛公交車的車輛數據點,日均處理約2480萬個用户查詢,處理實時數據超過540GB。**其獨創的時空模型,能有效應對車輛數據提取難題,實時準確辨認車輛行駛路線及站點位置,“車來了”APP在展示公交線路與實時公交位置方面的準確性分別達到了99.5%和97.8%,對到站時間預測準確率約為90.0%,均高於行業平均水平,**並提供了聊天機器人幫助用户查詢信息。

圖片來源:招股書
三、賽道“雪厚坡長”,正處爆發前夜
巴菲特對“好賽道”,曾有這樣一個比喻:“做投資需要像滾雪球一樣,需要厚厚的雪,長長的坡。
站在當下回顧過去,就會發現,時序數據正是這樣一個“雪厚坡長”的賽道。
元光科技成立的14年,也是我國公交事業持續發展的14年,在“十四五”規劃中,我國政府就提出要提供數字化和智能化公共服務,推動物聯網和智能技術的應用,並完善城市運營和管理平台。隨着交通基礎設施的改善、城市化進程的加快、數字化進展以及有利政策的支持,公共交通領域的時序數據量也急劇增加。
灼識諮詢數據顯示,截至2023年底,我國約有70萬輛運營中的公交車,平均每天運行約15小時,這些車輛在2023年通過車載傳感器產生了超過1004TB的時間序列數據,包括車輛實時位置、乘客上下車時間、停靠時長乃至非計劃繞行等多種信息,遠高於2019年的665TB。
與此同時,隨着智能交通和智慧城市的快速發展,包括公交公司在內的交通機構正持續挖掘公交數據的價值以推進數字化。中國公交領域時間序列數據服務市場的規模也從2019年約7億元增長至2023年的約17億元,複合年增長率達24.9%。
灼識諮詢預計,到2028年,中國運營公交車產生的數據量將達到1565TB,公交領域時間序列數據服務市場規模將達到約39億元人民幣,複合年增長率預計為17.7%。

圖片來源:招股書
而這只是時序數據應用的行業之一,在其他行業,時序數據同樣也大量存在,比如工業互聯網領域,有來自車輛、工業機械、可穿戴設備及智能家居設備的傳感器數據;線上交易中,有包括電力、金屬等商品、在線廣告庫存拍賣以及證券和加密貨幣等金融工具的高頻交易數據;應用程序上,有用户互動,如點擊流、網頁瀏覽、登錄及註冊等時序數據。
由於時序數據記錄了系統或流程隨時間演變的過程,每個數據點的獨特特徵由特定的時間戳標記,非常適合於測量、分析及可視化,藴含着巨大的商業價值。將視野放大到整個時序數據領域,根據灼識諮詢的數據,中國每年產生的時序數據量從2019年的2.3ZB顯著增長至2023年的11.0ZB,2019年至2023年的複合年增長率高達47.2%。
市場規模上,中國時間序列數據服務市場2023年按收益計算的市場規模約為人民幣319億元,市場參與者涵蓋時間序列數據庫服務供應商、分析軟件供應商、基於場景的服務供應商以及終端應用程序供應商,前20大時間序列數據服務提供商的市場份額總和高達50.4%,元光科技就位列其中之一。

圖片來源:招股書
如果説,公交行業的產品是基於“時間+位置”開發的產品線(“時間”代表時間序列數據中的時間戳),那麼,同樣會有其他“時間+X”的產品路線圖。因此,將在公交行業的經驗複製到其他行業,對元光科技來説大有可為。
自2022年下半年起,元光科技就利用新技術能力,通過推出“時間+價格”和“時間+設備狀態”兩條新產品線。在招股書中,元光科技描述道:
“我們的公交大數據平台起初服務於廣東省佛山市的交通管理部門,八年間已拓展至中國130多個城市,演化出滿足多元交通管理與運營需求的一系列產品與服務。以此為基礎,我們成功將產品開發模式複製到其他領域,比如,正在為電力市場交易者試用分析工具原型,及開發監測產品以識別電動車超載事件,確保合規使用。”
電力價格和工業設備的運行狀態都會隨時間波動,與公交領域的數據相似,在電力交易行業中,時間序列數據服務可以幫助企業利用電價變動增加利潤並優化運營策略,在工業互聯網領域,設備運營商也需要通過洞察設備健康狀態、電池壽命預測及故障發生概率,及時調整運營計劃以提升效率。
目前,多個省份已經在電力現貨交易方面開展試點,部分省份已正式啓動運營。灼識諮詢的資料顯示,2023年,中國電力交易領域的時間序列數據服務市場規模約為16億人民幣,並預計到2028年將進一步增長至約63億人民幣;中國工業互聯網領域的時間序列數據服務市場規模約為63億人民幣,並預計到2028年將增長至約216億人民幣。
除了廣闊的的市場前景外,相比“從零開始”,藉助AI模型構建平台的通用框架,再創建行業專屬的AI模型庫,讓元光科技開發預測模型的效率大幅提升,大大簡化了從概念到市場的路徑。

圖片來源:招股書
2022年12月,元光科技就為電力市場交易商推出分析工具,以優化投資策略,提高財務回報;在2023年9月,又推出了電單車監控系統,幫助共享電單車運營商以檢測超載事件,證明了這一產品開發模式的有效性。可以預見,中國時間序列數據服務的市場將不斷增長,在越來越多的行業和場景中,產生時序數據服務的需求,而深耕時序數據十餘年的元光科技,已經為這塊“大蛋糕”準備好了刀叉。