STTT | 不要抽煙!發現香煙煙霧誘發急性氣道炎症的潛在機理_風聞
葆力医学观察-专注生物科研领域,趣味科普与行业干货齐飞1小时前
慢性阻塞性肺疾病(COPD)的特徵是即使在戒煙後仍持續存在氣道炎症。中性粒細胞胞外陷阱(NET)與COPD的嚴重程度和短期香煙煙霧(CS)誘發的急性氣道炎症有關。然而,NETs是否以及如何導致COPD的持續性氣道炎症仍不清楚。
2024年6月17日,四川大學文富強團隊在Signal Transduction and Targeted Therapy 發表題為“DNA of neutrophil extracellular traps promote NF-κB-dependent autoimmunity via cGAS/TLR9 in chronic obstructive pulmonary disease”的研究論文,該研究本研究旨在闡明COPD中NET的免疫調節機制,採用人中性粒細胞、氣道上皮細胞(AEC)、樹突狀細胞(DC)和長期CS誘導的 COPD 小鼠模型,以及環磷酸鳥苷-單磷酸腺苷合酶和 toll樣受體9敲除小鼠(cGAS−/−,TLR9−/−);此外,還檢查了 COPD 患者的支氣管肺泡灌洗液(BALF)。COPD患者的中性粒細胞由於線粒體呼吸鏈功能障礙而釋放更多的香煙煙霧提取物(CSE)誘導的NETs (CSE-NETs)。這些含有氧化損傷DNA (NETs-DNA)的CSE-NETs促進AECs增殖,核因子-κB (NF-κB)活化,NF-κB依賴性細胞因子和i型干擾素的產生,以及DC成熟,這些作用被沉默/抑制cGAS/TLR9所改善/逆轉。
在COPD小鼠模型中,通過cGAS−/−和TLR9−/−小鼠阻斷NETs- DNA感知,使用mitoTEMPO抑制NETosis,以及使用DNase-I降解NETs- dna,可以減少NETs浸潤、氣道炎症、NF-κB活化和NF-κB依賴性細胞因子,但不能通過IFN-α/β受體降解減少i型干擾素。COPD吸煙者BALF中升高的NETs成分(髓過氧化物酶和中性粒細胞彈性蛋白酶活性)與疾病嚴重程度和NF-κ b依賴性細胞因子水平相關,但與i型干擾素水平無關。總之,NETs-DNA在長期 CS暴露誘導的COPD中通過cGAS/TLR9促進 NF-κB依賴性自身免疫。因此,靶向NETs-DNA和cGAS/TLR9成為緩解COPD持續性氣道炎症的潛在策略。

慢性阻塞性肺疾病(COPD)是全球發病率和死亡率的主要原因。香煙煙霧(CS)是 COPD 的主要危險因素。CS誘導異常炎症反應,其特徵是從循環中募集的中性粒細胞、巨噬細胞以及T和B淋巴細胞增加。這些炎症細胞與肺結構細胞一起分泌多種促炎細胞因子以誘導慢性氣道炎症,這從根本上推動了COPD的組織損傷。抗炎被認為是COPD治療的主流策略。支氣管擴張劑,無論是作為獨立藥物還是與抗炎藥聯合使用,都是 COPD 患者藥物治療的基石。然而,單獨使用ICS並不能減緩COPD患者肺功能下降的速度。此外,與短期 CS 暴露引起的短暫性急性氣道炎症相比,在COPD中觀察到的氣道炎症即使在戒煙後仍然存在,表明當前治療的療效受到持續性氣道炎症的限制。然而,研究人員尚未完全闡明其潛在機制。持續性氣道炎症的一個關鍵方面在於先天免疫系統和適應性免疫系統之間複雜的相互作用引起的延遲免疫反應,特別是對病原體相關分子模式(PAMP)和損傷相關分子模式 (DAMP)的反應。由於CS暴露、氧化應激誘導的細胞凋亡和肺泡巨噬細胞吞噬作用受損的有害物質,DAMP 在COPD中顯着增加。模式識別受體(PRR),可識別這些DAMP並啓動信號級聯反應,通常最終導致COPD中的核因子κB(NF-κB)激活。一旦激活,NF-κB就會轉移到AEC和肺泡巨噬細胞內的細胞核,刺激炎性細胞因子基因的轉錄。這些細胞因子和干擾素通過募集和激活中性粒細胞、巨噬細胞和淋巴細胞進一步延續和加劇氣道炎症。此外,病毒感染,可以通過其被TLR和cGAS識別的持久DNA來放大炎症,從而通過NF-κB途徑進一步刺激細胞因子的產生。

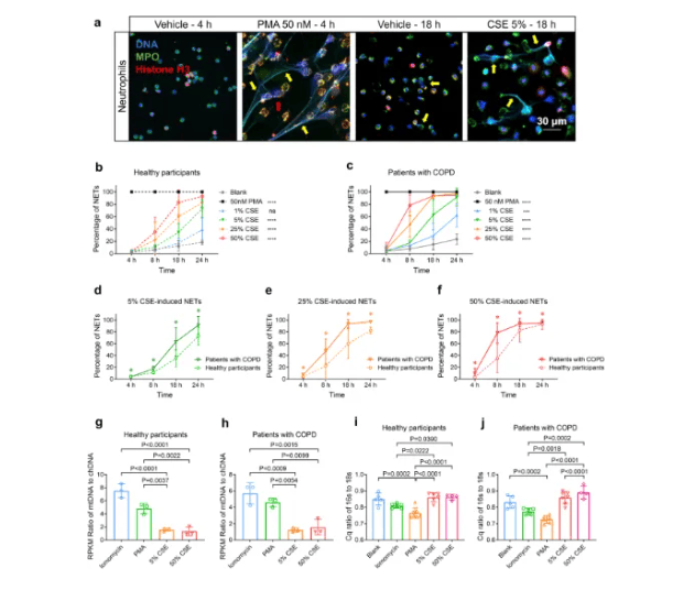
香煙煙霧提取物(CSE)誘導人外周血中性粒細胞(hPBNs)釋放中性粒細胞胞外誘捕網(NETs),且呈劑量和時間依賴性(圖源自Signal Transduction and Targeted Therapy )另一方面,有證據表明慢性阻塞性肺病病理學中存在自身免疫因素,其中肺組織凋亡和壞死釋放的自身DNA可能通過TLR和cGAS激活引發不適當的免疫反應,從而導致持續的氣道炎症。最近,研究越來越多地強調中性粒細胞胞外陷阱(NET),這是一種由中性粒細胞釋放的自身DNA組成的網狀結構,是COPD發病機制的積極貢獻者:(1)臨牀上,穩定型和加重型COPD患者的誘導痰液顯示NET水平升高,這與氣流受限的嚴重程度和微生物羣多樣性有關;(2)在體外,CS 提取物(CSE)能夠在人類身上誘導 NETosis;(3)經佛波酯(PMA)和IL-8刺激後的NETs對人原代AECs和AECs細胞系具有細胞毒性;(4) PMA、尿酸(UA)和MSU -可促進AECs表達NETs,而IL-8可抑制AECs表達IL-8和IL-6;(5) CSE誘導的NETs (CSE-NETs)激活髓樣樹突狀細胞(DCs)的成熟,以啓動T細胞介導的免疫反應 (6)在體內,NETs或自身DNA與短期cs處理的小鼠急性氣道炎症的發展有關。因此,NETs通過影響AECs和DCs的功能參與cs誘導的短期急性氣道炎症。然而,研究人員尚未研究NETs的DNA成分(NETs-DNA)通過啓動自身免疫反應在COPD持續氣道炎症中的作用。該研究檢測了NET是否以及如何促進長期CS誘導的COPD,重點關注NETs-DNA 對AEC的免疫調節作用,以及NET和靶向通路作為治療靶點的作用,以緩解COPD中的持續性氣道炎症。參考消息:https://doi.org/10.1038/s41392-024-01881-6