私募股權基金募資的操作步驟和所需文件_風聞
融中财经-股权投资与产业投资媒体平台。26分钟前

對私募股權基金而言,資金募集是募投管退環節的首要環節,關係到基金資金來源的可靠性,決定着私募股權基金設立的成功與否。私募基金可以由基金管理人自行募集,也可以由基金管理人委託給在中國證監會註冊取得基金銷售業務資格並已成為中基協會員的機構募集。
伴隨着行業監管日趨完善,私募基金管理人應當依據證監會和中基協提出的合規性要求,加強重視基金募資過程中的合規性管理,圍繞“非公開”和“合格投資者”設立合理的募資流程並形成相應的募資文件,同時制定投資者的適當性管理方面的募資制度,以規範基金銷售行為,維護投資者合法權益。
根據中基協《私募投資基金募集行為管理辦法》及行業內的慣常做法,總體而言,募資流程一般包括投資者信息收集、基金推介和路演、投資者劃分和風險測評、簽署風險匹配告知書、簽署風險揭示書和認購承諾書、冷靜期與回訪確認、簽署合夥協議、開户、繳款及回執八個步驟。實際操作中,私募基金管理人可根據自身情況小範圍調整,但整體上應遵循嚴謹原則,履行應盡義務,建設完備的募資流程,加強合規性管理和風險防控,促進募集行為優化和行業健康發展。
01
監管政策與法規要求
(一)合格投資人視角
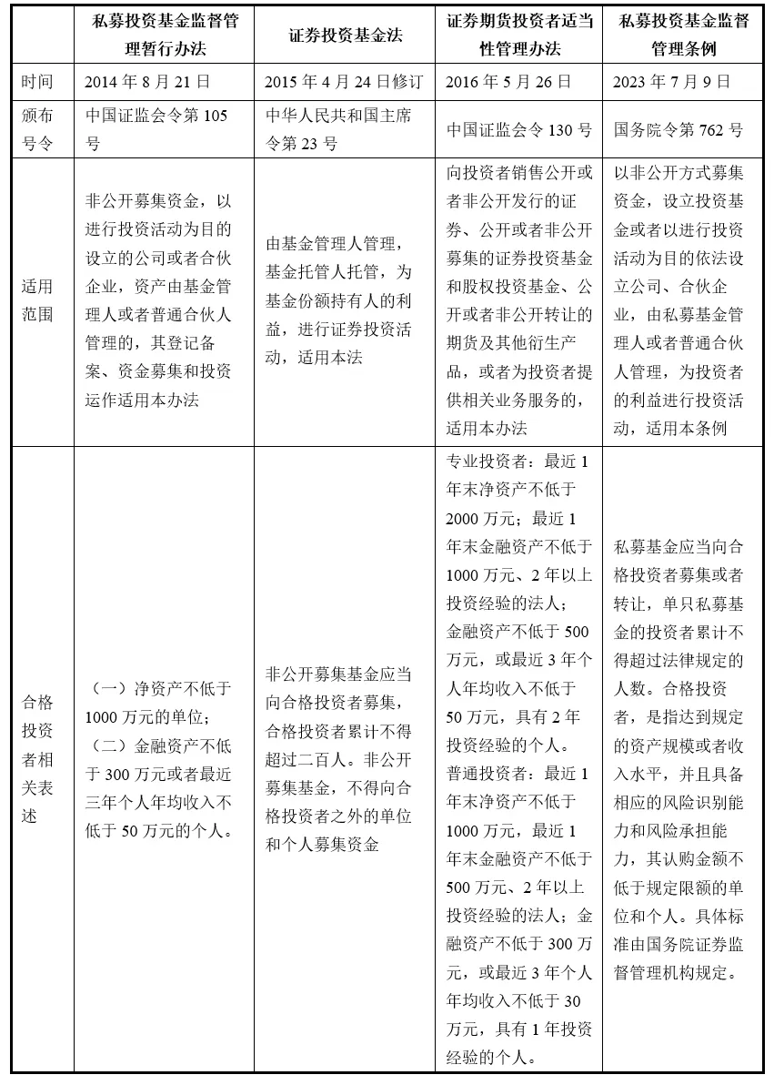
“合格投資者”一詞,最早出現在美國聯邦政府頒佈的《1933年證券法》。我國的投資者適當性制度開始於2008年4月國務院頒佈的《證券公司監督管理條例》。關於“合格投資者”的認定,相關法律法規包括《私募投資基金監督管理暫行辦法》《證券投資基金法》《證券期貨投資者適當性管理辦法》《私募投資基金監督管理條例》。
1監管要求對比表

2023年12月8日,證監會發布了關於就《私募投資基金監督管理辦法(徵求意見稿)》公開徵求意見,擬對2014年發佈的《私募投資基金監督管理暫行辦法》進行全面修訂。
徵求意見稿的合格投資者要求為:達到規定的資產規模或者收入水平,具備相應風險識別能力和風險承擔能力,投資於單隻私募基金不低於規定金額的自然人、法人或者其他組織,且符合下列條件之一:(1)具有兩年以上投資經歷,且滿足下列條件之一的自然人:家庭金融資產不低於500萬元,家庭金融淨資產不低於300萬元,或者近三年本人年均收入不低於40萬元;(2)淨資產不低於1000萬元的法人或者其他組織。
(二)基金銷售業務視角
針對基金銷售業務的行為規範最早追溯到2004年,由證監會發布的20號令《證券投資基金銷售管理辦法》。隨後在2011年、2013年,證監會先後分別發佈了72號令、92號令對該管理辦法做出更新及修訂。
2020年,證監會發布《公開募集證券投資基金銷售機構監督管理辦法》及配套規則。此次銷售監督管理辦法主要是為了強化基金銷售活動的持牌准入要求,釐清基金銷售機構及相關基金服務機構職責邊界。該辦法強調了需要強化私募基金銷售業務規範,從產品盡調、風險揭示、利益衝突防範等方面加強風險管控。
《公開募集證券投資基金銷售機構監督管理辦法》第六章銷售私募基金的特別規定指出,基金銷售機構除開展公募基金銷售業務外,依法從事私募基金銷售業務的,參照適用本辦法的相關規定。基金銷售機構應當以非公開方式銷售私募基金,在銷售之前充分了解投資人信息,並就合格投資者確認、投資者適當性匹配、風險揭示、自有資金投資等事項履行投資人簽字確認等程序。
(三)募資流程建設視角
《私募投資基金募集行為管理辦法》是中基協根據《證券投資基金法》《私募投資基金監督管理暫行辦法》研究制訂,於2016年4月15日發佈,自2016年7月15日起施行。私募基金管理人、在證監會註冊取得基金銷售業務資格並已成為中國證券投資基金業協會會員的機構及其從業人員以非公開方式向投資者募集資金的行為適用該辦法。
該辦法明確了資金募集的整個程序,要求私募基金在募集時應當履行的程序包括(1)特定對象確定;(2)投資者適當性匹配;(3)基金風險揭示;(4)合格投資者確認;(5)投資冷靜期;(6)回訪確認。此外,在第三十三條至第四十二條規定了募集機構、基金業務外包服務機構及其相關工作人員在募集私募基金的過程中違反本辦法的相應罰則,明確了中國基金業協會在行業自律管理、合規性自律檢查及懲處違反自律規則行為等方面的職責。
(四)現行法律依據視角
近十年來,私募基金在募資方面的合規性監管正朝着更加規範的方向發展。現行的法律法規下,證監會根據2023年7月國務院發佈的《私募投資基金監督管理條例》的第四十八條、四十九條規定對募資行為展開管理。私募基金管理人違反合格投資者管理和募集方式規定的,沒收違法所得,並處違法所得1倍以上5倍以下的罰款;未向投資者充分揭示投資風險並誤導其投資不匹配的基金產品的,給予警告或者通報批評,並處10萬元以上30萬元以下罰款。
02
募資步驟及所需材料
根據中基協《私募投資基金募集行為管理辦法》及行業內的慣常做法,總體而言,私募基金管理人的募資步驟包含投資者信息收集、基金推介和路演、投資者劃分和風險測評、簽署風險匹配告知書或風險不匹配警告書、簽署風險揭示書和認購承諾書、冷靜期與回訪確認、簽署合夥協議及相關文件、開户與繳款和回執八個步驟。
以上流程涵蓋了私募股權基金資金募集較為完整和全套的流程規範,私募股權基金管理人可根據自身需要和實際情況進行範圍內靈活調整。
(一)投資者信息收集
1.具體內容
根據中基協《私募投資基金募集行為管理辦法》的要求,私募基金管理人應當向特定的對象宣傳推介私募基金。因此,在募集資金之前,私募基金管理人應當將具有投資意向,並且符合合格投資者要求的投資者的信息收集起來,形成投資者信息庫。
2.所需材料
投資者信息收集環節,私募基金管理人需要準備和提交材料收集清單。該清單按照自然人投資者、機構投資者不同分為兩種。
針對自然人投資者,投資者需要向私募基金管理人提供基本文件,專業投資者需要向私募基金管理人提供進一步證明文件。
基本文件包含:
(1)個人身份證明,如身份證、户口簿、護照、暫住證的複印件,須本人親筆簽字後加摁指紋;
(2)合格投資者證明有三類,家庭金融資產證明材料,如銀行存款、股票、債券、基金份額、資產管理計劃、銀行理財產品、信託計劃、保險產品、期貨權益等;本人年均收入證明,近3年不低於50萬元收入的原件及複印件,須本人親筆簽字後加摁指紋。
(3)2年以上的投資經歷證明材料的原件及複印件,須本人親筆簽字後加摁指紋。
對於專業投資者,需要向私募基金管理人進一步提供的文件包括:
(1)金融資產證明,包括個人金額資產不低於500萬元,本人近3年的年均收入不低於50萬元收入證明的原件及複印件,須本人親筆簽字後加摁指紋。
(2)理財經歷證明,如2年以上證券、基金、期貨、黃金、外匯等投資經歷,或具有2年以上金融產品設計、投資、風險管理及相關工作經歷或金融機構高級管理人員、獲得職業資格認證的從事金融相關業務的註冊會計師和律師。須本人親筆簽字後加摁指紋。
針對機構投資者,投資者需要向私募基金管理人提供基本文件,專業投資者需要向私募基金管理人提供進一步證明文件。
基本文件包含:
(1)代表身份信息的材料,如營業執照複印件、法定代表人身份證、户口簿、護照、暫住證複印件、經辦人身份證、户口簿、護照、暫住證複印件;均需本人親筆簽名後加蓋公司公章。
(2)合格投資者證明材料,如最近1年的審計報告、財務報表原件及複印件,須加蓋公司公章。
(3)工商材料,如銀行開具的企業信用報告原件。
對於專業投資者,需要向私募基金管理人進一步提供的文件包括:
(1)金融機構須提供金融機構證明、私募管理人登記截圖等原件及複印件並加蓋公司公章;
(2)其他專業投資者需提供最近1年審計報告、財務報表;最近1年末金融資產;2年以上證券、基金、期貨、黃金、外匯等證明文件原件及複印件並加蓋公司公章。
(二)基金推介和路演
1.具體內容
基金推介和路演是私募基金管理人或者委託的銷售機構,通過線上或者線下的方式,向特定的投資者推介私募基金的程序。其目標是通過舉行推介會或者路演等方式將私募基金管理人的策略、風控、業績、投研、觀點、產品、實力等作出詳盡介紹和充分闡述,回答投資者們關心的問題,便於投資者關注到私募基金產品並深入瞭解具體情況,以此吸收特定對象的資金。
2.注意事項
在舉行基金推介和路演之前,要確定推介和路演所使用的平台、渠道,是通過自有平台進行還是藉助第三方。要綜合團隊業務需求,確認該場路演的目的。要確定該場推介或路演的目標和受眾,人羣定位,關心的話題和投資需求等。要準備推介和路演所需要的材料和互動方式等。
在舉行基金推介和路演時,要對觀看推介會和路演的投資者進行合格投資者認證,確保參與者是合格投資者並瞭解他們的投資偏好。
3.所需文件
在舉行基金推介和路演時,應當準備招募説明書。招募説明書需要向投資者披露以下信息:(1)私募基金管理人的基本信息,包括實繳情況、股東情況、團隊成員及過往業績等;(2)私募基金的基本信息,包括存續期,投資方向,投資範圍,投資架構,投資策略,管理團隊、投資團隊、關鍵人士情況;(3)私募基金的收益分配和風險承擔安排;(4)私募基金的募集期、募集失敗後資金返還安排以及募集期間的監督管理安排;(5)私募基金的託管安排,或者保障私募基金財產安全及糾紛解決的措施等相關信息;(6)投資者、私募基金承擔的費用、費率;(7)私募基金信息披露的內容、方式和頻率;(8)利益衝突情況和可能影響投資者合法權益的其他重要事項。
(三)投資者劃分和風險測評
1.具體內容
根據收集到的投資者信息,私募基金管理人要將所有的投資者的信息進行確認和篩選,並對投資者進行風險測評。根據合格投資者的實際情況和風險偏好,將投資者進行劃分,以便在後續流程中為合格投資者匹配風險適合的基金產品。
私募基金管理人通過讓合格投資者填寫《基金投資者風險測評問卷》的方式,對合格投資者進行風險測評。在收集問卷之後,私募基金管理人將每一題的答案與分值相對應,對合格投資者進行打分,並將所得分數歸類於不同風險等級。一般來説,按照中基協《基金募集機構投資者適當性管理實施指引(試行)》,分數從低到高至少劃分五級,按照從C1至C5的等級代表抗風險能力從低到高。對投資者的測評得分劃分為從保守型、到穩健型、到積極型的區別,綜合考慮,投資者風險偏好與該私募股權基金的匹配程度。
2.注意事項
在對合格投資者進行風險測評的過程中,首先要注意核查參加風險測評的投資者及經辦人的身份信息,防止虛假信息。其次,工作人員在整個測試過程中應保持客觀中立,減少因外界其他干擾信息而對測試結果造成影響。
3.所需材料
參考中基協發佈的《私募投資基金投資者風險問卷調查內容與格式指引》,為獲得合格投資者的風險偏好和抗風險能力信息,並藉此協助合格投資者選擇適合的基金產品,私募基金管理人應當草擬適合的《基金投資者風險測評問卷》並對合格投資者進行測評。
針對個人投資者,問卷的內容需要涵蓋:個人投資者的年齡區間、最高學歷、職業情況、收入來源、家庭可支配年收入、用於金額投資的比例、債務情況、投資知識水平、投資經驗年限、投資預計期限、計劃投資品種、投資態度、能承受的最大損失百分比、簽名與日期。
針對機構投資者,問卷的內容需要涵蓋,投資機構性質、淨資產規模、年營業收入、證券賬户資產金額、未清償債務金額、金融產品投資工作人員的數量、投資工作人員的素質情況、金融產品制度設立情況、投資經驗年限、過去一年金融產品購買種類和數量、用於私募投資的資金不用於其他途徑的時間段、投資的首要目標、能夠承受的最大損失百分比、風險偏好情況等。
(四)簽署風險匹配告知書或者風險不匹配警示函
1.具體內容:
在完成對合格投資者進行風險測評和分類之後,私募基金管理人應當向合格投資者提供《風險匹配告知書》或者《風險不匹配警示函》。該步驟主要是為了告知合格投資者,其風險測評結果與申請的私募基金風險的風險匹配度,並且要求合格投資者認真考慮相應的風險,審慎決定是否參與該基金,並簽署投資者確認書。
在合格投資者確認要參與該基金的投資時,
2.所需材料:
《風險匹配告知書》的內容主要涵蓋:投資者名稱;證件信息;投資者風險匹配情況;提示如合格投資者提供的風險測評信息發生重大變化應當及時告知,如同意風險測評結果則簽字確認;授權人經辦人身份信息及簽字等。
《風險不匹配警示函》的主要內容涵蓋:投資者名稱;證件信息;風險不匹配警示情況;提示合格投資者應認真考慮相應風險審慎決定是否參與;投資者確認簽名;授權人經辦人身份信息及簽字等。
(五)簽署風險揭示書和出資承諾書
1.具體內容:
私募基金管理人在完成上述流程後,需要與確認參與基金的投資者簽署《風險揭示書》。該步驟要求,投資者朗讀《風險揭示書》上面風險揭示的內容,私募基金管理人詢問投資者是否明白相關風險,並且請投資人簽字,機構投資者需要再每一頁風險揭示書上蓋章,個人投資者需要在每一個空格上簽字。在此過程中,需要全程錄音、錄像。
在簽署《風險揭示書》之後,在部分情況下,私募基金管理人還會與意向投資者簽署認繳承諾書。其中,針對投資者與私募基金管理人將協商結果,綜合考慮投資者向私募基金管理人按照認購金額的比例繳納一定的認購保證金。如遇最終設立失敗或者未能完成投資的情況,則投資者有權按照繳納的金額收回保證金。
2.所需材料:
根據中基協發佈的《私募投資基金風險揭示書內容與格式指引》,《風險揭示書》的主要內容圍繞告知投資者在投資私募股權投資基金時,可能獲得投資收益,但也同時面臨投資風險。在做出投資決策之前,應仔細閲讀風險揭示書和基金合同、合夥協議等內容。
《風險揭示書》的第二部分內容需要涵蓋私募基金管理人對投資者做出的承諾,具體包括私募基金管理人是登記機構,機構的合規情況,不保證基金財產一定盈利也不保證最低收益等表述。
《風險揭示書》的第三部分將包括風險揭示,具體涵蓋特殊風險和一般性風險,如資金損失風險、基金運營風險、流動性風險、募資失敗風險、投資標的風險、税收風險、其他風險。
《風險揭示書》的第四部分為投資者聲明,主要包括作為該私募基金的投資者,本人/本機構已經充分了解並謹慎評估自身的風險承受能力,自願承擔所面臨的風險。
《出資承諾書》是投資者和私募基金管理人之間協商確定的文件,主要表述投資者有意參與該私募基金管理人發起設立的某隻基金。基於此,投資者瞭解到該基金的基本情況,並且決定認購份額。
《出資承諾書》的第二部分包含認購保證金事項。投資者在簽署《認購承諾書》時,同樣承諾支付給管理人認購份額的一定比例作為保證金。並對後續的出資方式和出資時間做出規定。
《出資承諾書》的第三部分包含投資者的承諾及保證條款。投資者承諾保證其出資為自有資金且來源合法,不違反反洗錢的相關法律法規規定和監管部門要求。
《出資承諾書》的第四部分包含管理人的承諾。管理人承諾在簽署《認繳承諾書》24小時內為冷靜期,在冷靜期內雙方不得聯繫。
《出資承諾書》的第五部分為違約條款,主要包含如投資者未能按時出資或者出資不足時的保證金退還約定情況,投資者資金來源不明或隱瞞真實信息造成的無法認購,保證金退還約定情況。
(六)冷靜期與回訪確認
1.具體內容
在簽署《認購承諾書》之後的24小時為冷靜期。冷靜期內,投資者和管理人不應當聯繫。在冷靜期結束後,管理人應當以錄音電話、電子郵件、信函等方式向投資者進行回訪。投資者在回訪確認成功前,有權利解除認繳承諾書。如果投資者確認解除,則管理人應當及時返還認購保證金。未經回訪確認成功,管理人不得將投資者的保證金劃轉,也不能進行投資。
2.所需文件
在冷靜期結束後,管理人通過適當的方式對投資者進行回訪確認。其中,要提供給投資者《回訪確認書》。《回訪確認書》的主要內容表述為,經過24小時投資冷靜期後,請投資者對是否投資該基金做確認,是否已經認證閲讀並理解基金合同和風險揭示書的內容,風險識別能力和風險承擔能力是否與基金相匹配,是否知悉投資者承擔的主要費用及費率,是否瞭解糾紛解決方式等內容。
(七)簽署合夥協議及相關文件
1.具體內容
在資金募集的最後階段,管理人與即將出資的投資者共同簽署《基金合夥人協議》。合夥協議是合夥型私募股權基金在設立時,全體合夥人遵循自願、平等、公平、誠實的原則以書面形式設立的協議,是約束全體合夥人的核心法律文件。
2.所需文件
起草基金的《合夥協議》通常需要包含合夥企業的基本情況、各合夥人的權益與義務、基金投資的執行、合夥事務的管理、費用承擔與利潤分配、財務制度和信息披露等多個方面信息。常規協議的內容涵蓋:定義與解釋、合夥企業基本情況、合夥人及其出資、合夥人的權利與義務、執行事務合夥人、有限合夥人、合夥事務管理與執行、合夥企業投資事項、託管事項、合夥基金費用、收益分配及虧損分擔、税務承擔、財務會計制度、信息披露制度、入夥退夥權益轉讓和身份轉變條款、終止解散和清算條款、法律適用與爭議解決條款。
(八)開户、繳款和回執
1.具體內容
在基金募集的過程中,一般管理人需要開設幾個資金賬户,分別為募集户,用於統一歸集私募基金募集結算資金、向投資者分配收益、給付贖回款項以及分配基金清算後的剩餘基金財產等,確保資金原路返還。託管户,用於託管資金的歸集、存放與支付,託管機構對基金資金的使用情況進行監督,主要是為了確保基金財產的獨立和安全。基本户,用於投資過程中向被投企業劃轉資金。
在設立募集户之後,管理人需要向投資人出具《繳款通知書》。繳款通知書是為了通知投資人,其作為有限合夥人認購的基金開始募集資金,並在一定時間期限內進行繳款。在收到管理人的繳款通知之後,投資人應當填寫相對應的回執文件寄還給執行事務合夥人。
2.所需文件
《繳款通知書》的內容包含以下陳述,根據《合夥協議》的共同約定,執行事務合夥人正式通知您,作為有限合夥人在基金認購的份額金額於某一期限之前繳付至如下賬户(賬户信息)。
《回執》的內容包含以下陳述,有限合夥人現確認,已經於某一時間收到執行事務合夥人有關要求繳付承諾出資額的通知,該有限合夥人將按照通知及時履行出資義務並落款蓋章。
03
基金募集中涉及的不合規案例
基金募集環節是行業監管機構和自律組織對私募基金管理人處罰的重災區。建議私募基金管理人按照監管要求,適時履行投資者適當性義務,加強募資環節的合規性管理。
(一)中基協查處募資不合規情況
中基協作為行業自律組織,在過去一年中對私募基金管理人在基金募集方面做出的處罰主要包括以下幾個方面,第一是關於“非合格投資者”,第二是關於管理人委託“不具有基金銷售業務資格”的機構募集資金,第三是關於“未進行冷靜期回訪”,第四是“未通過募集賬户募集資金”,第五十關於“違反適當性義務”,第六是“違規宣傳”。
根據中基協披露的2022年全年126單紀律處分案件,私募基金管理人的違規行為涉及資金募集、登記備案、投資運作、信息披露等方面。其中,資金募集方面的紀律處分共109人次,違規行為集中在公開宣傳、承諾保本收益、向非合格投資者募集資金、違反投資者適當性管理要求、委託不具有基金銷售業務資格的機構募集資金等。其中,違規承諾保本保收益、違反投資者適當性管理要求佔比最高。
(二)證監會查處募資不合規情況分析
在現行的法律法規方面,證監會及其派出機構負責對私募基金管理人在募資過程中的不當行為做出處罰,依據2023年7月國務院發佈的《私募投資基金監督管理條例》的第四十八條、四十九條規定,私募基金管理人違反合格投資者管理和募集方式規定的,沒收違法所得,並處違法所得1倍以上5倍以下的罰款;未向投資者充分揭示投資風險並誤導其投資不匹配的基金產品的,給予警告或者通報批評,並處10萬元以上30萬元以下罰款。
根據證監會披露的2022年案件辦理情況,全年查處的私募違法行為,辦理私募機構違法違規案件20件。公開披露案件如,甲公司在募集資金時聘請了保險公司團隊進行代銷,代銷團隊在宣傳基金產品時,提到了年化收益率達到9%。部分投資者相信了關於基金收益率的宣傳,簽訂了基金合同。當基金到期時,部分投資者發展基金無法兑付,監管部門發現其在基協備案1只產品,投資者數量為3名,認繳金額1億元,實繳金額0元。但該基金實際於2014年底至2016年底共發行4期,涉及投資者700多人,其中大部分投資者的投資金額都不超過100萬元,託管銀行信息也不屬實。公安機關以涉嫌非法吸收公眾存款罪移送檢察院審查起訴。