實測四款頭部AI高考志願助手:一個能打的都沒有_風聞
科技新知-科技新知官方账号-洞察技术变化背后的产业变迁。30分钟前

工具始終是工具,命運還是得掌握在自己手中。
@科技新知 原創
作者丨王思原 編輯丨賽柯
雖然AI填報高考志願,已經不是什麼新鮮事,但今年有大模型的加持,讓市場變得看點十足。
因為填報志願,本質上是一套篩選並匹配數據的邏輯:大多數情況下,是根據高考成績從全國眾多大學高校中篩選出不低於門檻的部分,再從這部分中根據考生需求匹配最合適的一項或者幾項作為首選和備選。
這項涉及數據、系統和決策的繁雜工作,正好撞在了人工智能大模型的“槍口”上。百度、夸克、QQ瀏覽器、天工AI等等,一眾新老玩家都把“AI報志願”幾個大字放到應用最顯眼的位置,成了季度主打。
但有大模型加持的AI志願填報到底水平如何,是否可靠,也是一直爭論不休的話題。尤其是今年,七個省份迎來了首屆“新高考”。
新高考採用分類考試、綜合評價、多元錄取的考試招生制度,與以往相比,在考試、命題、招生、錄取等方面都出現了很大變化。新高考賦予了考生更多的選擇空間,但也意味着過去的報考經驗將不再適用。不過人工智能的幫助是否會讓報考變得簡單呢?
為了找到答案,**我們試用了上述4款市面最火的應用,並且在相同環境、相同條件下對平台進行志願推薦能力、複雜需求解決能力、推薦解釋能力等多方面進行評測,看看最終的結果如何。**另外,為了確保測試的公平性,我們所使用的都是各個AI的非付費公開版本,看看在“0收費”的情況下,AI能給出怎樣的建議。
**Part.**1
衝、穩、保,AI三把斧
首先,這四個平台都需要先完善自己的省份以及專業、分數,我們假設自己是來自河南的理科考生,此次高考分數586。
在完善了基本信息後,各個平台會根據高考成績給到一個具體高考排名,而這個高考排名則是由省招生辦提供。
根據這些基礎信息,百度、夸克以及QQ瀏覽器都給到了“可衝擊、較穩妥、可保底”三個方向的參考院校,並且在數據層面做得非常全面且詳細,從歷年分數到招生計劃,甚至連學費和細分科目都給了參考。相反天工AI遜色許多,僅給到十餘家推薦學院,以及往年的最低錄取分數以及排名作為參考。




左右滑動查看
從學校推薦數量來看,百度給到了92所,夸克給到48所,QQ瀏覽器為55所。但有意思的是,百度提供的92所院校均為可衝擊院校,穩妥以及保底院校並未給出推薦。
值得一提的是,這4個平台給到的院校推薦也有一定差別,百度和QQ瀏覽器以及天工AI給到的院校推薦覆蓋全國,且在數據更新上也比較及時,夸克多半為省內院校,對想去省外的考生來説參考價值不大。

圖源:科技新知(夸克AI志願助手)
另外,各個平台給到的院校錄取預測概率也有較大差別。拿浙江農林大學舉例,在相同條件下,QQ瀏覽器給到的錄取概率為42%,百度給到的概率為20%,夸克則直接不將該學校作為衝刺目標。還有安陽師範學院,夸克和百度均將其列為衝刺目標,且概率為50%左右,而在QQ瀏覽器上卻為穩妥院校。
當然,在百度、夸克以及QQ瀏覽器中,高考生均可以根據地理位置、院校性質(如985、211或雙一流等)、專業偏好等進一步篩選和排序院校,整理志願信息等,使推薦更加貼合個人需求。天工AI則是以智能體的問答形式所呈現。

圖源:科技新知(夸克AI志願助手)
只是在錄取概率這一最重要的功能上,各家差異巨大的分析結果,還有眼花繚亂的大數據,家長看了都很迷惑,更別説剛高中畢業的學生。
而據科技新知結合各家平台給到的信息推測,這些內容均來自權威官網、招生簡章、專業書籍以及名師視頻等渠道,最後由AI綜合全網信息後進行整理總結,靠各家算法進行輸出。基本可以理解為靠數據進行簡單篩選,給到建議。
如果想要更加精準的藉助AI來輔助填報志願,可以儘可能地將自己的想法與喜好詳細告訴AI,以此來獲得更準確的答覆。這也是體現各家AI水準的重要檢測標準。
Part.2
選專業,誰更專業?
在更多需求下,基礎的過濾篩選模式變得無力,AI智能體更能理解考生的擇校標準,所以各家背後的王牌大模型也成了比較對象。所以我們測試了百度的文心一言、騰訊的元寶、阿里的通義千問以及天工AI四家大模型應用,在面對更詳細的志願填報需求時的表現。
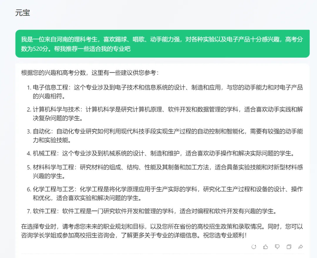
同樣,我們需要給自己一個身份設定,假設自己是一位來自河南的理科考生,喜歡踢球、唱歌、動手能力強,對各種實驗以及電子產品十分感興趣,高考分數為520分。雖然描述並不算詳細,但也足夠讓AI建立一個對我們的初步印象,給出專業推薦。
根據這一身份設定,在第一輪迴答中,各家給到的結果區別十分明顯。
騰訊元寶以及天工AI的推薦十分相似,均是一些理工科主流專業,但兩家大模型給到的信息都十分有限,給出的推薦理由也十分勉強,幾乎都是圍繞“動手動力”這一關鍵詞展開。

圖源:科技新知(騰訊元寶推薦)

圖源:科技新知(天工AI推薦)
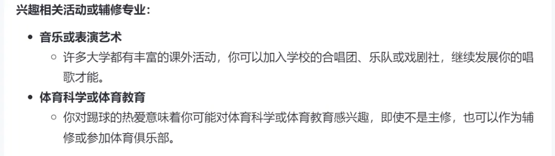
相比之下,通義千問以及文心一言除了考慮到專業選擇的實際性,也根據興趣興趣提供了相關活動或輔修專業。比如在踢球這個愛好下,提供了體育科學這一輔修專業。

圖源:科技新知(通義千問推薦)

圖源:科技新知(文心一言推薦)
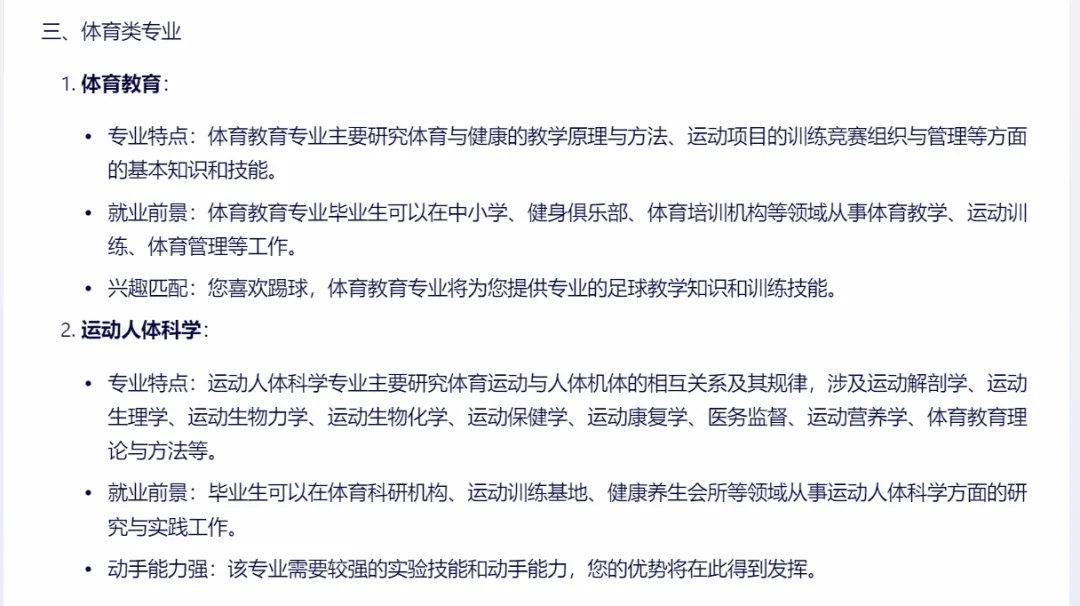
值得一提的是,相較於其他平台的籠統回答,文心一言更進一步的提供了就業前景、專業細分、跨學科特性等更多參考信息。

圖源:科技新知(文心一言推薦)
不過這裏需要注意的是,在AI推薦的專業中,並非都是理科統招可以報考的,其中一些需要通過藝考後才能選擇,此外不同的學校還會有其他的申請要求,而AI對此並沒有太多的説明,這是一個明顯的漏洞,需要你繼續追問對應專業和學校的相關細節,AI才會給出更詳細的回答。
**整體看下來,各家AI還是基本完成了初步的專業篩選要求,只是除文心一言和通義千問外,其餘兩家AI的表現都比較一般,沒有帶來太多驚喜。**通義千問和文心一言的回答更具參考價值,可以讓你快速瞭解自己興趣愛好所對應的專業情況,節省許多的時間和精力。
不過,選專業的測試並非到此為止,很多考生在選擇專業時也會十分關注未來就業形勢,然而作為剛結束高考的學生來説,對某個專業瞭解有限的情況下,AI或許可以根據現有的市場需求、未來的市場發展方向、相關政策等方面給予我們一些建議。那麼站在這個角度,AI會提供什麼更專業的看法呢?
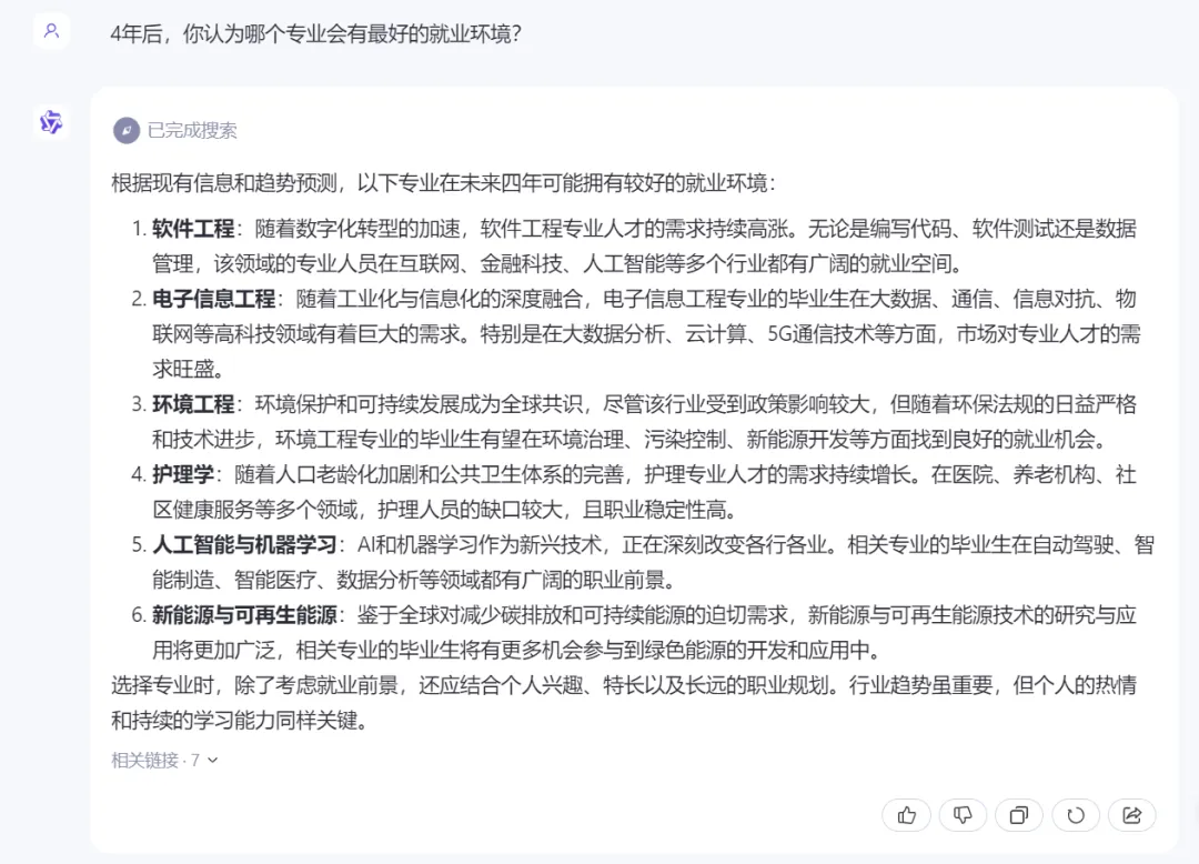
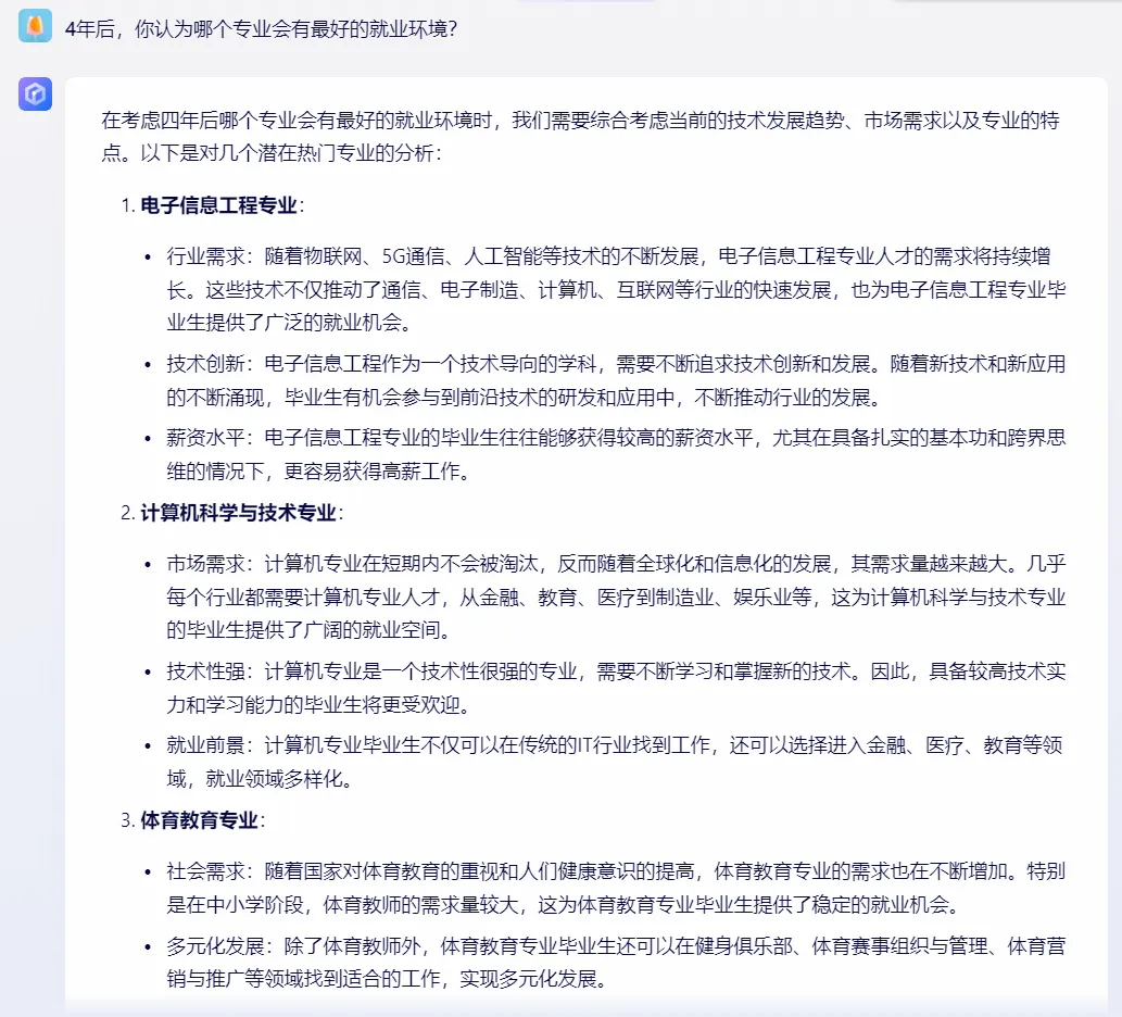
再向AI輸入“4年後,你認為哪個專業會有最好的就業環境?”後,AI的回答也在意料之外。
騰訊元寶、天工AI、通義千問3家平台,都給出了包括新能源、生物科技、人工智能等前沿性專業推薦,文心一言回答的邏輯與其他3家完全不同,給到的是電子信息、計算機等更偏向傳統專業。不過4家平台都針對各個專業做了就業方向和行業趨勢等分析,給出了更加詳細的解釋。

圖源:科技新知(通義千問回答)
有意思的是,騰訊元寶、天工AI、通義千問3家平台雖然給出了比較專業且更前沿的專業的推薦,但是**在沒有提供關鍵詞的情況下,都與上一個問題中提到的專業關聯性不大,有許多專業都是第一次出現在回答中,而且與提供的興趣愛好關聯性並不大。**文心一言提供的專業則與上個回答相似。

圖源:科技新知(文心一言回答)
到了這一步,基本可以篩選出一部分合適自己,且是前景較好的專業,那麼根據專業以及分數倒推,通過AI志願助手是否可以幫助考生選出合適的學校呢?
**Part.**3
真實志願填報,AI只能當輔助
在選好專業後,我們回到百度、夸克、QQ瀏覽器的AI志願助手上,看看能否幫助我們選擇一個靠譜的院校,畢竟真實的志願填報除了院校,專業的選擇也至關重要。這裏我們將各個平台的篩選模型改為專業優先,並且專業選擇為計算機類。
首先是百度,在選擇想要報考的專業後,並沒有篩選出合適的院校,甚至排位順序都沒有改變。點開默認排序的第一個院校,雖然顯示有20%的衝擊概率,但僅有一個專業有20%概率,而我們想要選擇的計算機類專業,則只有9%的衝擊概率。

圖源:科技新知(百度AI志願助手)
如果將選擇改為錄取概率從高到底也是如此,雖然不少院校的外顯概率很高,但點開後均非我們所選的計算機專業。
在整個篩選過程,百度的AI志願助手幾乎沒有體現出任何智能,連基礎的篩選排序都未能如意。不過,“老師傅”夸克也沒有給到我們太大驚喜。
夸克雖然篩選出了符合條件的院校,但與百度相似,外顯概率顯示的也是本校最高概率的其他專業,而非我們想要報考的計算機專業。我們點開一個外顯為60%的穩妥院校,但計算機類專業的錄取概率為19%。

圖源:科技新知(夸克AI志願助手)
相比之下,QQ瀏覽器的篩選能力更直觀,在選擇計算類專業後,過濾掉了45所,僅剩下10所院校,雖然與前兩者一致,外顯的並非是我們所選專業的錄取概率,不過逐一點開後發現也還算貼切。

圖源:科技新知(QQ瀏覽器AI志願助手)
縱觀這三個平台,其實可以發現一個共同點,就是各家均以院校為重,錄取概率也是按照院校中要求最低專業的概率來計算,但如今家長、學生對於志願填報早已不是單純只看學校,專業選擇也十分重要,但顯然AI志願助手還不能給到好的建議,甚至連打輔助都難。
坦白講,讓看似“聰明”的AI來填志願,似乎不太靠譜。浙江大學計算機科學與技術學院教授陳華鈞看了AI的回答後,也是連連搖頭,“它不是專門為填志願訓練的,算法的訓練很大程度依賴於訓練數據的選擇,這包括了建模方式,對考生、學校和專業到底怎麼評估,這個過程每個AI工具都不會一樣,所以給到的結果也不盡人意”。
不過夸克相關人員也向科技新知表示,AI志願助手作為信息參考工具,跟市面上的收費諮詢服務是有本質的不同,最終的志願填報策略和選題的決定權還是在用户手裏,需考量自身興趣、家庭背景、成長規劃等。
對於多數考生來説,只要利用好AI的能力,在填報志願時確實可以起到事半功倍的效果。而且以上的AI功能,大多是免費提供的,並不需要支付會員費用或是繳納高昂的輔導費,這一定程度上也讓可以拉近與其他考生的差距。但高考志願填報除了複雜的分析、計算外更看重考生本身的意願,很多時候,無論怎麼選,都不會完美,都會有遺憾,不過請不要忘了,命運永遠是掌握在自己手中的。