“光刻機第一股”終止IPO_風聞
熊猫儿-1小时前
近日,上交所官網披露終止半導體裝備企業北京華卓精科科技股份有限公司(簡稱“華卓精科”)的發行上市審核,原因是華卓精科及其保薦人撤回發行上市申請。

頂着衝刺“光刻機第一股”的光環,華卓精科闖關科創板之路一度備受關注,其IPO擬募資7.35億元,用於半導體裝備關鍵零部件研發、超精密測控產品研發中心等項目。

華卓精科在2020年6月24日申請科創板IPO,2021年7月29日首次上會遇暫緩審議,同年9月17日上會通過,但此後遲遲不見提交註冊稿,直至今年6月26日終止IPO。

不止是華卓精科,今年迄今已有超過十家半導體企業終止科創板IPO,這份長長的名單還包括大連科利德半導體材料股份有限公司、得一微電子股份有限公司、合肥芯谷微電子股份有限公司、寧波奧拉半導體股份有限公司、杭州華瀾微電子股份有限公司、上海芯旺微電子技術股份有限公司、蘇州明皜傳感科技股份有限公司、華羿微電子股份有限公司、青島信芯微電子科技股份有限公司、山東華光光電子股份有限公司、北京晶亦精微科技股份有限公司等。
華卓精科成立於2012年5月,法定代表人是孫國華,任華卓精科總經理;實際控制人和控股股東是清華大學長聘教授朱煜,任華卓精科首席科學家。其核心產品為納米精度運動及測控系統,該系統是光刻機的核心子系統之一,其性能對晶圓進行光刻時起到決定性影響,能極大提高光刻機的精度和生產效率。
在申報稿中,華卓精科稱自己是“國內首家自主研發並實現納米精度運動及測控系統商業化生產的企業”、“是國產高端光刻機龍頭企業納米精度運動及測控系統產品及技術開發的供應商”。

根據2023年12月披露的《關於北京華卓精科科技股份有限公司首次公開發行股票並在科創板上市申請文件第二輪審核問詢函的回覆》,上交所的回覆材料顯示:
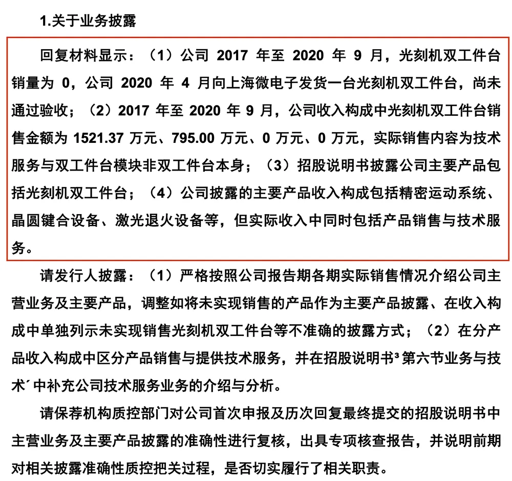
(1)2017年至2020年9月,光刻機雙工件台銷量為0,2020年4月向上海微電子發貨一台光刻機雙工件台,尚未通過驗收;
(2)2017年至2020年9月,公司收入構成中光刻機雙工件台銷售金額為1521.37萬元、795.00萬元、0萬元、0萬元,實際銷售內容為技術服務與雙工件台模塊非雙工件台本身;
(3)招股説明書披露公司主要產品包括光刻機雙工件台;
(4)公司披露的主要產品收入構成包括精密運動系統、晶圓鍵合設備、激光退火設備等,但實際收入中同時包括產品銷售與技術服務。

上交所要求對華卓精科嚴格按照實際銷售情況介紹公司主營業務及主要產品,並要求華卓精科“若無公開客觀、權威依據,刪除公司的乾式光刻機雙工件台已達到或接近國際同類設備水平的表述”,最終華卓精科刪除了乾式納米精度運動及測控系統已達到或接近國際同類設備水平的相關表述。

此外,問詢涉及到華卓精科與清華大學共有技術,包括“2024年3月1日發行人與清華大學簽署了光刻機雙工件台技術轉移與實施《技術轉讓合同書》,合同總金額為800萬元及後續收益提成”。
上交所要求華卓精科披露與清華大學共有專利、專利實施許可、技術轉讓相關合同的條款、是否存在清華大學停止授權或授權第三方的風險,説明其產品和核心技術與清華大學的淵源、公司主要高管及核心技術人員的清華任職背景、目前存在與清華大學的合作研發項目等情形。

華卓精科對此的回覆長達50多頁。

根據回覆,該公司與清華大學作為共同專利權人擁有的專利共計166項(其中5項專利有效期已屆滿),其中協議轉讓方式獲取的專利115項、委託開發方式獲取的專利30項、合作研發方式獲取的專利21項,清華大學授權公司獨佔實施許可的專利1項。

2002年,清華大學建立IC裝備研究室,主要從事超精密機械及測控領域的研究;2009年起,IC裝備研究室承擔國家科技重大專項納米精度運動及測控系統樣機研發項目,研究團隊突破並掌握了超精密測控基礎理論技術,開發出了納米精度運動及測控系統研究階段實驗室原理樣機,為華卓精科成立後開展納米精度運動及測控系統產業化奠定了理論和技術基礎。
2012年4月,在清華大學支持下,北京清華工業開發研究院與IC裝備研究室核心團隊共同協商決定設立華卓有限。
清華大學機械工程系IC裝備研究室成員朱煜、徐登峯、張鳴、楊開明、尹文生、胡金春、穆海華、成榮通過華卓精密及艾西精創兩個持股平台間接持有華卓有限股權,後於2014年通過股權轉讓直接持有華卓有限股權。
在華卓有限設立初期,IC裝備研究室部分項目合同制人員在與清華大學解除勞動合同後加入了華卓有限的研發人員隊伍。
截至問詢函回覆之日,清華大學人員在華卓精科處共5人,其中兼職人員5人,分別為朱煜、張鳴、楊開明、成榮、李鑫,華卓精科在技術研發和生產經營活動中均已建立了獨立於清華大學的自有團隊。

朱煜、張鳴、楊開明3人取得清華大學兼職批覆在華卓精科處擔任技術諮詢顧問類工作,為華卓精科研發過程中的重點難題研發問題提供理論性指導,3人均不直接參與華卓精科的日常技術開發工作。
成榮已取得清華大學兼職批覆在華卓精科處擔任董事,李鑫已獲得清華大學兼職批覆,其主要對華卓精科銷售提供諮詢顧問服務。
除朱煜、張鳴2名兼職核心技術人員外,華卓精科另有3名專職員工擔任核心技術人員,日常大量技術開發工作均由專職技術研發團隊人員自主完成。
歷史上,華卓精科與清華大學在納米精度運動及測控系統領域的部分研發項目上進行了產學研合作,在合作研發項目中由華卓精科作為主導方,主要負責項目的工程化研究及產業化開發。
在去年1月提交多個回覆文件之後,華卓精科再無新問詢與回覆文件披露。苦熬四年的科創板IPO路,最終鎩羽而歸。