AI搜索新貴彎道超車難_風聞
科技新知-科技新知官方账号-洞察技术变化背后的产业变迁。1小时前

新玩家高調入場,老玩家默默升級,搜索市場進入新一輪洗牌階段。
@科技新知 原創
作者丨王思原 編輯丨賽柯
最近一段時間,老舊的搜索行業開出了新花。
從2009年開始,谷歌、百度成了搜索領域繞不開的存在,它們佔據了全球搜索引擎市場絕大多數的市場份額,尤其國內市場,百度一家獨大的態勢已維持了近20年。
不過,AI大模型的到來,打破了這一僵局。
2024上半年,AI搜索正成為新共識並迎來了一波熱潮,短時間內湧現出了多個AI搜索產品。其中,國外原生AI搜索工具Perplexity AI最新估值已經接近30億美元;國內更是有眾多玩家入局,知乎直答、天工 AI 、Kimi、智譜AI等都在打磨自身產品力。
生成式AI的流行,令諸多AIGC內容在互聯網上流傳,其中有用户即興創作的圖文影音內容,也有被用作引流的低質內容和內容農場等垃圾信息,這對搜索引擎的搜索排名產生了不少的壓力,如何使用户能夠看到更多“有用信息”成了百度們的頭號難題。
AI
搜索不僅在產品形態上革新了傳統搜索引擎的信息羅列模式以及備受詬病的競價排名廣告,還能解決聊天機器人信息滯後和幻覺問題,讓傳統搜索引擎的交互變得更加智能。只是對於這些新興的AI搜索來説,是否具備打擊傳統搜索的能力?諸多AI搜索產品真正的護城河又是什麼?在這個賽道跑出來的難點在哪?也還是不得不面對的問題。
**Part.**1
AI加持,搜索行業變天
AI搜索的出現,有一個大背景是在傳統搜索引擎的範式中,用户還有大量未被滿足的真實需求。
過去,用户想要查找一個答案,可能要自己先拆解成多個問題,分別輸入到搜索框中,而後通過爬蟲的形式把互聯網上的網頁抓取回來,搜索引擎按照自己的邏輯進行排序,簡單羅列給到用户。
這種傳統搜索引擎雖然為互聯網信息檢索提供了基礎服務,但其準確性、相關性以及個性化體驗上的侷限性,同時在實時性更新、廣告干擾、信息過載處理、多媒體內容搜索、自然語言理解、個性化服務提供以及隱私保護等方面存在挑戰,這些問題促使了搜索引擎技術的不斷革新和發展。
AI技術本身解決的是信息撮合能力,因此大模型技術在一定程度上會強化原有的搜索能力。用户只需要用自然語言輸入最終問題,AI搜索會分析用户意圖,智能拆解問題,並抓取對應的網頁,基於大語言模型對結果進行綜合分析,最後結構化輸出一份綜合內容。因此,AI搜索在創造新需求之前,首先是更好地滿足了未被滿足的那部分需求。
**簡單講,AI搜索,是讓用户省去了去點網頁、選網頁以及看網頁的過程,而把這個過程用大模型,用 AI 去替你做這件事情。**這裏面涉及兩個技術問題,一個是把網頁收集回來,一個是把網頁內容傳遞給大模型讓大模型進行總結。
形態上大家都是比較類似的,而從模型能力角度講,目前看來,整理網頁內容把它輸出出來,需要的AI能力,其實也不是那麼高,百億參數的模型已經夠了,那後面就是涉及到,誰能把工程化、產品化做的更好。
AI讓搜索產品的准入門檻降低,基於此,不少玩家開始入局AI搜索產品,知乎推出知乎直答,崑崙萬維的天工AI搜索、kimi、智譜AI等新秀AI搜索產品也相繼湧現。而無論哪種AI搜索產品,從本質上來看都是在解決一個問題:更好地滿足用户搜索需求,即用AI能力給用户匹配更精準的內容。
但有不少網友指出,**這類產品相似度很高,像是AI版的知乎,他們做的主要是簡化了搜索路徑、將各種渠道獲取的信息進行聚合。**因此不少用户嚐鮮體驗過後,又回到了傳統搜索引擎,很大程度原因是傳統搜索引擎提供的信息更豐富。
效率就是金錢,搜索引擎到了必須革新的時候。但是AI搜索到底能否顛覆傳統搜索,不同AI搜索引擎表現到底如何?我們在體驗了百度AI、360AI、知乎直達、Kimi、智譜AI、天工AI搜索等多款AI搜索產品後,得出的結論令人吃驚。
**Part.**2
高效低質下,建不起護城河
都知道傳統搜索返回的結果相關性可能較低,結果排序受廣告競價影響,AI搜索輸出的結果已經過AI提煉和總結,搜索效率高,那麼我們就拿一個最容易出現廣告的問題來當“開胃小菜”,看AI搜索能給我們一個怎樣的答案。
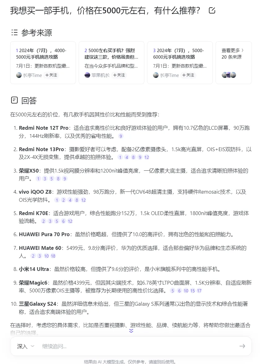
我們向天工AI搜索、知乎直答、騰訊元寶以及Kimi分別提出了同樣的問題,“我想買一部手機,價格在5000元左右,有什麼推薦?”
首先來看天工AI搜索的表現。再增強模式下,天工AI搜索會先反問我們想要什麼品牌的手機,這裏我們選擇跳過。

來源:科技新知(天工AI搜索)
最後天工AI搜索給到的回答僅有2款手機推薦,並且還給出了推薦理由以及所參考的文章鏈接。雖然不算多,但還算滿足了我們的基本訴求。

來源:科技新知(天工AI搜索)
接下里是知乎直答。其實知乎在數碼科技領域的內容不算少,所以我對知乎直答抱有的期待還算高,不過結果卻大失所望。
知乎直答給到了10個選擇,但每款產品給到的也是一句話簡單解釋,不過其中有多款產品僅是千元機水平。另外,華為兩款產品推薦中給到的評價分數有些不知所云。在形容三星Galaxy S24時表示“詳細信息未給出”,但作為一款今年1月發佈的產品,產品信息早已披露完全。
不過值得一提的是,知乎直答的回答參考幾乎都是平台博主,這是內容平台的一個優勢,只是其內容的真實性也有待考究。

來源:科技新知(知乎直答)
從結果來看,知乎直答並沒有給到太大驚喜,因為用同樣的問題去知乎搜索得到的答案也大差不差,只是濾掉了一些無用的信息,除此之外並沒有其他自身總結學習性回答。
騰訊元寶的AI搜索還算靠譜,推薦的幾款從產品均在3500-5000之間,並且都是最新款機型,甚至還將適用人羣進行了標註。

來源:科技新知(騰訊元寶AI搜索)
我們也嘗試了元寶的深度搜索,AI搜索參考資料數量由原來的10篇直接飆升到38篇,內容也從簡單介紹變得更加詳細。不過多維度的長文分析帶來了豐富內容,也讓用户的閲讀成本被迫上升。對於生活場景的搜索提問來説,人們更傾向於能一眼看出答案的回答。

來源:科技新知(騰訊元寶AI搜索)
最後説一下Kimi,如果説知乎直達為了給我省錢推薦了幾款千元機,那麼Kimi則是根本沒想讓我多花錢。推薦的手機均是千元機,甚至還“貼心”的表示增加預算的話可以選擇價格在3800元左右的兩塊手機。顯然Kimi沒能明白我們的意思。當然,其他在內容介紹上的表現也不突出,一句話概括很難讓我們知道為什麼會推薦這幾款手機。

來源:科技新知(Kimi大模型)
總的來看,這些新興AI搜索平台的模式也非常簡單,先理解問題然後在本站或者外站去查找信息,最後用AI總結過濾,而與傳統搜索最大的不同是,除了過濾無用信息外,在整合信息形成觀點的同時,這些AI搜索也都順帶給出每個觀點的信息來源以及相關聯信息。不過幾家AI搜索因為訓練語料、方式以及獲取數據的途徑不同,最後輸出的結果也有差異。
而經過產品對比體驗發現,**目前市面上的AI搜索產品,大多可以較好地滿足相對泛化的信息需求,但如果應對某個垂直領域內更為精細的要求,則難以給出較為專業、準確、全面的回答。**可以説,用户的需求只被部分地滿足。
這背後反映的實際上是一個時間問題。像百度、夸克等搜索引擎,多年來基於搜索引擎不斷深挖垂直應用場景,並從中積累了豐富的用户、數據和經驗,這是其它創業公司短時間內難以超越的。
Part.3
行業激戰,變量與變數共存
長期來看,AI搜索是大趨勢,除了原生的AI搜索,傳統搜索引擎也在加入AI能力,而從商業化和現有產品運行的模式來看,AI搜索想要改變傳統搜索行業遠沒有那麼簡單。
首先對於一個新的搜索引擎來説,很難讓用户快速接受它。在搜索引擎市場幾乎牢不可破的格局下,想要令更多人習慣使用AI搜索,是相當困難的事情。即使是熱度超高的New Bing,其百萬級別的日活躍用户數在Bing全球日活躍用户中的佔比也相當小。
**AI自然語言模型大多被用於娛樂、生成內容等領域,但當需要查詢真實可靠信息時,用户們還是習慣性的使用傳統搜索引擎。**因為“可信度”才是搜索引擎的關鍵,也就是説,答案要“100%可靠”才有意義,這也是為什麼百度當年要強調“簡單可依賴”。
在知乎直答、天工AI、騰訊元寶等AI搜索中,用户得到的答案只是“可能準確”,是否真的有效,往往需要再去搜索引擎用傳統內容驗證,畢竟二十多年來用户已習慣於在搜索引擎中給出的海量信息裏找到自己所需的資料,而當前的AI搜索以及各種AI工具確實“不夠準”,甚至“經常錯”。
因此,AI搜索要取代傳統搜索引擎路還很長,當下最重要的事情是提高智能化程度,也就是提供最真實準確的搜索結果。
新興的AI搜索企業正通過技術創新挑戰傳統搜索引擎巨頭的市場地位,但商業化之路充滿挑戰。當AI搜索熱潮逐漸冷靜下來,場景、用户留存等都是擺在枱面上的現實問題,也就意味着行業進入了比拼內功的階段。這個階段,比拼的重點將不再是融資額、極端產品能力,而是實實在在的真實用户場景。
搜索引擎的發展史是一個不斷進化的過程。從最初的門户網站如搜狐、網易,到百度這樣的傳統搜索引擎,再到如今抖音、小紅書等新興平台,搜索技術的每一次革新都伴隨着信息獲取方式的重大變革。當下,AI搜索技術的加入,預示着搜索市場將迎來新一輪洗牌。老玩家如何完成自我革命,新玩家如何利用技術為市場帶來增量,值得期待。