華宇集團:頂格減持齊魯銀行背後,出現大面積商票逾期_風聞
财经九号-昨天 22:05

來源 | 財經九號作者 | 胖虎
日前,A股上市城商行齊魯銀行發佈了持股5%以上股東的減持公告。公告顯示:重慶華宇集團有限公司持有齊魯銀行股份有限公司約2.58億股,佔公司總股本的比例為5.34%。重慶華宇根據自身發展需要,擬在本公告披露之日起15個交易日後的3個月內,通過集中競價或大宗交易方式減持不超過約6370萬股,即減持比例不超過公司總股本的1.32%。

看似很平常的一則股東減持公告,背後可有太多信息了。
**一是本次減持的比例,**華宇集團累計持有齊魯銀行2.58億股,本次減持0.637億股,減持股數佔華宇集團持有齊魯銀行股權數的24.69%。華宇集團此前在齊魯銀行IPO時承諾,在股票鎖定期滿後兩年內,每年減持股份數量不超過持有的齊魯銀行股份數量的25%。本次減持的比例可謂是“頂格減持”;
**二是本次減持的時間點,**華宇集團本次減持的時間點從7月9日公告後的第15個交易日後的3個月內,也即7月30日之後的3個月內通過大宗交易減持完畢。要知道在今年1月18日,華宇集團剛剛完成齊魯銀行前5股東的集體增持,剛過完6個月的禁止減持窗口期,就要馬上減持,頗有種“急迫感”,而給到齊魯銀行的投資者來説,觀感並不好;
三是減持的金額並不多,儘管觀感不好,齊魯銀行仍要減持,但是換來的金額或許並不多,按照現在的市值來看,僅有不到3個億。
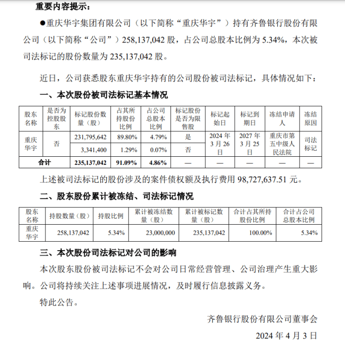
四是擬減持的股份情況**,絕大部分仍處於質押狀態。**華宇集團持有的大部分齊魯銀行股份,近段時間以來不停地在質押與解押之間跳動,在今年4月份還被重慶市高院司法標記了2.35億股,約佔總持股數的91%,涉及案件的債權金額及執行費僅有0.98億元。

雖然在7月初解除了2.25億股的司法標記和516萬股的司法凍結,但隨即在7月9日又將3189萬股齊魯銀行股權進行了質押,截至目前,華宇集團持有的2.58億股中,有2.35億股仍然處於質押狀態,剩下2300萬股則是司法凍結狀態。
也就是説,後續華宇集團想要減持所持齊魯銀行的股份,還得先解押了再説。
不過,從華宇集團手中齊魯銀行的股權情況來看,不管是高比例質押,還是司法標記、司法凍結等狀況,一定程度上顯示了華宇集團眼下財務狀況的不樂觀。
作為重慶市本土5大房企之一,目前金科、協信、東原均已暴雷,只剩下龍湖和華宇還未公開違約。

**只不過從華宇集團的財務數據來看,並不樂觀。**據企業預警通數據披露的華宇集團2023年年報和2024年一季報顯示,2023年度,華宇集團營業收入172.07億元,同比下滑10.85%,歸母淨利潤3.48億元,同比大幅下滑39.3%,還能保持盈利已經很不錯了,不過在手現金僅有23.3億元,同比上年末的38億元還是少了有15億元,而同期的一年內到期債務有18.84億元,應付賬款有44.7億元,在手現金已經難以覆蓋年內到期債務和應付款項,這種情況到了今年1季度仍然沒有好轉;
而同期,華宇集團2023年的經營性現金流雖然為正,但較2022年底的41億元、2021年底的66.8億元已經下降了不少;特別是融資取得現金這一補血渠道也是驟降。從2021年的92.27億元,下降到2022年的18.15億元,繼續下滑至15.9億元,而融資性現金流淨額更是呈現44.7億元的淨流出。
從上述財務數據來看,華宇集團的經營狀況,特別是資金流狀況是非常緊張了。
而這時候,作者還發現華宇集團旗下多個子公司的商票出現了逾期。
據上海票據交易所顯示,截止到今年6月底,華宇集團持股80%的廣州鳳凰華宇文化投資有限公司商票累計逾期3581萬元,逾期餘額3002萬元;

華宇集團幾乎全資持股的綿陽瑞正房地產開發有限公司截止到6月底商票逾期餘額871.3萬元;

華宇集團幾乎全資持股的陝西瑞眾置業有限公司在6月底商票逾期餘額2917萬元;

僅上面三家子公司的商票逾期就高達6800多萬,還有華宇集團控股的常州業瑞房地產開發有限公司、成都渝瑞房地產開發有限公司、南通瑞棠房地產開發有限公司等也都有商票逾期信息。
除此之外,天眼查數據顯示這些商票預期的公司,部分還有司法被執行案件,比如成都渝瑞房地產在今年4月和6月共有285萬被執行金額;廣州鳳凰華宇文化投資有限公司在今年4月份被強制執行14.15萬元等等。
雖然華宇集團在公開的債券市場還未違約,但從商票逾期的情況來看,華宇集團在資本市場的信用已然出現了鬆動。
(免責聲明:本文數據及信息均來自齊魯銀行公告、上海票據交易所、企業預警通、天眼查等公開信息,數據或信息如有遺漏,歡迎更正,並以公司最終披露為準。未經授權,本文禁止轉載、抄襲或洗稿。)