關於抗美援朝戰爭,AI竟這樣“説”_風聞
Moss从未叛逃-昨天 20:34
來源:中國歷史研究院
抗美援朝戰爭從1950年10月25日打響到1953年7月27日《朝鮮停戰協定》簽字,歷時2年零9個月。交戰雙方是中朝方面和以美國為首的“聯合國軍”及南朝鮮軍。中朝軍隊將“聯合國軍”及南朝鮮軍從鴨綠江邊基本趕回了“三八線”以南,抗美援朝戰爭取得偉大勝利。

朝鮮停戰談判地點——朝鮮古都開城來鳳莊
1953年7月27日,“聯合國軍”第3任總司令克拉克在《朝鮮停戰協定》簽字,後來他説:“我是美國曆史上第一個在沒有取得勝利的停戰協定上簽字的司令官。”

“聯合國軍”總司令馬克·克拉克(前排左三)在《朝鮮停戰協定》上簽字
70多年過去了,隨着戰後國際關係的變化,親身經歷者們漸漸逝去……有些人對這段歷史的理解變得模糊起來,關於抗美援朝的一些歷史虛無主義觀點若隱若現。
如果説歷史是一道主觀題,那麼沒有主觀意識卻有“無盡”壽命的AI會如何“訴説”這段歷史呢?小編向AI請教了幾個關於抗美援朝戰爭的問題,讓我們來看一看。
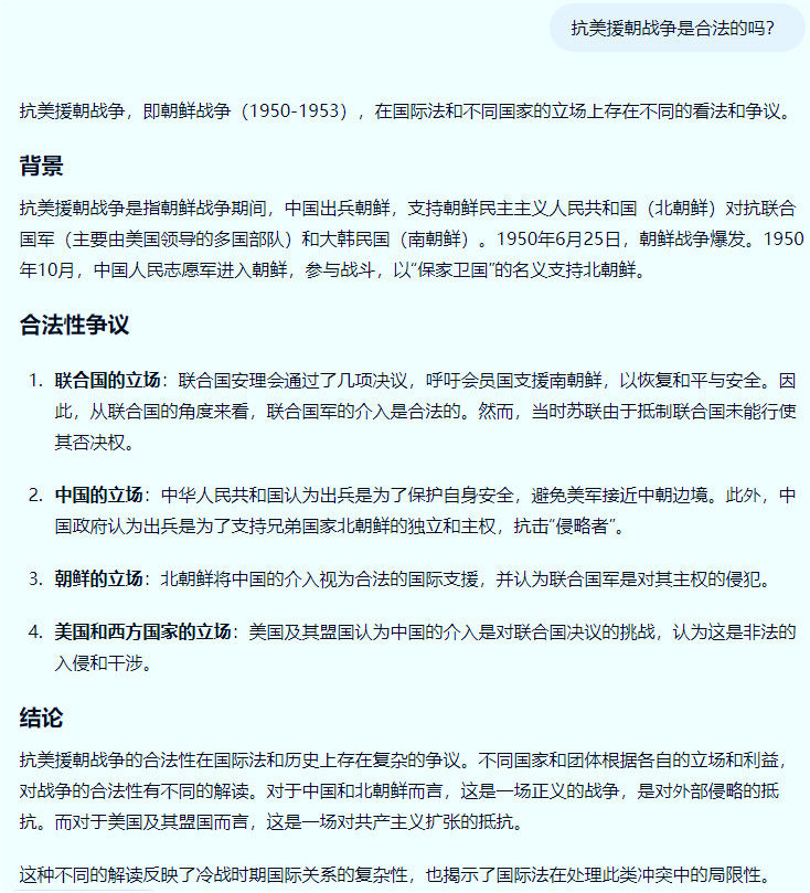
一、抗美援朝戰爭是合法的嗎?AI這樣“説”↓

首先第一句話↓

抗美援朝戰爭和朝鮮戰爭不能用一個“即”字畫等號。
朝鮮戰爭於1950年6月25日爆發,是朝鮮南北之間為了實現朝鮮民族和朝鮮半島的統一而進行的,是朝鮮民族內部的事務。

美國南北戰爭
正如美國的南北戰爭不能説成北方合眾國“侵略”南方聯盟國。而抗美援朝戰爭是正義戰勝黑暗、公理戰勝強權、進步戰勝倒退的正義之戰。
兩者有聯繫,但也有區別,朝鮮戰爭該不該打,不由中國説了算,但抗美援朝戰爭必須打,法理依據就是《聯合國憲章》↓

《聯合國憲章》第五十一條
那麼“聯合國軍”的“介入”是合法嗎?

美國在聯合國安理會1950年7月7日第84號決議通過之前,已於1950年6月26日展開了對朝軍事行動。朝鮮戰爭爆發是朝鮮的內部事務,但美國出於稱霸全球和遏制共產主義的戰略需要,發動對朝鮮的全面侵略,是對聯合國憲章關於“不得干預本質上屬於任何國家內部管轄之事件”規定的公然違背。

1950年6月27 日,美國利用蘇聯因抗議台灣當局盜用中國名義佔據聯合國安理會席位而不參加會議,無法行使否決權的機會,提議聯合國安理會通過了誣衊北朝鮮為“侵略者”的決議案。美國對朝鮮的入侵從此披上了一件聯合國“授權”的外衣。也就在同一天,美國總統杜魯門下令美海軍第七艦隊入侵中國台灣海峽。

美國在侵略朝鮮的同時,派海軍第七艦隊侵入台灣海峽。《美國新聞與世界報道》雜誌刊出這幅地圖,詭稱:“美國第七艦隊是來保護福摩薩(中國台灣)”,這是美國對中國領土武裝侵略的自供。
從始至終,美軍不過是打着聯合國“維持和平”的旗號,干涉他國內政,這才是真正的侵略。
美方對中國政府發出的警告置若罔聞,執意擴大對朝鮮的侵略,1950年8月27日起,美侵朝空軍不斷出動飛機轟炸掃射中國東北邊境城市和鄉村,殺傷中國人民,破壞中國的財產,嚴重侵犯中國領土領空。
1950年9月30日,周恩來宣示中方立場:“中國人民決不能容忍外國的侵略,也不能聽任帝國主義者對自己的鄰人肆行侵略而置之不理。”美國政府卻將中國政府這一立場宣示判斷為“大部分是嚇唬人的”。
1950年10月7日美軍地面部隊越過“三八線”北進,逼近中朝邊境線的鴨綠江和圖們江,嚴重威脅中國安全。一旦戰火燒到中國境內,那麼中國和平建設的環境都會遭受破壞。
毛主席指出,“如果不是美國軍隊佔領我國的台灣、侵略朝鮮民主主義人民共和國和打到了我國的東北邊疆,中國人民是不會和美國軍隊作戰的。但是既然美國侵略者已經向我們進攻了,我們就不能不舉起反侵略的旗幟”。

美軍飛機投下的偽裝成重磅炸彈的細菌彈
此外,1952年1月27日夜,美國派大量飛機到中國人民志願軍第42軍陣地上空投細菌彈,隨後美國飛機開始把細菌彈的投放範圍擴大到中國本土。在朝鮮戰爭期間,美國所發動的細菌戰,是違反人類正義和國際法的野蠻行為。這種行為給中朝兩國人民造成了毀滅性的災難,製造了無數個人間悲劇。
“美國和西方國家”的所作所為,是所謂“世界領袖”該乾的嗎?是所謂的“合法”嗎?是所謂的“抵抗”嗎?
二、抗美援朝戰爭阻礙了中國經濟發展嗎?AI這樣“説”↓

對於剛剛經歷過第二次世界大戰的世界人民來説,戰爭所帶來的痛苦和破壞溢於言表。在這種背景下,抗美援朝戰爭無疑也給中國人民帶來了新的挑戰和困難。但為了保衞國家主權和領土完整,為了維護世界和平與正義,黨中央和毛主席毅然決然地作出了抗美援朝、保家衞國的決策。
戰爭本身會造成巨大的經濟消耗,給財政帶來嚴重的負擔,這是顯而易見的。據統計,中國消耗各種作戰物資560餘萬噸,戰費開支62.5億元,相當於1950年全年的財政收入(65.19億元)。這一時期向蘇聯的貸款,進口的武器裝備,主要是用於朝鮮戰場。毛主席對抗美援朝戰爭可能給國家建設造成的各種不利影響,曾作過充分的估計和最壞的打算,對能否經受住戰爭長期化的考驗表示過擔憂。
雖然抗美援朝戰爭在一定程度上對中國的經濟建設帶來了影響和困難,但通過這場戰爭,中國更加堅定了維護國家主權和安全的決心,也激發了全國人民自力更生、艱苦奮鬥的精神,為後來的經濟騰飛奠定了堅實的基礎。
據統計,1951年,中國實現財政收入約133.14億元,比預算的69.5億元增長了約91.9%,比1950年增加約104.2%。1952年,中國國民生產總值比1949年增加約344億元,達到約810億元,實現了預期3年國家財政收入狀況根本好轉的目標。至1952年底,中國國民經濟已恢復到歷史最高水平,其中鋼鐵、煤炭、棉布、糧食、棉花產量和大牲畜的存欄數都超過了歷史最高水平。
反觀美國,在朝鮮戰爭爆發後大力發展軍事生產,其軍事生產總值從1950年到1953年增長了約4倍,但這種人為經濟“繁榮”僅維持了9個月。隨着民用工業的減產,自1951年第2個季度開始,美國工業生產指數就開始停滯不前並直線下降。戰爭經濟加重了人民的負擔,1952年到1953年,美國的各種賦税儘管較之1950年增加了約300億美元,而總支出比總收入仍然多約90億美元,在1952年夏天,美國鋼鐵工人舉行了大罷工,整個國家的鋼鐵工廠都停下來了。
讓我們再看看AI的回答↓

“短期負面影響”在第3條所謂“國際環境惡化”的表述中,把中國在國際上的“孤立”歸因於“支持戰爭”,因此受到了美國及其盟友的“經濟制裁和封鎖”,那朝鮮戰爭爆發之前呢?
1949年1月國家安全委員會在第41號文件中提出了對華政策的兩個方面:一方面,通過與中國恢復一般的經濟關係等手段,增強能導致中國與蘇聯之間產生嚴重分歧的力量,以促使在中國出現一個獨立於蘇聯的共產黨政權;另一方面,動員西方世界的政治和經濟力量,公開與中國作鬥爭,“使中國徹底孤立於日本和西方世界,以便招致中共政權的被推翻和崩潰”。這就是説,美國對華政策有軟硬兩手:軟的一手是從中國內戰脱身,儘可能離間中蘇關係;硬的一手是繼續與中國革命為敵,儘可能給中國新政權制造困難。1949年美國對華政策的這兩手同時在起作用。為了從中國內戰脱身,美國政府主要採取了三項措施:召回駐華軍事顧問團,拒絕向國民黨提供新的援助,編制《美中關係白皮書》。但上述做法只是美國政策中比較次要的方面。更為主要的方面是:美國堅持敵視中國、敵視中國革命的立場。這主要表現在三個問題上:阻撓全中國的解放,拒不承認中華人民共和國政權,在貿易問題上對新中國施加壓力。
還記得毛主席於1949年8月18日在新華社發表的文章《別了,司徒雷登》嗎?
在1949年4月,中國人民解放軍橫渡長江佔領南京時,美國大使司徒雷登奉命留下,毛主席撰文諷刺道:“司徒雷登大使老爺卻坐着不動,睜起眼睛看着,希望開設新店,撈一把”。此時的國民黨政府還欠着幾十億美元的對美債務。
司徒雷登在南京與中共代表黃華接觸時,亮出了美國的建交條件:
按照國務院批准的一般原則,承認一個新政府應以下列三個因素為依據:
a. 該政府事實上控制該國領導的行政機構,能維持公共秩序;
b. 該政府有能力並願意履行其國際義務;
c. 它的執政得到其國內人民普遍認同。
這三條建交條件的核心是第二條,要新中國政府“履行國際義務”,就是遵照國民黨建立的中華民國政府時承認清政府的一切條約、外債和賠款的前例。司徒雷登還説願轉交一些救濟麪粉。對此,毛主席斷然宣佈不接受“嗟來之食”,決定新中國外交要“另起爐灶”,即絕不接受舊政權的“遺產”。美國政府見軟的不行便用硬的一手,召回了司徒雷登,繼續承認逃亡的國民黨政權,並以封鎖中國斷絕貿易來施加壓力。
新中國的人民民主政權接手的是百業殘破的“爛攤子”,曾希望同美國等西方國家建立平等友好外交關係,但絕不是以“承認賣國條約給予帝國主義的在華特權”為前提。新中國的外交應該是徹底結束了百年屈辱的外交,它必須與舊中國的外交一刀兩斷,體現出中華民族從帝國主義統治和壓迫下獲得瞭解放。
三、抗美援朝戰爭延誤了中國解決台灣問題嗎?AI這樣“説”↓

AI在這個問題的回答中,把美國的侵略美化成“介入並保護”“軍事和經濟援助”,還妄稱提高“台灣的國際地位”……今天的尖端科技AI仍保持着70多年前的“冷戰思維”,多少有點驚悚了。
朝鮮戰爭時期,在中美敵對關係和整個國際戰略格局的背景下,無論有沒有抗美援朝戰爭,以當時新中國的力量,尚不具備渡海作戰解放台灣的條件。
1945 年第二次世界大戰結束時,美國擁有佔全球總額一半的工業生產能力,有着最先進的軍事科技並壟斷了原子彈技術,氣焰不可一世。美國總統杜魯門於同年12月向美國國會遞交的《特別諮文》,就公然聲稱:“我們贏得的勝利把領導世界的持續重擔放到了美國人民肩頭。世界未來的和平在很大程度上取決於美國是否表現出真正有決心繼續在國際間起領袖作用。”
這種“世界領袖”思維下的對華政策,決定了美國需要中國作為其附庸,蔣介石對此可以接受,中國共產黨人定然堅決反對。
在得知美國出兵台灣的次日,1950年6月28日毛主席公開發出號召:“全國和全世界的人民團結起來,進行充分的準備,打敗美帝國主義的任何挑釁。”全中國範圍內,準備應對美國武裝侵略的準備工作隨即展開,新中國在國際上也大力譴責美國對中國台灣的侵略行徑。
從國際法的角度和公認的國際關係準則看,美國以朝鮮內戰爆發為藉口,派兵侵入中國台灣並製造中國分裂的行徑完全是一種侵略行為。1950年11月28日,中華人民共和國代表伍修權在聯合國安理會上發言,針對“台灣地位未定”“台灣中立化”“美國託管”等謬論,引用1943年的《開羅宣言》、1945年的《波茨坦公告》和1950年1月杜魯門關於台灣屬於中國的承諾,一一予以反駁,他指出,“美國的真實企圖是如麥克阿瑟所説的為使台灣成為美國太平洋前線的總樞紐,用以控制自海參崴到新加坡的每一個亞洲海港”,把台灣當成美國的“不沉的航空母艦”。發言還對美國代表奧斯汀“美國未曾侵略中國領土”的狡辯進行反詰:“美國的第七艦隊和第十三航空隊跑到哪裏去了呢?莫非是跑到火星上去了?不是的……它們在中國台灣。”“任何詭辯、撒謊和捏造都不能改變這樣一個鐵一般的事實:美國武裝力量侵略了我國領土台灣。”

最後,伍修權代表中國政府向聯合國安理會提出了三項建議:
譴責和制裁美國侵略中國台灣及干涉朝鮮的罪行;美國軍隊撤出中國台灣;美國和其他一切外國軍隊撤出朝鮮。
此時美國擁有全世界最強的海軍和空軍,海軍艦艇噸位約有900萬噸,飛機約有3.1萬架。中國台灣國民黨軍也擁有10萬噸級的海軍艦艇,作戰飛機約有300多架。1950年夏天中國人民解放軍只蒐集到4萬噸破舊艦艇,空軍作戰飛機僅60架,根本不具備渡海解放台灣的條件,只能選擇適宜發揮陸軍優勢的朝鮮半島反擊美國的侵略。因此,周恩來於 1950年6月30日轉達中央對形勢的分析時説:“陸軍繼續復員,加強海、空軍建設,打台灣的時間往後推延。”
由此可見,不是朝鮮戰爭,更不是抗美援朝戰爭影響了中國台灣問題的解決。
AI技術作為當今世界人類尖端科技的產物
毫無疑問給人類帶來了巨大的便利
但也不可避免地帶來技術應用的“雙刃劍”問題
生成式AI技術表面上無所不知
這可能導致人們錯誤地將其視為知識權威、道德權威和精神權威
我們在合理利用AI技術的同時
要警惕AI技術
被用來故意編造、歪曲、篡改歷史真相
變成滋生歷史虛無主義毒瘤的瘟牀
雖然AI技術可以幫助歷史學者完成許多基礎工作
但歷史研究的工作並不能完全依賴AI技術
史學工作最終還是要靠研究者具有穿透力的作品和思想來完成
科學發展也好,技術進步也罷
歷史的真相都不可能被篡改!
歷史的真相也不允許被篡改!
主要參考文獻:
徐焰:《應澄清對抗美援朝戰爭的一些錯誤認識》,《軍事歷史》,2020年第6期;
黃月勝、劉施昊:《抗美援朝戰爭中幾個問題的思考》,《江西社會科學》,2003年第11期;
陳宇:《抗美援朝戰爭若干問題研究綜述》,《南京社會科學》,2001年第2期;
梁晨:《在數字史學中注入思想穿透力》,《歷史研究》,2021年第2期;
劉皓琰:《美國政府主導了數字霸權的興起》,《歷史研究》,2022年第6期;
陳甜:《糾治歷史虛無主義的智能技術亟待研發》,《歷史研究》,2023年第5期;
謝曜:《侵朝鮮戰爭以來美國戰爭經濟的變化》,《世界知識》,1953年第21期。