降標減配激怒業主,華潤置地深陷上海前灘項目維權風波_風聞
源媒汇-44分钟前
作者/利晉
主編/蘇淮
上海前灘三林濱江,一個“按照標準答案直接抄”的片區建設,華潤置地(01109.HK)卻給出了一個意外結果:因降標減配遭到業主維權。
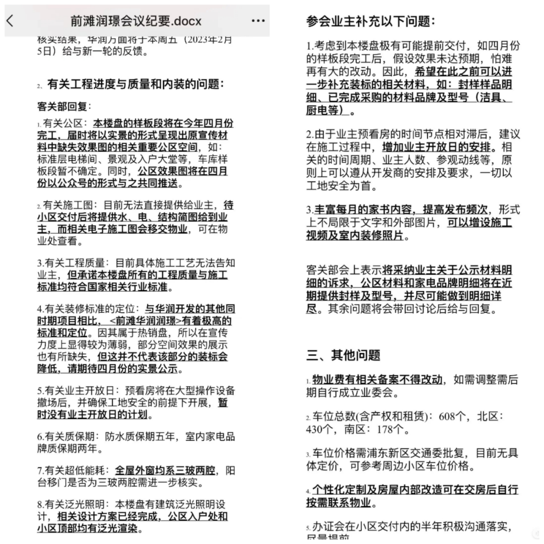
近日,上海前灘潤璟項目業主紛紛向源媒匯投訴項目降標減配問題。有業主向我們發送了一份名為“前灘潤璟會議紀要”的文件,文件標記時間為2023年2月5日。
當時,業主已經對公區效果、工程質量、施工標準、防水和家電質保、超低能耗、泛光照明等問題提出了質疑。同時擔心,由於樓盤極可能提前交付,屆時樣板段完工後如未達預期效果,難再進行大的改動。
在會議紀要中,華潤置地客關部回應稱,“前灘潤璟與華潤其他同時期項目相比,有極高的標準和定位,因其屬於熱銷盤,所以宣傳力度顯得較為薄弱,但並不代表裝修會降低”

圖片來源於業主供圖
結果,一年多時間過去了,就交付質量問題上,華潤置地一直拒絕與業主協商。
一位前灘潤璟業主説:“購房合同寫的智能馬桶變成了普通馬桶,室內新風口、客廳牆紙、主卧門、廚房牆面、衞生間巖板等多處都在降低交付標準。溝通沒啥進展,很早提交了相關訴求,華潤沒答應整改,只有等待後續溝通了。”
“單價13萬的房子,標榜是業內標杆,但拒絕和業主溝通,寧願花錢僱水軍,但拒絕和業主協商房屋質量問題。大户型和小户型裝修標準也不一致。”另一位業主反映。
就前灘潤璟降標減配、業主要求整改及對其他項目銷售影響等問題,源媒匯向華潤置地相關負責人及品牌部發函詢問具體情況,截至發稿未獲回覆。
前灘潤璟,對於華潤置地而言,是彌補上海土地市場“失去的三年”的重要項目,也是2023年其重返上海市場的重要標杆項目。結果,“露臉”變成了“現眼”。
而且,前灘潤璟不是華潤置地近段時間因降標減配遭到業主投訴、維權的個例,包括北京、蘇州、南京、杭州、成都、武漢、鄭州、深圳、濟南等城市的項目也存在類似問題。
華潤置地,或正陷入一場全國範圍內的聲討。
01
“失去的三年”裏的標杆項目
實際上,前灘潤璟的重要性,不只是對華潤置地而言,放在整個前灘三林濱江片區同樣如此。因為上海要把前灘建設為下一個陸家嘴,還要在前灘南邊的三林濱江復刻一個“老上海海派摩登”。
三林濱江,無論是在片區規劃上,還是資源傾斜上,都説明土地極其優質,也是開發商搶着要進駐的地方。
圖片:三林濱江南片區城市設計圖(初設圖) | 來源:海派文化

2021年9月,上海前灘三林濱江首個地塊資產包流入市場。彼時,上海地產子公司上海地產三林濱江生態建設有限公司(下稱“三林濱江生態”)轉讓上海淞澤置業有限公司95%股權,涉及4宗地塊,起價121.96億元。
市場消息稱,包括華潤置地、保利地產(600048.SH)、嘉裏、恆基(00012.HK)等企業均對這個資產包有興趣。但最後被中華企業(600675.SH)聯合體摘下。
一年後,第二個地塊資產包在產權交易所上尋找買家。三林濱江生態擬轉讓上海德澤置業有限公司(下稱“上海德澤”)90%股權及相關債權,起價35.26億元。
華潤置地以底價成功拿下第二個地塊資產包,包含25號和28號兩個子地塊,為商住混合用地,總用地面積約4.28萬㎡,地上計容建面約7.45萬㎡。
2023年3月,三林濱江楔形綠地資產包尋找買家,起價147.8億元,連同8天前掛牌出來的黃浦豫園兩宗豪宅地塊,總價約280億元。風頭遠超當時上海第一批集中掛牌出讓的19宗地塊,後者起拍總價483億元。
開發商都知道哪裏的市場可以賺大錢。
雖然整個三林濱江一級土地整備掌握在上海地產手上,其他人無法進行一二級聯動,但是片區設計方案早早確定了方向,將建設為傳統洋房、傳統海派公館、經典海派商住等低密度的高端居住區。

圖片:華潤三林濱江項目效果圖 | 來源:知乎@落個家
上海豪宅市場不缺購買力。只要搶下釋放出來的地塊資產包,開發商無須多慮銷售、去化問題,中華企業也好,華潤置地也罷,包括綠城(03900.HK)和陸家嘴(600663.SH)都是如此。
儘管三林濱江項目規模不大,卻足以彌補華潤置地在上海土地市場“失去的三年”。
2020年4月,華潤置地因為“圍標”事件,三年之內不得參與上海土地招拍掛,兇猛的勢頭突然被壓了下去。“禁令”解除之後,其開始瘋狂在滬攻城略地。數據顯示,2023年華潤置地全年拿地金額超過了200億元。
在三林濱江項目上,華潤置地採用高端規格的“潤系”,將其打造為2023年度致敬上海的標杆性項目。
所謂標杆性項目,更深一層意義,或許是華潤置地要在上海市場重新“爬起來”。
02
被業主質疑“降標減配”
某種程度上,華潤置地的名頭重新在上海市場響亮了起來。但項目交付質量,卻難以起到一個好的開頭。
2020年5月,三林濱江西區25號、28號地塊已經拿到建設用地規劃許可證。對於華潤置地來説,拿下資產包很快就能建設與銷售。
2023年1月末,項目設計方案對外公示,將建設13幢洋房和1幢商業綜合體,包括7幢5-9F的洋房、6幢5-7F的洋房和規劃建成1幢5F的商業綜合體。一個月後,項目設計方案獲得核發,陸續也拿到了多張施工許可證。
2023年,上海豪宅市場迎來一波小行情。上海中原研究院分析報告顯示,2023年上海新房豪宅成交量同比上漲,成交以面積段250㎡以下,總價3500萬以下入門級豪宅為主;從供求來看,浦東、黃浦、徐匯是新房豪宅主力區域。
所以,還沒拿到預售證之前,華潤置地已經開始為項目造勢,對外開放預約看房服務,搶佔客源。2023年4月,項目定名為“前灘潤璟”,備案名則為“東方瑞園”,首開325套,建面為85-142㎡,均價11.7萬元/㎡。
沒有意外,前灘潤璟認購火爆,一期認購率超過了330%,入圍分超過60分。2023年10月,二期推出171套,建面97-304㎡,認購率約278%。
兩輪開盤即實現售罄。但銷售火爆並不代表着項目本身素質過硬。前灘潤璟不僅受益於前灘三林濱江的地理位置和資源傾斜——建設為一個獨一無二的新街區,還有華潤置地精準抓到了這波上海豪宅市場的火爆行情,快速完成銷售去化。
華潤置地着急銷售去化已顯露無疑。源媒匯從天眼查瞭解到,2023年7月,上海德澤因為施工圖設計未經審查擅自施工,被上海浦東新區建設和交通委員會罰款20萬元。

從目前情況來看,前灘潤璟或有購房者選擇了退房。根據網上房產信息顯示,東方瑞園項目總套數496套,住宅面積6.47萬㎡,已登記總面積6.43萬㎡,已登記住宅套數490套,還有3套可售房源,可售面積438.26㎡。

華潤置地的“着急”也體現在交付質量上。實際上,前灘潤璟業主對於交付質量的顧慮很早就開始了。
也就是前述提及在標記時間為2023年2月的會議中,業主已經對華潤置地公區效果、工程質量、施工標準等諸多問題提出了質疑,但仍未得到有效整改。
有意思的是,前灘潤璟在2023年4月才啓動認購,但在2023年2月卻存在一份與業主溝通的會議紀要。其中是否涉嫌“提前鎖定房源”、違反搖號選房公正性等仍待考究。
然而,前灘潤璟只是華潤置地遭到業主維權的其中一個項目。
03
多地爆發維權風波
源媒匯從政府監督平台搜索得到,近段時間,華潤置地在北京、蘇州、南京、杭州、成都、武漢、鄭州、深圳、濟南等城市的項目,也出現了業主維權情況,涉及到交付標準降標減配、配置下滑、嚴重漏水滲水以及牆面開裂等問題。
比如,蘇州湖西觀雲項目被業主投訴存在隱瞞消費者、虛假宣傳等問題,具體包括庫出入口和銷售公示圖不符、購房合同未約定地下室內車位租賃價格、室內裝修多選品牌未明確品牌及型號等。
“開發商事後無視訴求,並篡改業主訴求。”一位業主控訴道。

杭州華潤杭珹未來中心項目同樣因為降標減配問題,遭到業主集體投訴。在今年5月中旬的二區業主開放日上,一位業主反映,“項目和北區同價、同期的房源相比公建化外立面減配、公區大幅減配、消防安全存在隱患”,“完全感覺安置房的品質、坐牢的風格,天天鐵窗淚”。
“2023年12月收房發現許多質量問題,開發商承諾2024月2月修好,但截至今年5月還未全部完成維修,仍存在房間天花板漏水等問題。”另一位業主補充道。
對此,杭州餘杭區住建局調查答覆稱,反映的問題基本屬實,已聯繫督促開發商及時落實維修。

南京華潤潤鴻府,也因未按合同規定使用裝修材料,被業主質疑降標,且實體房屋內層高與樣板房宣傳不符。業主想要溝通整改,但華潤置地選擇了敷衍了事,不積極溝通。
在問政四川平台,華潤置地於今年6月1日至18日期間就收到了多達23條投訴,牽涉華潤時代之城、華潤未來之城3期、華潤錦江悦府、華潤鳳凰城、華潤中央公園、華潤二十四城等項目,涉及到噪音、虛假宣傳、降標減配以及不按要求整改等問題。

這些只不過是冰山一角。相比交付質量降標減配,華潤置地的態度更是難以言喻。
多地樓盤項目遭到業主維權,暴露了華潤置地目前存在一個嚴重問題:項目品控快速下滑。
這種下滑有兩個方面:一是行業整體風氣使然,包括保利、中海(00688.HK:)、金地(600383.SH)、新城(601155.SH)、中建三局等,都因降標減配、大幅度降價等問題不同程度上遭到業主投訴;二是華潤置地本身品控能力下滑,特別是合營聯營項目。
整體上,2021-2023年,華潤置地淨利潤增長乏力,分別為374億元、323.7億元和373億元。並且增長主要來源於少數股東權益,佔比由2021年約13%上漲至2023年約16%。同時,土儲權益比由70.8%下降至69.1%。
少數股東權益上漲、土儲權益比下降,往往與另外兩個問題掛鈎:品控與利潤。更深一層説,就是成本管控。主要在兩點:一、合作會產生大量人力和財力成本;二、每一家房企自身都有目標成本,往往是各管各的。
透過天眼查可以看到,上海德澤剩餘10%權益由上海地產持有,蘇州湖西觀雲項目公司蘇州潤泓置業有限公司為華潤、保利共同持有,杭州華潤杭珹未來中心項目公司杭州潤汀商業地產有限公司由華潤置地、智航綠展控股、理想四維共同持股。
這些遭到業主投訴的項目也是很好的例子。關於合營聯營公司品控流程和制度問題,源媒匯向華潤置地方面求證,亦未獲回覆。
不過,成本管控的最終目的無疑是擠出利潤,而當下每一份利潤,對於華潤置地來説,都至關重要。因為華潤置地、中海地產,正在爭搶央企“利潤第一”的寶座。

部分圖片引用網絡 如有侵權請告知刪除