2024年了,iPhone 終於能刷門禁和電梯了_風聞
差评XPIN-差评官方账号-用知识和观点Debug the world!59分钟前
本文原創於微信公眾號:差評作者:託尼
馬上就要到九月了,蘋果又要發佈它的新 iPhone 了。
按照往年的情況,到了這個時間點,網上就會出現很多關於新 iPhone 的爆料。
這不,前兩天就有爆料説,這次 iPhone 16 系列搭載的 iOS 18.1 系統上, “ 開發者很快將可使用安全元件提供 app 內 NFC 數據交換功能 ” 。

我給大家翻譯一下:以後 iPhone 的 NFC 終於不是蘋果自家錢包獨佔了,第三方應用也可以拿過來,搞搞刷卡之類的功能。
舉個例子,之前一個被大學生們瘋狂吐槽的洗澡軟件,因為拿不到 NFC 的權限,搞不了刷手機就出熱水,只能用藍牙控制水閥。
現在它要是願意,就可以升級一下,在手機應用內給用户搞一張虛擬卡,往機器上刷一下就能用熱水了。

只不過就這麼個安卓已經玩膩了的功能,開發者還要給果子交錢。。。

至於大家最關心的,以後 iPhone 能不能支持刷門禁、刷電梯的問題。
公告裏沒有明説,用户可不可以自己往 iPhone 裏複製卡片。所以也沒法確定將來 iPhone 用户能不能像安卓用户一樣,直接用自帶錢包刷門禁刷電梯。
但就這麼個看着還有點玄乎的新聞,卻還是讓大家興奮起來了。

畢竟 iPhone 上的 NFC 真的太 TM 難用了,甚至可以説就是個殘缺品。
2014 年發佈的 iPhone 6 就有 NFC 了,但一直都只能刷刷銀行卡、交通卡。就這,都還得在錢包裏聯繫髮卡機構,等機構和蘋果都同意才能實現。

至於門禁卡、電梯卡這些更是別想。於是你能就看到 iPhone 用户們絞盡腦汁,想出了一堆辦法,就是想用 iPhone 刷門禁。
有在手機殼裏直接塞一張實體卡的,也有把門禁卡複製到空白卡貼,再貼在手機殼上的,這些都是古早版本的基操了。

高級玩法是在錢包裏開通一張交通卡,強行讓物業寫到門禁系統裏去,把交通卡當門禁卡刷。
而最離譜的是,我們同事買了一個帶 NFC 芯片的手機殼,先用一台安卓手機把門禁卡的信息寫到這個手機殼裏,再把這手機殼套到自己的 iPhone 上,用它刷門禁。。。

用身邊一個 “ 安卓妹 ” 的話來説,你們 “ 蘋果公主 ” 用手機刷門禁都能這麼 “ 努力 ”,太抽象了。。。
咱就不説刷門禁了,一些和 NFC 相關的功能,蘋果也是做得拖拖拉拉。
玩過 NFC 的差友們應該都知道,淘寶上花幾塊錢就能買到 NFC 卡貼,買回來後可以用手機上的 NFC 讀裏面的信息,也能往裏頭寫東西,

託尼之前就在家裏搞過這種小貼紙,用手機往 NFC 貼紙裏寫進了我家的 Wi-Fi 密碼,家裏來客人了,拿手機一碰貼紙就能讀到密碼。
而就是這麼簡單的功能,蘋果一直拖到 2017 年發佈的 iOS 11 上才端上來。

反觀安卓,別説玩玩 NFC 貼紙,就連刷門禁和刷電梯卡,也早在 2013 年的安卓 4.4 上就支持了。
蘋果之所以會這麼磨蹭,我猜很大一個原因是:它覺得搞了這些花活, NFC 就不安全了,所以寧願犧牲掉一些功能,它也要把 NFC 管得死死的。
為此,蘋果安排上了非常死板的 “ 安全元件 ” ( SE )方案,單獨用一個芯片來管 NFC 的安全,只要你用 iPhone 代替實體卡,都得先經過這個芯片。

不光如此,蘋果只允許自帶的 “ 錢包 ” 訪問這個安全芯片,其他的應用碰都不讓碰。
好處就是安全性得到了保障。壞處就是啥都管死了,開發者沒法發揮,蘋果自己又躺平,不搞新的 NFC 功能,那 iPhone 上的 NFC 一直就只能刷刷 POS 機和地鐵閘機,幹不了別的。
但話又説回來,就非得管那麼死才能安全嗎?
我們還是看看隔壁安卓。比起果子讓安全芯片把 NFC 管死的做法,安卓這邊就寬鬆多了。
哪怕是上了安全芯片,也不是啥事都管,一些不那麼敏感的 NFC 通信,可以用操作系統實現。
左邊為安卓手機有安全芯片的方案,右邊為沒有安全芯片的方案

安全芯片也對開發者開放,只要合規,第三方應用也能用安全芯片存放敏感信息,開發出更多好玩的 NFC 玩法。
至於安全性,也可以由操作系統來保證,全程把控哪些應用能跟外面的刷卡設備通信,絕不讓敏感信息亂跑。
蘋果的老冤家三星就是這麼幹的,而且還是從 2014 年的 Galaxy S5 就開始了。
三星的安全芯片只負責一些比較敏感的 NFC 通信,比如在刷銀行卡的時候加密支付數據。

剩下的刷個門禁卡、電梯這種安全性要求沒那麼高的,它都不管。
蘋果其實也可以學這種更靈活的方案,雖説主觀感覺上沒有拿安全芯片一手抓死的做法靠譜。
但這幾年也沒怎麼聽説有安卓手機的 NFC 出現安全問題。人家三星出貨量也不比果子差多少,真有問題的話歐盟和美國肯定比我們更急,早就讓三星吃處罰了。
所以説白了,安全只是蘋果拿來拖延的藉口。
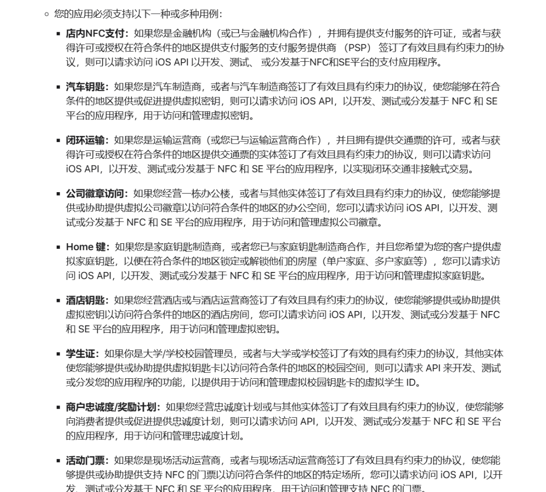
好在過了這麼多年蘋果也終於開竅了,馬上到了 iOS 18.1 , iPhone 對於 NFC 的管控總算鬆了一點。
第三方應用也能模擬實體卡,用户還可以選擇把雙擊電源鍵喚起的刷卡應用,從官方錢包換成第三方 App ,默認用第三方 App 刷卡。
但是所有的模擬實體卡行為,還是必須要經過安全芯片。。。

蘋果還承諾將投入大量資源,確保第三方 App 在模擬實體卡的時候,受到蘋果專有硬件和軟件技術的監管,也算是在開放的同時多一重保障。

不過第三方應用開發者,想要用上模擬實體卡這個功能,還得先跟蘋果簽訂安全協議,給蘋果交錢,這個多少有點貪了。
第三方能模擬的卡片都是什麼公司門禁卡啊、酒店房卡、學生證,這些又不是銀行卡信用卡,不涉及金錢交易,也沒啥賺錢的空間,果子這都要薅一筆,屬實有點不厚道。

唉,有總比沒有好吧。
雖説普通 iPhone 用户就算不能直接把門禁卡複製到 iPhone 裏,但可以等第三方 NFC 小工具加上模擬實體卡的功能,再覆蓋上你所在小區的門禁卡和梯控卡。

實在等不及,也可以申請成為 iOS 應用開發者,自己寫一個 NFC 刷卡軟件,交點錢給果子,然後門禁、電梯想怎麼刷就怎麼刷。
就是可能有點費頭髮。
話又説回來,雖説蘋果的 NFC 限制很多,但是也有它做的好的地方。
比如刷公交卡,果子的 NFC 不但適配的早,支持的城市也多。全世界各個國家的主要城市公交,它都能刷,能做到這一點的放眼全球應該都沒幾家。
我們也可以期待一下,看看 iOS 18.1 把 NFC 開放之後,全世界的開發者又能整出什麼活來。
等等,這回把 NFC 開放給開發者這件事,沒有中國的份啊?哦,那沒事了。
圖片、資料來源:
蘋果,谷歌,淘寶,小紅書 @ 女生成長手冊、 @ 做門禁卡的小哥
