美國30年最嚴重“藥荒”, 竟是因為印度這一“舉國體制”? | 文化縱橫_風聞
文化纵横-《文化纵横》杂志官方账号-52分钟前
Nick Iacovella & Jon Toomey
美國繁榮聯盟
(Coalition for a Prosperous America)
慧諾(編譯) | 文化縱橫新媒體
【導讀】近年來,美國多次以“國家安全”等理由,試圖遏制部分中國製藥企業同美國機構的貿易聯繫,同時也頻繁批評印度的仿製藥產業。另一方面,在2024年前三個月,全美有323種藥物處於短缺狀態**,布洛芬、青黴素等基本處方藥也庫存告急。**美國的醫藥產業究竟有多依賴中國和印度的供給?美國今年史無前例的“藥荒”究竟是什麼原因造成的?大選將至,未來美國將如何保障其“醫藥供應鏈”的“安全”?
本文認為,過去30年來,受到低價藥品採購策略的衝擊,美國的大部分藥品生產行業都已搬遷到海外。**例如,仿製藥佔處方藥的91%,但僅佔該行業收入的16%左右。**因此,基礎藥物包括抗生素以及藥物原材料、中間體等的生產高度依靠對外進口。**比如在布洛芬的生產上,美國依靠低價從中國進口原材料加工生產成不同的劑型,再高價售出。**目前,美國藥品行業在活性藥物成分(API)和成品藥物上對外依賴嚴重,**到2023年,約80%的API依賴進口,主要來自印度和中國。中國提供了美國藥品中40%的API,同時,關鍵醫療設備如注射器和針頭也大量依賴中國進口。**此外,美國醫療供應鏈對外國的依賴還體現在關鍵起始材料和成品藥物上。
作者指出,藥品短缺的一個外部因素是印度政府對其製藥業的大量補貼,包括出口補貼、國內補貼、税收優惠等多種形式,**2022年補貼總額高達約50億美元。**美國商務部已確認這些補貼為可反補貼對象,並通過徵收反補貼税來抵消外國生產商的補貼優勢。此外,美國食品藥品監督管理局(FDA)的監管不足也加劇了藥品短缺問題。**審批流程緩慢和對製造實踐監督不力,導致新藥上市延遲。**過去十年,新藥審批平均時間增加了30%。FDA的檢查和執法行動也顯得不夠積極,2022年對藥品生產設施的檢查數量較前幾年有所減少,這導致監督不足,可能引發質量問題,進一步導致藥品短缺。
為解決這些問題,作者建議採取立法支持、FDA監管改革和貿易救濟等一系列措施。參眾兩院正在討論的**“PILLS法案”**旨在支持國內生產並加強對進口藥品的監督。FDA監管流程的改革包括簡化審批流程、提高檢查頻率、改進對外國製造設施的監督。同時,應對印度等國實施貿易反制措施,如考慮對FDA必要藥品列表中的藥品施加第232條關税和配額,以及擴大第301條關税適用範圍,包括關鍵仿製藥和醫療設備。
本文為文化縱橫新媒體原創編譯系列“美國之變的想象與真實”之十九,編譯自《美國事務》(American Affairs),原題為《外國政府補貼與國內監管失誤:美國“藥荒”的根源與對策》(Foreign Government Subsidies and FDA Regulatory Failures Are Causing Drug Shortages in the United States: Here’s How to Fix It),僅代表作者觀點,供讀者參考。
文化縱橫新媒體·國際觀察
2024年第32期 總第204期
外國政府補貼與國內監管失誤
美國“藥荒”的根源與對策
美國目前正面臨近年來最為嚴重的藥品短缺問題,這場危機波及了從基本的仿製藥、抗生素到化療藥物的各個領域。患者、醫生和醫療機構都深受其害,藥品短缺不僅威脅到美國人的生命安全,也對整個醫療系統構成了巨大挑戰。
美國食品藥品監督管理局(FDA)的數據顯示,從2015年到2022年,藥品短缺的情況已經達到了八年來的最高水平。僅在2023年第二季度,就有超過三百種藥品出現了短缺現象。更令人憂慮的是,去年的一項調查顯示,幾乎所有主要的美國癌症治療中心都報告了化療藥物的短缺問題。而今年8月的另一項調查則指出,在超過一千名藥劑師中,有60%的人認為化療藥物的短缺對他們的工作產生了重大影響。另一項調查結果也表明,從2023年下半年開始,藥品短缺已成為日常挑戰,涉及的救命藥品種類不斷增加,且往往缺乏有效的替代品,短缺持續的時間也比過去更長。
**這場危機是數十年來美國將藥品生產外包給國外的結果。**FDA在國內監管和監督外國藥品製造商方面存在不足,加之外國政府通過大規模補貼政策,促使仿製藥生產從美國轉移到其他國家,最終導致了當前的局面。
**▍**美國嚴重依賴外國仿製藥與醫療用品:進口比例可高達2/3
美國人每日服用的處方藥數量高達1.31億份,其中仿製藥佔據了90%的比例。儘管品牌藥為大型製藥企業帶來了豐厚的利潤,但平均售價僅約20美元的仿製藥對我們的醫療體系至關重要,它每天服務於超過一億的患者。然而,美國在仿製藥生產上對外國製造商的依賴程度令人擔憂,尤其是對中國和印度的依賴。
印度的製造商屢次違反FDA的規定,導致FDA發出了多份“觀察信”和“警告信”,記錄其重大違規行為,甚至對一些最嚴重的違規者實施了進口禁令。這不僅引發了對FDA在藥品短缺問題上應對能力的質疑,尤其是在違規風險不斷上升的情況下。我們認為,數據顯示了一個令人不安的趨勢:藥品短缺和風險都在不斷增加,這可能是最糟糕的結果。
**目前,美國至少有三分之二的仿製藥依賴進口,**而90%的仿製藥活性藥物成分(API)的生產設施都設在海外,其中大部分供應鏈都經過中國和印度。中國在API和關鍵起始材料(KSM)的生產上佔據了顯著的地位。2021年,中國成為美國藥品進口的主要來源國,按重量計算,佔總進口藥品的23%,達到4.18億磅。
(譯者注:仿製藥指的是在原研藥的專利到期後,其他企業按照相同的生產工藝和質量標準生產的藥品。其活性藥物成分API與原研藥相同,但價格通常較低。關鍵起始材料KSM是合成API的起點,API是藥品中的主要有效成分,而仿製藥則是利用相同的API按照特定的質量標準生產的,具有相同治療效果的藥品。)
美國國防部監察長髮布的一份報告指出,美國對外國藥品來源的依賴可能成為國家安全的威脅。中國目前佔據了美國布洛芬進口的95%,氫化可的松進口的91%,對乙酰氨基酚進口的70%,以及青黴素進口的40%至45%。此外,中國和印度在仿製藥供應鏈中的主導地位還在不斷擴大,這兩個國家佔新活性藥物成分申請的85%。
(譯者注:布洛芬是一種抗炎藥,它具有減輕疼痛、降低發炎和減少發熱的作用,廣泛應用於治療頭痛、關節炎、肌肉疼痛、牙痛以及月經痛等多種症狀;氫化可的松是一種糖皮質激素,具有強大的抗炎、抗過敏和免疫抑制功效,常用於治療皮炎、濕疹、哮喘等炎症性疾病;對乙酰氨基酚,通常稱為撲熱息痛,主要用於緩解輕至中度的疼痛,如頭痛、關節痛、肌肉痛,並能降低發熱;青黴素是一種廣譜抗生素,作為最早被發現的抗生素之一,青黴素至今仍然是臨牀上廣泛使用的抗菌藥物。)
**美國曾經是全球藥品生產的領導者,但如今,我們甚至無法在國內生產最基本的必需藥物,**並且關鍵醫療用品(如注射器和針頭)的大量外流也在發生。在過去24個月裏,美國三大注射器和針頭的國內製造商中有兩家關閉了他們的工廠,轉而從中國等外國製造商那裏採購產品。
**▍**美國“藥荒”的核心原因:採購價不斷下降,國內生產商被擠出市場
新冠疫情無疑加劇了美國藥品短缺的問題,但這場醫療危機的根源可以追溯到更早。1984年,美國國會通過《藥品價格競爭與專利期限恢復法》(Hatch-Waxman Act),目的是在仿製藥市場內增加競爭,降低藥品價格,同時促進創新。然而,法案對藥品測試要求的調整,無意中為外國生產商,特別是中國和印度的企業,打開了進入美國市場的大門,加速了美國國內仿製藥生產的外包。
在這個過程中,集團採購組織(GPOs)和藥品福利管理者(PBMs)作為市場的中介,也在藥品短缺危機中扮演了推波助瀾的角色。這些組織專注於最大化利潤,而往往忽視了藥品的安全性和質量問題。**他們通過壓低藥品價格以降低成本,卻無意中促進了仿製藥生產的外包,**尤其是外包到那些不惜代價以降低生產成本的國家。
自1960年代起,PBMs就作為藥品生產商和藥房間的中介,主導着“品牌藥/原研藥”和“仿製藥”的流通。隨着處方藥費用的激增,PBMs通過合併,形成了市場主導地位,目前僅三家公司——CVS Caremark、Optum Rx和Express Scripts——就控制了80%的處方藥市場,其中仿製藥又佔據了絕大多數的市場份額。PBMs的強大購買力使他們能夠與藥品製造商進行激烈的價格談判,以獲得醫保報銷目錄中的優勢地位。這種模式雖然成功降低了藥品價格,但也將美國的仿製藥生產商擠出了市場,同時未能有效控制由外國壟斷引起的價格波動或監管和質量問題。
另一個問題是供應鏈上游供應商的高度集中。研究機構美國藥典對活性藥物成分(API)供應鏈的分析顯示,2000年中國和印度合計佔全球API申請的約四分之一,而到2021年,這一數字分別上升至62%和23%,合計佔全球活躍API申請的85%。這表明了對中印兩國關鍵藥品原材料的依賴性不斷增強。
製藥生產的上游環節還包括生產API所需的必要化學品和原材料。儘管成品藥品進口到美國的份額僅佔3%,但中國控制了生產API的關鍵起始材料(KSM),這些是製藥生產的初始成分。印度也在很大程度上依賴中國獲取其原材料。美中經濟安全審查委員會的報告指出,印度80%的藥品生產原材料來源於中國。這種依賴導致了美國供應鏈的脆弱性和製藥行業內集中度的增加。對單一上游KSM和API供應商的依賴,導致了下游成品藥物的短缺,特別是在仿製藥領域,約有40%的藥品僅有一家制造商。
FDA局長羅伯特·卡利夫(Robert Califf)已經公開承認這種進口依賴是不可持續的,並警告説美國的仿製藥供應儲備不足。他擔心一旦發生短缺,後果將不堪設想,並指出需要解決該行業的經濟問題。FDA藥品短缺事務副主任詹森(Valerie Jensen)也指出,仿製藥和無菌注射劑的價格可能過低,公司之間為了給醫院購買者提供最低價格而競爭,導致某些藥品的生產不再具有商業意義,從而停止生產。
為了解決這一問題,國會必須採取重大步驟,重新整合國內製藥供應鏈並加強國內仿製藥生產。2024年,國會議員克勞迪婭·特尼(Claudia Tenney)提出了《生命攸關藥品生產長期生產激勵法案》(PILLS法案),旨在通過税收抵免激勵美國國內仿製藥生產的戰略性迴流,包括上游原材料如API,以及下游材料和服務如包裝和質量檢測。
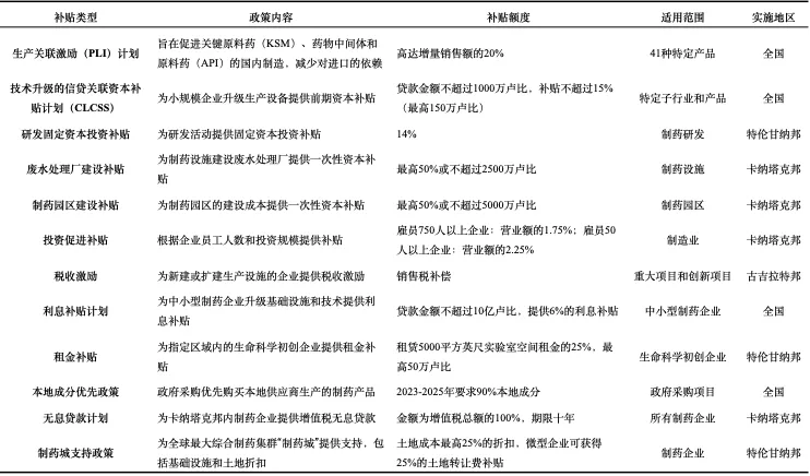
**▍**印度“世界藥房”的崛起:從中央到地方的大規模補貼制度
**印度政府對本國仿製藥產業的大規模補貼政策,不僅促進了該行業的外包,也使美國對其仿製藥產生了過度依賴,這種依賴潛藏着風險。**這些補貼在美國的反補貼調查中被確認為可採取反補貼措施的對象。根據美國國際貿易管理局的定義,外國政府提供的各種形式的財務援助,包括現金補助、税收減免和非市場化貸款,均構成對某一行業的補貼。
印度的製藥企業普遍利用這些補貼計劃,而該行業也公開宣揚其獲得的政府支持。例如,印度SubsidyPro公司就曾詳細介紹了政府補貼如何極大地推動了製藥行業的發展,例如,北方邦政府報銷100%國內專利申請的實際費用以及50%國際專利申請的實際費用,還報銷臨牀試驗總支出的75%。
印度的補貼體系涵蓋了出口補貼、國內補貼、税收優惠、貸款支持、原材料補貼及進口替代補貼等多種方式。美國商務部已在多個案件中確認這些補貼為可反補貼對象,並通過徵收反補貼税來平衡外國生產商獲得的補貼影響。
(一)印度的藥品出口補貼制度
印度政府通過多種計劃提供出口補貼,以支持和促進本國產品的出口。這些計劃涵蓋了關税退還、資本貨物的進口減免、出口融資補貼、技術升級補貼等多個方面。以下是這些出口補貼政策的詳細説明:

(二)印度對製藥企業的國內補貼政策
2019年1月,印度政府啓動了“印度製造”計劃,旨在通過公共採購政策扶持國內製藥業。該政策規定,**2019至2021年期間,政府採購的藥品至少要有80%的本土成分,之後逐年遞增至2023至2025年的90%。**這一規定覆蓋了抗生素、維生素、止痛藥、抗糖尿病藥、心臟病藥和降壓藥等多種藥物。2021年1月,政策指南進行了修訂,將供應商分為三個等級:I類(80%以上本土成分)、II類(50%至80%本土成分)和非本土供應商(本土成分低於50%),其中I類和II類供應商在政府採購中享有優先權。這些規定適用於所有由印度政府資助的中央和地方政府採購項目。
然而,這種對本土成分的要求可能與世界貿易組織(WTO)的規定和美國的反補貼法律不符,因為進口替代在WTO規則下被視為禁止的補貼。以下是對印度具體補貼政策的概述:

印度總理莫迪經常強調,增強藥品生產能力是印度成為“世界藥房”宏大計劃的一部分。得益於政府對仿製藥製造業的鉅額補貼,印度的藥品出口確實有所增加。但彭博社的一份報告指出,儘管印度是仿製藥的主要供應國,其監管監督卻遠遠不夠。
印度的廣泛補貼制度使美國國內仿製藥生產商在價格上難以與之競爭。2020年6月,美國商務部宣佈對某些印度仿製藥徵收高達437%的反傾銷税,以應對在美國市場銷售價格低於其“正常價值”的情況。反傾銷税的實施是對美國製造商請願的直接回應,他們聲稱印度藥品製造商不公平地傾銷產品。2018年3月,美國國際貿易委員會發現,印度仿製藥在美國市場銷售對美國製藥業造成了實質性損害。此外,印度仿製藥以低於公平市場價值的價格銷售,並且印度政府向製造商提供了大量補貼,使他們能夠以低於成本價在美國市場銷售。
**▍**美國食藥監局的“失職”:助力印度藥企在美“大而不能倒”
(一)監管部門的問責檢查“形同虛設”,企業違規行為持續增加
美國政府問責辦公室(GAO)近期報告指出,美國食品藥品監督管理局(FDA)在海外檢查項目上遇到了特別的挑戰,這些挑戰阻礙了對外國製造商違規行為的有效問責。特別是,GAO批評了FDA在海外預先通知檢查的做法,這種做法引發了人們對於海外檢查能否與國內檢查保持同等嚴格性的疑慮。
例如,在2014至2015年間,FDA在印度啓動了一個試點項目,該項目放棄了長期的預先通知檢查方式,轉而採用短期或無通知的突擊檢查方式,並且專門針對那些被認為存在較大問題的場所進行檢查。試點項目的反饋顯示,這種方法在揭露違規行為方面極為有效,包括偽造質量記錄和在生產現場發現鳥類侵入等嚴重問題。值得注意的是,在這一試點項目期間,FDA的“官方行動指示”(OAI)的發現率提高了近60%。
(譯者注:“官方行動指示”是FDA檢查分類中的一個,表示被檢查的設施在遵守適用法律和法規方面存在問題,需要官方介入以確保合規性。FDA會根據檢查結果和合規性評估,將檢查分為三個分類:無行動指示NAI、自願行動指示VAI和官方行動指示OAI。其中OAI是三個分類中最為嚴重的一個,意味着監管機構可能需要採取進一步的措施,如發出警告信、暫停藥品審批、進口警報,甚至可能通過司法部門採取法律行動。)
然而,這一試驗性的項目雖然揭示了在常規檢查之外可能發生的違規行為的廣泛性,但FDA最終還是結束了該項目,恢復了預先通知檢查的做法,甚至開始在海外設施進行虛擬檢查。
到了2021年,FDA承認遠程互動評估無法完全替代現場檢查,並在某些情況下,只有現場檢查才是合適的。FDA很清楚,預先通知或虛擬檢查在美國國內藥品工廠是不夠的,也不會在製造商未達到基本安全標準時給予豁免。然而,FDA似乎對海外製造商採取了雙重標準,這種偏袒使得這些製造商能夠在未達到與美國國內製藥廠相同標準的情況下向美國出口藥品。
**這種監管上的差異為印度藥品製造商提供了巨大的優勢。**FDA對外國製造商的明顯偏袒,無論其合規歷史如何,都使得這些製造商在未獲得類似許可的情況下向美國出口藥品。在過去一年中,FDA檢查人員在海外製造設施中發現了重大違規行為。2023年4月,彭博社的一篇報道記錄了印度仿製藥行業的增長風險,指出監管監督不足——僅在過去六個月內,印度的仿製咳嗽糖漿導致數十名兒童死亡,眼藥水導致失明,化療藥物受到污染。
儘管FDA檢查人員發現印度設施的違規行為有所增加,但FDA在檢查外國設施方面仍面臨挑戰。2023年4月的FDA檢查數據顯示,FDA對海外實驗室的檢查數量,特別是印度的實驗室,已經大幅減少。報告顯示,在2019財年,即全球疫情限制旅行之前,FDA檢查了近2500家海外製造商中的37%;而在2022年,FDA只檢查了約2800家中的6%。在印度,污染眼藥水的來源地,FDA在2022年僅檢查了3%的製造商,與2019年的45%相比大幅下降。
(二)監管縱容下,印度製藥企業在美實現“野蠻擴張”
美國食品藥品監督管理局(FDA)在監管外國藥品設施方面存在疏漏,這對美國患者的安全構成了嚴重影響。FDA曾允許多家在印度被禁的工廠向美國市場供應藥物,反映出FDA在藥品外包政策上的疏忽,忽視了提升國內生產的需求,並對那些違反安全規定的外國製造商給予了通行證。
1.案例一:Aurobindo
Aurobindo Pharma,作為美國最大的仿製藥供應商,卻多次因不安全的生產實踐受到FDA的警告。去年,FDA對Aurobindo發出警告信,指出其在生產活性藥物成分時嚴重違反了CGMP規定。2019年,監管機構曾警告Aurobindo多次未能糾正包括污染物超標和清潔程序不當在內的安全問題。
就在FDA發出警告信的同一個月,Aurobindo的子公司Auromedics Pharma LLC因在注射用抗生素藥瓶中發現頭髮而召回了相關產品。儘管存在多次違反FDA規定的行為和近期藥品召回事件,FDA還是批准了Aurobindo的另一家子公司Eugia Pharma Specialties Ltd生產和銷售用於治療某些癌症的注射用硼替佐米的仿製藥。
儘管面臨多次警告和藥品召回,Aurobindo並未被列入FDA的進口警報名單,其產品也未受到額外檢測或尋找替代供應商的措施。相反,FDA繼續向Aurobindo授予多個“首個仿製藥”批准,這是一種給予首次獲批仿製藥的獨家銷售權。
2.案例二:Glenmark
2022年6月,FDA對印度Glenmark公司位於Baddi的工廠進行了檢查,並發現該工廠存在嚴重違反CGMP規定的行為,隨即發出了警告信,並將Glenmark列入了“進口警報66-40”和“官方行動指示”,這表明該工廠的生產條件令人擔憂,需要官方採取行動。根據FDA的規定,進口警報66-40意味着對不符合CGMP標準的公司藥品進行自動扣留,無需物理檢查。
儘管如此,FDA在2023年1月仍為Glenmark開了綠燈,允許其繼續從Baddi工廠向美國供應Atovaquone口服懸液,理由是出於醫療必需品和潛在藥物短缺的預期。Atovaquone是一種用於預防和治療肺孢子蟲肺炎(PCP)的藥品,這種嚴重的肺部感染需要藉助Atovaquone來緩解症狀。
Glenmark在安全問題和產品召回方面有着不良記錄。2022年11月,該公司因在印度果阿工廠的違規行為,包括批次失敗、實驗室控制和記錄保存問題,再次收到FDA的警告信。2019年,由於產品中可能含有致癌成分,Glenmark在印度的兩家工廠召回了以Zantac品牌銷售的雷尼替丁。
3.案例三:Lupin
Lupin,這家印度跨國製藥公司總部設在孟買,是全球收入最高的仿製藥企業之一,在美國處方藥市場排名第三。根據其2023財年的年報,Lupin在美國市場有42種產品位居銷售榜首,107種產品位列前三。其中,Lisinopril片劑——一種用於治療高血壓、降低心臟病發作後死亡風險的血管緊張素轉換酶(ACE)抑制劑——在美國市場上由Lupin佔據了80%以上的份額,這一點根據提供給國會的數據可見。
然而,去年9月,FDA對Lupin在印度Tarapur的生產基地進行檢查後,發出警告信,指出其在活性藥物成分(API)生產中的嚴重CGMP違規行為,導致其API被認為是摻假品。這並非Lupin首次受到此類指責,2019年FDA對Lupin位於Mandideep的工廠發出了類似的警告信。2017年11月,FDA在檢查了Lupin位於果阿的工廠後,也發出了警告信,強調了產品測試中存在的重大問題,這導致FDA要求Lupin重新測試已在美國市場銷售的多批次藥品。
Lupin的產品問題已導致多次召回。2020年,因發現外來片劑,Lupin召回了近12000瓶Lisinopril。2022年12月,又因“雜質/降解規格不合格”,Lupin從美國市場召回了超過16000瓶用於治療結核病的Rifampin藥物。這一連串的事件凸顯了Lupin在確保產品質量和安全方面的挑戰。
4.其他案例:Wintac、Emcure Pharmaceuticals、Intas Pharmaceuticals、Cipla與Dr. Reddy’s Laboratories
新澤西州的薩默塞特製藥公司分部温塔克(Wintac),專注於重症和新冠藥物的生產。2020年,因班加羅爾工廠在無菌操作中發現細菌污染,温塔克收到FDA警告信。儘管2019年已因同樣問題受警告,薩默塞特的銷售額仍在2019至2021年間翻倍。
印度Emcure Pharmaceuticals自2015年起多次遭FDA警告,2015年其Hinjawadi工廠因檢測造假被禁進口。2019年,旗下Heritage Pharmaceuticals因操縱藥品價格支付超700萬美元罰款。
印度Intas Pharmaceuticals近期在FDA檢查中被發現“系統性失誤”,檢查人員在古吉拉特邦工廠發現撕毀的文件和濕漉漉的CGMP文件,這些文件與美國市場產品相關。
2023年,印度Cipla公司Pithampur工廠因質量和數據問題遭FDA警告,該廠在2020至2022年間收到超3000宗投訴,且未研究停電對藥品的影響。
印度Dr. Reddy’s Laboratories生產的他克莫司對心臟移植患者至關重要。2021年研究顯示,該公司產品溶解速度過快,可能對患者構成風險。2023年,Dr. Reddy’s因混入錯誤劑量膠囊而召回超4000瓶他克莫司,2024年1月再次因外來片劑問題召回超8000瓶。
(三)時至今日,印度製藥在美已“大而不能倒”
印度藥品製造商歷史上收到了不少FDA的警告信。2015年,FDA發出的警告信有一半是針對印度公司。**到了2022年,FDA發出的31份483表單中,有15份發給了印度製造商。**儘管FDA的檢查揭示了印度製造基地的系統性問題,這些工廠在為美國市場生產藥品方面卻鮮有限制。
外國製造商對美國市場的控制力不斷增強,引發了這些公司是否因規模龐大而難以監管的疑問**。**儘管存在違規行為,FDA並未採取措施從國內渠道採購關鍵藥品。FDA在批准外國製造商的產品時,似乎更傾向於批准那些在國內市場短缺時能供應產品的國外公司,哪怕這些公司尚未接受最新檢查或已收到警告。例如,FDA批准了中國的普利製藥生產的碘帕醇,這是一種用於緩解對比劑短缺的對比染料。儘管該公司自2019年9月以來未受檢查,FDA仍批准其產品進口。
另一個案例是Nelarabine,一種治療兒童T細胞急性淋巴細胞白血病和T細胞淋巴母細胞淋巴瘤的關鍵藥物。根據FDA提交給國會的報告,目前只有三家API供應商獲批在美國市場銷售,其中兩家在印度。儘管德國的設施通過了審計,但尚無美國製造商獲批使用德國API生產Nelarabine的仿製藥。2021年10月,儘管印度Zydus Cadila公司在2019年因CGMP違規收到FDA警告信,FDA仍批准其向美國市場銷售Nelarabine。
警告信中指出Zydus Cadila未能適當清潔、維護設備,導致可能影響藥品安全性和質量的故障或污染。信中明確表示,直到Zydus Cadila完全糾正違規行為並符合CGMP要求,FDA可能會拒絕其新藥申請或補充申請。
****▍****中國對美醫療供應鏈的影響:關鍵醫療設備與耗材
美國除了面臨藥品短缺問題外,對外國製造商的依賴還擴展到了關鍵醫療設備,尤其是注射器和針頭。近24個月內,美國三大注射器和針頭生產商中有兩家關閉了本土工廠,轉而完全從中國採購產品。
美國每天使用的注射器數量大約為一千萬支,注射器或針頭參與的醫療程序約佔三分之二。根據德國墨卡託中國研究所(MERICS)的報告,中國已成為注射器和針頭的主要供應國,得益於國內政策的支持,使其能夠與美國製造商競爭。2023年,中國對美國的注射器出口量增加了51%。2023年11月,FDA對中國製造的注射器發出了安全警告。
儘管如此,FDA對中國工廠的監管和檢查卻顯得不足。FDA的在線數據庫顯示,最後一次檢查中國的注射器製造設施是在2018年。2022年,FDA沒有檢查任何中國的醫療設備工廠,而在美國本土檢查了1706家設施。考慮到FDA在監管中國和印度仿製藥製造商方面的不足,立法者應對FDA是否能保證中國醫療設備製造商為美國市場生產安全產品持懷疑態度。
立法者和監管者需制定政策,確保美國注射器設備製造商能與中國競爭對手公平競爭。美國政府曾對中國商品徵收301關税,並實施嚴格的進口控制和質量監管。據悉,拜登政府正考慮對中國醫療設備徵收關税。與此同時,印度和巴西等國已採取措施保護本國醫療技術產業。巴西自2009年起對中國注射器和針頭徵收140.9%的關税,僅在新冠疫情期間短暫暫停。印度通過“印度製造”計劃積極推動國內醫療設備生產,政府採取了多項政策工具和補貼,如“國家醫療設備政策”和“生產掛鈎激勵措施”。
仿製藥市場的激烈價格競爭已導致美國將生產外包至中國,醫療設備行業也面臨同樣的壓力,導致美國僅剩一家主要的注射器和針頭生產商。
****▍****立法、監管和反制:美國亟需出台一套“組合拳”
解決美國藥品短缺危機沒有靈丹妙藥,但通過實施一系列綜合政策,可以顯著應對藥品短缺問題,預防醫療設備行業的危機,並減少對外國供應鏈和製造商的依賴。國會中有越來越多的兩黨共識認為,美國需要啓動重大努力,以重建國內必需藥品的生產,並改革FDA,以確保對反覆違反安全規定的外國藥品製造商進行有效監管。
(一)立法:醖釀中的“PILLS法案”
參議院多數黨領袖舒默(Chuck Schumer)提出了計劃,旨在“修復國家藥品供應鏈並防止未來的危機”,並明確表示需要通過立法解決美國仿製藥市場的系統性問題。在立法方面,國會女議員特尼的《生命攸關藥品生產長期生產激勵法案》(“PILLS法案”)被認為是最佳解決方案。
該法案將通過國內生產税收抵免、國內內容獎金税收抵免和投資税收抵免,激勵美國仿製藥的戰略迴流。**PILLS法案為活性成分和成品藥物製造商提供35%的生產税收抵免,為所有其他組件提供30%的税收抵免,併為藥品成分材料中的國內內容比例提供額外的國內內容獎金税收抵免。**此外,該法案還提供可選的投資税收抵免,以支持新生產能力的建設,特別是對於資本成本高昂的抗生素生產商。
(二)監管:落實現場檢查和數據收集
外國藥品製造商長期以來規避了FDA的大部分監管,因為FDA在國外沒有法定檢查權力,檢查能力受到外國國家和公司提供的訪問水平限制。FDA的監管不均衡為中國和印度製造商創造了一個數十億美元的監管漏洞,削弱了FDA保護美國人民的能力。這激勵了公司將生產轉移到FDA監管力度較小的國家,從而降低了藥品供應鏈的韌性,增加了美國人接觸不合格和危險藥品的風險。FDA專員卡利夫表示,某些國家直到今年一月才允許現場工廠檢查,FDA面臨獲取藥品質量透明信息的嚴重挑戰。
為了應對這一挑戰,FDA必須加強對印度藥品工廠的現場檢查,測試供應給美國患者的藥品,並堅決要求安全的製造設施作為在美國市場銷售的條件。目前,FDA未對進口藥品進行測試,也未檢查外國製造商的生產設施。我們建議FDA採取措施,增加對外國藥品的監管力度,確保藥品質量,並對外國製造商實施嚴格的檢查和測試。
(三)反制:出台針對性的“貿易救濟”政策
美國政府需要採取有效的貿易救濟措施,以保護國內製造商免受外國政府和製造商的掠奪性政策。印度通過大規模補貼扭曲市場條件,壓低美國生產商的價格,商務部已經認定這些補貼是可反補的。美國政府應利用現有的貿易救濟措施,如第232條關税和配額,逐步對FDA必要藥品列表中的藥品施加關税,促進國內投資。此外,第301條關税應擴大到包括關鍵的仿製藥和醫療設備,如注射器和針頭,反擊外國政府的不公平貿易行為。這樣可以防止外國公司通過低於成本的價格銷售藥品並迅速提高價格,從而保護國內製造商並降低總體醫療保健成本。
總之,美國曾經在製藥製造領域領先全球,通過適當的政策、激勵措施和監管改革,美國有望再次成為這一關鍵行業的領導者。