馬思宇:全面抗戰時期的中國共產黨黨團制度、羣眾組織與黨羣關係_風聞
Moss从未叛逃-1小时前
**作者:**馬思宇
來源:“近代史研究”微信公眾號
原文刊載於**《近代史研究》2024年第4期**

全面抗戰時期是中國共產黨發展的一個關鍵階段。這一時期,中國共產黨領導的羣眾組織也在迅猛發展。中共黨員增長至120多萬,領導羣眾團體的總人數超過1085萬。這些以職業和社會類別劃分的農、工、青、婦等羣眾團體逐步取代傳統社會以血緣為紐帶的民間組織,將民眾吸納進中國共產黨所領導的政治體系之中。大力發展羣眾組織、動員基層民眾是中共革命的一個重要面相。考察共產黨黨團制度,有助於解答以下問題:在敵後抗日根據地,共產黨如何建立羣眾組織,如何建立正確的黨羣關係;在國統區,共產黨如何應對國民黨當局的壓迫,領導羣眾運動。
本文中的“黨團”並非黨與團的合稱,而是特指中國共產黨在黨外組織中設立的秘密機關。中國共產黨師法蘇俄,建黨初期即已開始對黨團制度的探索。中國共產黨第六次全國代表大會通過的《中國共產黨黨章》中規定,“在非黨組織(如職工會,農會,社會團體及文化組織等)之各種代表大會和會議上及機關中,凡有黨員三人以上者均成立黨團”。黨團由黨團書記、黨團幹事和黨團成員組成。黨團可以選舉幹事及書記進行日常工作。黨團的任務在於“非黨的組織中,加強黨的影響,實行黨的政策,並監督黨員在非黨組織中之工作”。圍繞黨團衍生出一套整合、領導羣眾組織和羣眾運動的組織規範及運作機制,即為黨團制度。黨團制度是黨組制度的前身,是中國共產黨區別於世界上大多數政黨的獨特製度。
黨團作用是黨團制度實際運作的集中體現。曾任中共中央組織部秘書的餘澤鴻(筆名笑影)總結道,黨團作用的實質是“黨在羣眾中的核心作用”。黨團“包藏在羣眾組織中間”,旨在“團聚非黨的羣眾圍繞在黨的周圍,擴大黨的影響,保障黨的政策在羣眾組織中得以接受”。支部作為黨的基本組織,既可管理黨團中的黨員,自身也可發揮黨團作用。中共六大的《組織問題決議案提綱》規定,“在各地一切羣眾團體的組織形式(或單獨的組織黨團,或即由支部起‘黨團作用’)由各地黨部自己決定,但必須不違黨團作用的原則”。根據這一規定,黨團作用可不拘泥於組織形式。黨團、支部,甚至單一黨員均可發揮黨團作用。
學界關於黨團制度的研究大多依據相關文本,探討黨團制度的內容、歷史沿革、隸屬關係、領導機關等議題,對具體歷史情境下不同區域的黨團實踐關注較少。近年有學者開始注意國民革命、土地革命時期黨團制度的發展及實踐,但缺乏對全面抗戰時期的專門研究。此外,也有不少探討抗戰時期中國共產黨領導羣眾運動的成果,但多以特定羣體或區域為考察對象,忽略從宏觀層面考慮帶有區域共通性的組織制度。本文以黨團制度的設計與實踐為線索,考察共產黨在全面抗戰時期各個階段如何應對不同區域複雜局勢,領導羣眾組織,並從黨團制度的角度理解全面抗戰時期的黨羣關係。
一、黨團制度的推廣與羣眾組織的創建
全面抗戰前,中國共產黨在蘇區和白區探索建立黨團,為日後領導根據地和國統區的羣眾運動奠定基礎。1935年底至1936年5月,上海婦女界救國聯合會、文化界救國聯合會、職業界救國會等救國團體及全國各界救國聯合會先後成立,部分救國聯合會中設有黨團。黨組織通過黨團領導上海的抗日救亡運動。
全面抗戰爆發前,黨團已成為中國共產黨與公開的青年組織之間的重要銜接。民族危機的加劇推動青年愛國運動高漲,以中華民族解放先鋒隊(以下簡稱民先隊)為代表的羣眾組織逐漸成為青年運動的領導者。民先隊成立於一二·九運動之後,受中國共產黨北平黨組織的秘密領導。該組織的領導核心是黨在民先隊內所設的黨團。參與創建民先隊的共產黨員黃敬任黨團書記。1937年2月,民先隊已在山西、山東、陝西和湖北等地設立18個地方隊部。隨着民先隊的擴展,黨團也向各省推廣,進一步擴大黨在各地的影響。
1937年5月17日,中國共產黨白區工作會議召開,系統總結了國統區既往工作的經驗和教訓,闡明國統區未來工作的方針和策略。劉少奇指出,為保證羣眾組織服從黨領導的同時有獨立地位,必須在羣眾組織中設立黨團,建立組織聯繫。黨組織應該“活潑的領導黨團”。各黨團應絕對服從各級黨組織和上級黨團的領導,並“很技術的工作”。
1937年七七事變爆發後,為推動建立抗日民族統一戰線,打破國民黨對抗日救亡運動的限制,共產黨決定將上海原有的救國會組織改組為救亡協會。黨組織聯絡銀錢業業餘聯誼會、洋行華員聯合會、蟻社等團體,籌建職業界救亡協會,並設黨團。黨團成員以協會理事和團體會員代表的公開身份,組織領導各行業店職員運動。
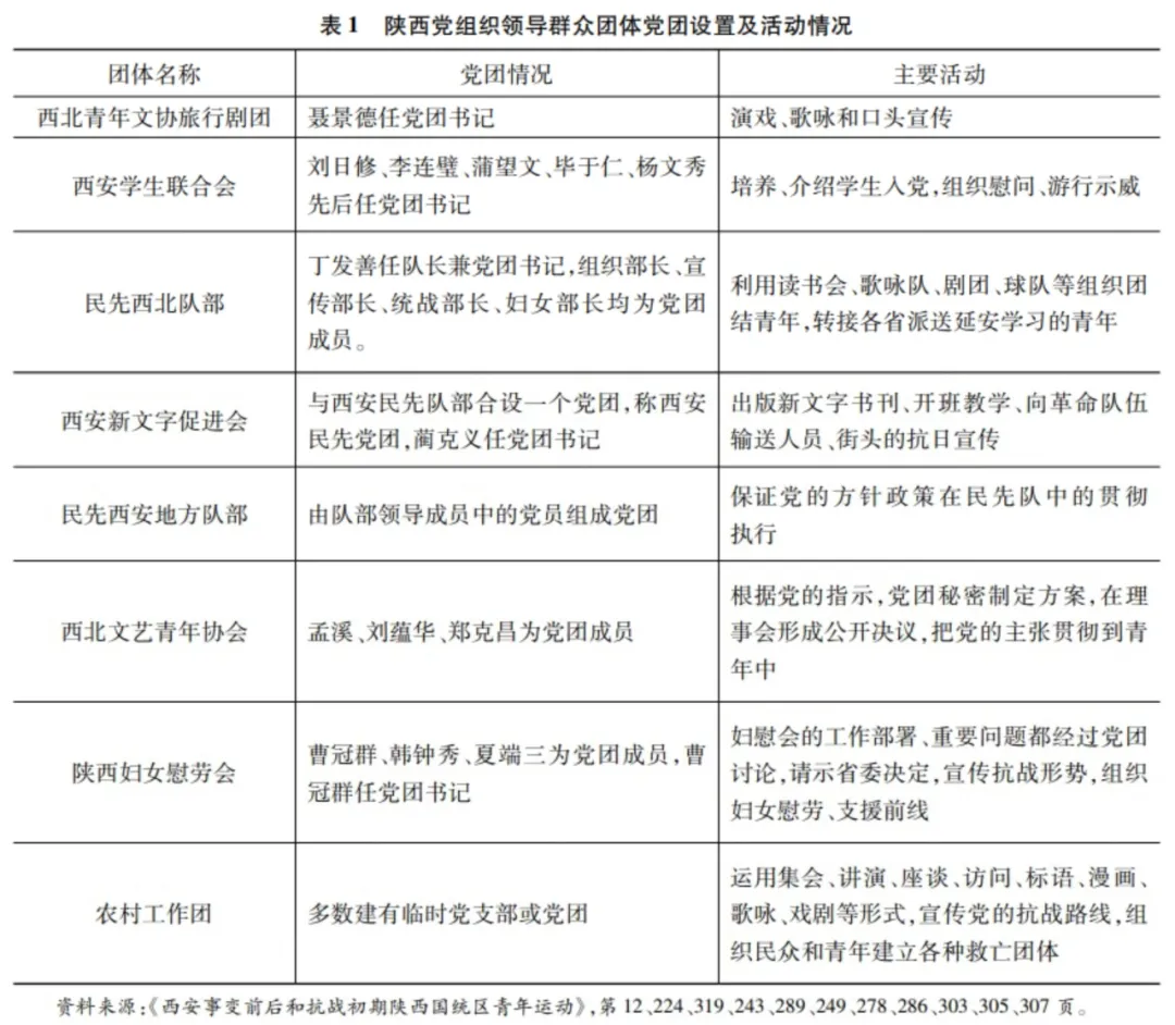
1937年7月15日,中共中央要求各級黨組織積極建立救亡團體,同時指示共產黨員應成為各地救亡組織的發起者。以青年學生羣體為例,共產黨通過黨團主持學生團體的領導機關,自上而下推動組織擴展。早在1937年年初,中共陝西省委即設立西安學生工作委員會,管理西安各校黨支部及西安學生聯合會、西北文藝青年協會等團體中的黨團。該委員會的主要任務是貫徹中共陝西省委的決定、指令和工作安排;向各青年團體傳達共產黨的政策精神,保證共產黨對西安學生運動的領導;指導羣眾組織開展救亡運動。全面抗戰初期,在學生工作委員會的領導下,黨團領導下的羣眾組織數量迅速增長,活動日益增多(參見表1)。

陝甘寧邊區在建立和完善羣眾組織的過程中廣泛設立黨團。土地革命戰爭時期,陝甘根據地已有工人、青年、婦女組織。與陝北省蘇維埃政府一樣,陝北省總工會等羣眾組織中也設立黨團。為適應抗戰形勢,更廣泛團結民眾,既存組織陸續改組。1937年7月,中共陝甘寧邊區黨委提出整頓工人和婦女組織,強調黨團工作的重要性。7月17日,邊區黨委要求各級黨委建立對工會的領導關係,加強工會黨團工作,“及時地召集黨團會議來討論與指示其工作,經常檢查與督促其工作,首先着重上面指出的工作,糾正包辦工會工作與工會和黨混淆起來的現象”。婦女組織方面,邊區黨委提出以村為基本單位組織各級婦女抗日救國聯合會,有黨員的各鄉區婦女救國會要組織黨團,執行縣婦女部的指示。
此外,有相當多的民眾團體由國民黨官方出面組織,但實際上“包而不辦”,而共產黨員秘密加入後組織黨團,負責實際運作。全面抗戰之初,國民黨在部分日佔區域和敵後區域成立綜合性的羣眾動員組織。1937年8月1日,中共中央就提出應派黨員參與農村復興會與合作社等國民黨成立的羣眾組織,取得領導權。1937年10月17日,中共中央進一步提出,應在國民黨領導的團體中組織黨團並提出黨的主張,公開批評國民黨包辦政策的錯誤。
1937年8月第五戰區成立後,第五戰區總動員委員會也隨即成立,由蘇魯皖的知名人士擔任委員。中共蘇魯豫皖特委書記郭子化以地方名流身份被聘為委員。共產黨員郭影秋擔任組織部總幹事,兼黨團書記。共產黨藉助黨團做上層人物的統戰工作,並向基層選派大批共產黨員參加第五戰區各級總動員委員會,掌握實際領導權。
1937年9月,中國共產黨與閻錫山合作,成立第二戰區民族革命戰爭戰地總動員委員會(以下簡稱二戰區動委會),並設立黨團以加強領導。二戰區動委會武裝部部長程子華兼任黨團書記。中共縣委、區委機關多設在各縣、區動委會內。共產黨員以各地動委會作為掩護在晉西北公開活動。二戰區動委會還履行一部分的政府職能,是晉察冀邊區政府的前身。彭真談到,“當時閻錫山曾説我們不可怕,因為我們是‘無政權階級’,當時他還不曉得動委會就是實際的政權”。截至1938年6月,二戰區動委會在晉西北組織農民20餘萬人,青年和婦女各5萬人。
山西另一個有規模的羣眾組織——山西犧牲救國同盟會(以下簡稱犧盟會)也是表面由閻錫山組織,而實際由共產黨人秘密領導。黨在該組織內最早只有一個16人的秘密工作委員會。1938年6月,張聞天、劉少奇致電朱瑞,要求必須在犧盟會等組織的機關中設立黨團,但須特別注意秘密工作,“不要使關係暴露”。犧盟會配合共產黨組織在羣眾領域的相關工作,成為黨在山西各縣展開工作的重要抓手。例如,山西地方黨組織通過對各地方工會黨團的領導,號召發起組織地區工會,先成立籌備會,然後由代表大會產生全區領導機關。最後,由犧盟會推動恢復山西省總工會,進一步取得合法地位。犧盟會發展犧盟會員和工人、農民、青年、婦女等抗日救國會會員達300多萬人,培養黨、政、軍、民各級幹部3000餘人,還組建了約7萬人的山西新軍和約70個縣的人民武裝自衞隊等地方抗日武裝。
羣眾組織黨團的活動流程大致包括接收、討論與貫徹黨的指示等環節。以上海職業界救亡協會黨團為例,該會黨團每星期開會一次,地點在各個成員家中輪換。每次開會都有黨組織派人蔘加,傳達黨的指示,聽取工作彙報,與黨團成員研究如何貫徹黨的指示。此外,職業界救亡協會還與文化、教育、工人、學生、婦女等救亡協會組成上海各界救亡協會。上述六個羣體救亡協會黨團所派代表又組成各界救亡協會黨團。據該黨團的成員許德良的回憶,各界救亡協會黨團因成員人數較多,分兩組開會,每組每週開會一次,開會時黨派代表出席指導。會議內容除了傳達上級黨組織的指示和聽取彙報外,主要討論各個救亡協會需共同進行和互相配合的工作。會後,許德良將決議向職業界救亡協會黨團彙報,以便研究具體貫徹執行的辦法。
職業界救亡協會須貫徹執行兩個黨團的決議。其辦法是在協會開會時,由黨團成員以所屬團體代表的身份,將兩個黨團的決議作為向會議提出的提案,用民主方式讓大家討論,取得一致意見後作出決議,再由各成員將決議帶回本人所屬團體執行。另一方面,決議通過黨組織的系統,傳達到所屬團體的支部,保證貫徹執行。在黨團的領導下,職業界救亡協會通過創辦神州職業夜中學、發起糧食合作協會等方式,團結和教育羣眾。陝西羣眾組織的黨團活動流程也大致相似。
在國統區,大部分共產黨組織只能秘密活動,但可以通過黨團領導民先隊等公開活動的羣眾組織,擴大黨的影響。在陝西省,民先隊西安地方隊部在西安30多個組織中設有分隊,其黨團由隊部領導成員中的中國共產黨黨員所組成,歸西安學委領導。在部分沒有黨組織的地區,民先隊發揮建黨橋樑的作用,負責貫徹黨的路線、方針和政策,培養積極分子。在廣東省,廣東海員工會被政府解散後,中共廣東省委派黨員“積極潛入到人家的團體中去工作”,秘密掌握海員團體。
黨團成員人數少則三四人,多則五六人。黨團書記為黨團核心,羣眾組織中的領導幹部為黨團主要成員。黨團成員中既有長期在羣眾組織內工作的老成員,也不乏黨組織調來的新成員。據許德良回憶,黨組織於1937年秋分配他參加上海職業界救亡協會,成為黨團成員。當時黨團有3名成員,1940年初黨團中一名成員工作調動,黨組織又安排兩名黨員補充進黨團。黨團不僅是黨連接羣眾的媒介,也是吸納優秀人才的管道。中共中央要求,“優秀的民先隊員應吸收入黨”。參與創建民先隊的于光遠即在黨團成員黃秋耘的介紹下加入中國共產黨。西安師範學校的學生胡懷讓加入民先隊後,於次年春天被吸收入黨。他受命擔任華縣農村工作團的黨團書記,並在該縣發展兩名黨員。
隨着羣眾運動規模日益擴大,中國共產黨以黨團為媒介,推動各類羣眾組織整合。這主要表現在組織、綱領和行動三方面的統一。首先是組織的統一,1937年10月中共中央提出,各地應引導青年團體聯絡合作,適機形成地區性以至全國性的青年救國聯合會。1937年12月,通過中共湖北省工作委員會的組織聯絡,華北流亡同學會、武漢秘密學聯和武漢民先隊合組青年救國團。青年救國團內設有黨團,在其指導下,救國團陸續在湖北省內36個縣以及江蘇徐州、湖南長沙等地設立154個分團部。各類羣眾組織上有黨委領導,內有黨團協調,故易於合作或合併。其次是綱領的統一,如西安的民先隊、婦女慰問團、文化界協會與西北青年抗敵協會制訂共同行動的綱領,江西的青年工作團主持制訂江西青年共同行動的綱領。第三是行動的統一,如華北流亡同學會在武漢組織總理誕辰大遊行,江西青年工作團在南昌組織抗戰建國宣傳日活動。中國共產黨領導的廣州中山大學抗日先鋒隊、平津同學會還與國民黨廣東省黨部的救亡呼聲社、國民黨廣州市黨部的學生抗敵後援會共同紀念一二·九運動。
綜上所述,從七七事變至1937年底,憑藉全面抗戰前的羣眾組織基礎,中國共產黨領導根據地和國統區的羣眾組織迅速擴大規模,而黨團制度在其中發揮重要作用。
二、黨團制度的調整與羣眾組織的統合
隨着抗戰形勢的變化,共產黨羣眾工作的重點也在不斷調整。上海、南京相繼淪陷後,武漢成為全國救亡運動的一大中心。中共湖北省臨時委員會承擔起組織羣眾運動的責任,領導眾多救亡團體。青年救國團是當時全國規模最大的青年團體之一,會員最多時有5萬餘人,共產黨在青年救國團總團部設有黨團。武漢另一重要團體抗戰教育研究會也設有黨團,研究會的日常工作實際由共產黨員負責。中國共產黨武昌紗廠工人工作委員會藉助該會的掩護,開展紗廠工人的工作。黨組織不僅領導創建湖北各工廠的戰時工作團等團體,還派黨員加入工人自發組織的兵工廠抗敵工作團。這些團體中“都有黨團的組織”。黨團推動團體進行動員宣傳等工作,“黨團的決議以羣眾面目在會議上提出來,經大家民主討論後才做出正式決定。在工廠中黨的領導,是經我們公開的同志,以救亡工作形式,直接起來公開發動的”。
除工人運動外,青年運動一直是共產黨發展羣眾運動的基幹力量。正如中共廣東省委所總結,要通過青年運動才能過渡到其他的運動形式。中國共產黨領導的陝西羣眾組織以青年組織民先隊為基幹,組建了工作團、農村團等多種形式的團體。負責基層拓展的工作團以黨團為核心,確定工作計劃和步驟,以確保黨的領導。工作團主要向基層民眾宣傳抗日民族統一戰線的政策,號召民眾參加抗戰。陝西禮泉農村工作團中的中共黨團一面鞏固工作團的內部協作,一面推動工作團與基層政權溝通,“取得本縣黨、政、軍各界的同情與援助”,並與鄉村教師等潛在革命羣體聯絡,“在工作方面完全打成一片”,培養髮展學生和教師中的優秀分子入黨。農村工作團還組織多個自衞隊,在農民中“建立起我們的信仰”。
1938年以後黨團活動的一個顯著變化是重視鄉村羣眾組織。1938年1月,湖北戰時鄉村工作促進會成立,中共湖北臨時省委派黨員參加,並設黨團。黨團書記張執一主持促進會日常工作,與全省60個縣建立聯繫,建立多個分會和支會。至1938年8月,會員發展到5000餘人,使該會成為湖北鄉村中影響較大的抗日救國團體。武漢失守後,西北形勢日趨緊張,西安各中等以上學校紛紛遷至漢南等地,因而中共陝西省委提出轉向鄉村和發展漢南。即便一時難以做到每個農會都有黨團,共產黨也儘量通過其他形式指導農會。以廣東和平縣為例,黨在每個羣眾組織中“都起了直接間接的領導作用”。中共廣東省和平縣委雖僅在熱水農會中成立黨團,但也能通過縣農會聯席會議領導其他農會。
按照制度設計,各級羣眾組織均應設置黨團。但也有不少組織不設黨團,而是通過黨員發揮黨團作用。以安徽省總動員委員會為例,該組織的主要幹部都是中共黨員,在共產黨的領導和影響之下團結當地羣眾。動委會在省內各地組織成立了工人、農民、婦女、學生等抗敵協會,縣動委會由縣長兼任主任委員。省動委會派到各縣的指導員以中國共產黨地下黨員為主,掌握實際權力。省動委會發動羣眾的具體工作主要依靠工作團,動委會派到各縣的工作團有40多個,這些工作團由中國共產黨直接或間接領導。截至1939年7月,動委會下設各縣以下的分會922個,委員人數11906人,通過各種形式團結44萬民眾。
共產黨領導的羣眾組織日漸壯大,引起國民黨的警惕。國民黨從消極提防中共黨團,轉向提防中共與扶植自身黨團並重。1924年國民黨改組時師法蘇俄,也引入了黨團制度,但效果不彰。抗戰時期,為奪取羣眾運動領導權,國民黨仿效共產黨,謀以黨團相抗衡。國民黨中央社會部指導在全國性羣眾組織內部成立國民黨黨團,提出“以黨團運用為核心”,“使本黨政策,透過人民團體,以普遍滲入整個社會”。據中共陝西省委觀察,國民黨中央在1938年逐步實施“以組織對組織”“以統一抵制統一”的羣眾運動策略。國民黨利用黨團,建立大批羣眾組織,涉及多個領域。中共廣東省委判斷,國民黨的策略名為開明統一,實為兼併消滅。黨團成為國共在羣眾運動領域交鋒的核心內容之一。
1938年以來,國民黨各地方當局的羣眾政策也漸趨主動。時任河北省政府主席兼國民黨河北省黨部主任鹿鍾麟呈報,“各縣民運,共黨早着先鞭”。國民黨中央社會部提出應加強對共產黨的防範,強制統一軍政力量所及地區的民眾組織,為此採取兩方面的舉措。一方面,國民黨當局企圖攘奪羣眾組織的領導權。1938年初,國民黨頑固派乘西安學生分會改選之機,把事先秘密指定的學生選進學生分會,把共產黨員排斥在外。事後中共西安學委決定派代表同國民黨省黨部、省抗敵後援會進行説理鬥爭,並動員當選代表拒絕接受學生分會的職務。此時日軍西犯,逼近潼關,西北形勢緊張。國民黨省黨部看到新學生分會很難發動學生,只好同意擴大領導成員,改組學生分會。這樣,學生分會又成為共產黨領導下的合法羣眾組織。中共西安學生分會黨團參與籌備國民黨組織的中國青年抗敵協會西北分會,並發動全市學生,揭露其假借統一之名兼併獨立團體的目的。另一方面,國民黨當局強行解散大批共產黨領導的羣眾組織。1938年5月,國民黨陝西省黨部強令解散共產黨領導的民先隊西安隊部、西北青年救國會、西安學聯等十餘個組織。1938年8月,共產黨在湖北領導的青年救國團總會和民先隊武漢辦事處也被解散。
面對國民黨的競爭與壓迫,中國共產黨通過黨團等途徑,以內部的實質統一對抗外部的形式統一。1938年中共六屆六中全會提出,應利用多樣的組織形式廣泛團結青年羣眾。中共川康特委領導的各界救國會被國民黨解散後,轉而派黨員組織不同名目的小團體,並吸收團體骨幹入黨,發揮黨團作用,“在一切團體中貫上黨的一個系統”,“由零亂分散的行動統一於黨的領導”。中共廣東省委也提出,只有加強黨團作用,形成內部聯繫,才能統一領導羣眾組織。
中共中央強調,應利用國民黨內部的派系矛盾及各派對中共態度的不統一,鑽國民黨統治的“空子”。時人評價,廣州青年運動是“在國民黨指導、共產黨領導下開展的”。廣東的青年學社被國民黨視作可靠的外圍組織,但中共黨員實佔該組織幹部的半數以上,隱蔽發揮黨團的領導作用。陝西岐山、華縣等地的民先隊停止活動後,共產黨員建立兄弟會、夜校等組織繼續工作。
1938年後,儘管國民黨當局的政策轉向包辦,共產黨仍能在國統區廣泛發展羣眾組織。1938年春,廣東青年抗日先鋒隊發展至1萬人。中國共產黨通過該團體發展羣眾組織60餘個,其中學生自治會下轄的平民學校約有5萬多人,婦女團體約有7000人,農民抗敵同志會約有3000人。1938年上半年,民先隊在陝西的發展達到高峯,下屬組織有30餘個,隊員超過1萬人。1938年10月廣州淪陷後,廣東青年抗日先鋒隊分赴全省各地建立分部,隊伍迅速擴大到2萬人。湖北全省區委以上的幹部共138人,其中20人來自羣眾組織內的黨團。湖北僅全省性的羣眾組織黨團就有6個。湖南方面,中國共產黨領導40餘個青年組織堅持活動,成員超過2000人。
這一時期,中國共產黨各根據地的羣眾組織也在進一步整合。1938年1月,為統一陝甘寧邊區民眾運動,中國共產黨領導的邊區總工會籌備委員會等組織發起成立陝甘寧邊區各界抗敵後援會。該組織受國民黨認可,但實際由共產黨主導創建。後援會主任毛齊華兼為後援會黨團的書記。各界抗敵後援會成立後,邊區總工會、邊區婦女聯合會、邊區青年救國會等25個黨領導的羣眾團體先後加入,形成邊區羣眾組織的統一局面,擔負起動員邊區民眾參軍、交糧、運輸、慰勞等方面的任務。
早期的羣眾組織多是綜合性且具有政權性質的過渡組織,救國會、動委會以及戰地委員會都是如此。它的主要功能在於動員民眾向黨靠攏,同時取得基層政權的各種權力,並將之讓渡給黨領導的政權組織。有研究者指出,抗戰初期中國共產黨在很多區域的羣眾運動,有明確的指向性,即政權建設。而無論是羣眾運動還是政權建設,都以抵抗日本侵略、建設根據地為首要目的。彭德懷提到:“太行山過去有犧盟會的組織,那是半官方的組織,是羣眾團體,而又形成第二政府。同時,當時又有動員委員會,處於新舊政權交替之際,實質上是領導羣眾由舊制度而到新制度,所以成為第二政權機關,又為領導羣眾的機關,站在羣眾之上領導羣眾。但當抗日民主政府建立之後,政府和羣眾團體就應有明確的分工。”正如冀魯豫區組織部長信錫華所言,“半政權的性質是應〔隨〕着政權的日益活動鞏固而逐漸稀薄的”。
完成權力移交後,羣眾組織自身也從整合性的過渡組織轉向以工人、農民、青年、婦女等職業和社會類別劃分的團體。自大革命起,共產黨師法蘇俄,摸索出一套較為成熟的羣眾工作體系,在抗戰時期延續。在黨的規劃中,各個村莊都應有以職業和社會類別劃分的救國會組織,如農民救國會、青年救國會、婦女救國會等等,負責組織生產、催繳公糧等各項事務。長期革命活動積累的經驗,是共產黨堅持建立這類羣眾組織的重要原因。
另一方面,羣眾組織的轉型也是工作深入和細化的必由之路。1938年10月,中共中央要求各地黨委應大量組織工人救國會、農民救國會、青年救國會等公開合法的團體,在鄉村中“起決定的作用”。這些羣眾團體應有獨立的組織系統,獨立的工作內容,“使參加的羣眾認為這個團體是他們自己的”。地方黨組織負責領導各羣眾組織黨團,統籌當地羣眾運動。1942年,時任冀中區委書記的黃敬認為,開闢根據地工作時,黨務、政務和民眾工作只能用動員會的形式“混在一起”。隨着工作深入,黨內、黨外工作分開,黨務、政權工作分開,動員會的形式也就不再適用。這種轉變的實質是黨整合政權與羣眾組織的職能,並通過黨團來保證政治和組織領導。
綜上所述,1938年以後,中國共產黨領導的羣眾運動規模日益擴大,並依據政治環境不同,發展出不同的路徑。在根據地,羣眾組織逐漸從統一過渡組織向常規組織轉變。在國統區,國民黨當局態度轉嚴,其羣眾運動政策隨之改易,中國共產黨也因之調整黨團的運作策略。
三、因應局勢與黨團制度的轉型
1939年以後,國民黨當局在國統區對中國共產黨的限制和打擊更為嚴厲。中國共產黨因應局勢,轉變羣眾運動策略,黨團的組織形式和工作方法也相應發生轉變。以1939年1月21日召開的國民黨五屆五中全會為標誌,國民黨掀起反共逆流,將限共防共的舉措系統化、明確化。1939年4月,國民黨中央執行委員會秘書處在發給各地黨部和政府的電報中強調,為對抗共產黨必須完善組織。在各種民眾團體中,“應即成立本黨黨團或派遣黨同志居中發生黨的領導作用”。1939年9月,國民黨中央社會部提出為打擊中共黨團,應建立國民黨黨團,“以爭取對各該組織之領導權”。國民黨在組織部下設黨團指導委員會,在政治、文化、青年、工商業等組織中發展黨團。國民黨借政治優勢,以多種形式打壓中國共產黨領導的羣眾組織,反共活動逐步升級,“由秘密注意到公開逮捕,由個別逮捕到大批逮捕”。中國共產黨掌握的成都《星芒》報社、羣力抗敵宣傳社、婦女抗敵後援會等組織均無法活動。福建黨組織建立的福州文化界救亡協會也被迫解散。
除了外部環境日益嚴峻外,國統區的黨團轉型也與共產黨的整體政策有關。國統區的共產黨組織整體轉入地下,積蓄力量,隱蔽發展。1939年1月,中共中央整合國統區的領導機關,成立中共中央南方局。南方局貫徹黨中央指示,成為領導國統區羣眾運動的中心。南方局要求各地黨組織應從“半公開的形式”,轉到地下黨的秘密形式,黨團活動也相應地更加低調和隱蔽。
1939年8月,南方局第一次青年工作會議召開。中共中央青年部負責人馮文彬提出,此次會議應是“南方青運徹底轉變的開始”。他強調黨對青年羣眾的態度應以培養獨立性和創造性為主,並批評以往黨團活動存在“關門主義”和“宗派主義”現象。因此,馮文彬建議取消黨團,更多依靠支部和黨員的力量。針對國民黨利用三民主義青年團壟斷青年運動的企圖,共產黨決定不組織黨團,而是派共產黨員加入。馮文彬提出,應選派共產黨員“設法佔領導位置”,並採用引導式宣傳。中共廣東和平縣委決定,“應極力採取掩蔽的方式”,掌握國民黨領導的羣眾組織機關,“並麻痹國民黨與羣眾團體連繫神經的作用”。廣東海陸豐青年抗敵同志會雖三次被國民黨改組,但隱藏身份的共產黨員始終掌握團體的領導權。
中國共產黨領導的廣東青年抗日民族先鋒隊(以下簡稱青抗先)是廣東省規模最大的青年抗日聯合組織,是廣東青年運動中“表現最有力量的青年團體”。青抗先中設有黨團,從其實際運作可以窺見基層組織黨團運作的狀況。1938年1月1日青抗先在廣州成立,10月21日廣州淪陷後遵照中共廣東省委指示撤離廣州。10月27日,青抗先隊員在四會舉行臨時代表大會,成立青抗先總隊部。各地區青抗先隊部的負責人,基本是中國共產黨黨員。在中國共產黨領導下,青抗先活動地區多達20餘縣。1939年,國民黨掀起反共逆流,廣東各縣開始取締青抗先。1939年3月,青抗先總隊部遷至韶關。
黨團制度在基層的貫徹不乏磨合與妥協。由於基層幹部匱乏,羣眾組織黨團成員常常身兼黨內外多職。青抗先的組織與廣東省委的青年工作體系高度重合,是中共廣東省委青委的“公開名義”。1939年5月12日晚,青抗先召開黨團會議。出席者除一人外,與中共廣東省委青年部會議完全一致。首先,青年部負責人吳華傳達中共廣東省委最近的決定,提出當下的中心任務,佈置具體工作。隨後會議討論了青抗先工作,檢討應加強地方巡視。會議最後提出黨團與支部應緊密聯繫。5月25日,中共青抗先支部召開會議,延續黨團討論的加強出巡的議題。參與青抗先黨團的杜襟南反思,青抗先工作分配製度不健全,“事情集中幾個人手上,別人就辦不通”,但也感慨無可奈何。5月26日,支部會決定取消黨團,由支部領導青抗先。支部與黨團參與人員相近,討論內容相近,因此很多人手匱乏的地區都出現支部取代黨團的現象。
為應對國民黨當局的政治壓迫,共產黨一方面轉移民先隊等組織中可能暴露身份的黨團成員,另一方面調整部分羣眾組織的形式和性質。中共江西黨組織提出,羣眾組織應“儘可能免去帶政治性質”,“適合大多數羣眾的要求”。中共川康特委將政治救亡團體轉向文化、教育、合作、互助、生產、娛樂等方面發展。中共陝西省委則通過黨團,改造羊頭會、自樂班等舊式民間組織。中共廣東黨組織採用農民喜聞樂見的合作社、警報隊、牛會、護耕隊等形式開展工作。中共福建黨組織在鄉村廣泛建立青年羣眾組織,如兄弟會、叔侄會、姐妹會、吃茶會等。
1941年皖南事變後,中國共產黨在國統區的活動環境更為惡劣,組織亦遭到嚴重破壞。中共中央青委要求在國統區一律不成立黨團。南方局根據周恩來指示,推廣新的黨羣聯繫形式——據點。董必武對據點有形象的比喻:“過去我們也採取各種組織形式對抗,這便是‘鐵對鐵’,必然受傷。今後我們暫時採取無組織的個別聯繫方式”,“沒有固定的組織形式,敵人要打擊我們,正如鐵打棉花打擊不着”。據點和黨團都是黨聯繫羣眾的紐帶,均以團結和教育羣眾、擴大黨的影響、發揮黨團作用為目的。但與黨團不同的是,據點沒有固定的組織形式和規章制度。
據點的擴大加強了共產黨與青年的聯繫,為迎接羣眾運動高潮創造了條件。南方局青年組與貴州浙江大學、江津白沙女子師範學院、陝西城固西北大學、蘭州西北師範學院等校的學生據點相繼取得聯繫。中共四川黨組織通過據點,在成都的蓉社、齊魯大學的社會科學研究會、金陵大學的現實文學社、燕京大學的文學研究會等團體中取得領導權,聯絡大批進步青年。
這一時期,抗日根據地的各級黨組織對羣眾組織與政府組織的職能進行整合。建立政權後,政府內黨團發揮領導作用,貫徹黨的意志,踐行黨的決議,團結黨外幹部羣眾。1940年3月,在中共清豐縣委的領導下,清豐縣全縣村鎮代表大會召開,成立清豐縣抗日民主政府。為了貫徹執行黨的決議和指示,中共清豐縣委設立政府黨團。縣委書記任黨團書記,政府秘書和文教科長等人為黨團成員。在黨員的動員下,抗日民軍中有4箇中隊參與維持縣城秩序,成為縣民主政府一支有力的武裝。
在黨團推動下,各地羣眾組織由綜合性的過渡組織轉變為以職業和社會類別劃分的常規組織。例如,1939年後山西犧盟會的羣眾工作逐漸由救國會承擔,至1941年6月基本完成過渡。1941年1月,中共山東分局要求成立各級救國會總會。各級黨委的民眾運動部長應選為救國會會長。救國會中均應通過黨團實現黨對各救國會的政治領導。中共山東分局提出,在黨政軍民建立各自的組織與工作後,就已到鞏固發展的新階段。新階段的中心任務變為強化與集中黨的領導。同時,政府與民眾團體應建立自己的系統和工作,使黨與各種非黨組織能取得更科學的分工與配合。在政府及羣眾團體中,黨可以通過黨團推行政策。
黨團制度在落實中難免出現偏差。一方面,部分黨團出現獨立於黨委的現象。按制度設計,黨團隸屬於同級黨委。上下各級羣眾組織黨團沒有直接隸屬關係,但實踐中上下級政府和羣眾組織內的黨團因工作接觸較多,會形成事實上的關聯。指導冀晉豫省委工作的朱瑞指出,共產黨在華北有半公開地位,如有工作需要,可以打通一部分上下級黨團的關係。然而,上下貫通的黨團也可能妨礙黨委對黨團的領導,故黨內對這一問題相當警惕。1941年,時任中共中央北方分局書記的彭真批評,黨團上下關聯易滋生“獨立割據主義”,形成“黨內諸侯”。
另一方面,部分黨團成員包辦羣眾組織,造成羣眾團體脱離羣眾的現象。設立黨團的初衷之一是為更好發揮民主作用,在堅持黨領導的前提下尊重團體的獨立自主。中共中央指出:“要把黨的工作與其他政權的、武裝的、羣眾的工作方式分別清楚,不能混淆,不能代替包辦。要真正建立黨團工作,一切工作經過‘黨團’。”然而,一些地方的黨團成員存在包辦代替羣眾組織的現象,引起各級黨委的重視。中共陝西省委批評部分黨員利用黨團包辦團體,“處處想造成紅一色”。
黨團包辦羣眾組織的現象,與部分地方黨組織內部輕視羣眾工作的思想有關。黃敬總結,這是“用封建等級的觀點來區分黨、政、軍、民的關係,把羣眾團體排列在第四等地位,到處不受人的重視”。羣眾團體“常常地不知道目前的政治形勢,也不知道目前的中心工作,也沒有文件,也沒有組織生活,黨的策略路線一點也不知道,根本不把人家看作一個單位”,“羣眾團體變成了木偶,變成了附庸”。
1942年中共中央頒佈“九一指示”,黨羣工作的不良現象是中央力圖解決的重點問題之一。中共中央指出,各根據地存在各自為政、黨政不分、鬧獨立性、包辦代替等缺點,因此實行黨的一元化領導的同時,也要兼顧羣眾組織的獨立性,黨對民眾團體的領導須經過黨員及黨團,而不能直接干涉團體的內部生活。1943年2月,時任中共中央北方局太行分局書記的鄧小平在講話中闡述了統一與獨立的關係,即羣眾團體有組織獨立性,但在政治上必須受黨的統一領導。黨團是黨的統一領導和羣眾組織相對獨立的制度保證,其協調黨羣關係的重要性更為凸顯。
廣泛適用的黨團對黨的一元化政策有重要意義。黨團設立的範圍包含一切黨外團體,既包括羣眾組織,也包括政府機關。這為理解根據地黨政羣關係提供一個新的視角。鄧小平提到,革命根據地本身必須同時具備革命的武裝、政權、羣眾組織和黨四種力量。就黨團制度而言,政權和羣眾組織分工不同,但地位相近,都受黨的統一領導。“九一指示”中也提到,“民眾團體中的黨團問題與政府中黨團同”。
羣眾武裝組織中也存在設立黨團的情況。各界救國會內設有武裝組織,如農民救國會的自衞隊,青年救國會的青年抗日先鋒隊,婦女救國會的婦女自衞隊。1942年,各地民兵團體統一改為人民武裝委員會(以下簡稱武委會)。太嶽區黨委、太嶽軍區頒佈指示,規定各級黨委通過黨團領導武委會。淮北區黨委書記鄧子恢也強調黨不可直接命令委派民兵,而應通過黨團與支部來領導。武委會有其特殊性,一方面它掌握戰爭年代至關重要的武裝,必須集中統一領導;另一方面它又代表羣眾,必須採取民主方式動員。黨團制度可以兼顧集中領導與民主動員,適用於黨對武委會的領導。
羣眾組織上層機關疊牀架屋,對集中領導會產生不利影響。中共山東分局指出,各救會的存在“不但減弱了黨對各救的注意,常是代替了各委員會與黨團領導的作用”。山東分局取消了各救總會和黨內工、農、青、婦等工作委員會,讓黨團書記加入羣眾工作委員會,“對外應以羣眾團體名義公開指示下級工作,對內則真正建立、加強各羣眾團體之黨團工作,以保障黨對羣眾團體的領導”。很多根據地的羣眾組織也在縮減、合併上層機關,充實人員到基層羣眾組織。1942年9月5日,冀魯豫區黨委將邊區各級工、農、青、婦抗日救國會合併為各級邊區工、農、青、婦抗日救國會聯合會。縣以上工、農、青、婦合併為抗聯後,取消原獨立領導系統。1942年11月,北嶽區黨委決定,區級以上工、農、青、婦、文救國會、學聯和抗敵後援會等羣眾團體統一合併為各界抗日救國聯合會。然而,如此調整也會導致部分羣眾組織收縮,削弱黨團動員民眾的作用。山東濱海區縣和專區以上工、農、婦、青各救會中,黨外人士數量很少,黨團作用無從發揮。濱海區委只能要求保留各救會黨團書記,而在非黨員較多或開大會的情況下組織黨團。
從1943年起,中國共產黨領導的敵後解放區戰場的困難局面逐步扭轉,根據地的各項事業也開始恢復。1943年底,毛澤東提出要把人民組織起來投入生產運動。因動員民眾的需要,各根據地着手恢復工、農、青、婦羣眾組織。1944年2月,鄂豫邊區黨委提出,為動員廣大民眾,救國會都要建立獨立系統。黨在救國會中通過建立黨團,以羣眾名義提出意見。同一時期,冀魯豫邊區黨委也提出要恢復工、農、青、婦等各救會。為發揮各救會的積極性,適應各救會的特殊性,黨委要求各救會自行成立黨團。而相當一部分根據地的各界抗日救國聯合會直至抗戰勝利後才逐步取消,工、農、青、婦羣體組織也相應恢復。
1944年秋起,抗戰形勢逐漸有利於國統區進步運動的發展。共產黨領導的據點日益擴大,進而轉變為羣眾組織,帶動以學生和工人為主體的愛國民主運動蓬勃發展。南方局青年組總結抗戰時期大後方的羣眾運動時指出,據點是“環境惡劣或開闢工作初期的一種最好的形式”,“不僅過去起了極大的作用”,“在一個相當長的時期中,還要運用這種形式”。在據點基礎上形成的重慶、成都等地的進步青年組織“十分必要”,“有其極重大作用”。
綜上所述,1939年以後,國統區的共產黨組織發揮黨團作用,靈活因應局勢,收縮戰線,發展據點,為抗戰後期的民主運動奠定基礎。根據地羣眾組織黨團則根據黨的一元化和精兵簡政等政策,調整組織的形式與規模。
結語
全面抗戰時期,黨團制度的演變與抗戰形勢、國共關係、黨的政策聯繫緊密。全面抗戰爆發之初,共產黨憑藉既有經驗,建立和參與羣眾組織,推廣黨團制度,取得羣眾運動的領導權。根據地羣眾組織逐漸從全面抗戰初期綜合性的過渡組織轉變為以職業和社會類別劃分的常規組織。黨團參與推動了這一轉變。1938年以後,為了因應國民黨當局的高壓政策,共產黨開始調整國統區黨團的組織形式,重視黨團作用的發揮,延續對羣眾組織的領導。無論環境寬鬆抑或嚴峻,共產黨員始終堅持在羣眾組織中發揮黨團作用,貫徹黨的決定。
黨團制度是中國共產黨規範黨羣關係、約束黨員行動的手段之一。黨團的制度規定既有對實際黨團活動的總結,也反映共產黨對理想狀態下黨團活動的建構。在中共中央領導下,黨團制度自上而下在各地推動實施。各級黨組織在落實黨團制度的過程中,也在教育和規範黨員,更好地在羣眾組織中發揮領導作用。
黨團制度設計與實際運作之間仍存在差距,部分地區出現黨團包辦羣眾組織的現象。受到黨的政策和客觀環境影響,並非所有羣眾組織中都設有黨團,但各級黨組織和黨員實際上也在發揮黨團作用。觀察全面抗戰時期的黨團制度,應從黨團組織、黨團實踐和黨團作用三個維度,深入理解共產黨領導羣眾組織、貫徹方針、擴大影響的歷史實踐,重新思考黨羣關係在抗日戰爭不同階段的演進歷程。
作者單位:南開大學中國社會史研究中心暨歷史