“偽愛國主義”的流量鬧劇該收場了(評論員觀察)_風聞
京畿论-专栏作家1小时前
文 | 京畿部長
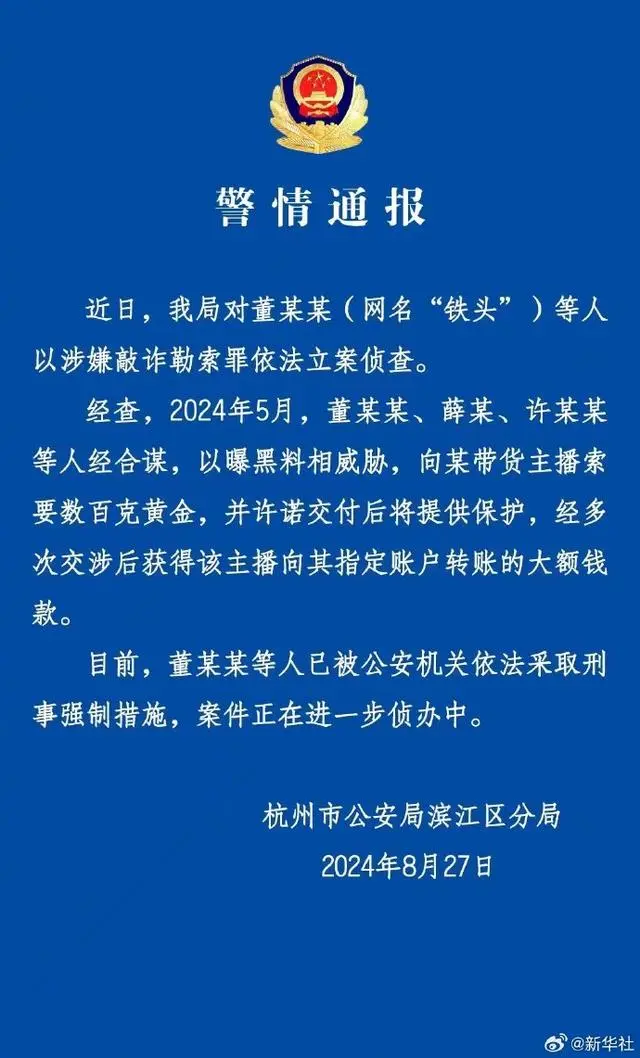
8月27日,杭州市公安局濱江區分局發佈警情通報稱,對董某某(網名“鐵頭”)等人以涉嫌敲詐勒索罪依法立案偵查。目前,董某某等人已被公安機關依法採取刑事強制措施。經查,2024年5月,董某某、薛某、許某某等人經合謀,以曝黑料相威脅,向某帶貨主播索要數百克黃金,並許諾交付後將提供保護,經多次交涉後獲得該主播向其指定賬户轉賬的大額錢款。

這個所謂的網紅“鐵頭”,最早是以打假出現在人們的視野中。2023年3月開始,鐵頭開始發佈“打假”相關的短視頻,涉及三亞海鮮市場亂象、金鑲玉抽獎騙局、老年保健品騙局等,在幾個月間迅速積累起幾百萬粉絲。可能打假還不過癮,他還到東京靖國神社,在那裏塗鴉小便,這種所謂的“愛國行為”也引發網民很大爭議。
很顯然,不論是頂着打假還是愛國的名頭,都是“鐵頭”這類型網紅為了獲得流量和利益的生財之道。在鏡頭前看似義憤填膺的表情都是精緻算計的表演,無外乎是蠅營狗苟獲得一點作秀的殘羹剩飯。這些宵小把愛國主義當成流量密碼,把民族主義用作免死金牌,但不管如何偽裝和掩飾,其本質上就是令人嗤之以鼻的流量小丑。
該網紅被逮捕,也是給這一類型的始作俑者和模仿者們敲響警鐘。網絡不是法外之地,愛國這種樸素情感絕不允許被異化成一門生意。為了自己的蠅頭小利,不僅批量生產和炮製各類謊言,還在線下進行各種作秀和表演,不明真相的羣眾長時間關注這些賬號,很容易被帶偏,在沒有充分了解事實的情況下就盲目地表達激憤,無形中成為了這類人的幫兇。
隨着我國整體實力的不斷增強,民眾民族自豪感日益強烈,愛國主義成為了當下的主流。但我們也發現,一些人開始藉着這層外衣大做文章,體現出了鮮明的逐利性質的民粹色彩。而這一現象正從網民民粹化向國民民粹化發展,悄然間演變成社會的隱疾。面對打着愛國主義旗號的碰瓷和惡意炒作行為,一些部門和企業不敢據理力爭,只想息事寧人。而這種處理方式又讓“碰瓷者”更加肆無忌憚,如此給營商環境和社會發展都造成了惡劣影響,這種情況不能再這樣繼續下去了,必須予以堅決打擊。
不僅是個人,網絡平台也應該履行自己的主體責任。不能對這類有熱度的視頻坐視不理、聽之任之。平台需要眼球,但也需要風清氣正的網絡空間。審核這類視頻的標準和次數必須要加大,並保持對輿論的正向引導。如果任由這些害羣之馬在偽愛國主義賽道上狼奔豕突,不僅影響社會穩定,更會激化矛盾對立。愛國不僅要理性更要務實,網上美好的精神家園需全民共建,“偽愛國主義”的流量鬧劇該收場了。
【流程編輯:劉佳佳 07554】
本文版權所有,未經許可,禁止轉載。
題圖來自杭州公安。