國際樞紐城市之爭,迎來新賽點 | 智庫_風聞
城市进化论-城市进化论官方账号-探寻城市路径,揭秘经济逻辑1小时前

打造“超級承運人”
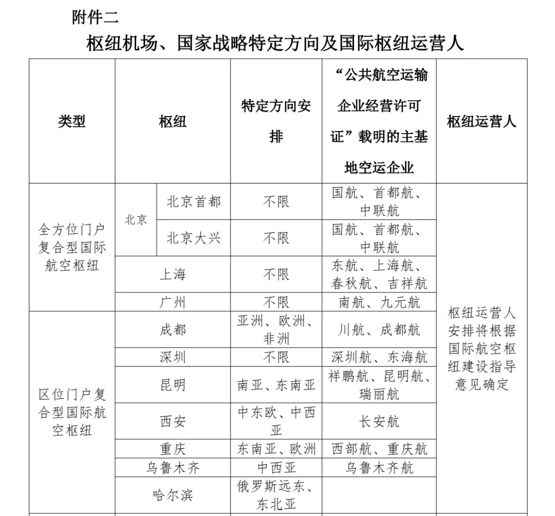
不久前,民航局、國家發改委聯合發佈《關於推進國際航空樞紐建設的指導意見》(以下簡稱《指導意見》),提出加快推進“3+7+N”國際航空樞紐功能體系建設,並點名22座城市。
當眾人的目光聚焦在機場時,可能忽略了這份指導意見還提出“打造2-3家世界級超級航空承運人”以及“圍繞樞紐運營人配置資源建設樞紐”等建設導向。
從表述上看,航空樞紐的建設與資源的配置,是圍繞樞紐運營人,也就是超級承運人的。
“承運人”指的是航空公司,“超級承運人”就是大型航司。
全球範圍內,倫敦、巴黎、新加坡等國際名城,都擁有至少一傢俱有全球影響力的超級承運人。美國二線城市亞特蘭大,更憑藉達美航空這一超級承運人,成功逆襲,成為全球航空第一城。
對於迪拜、阿布扎比、多哈這樣的後發城市,超級承運人對城市甚至國家形象宣傳,促進商務、會展等高端服務業,同樣至關重要。
國內城市如何打造超級承運人?依靠超級承運人,誰有望崛起為真正的國際樞紐城市?
01
打造超級承運人
‘超級承運人’是指具有全球卓越服務能力、創新能力和影響力的一流航空運輸企業,是積極構建民航生態圈、全面參與全球化合作的旗艦級運輸服務企業。
這是東航官方在2022年11月舉行的第二屆北外灘國際航運論壇上給出的定義。

圖片來源:新華社
其實超級承運人不是新概念。
時光撥回到20多年前,為挑戰英國航空,法國航空與荷蘭皇家航空於2003年合併,就此揭開了全球航空打造超級承運人的序幕。兩航合併優化了航線網絡,提高了航司效率,在歐陸形成巴黎+阿姆斯特丹雙樞紐格局。
中國也有過類似舉措。2002年,國航合併西南航,東航合併雲南航、西北航,南航合併北方航、新疆航。這是中國民航史上影響最遠的一次重組,形成的格局延續至今。
2018年,民航局在《新時代民航強國建設行動綱要》明確提出“超級承運人”的概念,三大航自然被寄予厚望。
目前,國航、東航、南航的運力、運量等規模指標,都已進入全球前10名。不過,在國際航線經營能力、整體盈利能力等方面,與世界一流航空公司還有較大差距。
2023年,三大航總體虧損134.23億元,其中國航淨虧損10.46億元,東航淨虧損81.68億元,南航淨虧損42.09億元。相比2022年三大航共虧損1086.87億元,實現減虧952.64億元,實屬不易。
但與國際同行相比,國泰航空、全日空、日本航空、大韓航空、新加坡航空、阿聯酋航空、卡塔爾航空等超級承運人,無一例外都實現盈利。從現實角度來説,營利是中國航司的現實需求,也是成為超級承運人的前提。

圖片來源:新華社
而且,超級承運人與樞紐機場相輔相成,帶來大量客流、物流,從而拉動當地經濟發展。無論是超級承運人,還是樞紐機場,都強調“集中”,如達美航空在亞特蘭大份額超過80%,堪稱“堡壘樞紐”。而中國目前有57家航司,三大航在北上廣基地份額都僅在40%-50%之間,市場份額較為分散。
此外,在一些地方政府的補貼下,許多二三線城市都開通了國際航線,甚至洲際航線。這造成北上廣樞紐難以形成集聚效應,各地的國際航線也吃不飽,嚴重依賴當地補貼。
在業界看來,超級承運人與全球超大航空樞紐的競爭是國際市場之爭,更是國家戰略之爭。從這個角度,打造超級承運人,隱含之意是要提升行業集中度。
02
“命運共同體”式關係
有分析指出,《指導意見》是10年來,民航局對行業未來發展影響最大、對行業格局影響最深的一份指導性文件。
其中明確提出,在國際航空樞紐機場重點遴選1-2家有基礎、有能力、有意願的航空公司作為樞紐運營人(超級承運人),引導航權、時刻等關鍵資源進一步向樞紐運營人傾斜,引導樞紐運營人依據航空樞紐區位優勢、功能定位和發展側重,優化航線網絡規劃,加強運力投入,加密航線網絡覆蓋,形成樞紐機場與樞紐運營人的有機綁定長效機制,打造航空樞紐與樞紐運營人命運共同體。
時隔數日,民航局又印發《國際客運航權市場準入和配置規則(徵求意見稿)》,對主基地認定、國際航線等作了相應安排。

圖片來源:《國際客運航權市場準入和配置規則(徵求意見稿)》
與《指導意見》一脈相承,北京、上海、廣州有三大航坐鎮,核心是強洲際、強中轉、強國際競爭力,遠程國際航線原則上合理有序向北京、上海、廣州等集中。
當然,對大國來説,大型航司不止一個樞紐。
達美航空在亞特蘭大之外,在紐約、底特律、西雅圖設有樞紐;美聯航除了總部休斯敦,還有紐約、芝加哥、舊金山樞紐。國航除了北京,成都是第二樞紐;東航除了上海,樞紐設在了西安和昆明。
除了三大航加持的北上廣,成渝同樣有較強競爭力。

圖片來源:《“十四五”民用航空發展規劃》
天府機場開通運營,讓成都成為中國第三個擁有雙國際機場的城市。去年成都旅客吞吐量也僅次於北京、上海,成為“航空第三城”。
重慶也在努力。4月1日,遼寧方大集團(海航大股東)與重慶市政府簽署一系列戰略合作協議,雙方將在建立洲際航線網絡、航空租賃等領域進一步深化合作。5月31日,方大集團八個項目小組全部入駐重慶,全力打造方大重慶航空城項目。按照重慶的規劃,2028年要開通120條國際(地區)航線,高頻次通達五大洲政治和經濟中心城市。
如前所述,航空樞紐與超級承運人是“命運共同體”式關係——機場在基礎設施、時刻容量、業務流程、服務水平等方面予以樞紐運營人全方位支持,樞紐運營人也在樞紐機場加大運力投放、優化網絡佈局、構建緊湊的中轉航班班次和航班波。
為加強這種“命運共同體”,“利益綁定”是一種常見模式,比如迪拜機場和阿聯酋航空交叉持股,新加坡樟宜機場和新加坡航空背後都有淡馬錫的影子。
國內也有這樣的案例。廈門機場最大股東是廈門翔業集團,廈航大股東之一是廈門建發集團,兩個集團都是市管國企。廈航在廈門機場有獨立的航站樓,機場為航司升級硬件、優化流程,航司在機場加密航線、增強輻射能力。
雖不在國家層面規劃的十大國際航空樞紐之列,但廈門機場已悄然成為全國第四大國際中轉機場,全國第二大國際轉國際樞紐。
03
產業的更多想象力
對城市來説,超級承運人帶來的最直觀利好是文旅。
144小時過境免籤政策深入推進,讓城市看到更多打開國際窗口的機會。航線網絡越發達,航班頻次越高,越有可能讓外國人“説來就來”。這也是為什麼,北上廣依舊是最受外國人歡迎的目的地,因為三大航這樣的超級承運人,可以源源不斷將世界各地的人送往北上廣。

圖片來源:新華社
除了文旅,有追求的城市想得更遠。
憑藉阿聯酋航空和迪拜機場的打造,迪拜國際形象不斷提升,貿易、物流、會展、金融等高端服務業次第生長。
迪拜的經驗,被多哈(卡塔爾航空+多哈哈馬德機場)、阿布扎比(阿提哈德航空+阿布扎比機場)一再複製。
受此激勵,沙特新成立利雅得航空,出手就豪擲350億美元買飛機。作為配套,沙特計劃建造世界最大的機場——薩勒曼國王機場。新機場規劃了不少於6條平行跑道,到2050年運送旅客1.85億人次。
超級承運人和機場帶動的並非只有服務業,還有製造業。
新加坡航空的成功,帶動了樟宜機場的繁榮,出現了配套的航空維修產業。普惠、羅羅、龐巴迪、空客、貝爾、古德里奇等國際著名公司紛紛將維修廠設在新加坡,並不斷擴大規模、擴展維修深度。
以航空運輸維修為突破口,新加坡逐步發展到少量設備與零部件生產。一些世界著名的航空運輸產品供應商,選擇新加坡作為部分產品製造與維修的基地,逐步增大投資。
藉着東風,新加坡拿出自己最擅長的工業園模式,順勢引導企業轉移到實裏達機場的航空園。官方發佈數據顯示,實裏達航空園年產值已達80億新元,並保持10%的增長速度。擁有羅羅公司除英國本土以外最現代化的海外工廠,也是普惠公司除美國本土外唯一的發動機風葉生產地,逐漸成為全球重要的航空發動機製造中心。

圖片來源:新華社
對照新加坡從0到1,會發現重慶航空城的意味深長。
方大集團與重慶重點打造的重慶航空城,配套制定了“12341”計劃。除了打造1個國際總部和客貨2個主力基地航空公司,還要引進3個臨空產業項目,補齊壯大4個航空強關聯產業,新建1家綜合物流服務企業。其中就涉及航空器大修、飛機租賃、飛機拆解等。
無獨有偶,2019年,當國產大飛機C919還在研發中時,中國商飛就在成都成立了國內唯一一家分公司。此後,商飛多個項目和機構落子成都。今年7月,空中客車飛機全生命週期服務項目也在成都雙流動工,將開啓飛機綠色循環經濟新模式,填補中國航空產業鏈末端空白領域。
產業的更多想象力,還將次第打開。
文字 | 肖純