孟知祥,反跡初顯(下)|閒話殘唐五代_風聞
大卫的平行宇宙-1小时前
一.引言
在天成元年(公元926年),儘管後唐的狀況極為糟糕,但已經起了反意的孟知祥依舊不敢顯露半分反跡——畢竟,初到貴地的孟知祥也得花費大把精力瞭解、滲透、掌控這片地盤;否則,其命運又能與康延孝有何區別呢?
但,隨着天成二年的到來,已經與西川打成一片的孟知祥支稜起來,不再對李嗣源唯唯諾諾了。


我是大衞的平行宇宙,歡迎關注!
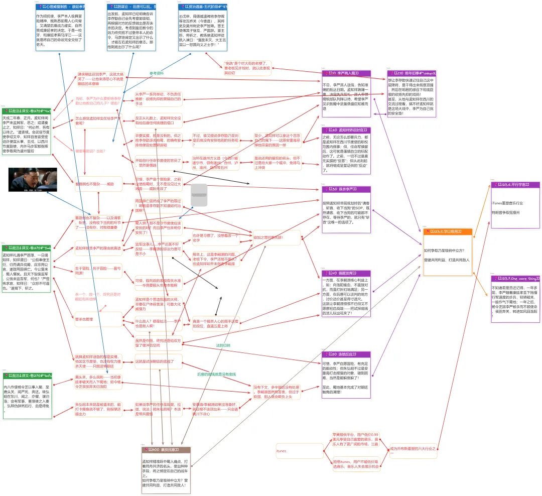
二.歷史故事1.李嚴再入蜀
春,正月。孟知祥收到線報,得知李嚴入蜀。
作為前一年的風雲人物,李嚴的傳奇故事還一直在蜀地流傳。對其再次入蜀之目的,孟知祥只用腳後跟也能想清楚明白,這讓已經動了據蜀自立心思的老孟極為惱火,開始琢磨如何避免李嚴愚弄王宗衍的故事發生在自己身上。
不少人建議:乾脆上書朝廷,讓陛下召回攪亂分子李嚴!
這就純粹是胡出主意了——朝廷派李嚴入蜀,本意就是要噁心你,怎麼可能因為一封奏疏就收回成命?因此,早就想明白這的孟知祥直接否了這個建議,大氣的表態:用不着整這些虛頭八腦的,我自有安排。
儘管手下沒幫上什麼忙,但孟知祥內心更多的還是滿意——能公開反對朝廷插手蜀地事務,説明這羣人已經自覺不自覺地跟自己站在了一起,李嗣源這個法理上的共主反而成了這些人的共同敵人。
不日,李嚴派人送信,告知準確的抵達日期。孟知祥躊躇一番,決定先兵後禮,派人率精鋭部隊列陣以待,希望李嚴見識到蜀中的煌煌武備,能知難而退。
對此,已數次出使蜀地的李嚴不以為意——畢竟是見識過大場面的冒險家,只靠恫嚇,是嚇不倒他的。
李嚴沒被嚇到,可就嚇到蜀中百官了,紛紛暗示孟知祥:老闆,你這招式不好使啊!咱們是跪啊?還是跪啊?我可提醒你,要跪得趁早,晚了可就晚了!
孟知祥微微一笑:早先,我是【救過李嚴】(A)一命的。本以為見到我軍的威武雄壯,他會念着我的恩情,不再為虎作倀!既然他錯過了我給的機會,那就等我從容走好第二步吧!
2.孟知祥矯詔封官
恰在此時,武信節度使李紹文過世。
武信軍鎮,領有遂、合、瀘、渝、昌等五州,治所在遂州方義縣(今四川省遂寧市),絕對是孟知祥的卧榻之側。已經起了反意,且自己就是“摻沙子”小能手的孟知祥當然不能允許朝廷派人過來“酣睡”。
只是,眼下的孟知祥還沒有完全做好戰前準備,是沒辦法直接與朝廷撕破臉皮的。眉頭一皺,計上心頭!
想當初,李存勖派孟知祥赴蜀之際,為了處置權勢熏天、威望大增的郭崇韜,曾經口頭許他“便宜行事”的權力。
為了證明李存勖刻薄寡恩,李嗣源也在官方層面統一了口徑,確認孟知祥的確是帶着密詔赴蜀的。只是,這裏所謂的便宜行事,其對象是郭崇韜。郭崇韜被殺後,依據“皮之不存,毛將焉附”的原則,那份口述密詔其實就隨之失效了。
但孟知祥卻有”召喚陰兵“的大能!臉不紅心不跳地當眾宣佈:
為穩定蜀地安全,先帝密詔,要我便宜行事。
如今李紹文新故,武信軍鎮不可一日無主,正是需要我臨機決斷之際。
西川節度副使、內外馬步軍都指揮使李敬周智勇雙全、用兵如神,可代掌武信。
大家夥兒都是千年的狐狸,能不清楚自己老大在演聊齋?但這事兒上利孟知祥、下利蜀中百官,誰會跳出來唱反調?

壬戌(初十),孟知祥頒佈任命遂州留後的文書,催促李敬周趕緊出發,面對夜長夢多!隨後,才不慌不忙地上書朝廷,表示事急從權,請陛下以大局為重,就從了我吧!
感嘆
之前,無論如何“槍口向內”地部署兵力,都還能洗白成孟知祥在西川節度使的職權範圍內做事;但,任命軍鎮留後,這可就是藩鎮自立的標配動作了——之前,一切不過是查無實據的“反意”;但從此刻起,全都坍縮成呈堂證供的“反跡”了。
值得一提的:有意無意間,蜀地百官已經上了孟知祥的戰車,只能與其共進退了!
*這對已經發生過的歷史不再有任何影響;但對正在創造歷史的諸君而言,顯然可以打上“供參考”的標籤。
3.誅殺李嚴
李嚴畢竟是上國天使,在招待禮數上,孟知祥是一點兒也不會失禮的。
只是,無論是之前孟知祥的救命之恩、還是如今的低姿態,都不足以改變李嚴對此行任務的初衷。
按照孟知祥早前規劃好”請客、斬首、收下當狗“的SOP,既然李嚴已經用行動做出了回應,孟知祥知道是該啓動”斬首“流程了。

對此,李嚴毫無所覺,直到某一天,孟知祥撕下了一直用來麻痹對手的面具。指責李嚴:
早先,老哥奉旨入蜀,一回到洛陽,就力主李存勖舉兵平蜀。結果呢?前蜀亡國、李存勖失國!
如今,老哥又來蜀地,以你過往之作為,蜀中百姓實在難以心安啊!
今上甫一登基,就明令罷廢監軍制度,為此不惜背棄仁厚之名而大肆捕殺宦官。蜀地哪裏做得不好?值得特殊對待!
怎麼評價孟知祥這套説辭呢?
要説實事求是吧,其中不乏混淆是非之詞,比如:李存勖因平蜀失國——那是李存勖自己治理國家失當,李嚴有啥責任?蜀人難以心安,那不正是身為西川節度使的孟知祥應該出面解決的事兒嗎?怎麼也扯到李嚴身上!
要説胡攪蠻纏吧,其實出於維穩考慮,李嚴的確不應該來;即便非來不可,也實在不應該掛着李嗣源明令罷廢的監軍title。
但是,這些問題都是李嚴的鍋嗎?説到底,不過是孟知祥殺人誅心之語!也許,正因為被誅心了,一向以硬漢形象示人的李嚴在真正的刀斧手面前,還是崩潰了,希望老夥計能給一個活命的機會。但是,卻被孟知祥以”不殺不足平眾怒“為由回絕了!
上國天使一死,蜀人就只能直面李嗣源的怒火,為了提高活命概率,只能被孟知祥”收下當狗“!
4.借題發揮(1)PUA後唐系官員
隨後,孟知祥讓左廂馬步都虞候丁知俊出列。看着已經面如死灰的丁知俊,孟知祥先來一記殺威棒”當初,李嚴奉旨出使前蜀,你是他的副使。“聞言,丁知俊差點兒癱倒在地。
孟知祥高高舉起卻又輕輕放下”但李嚴終究與我故交情深,實在不忍他暴屍荒野。我公私分明:於公,必殺之;於私,則應妥為安葬。兄弟,你們也共事一場,這事兒就交給你辦吧。“
沒有獎勵,只是不懲罰!
這就是孟知祥的用人之道:先極限壓低預期,再給予出乎意料的獎勵,讓手下在大喜大悲中,心甘情願地接受自己的PUA。
儘管孟知祥的手段十二分的卑劣,但不妨礙他成為一個傑出的營銷大師——無論是在屍體旁叫出丁知俊的氛圍營造、還是先抑後揚的話術、亦或公私兼顧的堂皇藉口,每一項都是沒有二十年功力做不到的!組合在一起更是打出了1+1>2的絕佳效果!這擺拍手段,對上五星上將麥克阿瑟也不遑多讓!

(2)顛倒黑白,試探朝廷底線
西川畢竟還是後唐的藩鎮,孟知祥再跋扈,也沒有權力擅殺使者。但早有謀劃的孟知祥再次使出混淆是非、顛倒黑白的陰招,給朝廷打報告,稱:”李嚴矯詔,要求我回洛陽述職,又對士卒胡亂許諾,極大攪亂蜀地軍政工作的正常運行。為穩局面計、為國除賊計,已明正法典。不用謝!“
且不説報告內容完全鬼扯,咱們退一步,就算假設李嚴的確幹了這些抽象的事情,作為軍鎮話事人,孟知祥確實有權力綁了李嚴,交給朝廷審訊。但李嚴畢竟是上國天使,就這麼直接殺了,然後單方面出具所謂審判記錄,就完全是僭越了!
這就是孟知祥狡猾狠辣的地方
一方面,對待李嗣源不可能讓步的核心利益,如:向洛陽輸血,不直接對抗,而是打折扣地滿足;另一方面,在後唐可以談判的地方,儘量討價還價甚至得寸進尺。
這就讓李嗣源恨恨不已但又不願意輕啓戰端——把試探底線的活兒玩出花來了!
*這對已經發生過的歷史不再有任何影響;但對正在創造歷史的諸君而言,顯然可以打上“供參考”的標籤。
5.連鎖反應(1)楊令芝驚懼回洛
消息傳遞得極快!同樣出差到蜀地的內八作使楊令芝於途中獲悉:孟知祥以極為離譜的理由處死了李嚴。用不着多做思想鬥爭,惜命的楊令芝就換了一個方向進攻——還是回洛陽保命要緊。
(2)朱弘昭中止任務
與此同時,消息也傳到東川。朱弘昭也開始對自己的命運感到不安,一直琢磨着如何能合理合法地返回家鄉——他來東川,可不是出差,而是做節度副使,不得朝廷調令就脱離職守,就算回家,一樣逃不掉死亡的命運。
對朱弘昭而言,幸運的是董璋也不希望自己有身邊有這麼一個朝廷安排的副手。朱弘昭畢竟是一鎮的二把手,起碼的親兵衞隊還是不缺的,很是能給董璋製造些不大不小的麻煩。
如今意識到朱弘昭並無久留之意,便託詞”有軍事,董璋使之入奏“,打發他立馬滾蛋。朱弘昭喜出望外,假意推辭一番,趕緊快馬加鞭離開東川!
如果説李嚴的任務是觀察、拉攏乃至説服孟知祥;那安重誨給朱弘昭的考核指標就是以武力震懾董璋。
可惜,李嚴自願冒險,有充足的能動性;但朱弘昭不過是安重誨打擊報復的對象,碰到困難,當然是能躲就躲了!
至此,蜀地基本完成了對朝廷觸角的清理!零和博弈中,對手的任何收益,都意味着自己的等額損失。蜀地的勝利就是朝廷的損失。
如果按照史書不提多為善終的潛規則,不等命令就擅自中止任務的楊令芝多半沒有受罰。這麼一看,有進取心的李嚴被殺,朝廷沒有反應;想逃課的朱弘昭藉故返回洛陽,朝廷沒有後招;膽小怕事的楊令芝沒完成任務,同樣未被追責。如果你是孟知祥、董璋,還會對這樣的朝廷心存敬畏嗎?
李嗣源當然有他的難處與苦衷,但是,面對藩鎮赤裸裸的挑釁、面對官員肆無忌憚的消極逃避,把軟弱與妥協直白地寫在臉上,始終毫無作為——只能説,統一天下的水太深,你把握不住!
如果實力不足、把握不高,壓根就不該主動挑釁
而更讓人難以苟同的,是安重誨在削藩一事上的志大才疏——對蜀地所謂的試探、挑撥無動於衷,就是直白地昭告天下:朝廷的底線就是沒有底線。
敲黑板,劃重點
隨着自己在逐步坐穩了西川話事人的寶座,孟知祥清楚,想要百尺竿頭更進一步,真的有資格挑戰後唐,就得徹底將西川上下收為己用。
為此,孟知祥精準踩中蜀人痛點,打着同舟共濟的名頭,使出種種手段,將之綁定在自己的戰車上。
如何爭取乃至吸納中立方?營建共同利益、打造共同敵人!

三.眉批A.【救李嚴一命】
在救過李嚴這事兒上,孟知祥倒真的沒有撒謊——那是乾化二年(公元912年)的事情了。
彼時,已經是朱温生命的最後一年,年邁且多病,之前戰績彪炳的後梁太祖已經沒有什麼野望與擔當了,原本攝於其淫威而投靠後梁的河朔諸鎮審時度勢,開始在梁晉之間左右搖擺。
李嚴,時任莫州刺史,便在這種大背景之下,順水推舟地投降了周德威。
李存勖早就聽説他“涉獵書傳,便弓馬,有口辯,多遊藝,以功名自許”,便安排他給自己的寶貝兒子李繼岌當老師。
按照一般的劇情,這種殊榮對一個降將,還是以叛逆聞名的河朔地區的降將而言,理應難以拒絕。但李嚴是正常人嗎?老哥從來就不走尋常路——一把將李存勖遞過來的橄欖枝丟到九霄雲外!
李存勖可是體面人,哪裏能允許別人不體面——當場翻臉,準備斬了不知好歹的李嚴。時任教練使的孟知祥得到消息後,慌的鞋都沒來得及穿——這是個爛大街的老梗了,據説曹老闆聽説許攸來投時,也亢奮得“免跣”會見——趕緊跑過來勸諫老闆,認為天下未定,不宜因怒而殺降將!這才保下了李嚴。
華夏史書個頂個都是大部頭的鉅著,超大的工作量致使某些在史官眼中不太重要的事件都被一筆帶過,後人難以一窺全豹。
李嚴這事兒便是如此。我們既看不到他拒絕的理由,也不知曉後續的處罰。反正,資治通鑑中,李嚴的再次登場,就是他出使前蜀的高光時刻——這待遇,妥妥的NPC啊!
如果,我是説如果,讓我猜測李嚴拒絕的理由,我能想到的,大概有兩點:
盛名之下,其實難副
從史書對李嚴的記載看,儘管他的確辯才無礙、文采斐然,但似乎沒有表現出對書傳的精通——不排除這個標籤其實是他給自己打造的虛假人設。
面對李繼岌這個板上釘釘的李存勖繼承人,是沒辦法長期造假的。所以李嚴只能“獻醜不如藏拙”了!
精心策劃的營銷方案
從後來李嚴敢於反覆入蜀的經歷看,此人是個不折不扣的冒險家——甚至,説他是投機分子,也算不得過分。
這麼一個人,如果想讓李存勖快速記住自己這中層降將,是幹得出來“假意頂撞,然後在明君的感召下徹底臣服”的欲揚先抑的戲碼!
甚至,從他與孟知祥在西川的交流過程看,搞不好孟知祥就是這場大戲中,李嚴為自己找的安全墊——激怒李存勖只是手段而非目的,李嚴可並不想就那麼糊里糊塗的噶了!

四. 參考資料:
司馬光【資治通鑑】
歐陽修【新五代史】
薛居正【舊五代史】
胡三省【通鑑音注】
心理威懾制勝-康延孝奔襲、郭崇韜勸降,平蜀順利|閒話殘唐五代(https://www.163.com/dy/article/J5KBBOI105562BHM.html)
陰謀論 - 後唐可以亂,郭崇韜必須死|閒話殘唐五代(https://m.163.com/dy/article/J7FRNNVC05562BHM.html)

特別聲明:事實上,當我閲讀歷史的時候,其實質就是開啓了一個平行宇宙;而當你閲讀本文的時候,其實質也是進入了一個平行宇宙。在這個平行宇宙中,如果你發現了錯誤,請及時指出、不吝賜教,那將是你我持續進步的原動力;如果你受到啓發,不妨關注、點贊、轉發,去激發更多的人。
文中部分圖片源自網絡,特別感謝辛苦製作、上傳的網友!如有侵權,請聯繫刪除!