廣東佛山三名員工疑因講粵語被罰款5000元 律師:用人單位沒有罰款權
guancha
2月21日,網傳廣東佛山一家公司有三名員工因工作期間使用粵語進行交流,被公司罰款5000元。據網傳處罰通知顯示,公司方面認為員工未遵守公司內部實施的普通話溝通政策,因此採取了相應的處罰措施。對此,新黃河記者致電網傳截圖顯示的佛山市嶼旭置業有限公司,但未有人接聽。律師認為,用人單位沒有罰款權,且公司內部管理規定出台,需按照相應程序,與工會或者職工代表平等協商確定才能對員工適用。21日下午,當地人社部門回應稱,暫未接到有關投訴,若有投訴將按流程處置。
2月21日,網絡上流傳了一則《關於加強普通話溝通處罰通知》(以下簡稱《通知》)。該《通知》提到,根據公司規定,自2024年1月1日起,公司內部正式實施國語(普通話)溝通政策,以促進工作環境的統一性和溝通效率。但有個別員工未能遵守規定,使用非國語(粵語)進行工作交流。

網傳公司處罰通知
“為確保所有員工理解並遵守公司政策,維護公平和專業的工作環境,我們必須對違反普通話溝通政策的行為採取相應措施。”《通知》中稱,經調查有三位同事在工作期間使用粵語交流,違反了公司的溝通管理規定被處罰。其中,何某某被罰3000元,賴某某被罰1000元,黃某某被罰1000元。公司方面認為,此次處罰旨在提醒並警告所有同事,公司對於任何違反溝通政策的行為都將採取堅決措施。《通知》落款為“嶼旭置業有限公司管理層”,時間為2024年2月20日。
此外,另一則相關視頻顯示,公司一名高管在管理層羣內表示,“講粵語是個非常不好的習慣,尤其是何某某,身為主管犯這種低級錯誤,這次先罰款3000(元),如果再有下次的話就降職處理。”

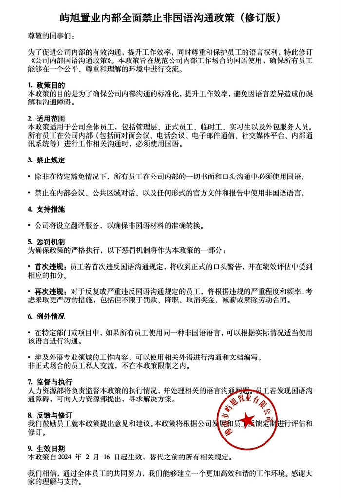
嶼旭置業內部全面禁止非普通話溝通政策全文
網傳視頻和截圖發佈後,網友幾乎是一邊倒的“討伐聲”。有網友認為,法律上沒有任何規定稱工作期間不能講本土方言,且通過本土方言更能提高溝通效率,質疑公司在“變相罰款”。不過也有網友表示,對於一些聽不懂方言的同事,若其他同事用方言溝通,的確不益於工作交流。
2月21日,新黃河記者致電嶼旭置業有限公司,但其註冊登記電話一直未能接通。同日,記者致電佛山市人力資源和社會保障局,未得到回應。隨後,記者又致電了佛山市禪城區人力資源和社會保障局,工作人員表示他們暫未接到相關投訴,“接到後我們會按流程處置。”
山東豪德(濟南)律師事務所律師趙宗豔在接受新黃河記者採訪時表示,企業為了進行正常生產經營活動,依法享有用工管理權,為打造自身企業文化可以提倡員工説普通話或者方言,也可以出台一些內部措施和規定,但是這一內部規章的出台,必須依法制定、公示和實施,尤其是在制定、修改這種直接涉及勞動者切身利益的規章制度時,應當履行相應的程序,如應當經職工代表大會或者全體職工討論,提出方案和意見,與工會或者職工代表平等協商確定才能對員工適用。“此外,用人單位對勞動者的管理權不具有行政法上的性質,不具有懲罰勞動者的內涵,沒有罰款權,在執行中也不能因為説方言的問題就罰款或開除員工,説方言也不屬於解除或終止勞動合同的法定情形。”

網傳公司的登記信息
公開資料顯示,佛山市嶼旭置業有限公司成立於2022年,位於廣東省佛山市,是一家以從事房地產業為主的企業,企業註冊資本50萬元人民幣,法定代表人為劉某傑。
(記者:李震)