“西方天天在非洲唸叨中國怎麼樣,但中國又沒殖民過我們”-唐曉園
guancha
【本文轉自公眾號“星船知造”,作者/唐曉園】
01. 霧靄中的村莊:一些變化和奇怪的事
多年來,一貧如洗的村莊緊挨着一座富可敵國的金山——剛果(金)的基桑富銅鈷礦山(Kisanfu\KFM)。自2003年以來,這座資源稟賦極高的銅鈷礦一直沉睡在草木葱蘢的森林裏。
它和不遠處的全球最大銅鈷礦山之一騰科豐谷魯美礦(TFM)並列為中非盆地兩顆最璀璨的寶石,始終在美國礦業巨頭自由港公司(Freeport-McMoRan)的口袋裏。
和一代代的村民一樣,Mayeba村的姑娘Jacquie從不在意誰是KFM礦山的主人。
礦山曾被比利時人捏在手裏,然後兜兜轉轉是美國自由港。可這和自己又有什麼關係呢?——無論主人是誰,周邊的村子一樣沒有電,也沒有路。
金山腳下的村莊永遠被籠罩在無邊無際的暗藍色月光裏。
月色下先是Jacquie的父親,他是村裏男子中最懂得挑選木炭的,知道如何通過紋理選出上乘木炭去賣錢。然後月光下男人的臉變成了Jacquie的丈夫,他幹活從不惜力氣,但他的孩子吃不飽飯。再然後,不出意外的話,月光下的男人就會變成Jacquie的兒子們。
那是一種世世代代絕望的藍,就像此地盛產的藍銅礦的顏色。
但今晚,Mayeba村的月色不太一樣。它不再是一盞年久失修的殘燈,不再佝僂着,而是努力靠向大地,為新老朋友們多貢獻一點亮光。
變化是從幾年前中國人來了之後發生的。
前幾年,Jacquie注意到村裏來了幾張陌生的東方面孔。每個人都戴着一頂白色或者黃色的安全帽。有人告訴她,一家中國企業從美國人手中接手了TFM、KFM兩座礦山。
很快村裏的中國面孔越來越多。經常還有戴紅帽子的中國人來到村裏,和他們一起的有幾個黑皮膚的當地人,大家一起拿着圖紙比劃着。有見多識廣的村民説,紅帽子最大,是管黃帽子和白帽子的。
Jacquie此前從沒見過戴安全帽的美國人。據説他們都住在首都金薩莎寬敞、明亮的樓房裏,從不會踏足沒水沒電的鄉村。

非洲城市街景unsplash
中國人和當地人的交流常連説帶比劃,但Jacquie覺得這倒也不是什麼問題。因為村子很快就有了乾淨的蓄水池、通了電、修起了路,然後是衞生和教育——村裏開始宣傳治瘧疾、打疫苗、開掃盲班。中國人還教村民們如何用尿素和氮磷鉀化肥更好地種植玉米。

坦桑尼亞魯菲吉河畔pixabay
Jacquie淡藍色的工裝在牀尾疊放整齊,反射出更多歡快的月色。
中國人來了之後,兩座礦山的開發速度大大加快,成千上萬噸的礦石和物資往來於礦區和德班港、達累斯薩拉姆港之間。礦帶公路變得日益繁忙,道路兩邊用幾根棍子支起架子,上面罩塊塑料布的簡陋“房屋”不見了,更多磚房建造了起來——Jacquie和村民們漸漸明白了,只要礦區繼續獲得發展,日子就能越過越好。
過去,當地人祖祖輩輩的謀生方式不外乎兩種:或成為高風險的當地“手抓礦”產業鏈的一環,或靠燒製木炭度日。
現在,Jacquie成了礦區的保潔員,丈夫向中國師傅學習設備維修技術。孩子們在中國企業建設的鄉村小學讀書。和此前你方唱罷我登場的美國人、比利時人不同——就算以後中國人走了,丈夫也會擁有一門手藝。
而孩子們接受了教育,或許有一天,他可以走出這片連綿的山脈。
一個萬里之外的企業來幫助自己的家鄉可持續發展,這樣的事在她的記憶裏從未有過。
只有在一些霧色最濃的夜晚,Jacquie才會驚醒。一些事讓她不安。
一次,幾張生面孔來到Mayeba村,他們問村民一些怪問題——中國企業的到來是否影響了村民的生活?中國企業是否破環了周邊的環境?
有人告訴她,這些人都是一家NGO組織的。
有時,是當地流傳的關於中國人的之鱗片爪。有人説中國人正在壓低礦石的價格,這種過低的價格會對剛果(金)造成掠奪。
有時,是自己不爭氣的同胞。在離KFM礦山不遠的TFM礦山周邊,一些外來户一聽到中國企業要在那裏開發土地,就立馬拖家帶口,用茅草飛快搭出幾間“房屋”,等着“拆遷”。
而Jacquie最擔心的事,還是發生了。
就在一切蒸蒸日上的時候,中國礦企在剛果(金)的營商環境突然惡化。
2022年7月,TFM礦區的產品被剛果(金)政府禁止出口,幾十萬噸的產品在礦區堆積如山。
TFM和KFM兩座礦山相距不遠。Jacquie知道,幾乎整整一年,TFM礦區沒有任何收入。雖然所有剛果(金)工人還是照常拿到了中國企業發放的工資,中國人對社區建設的投入也在持續。可中國人不可能是過來搞慈善的——生活好不容易好起來,如果中國人熬不住,走了怎麼辦?
這一切都讓Jacquie感到困惑——過去,金山腳下代代都是窮人。現在,非洲的青山從未改變,但只有中國人來了之後,稀有的礦石才真正被兑換成了這片土地上的醫院和學校、道路和水電,也第一次這樣實實在在改變了她的生活。
是什麼矇住了人們的眼睛?
02. 青山的秘密:我們正面對怎樣的非洲
今天,與其説是正“全球找礦”的中國礦企在面對一個複雜的非洲,不如説,中國企業和Jacquie這樣渴望發展的剛果(金)人民,正共同面對一個複雜的非洲。
它的滿身傷痕從不由中國造成。但當你靠近它時,就要揹負它的苦難與沉重,周旋於它的計謀與狡黠。而那些把它傷得千瘡百孔的人正繼續製造迷霧,想再次矇住它的眼睛——拖慢你和它攜手前行的腳步。

pixabay
非洲遼闊、勤勞的一面由無數Jacquie這樣的勞動者組成。這也是非洲大陸真實的底色。
2016年,當Jacquie一家還在靠燒製木炭度日時,中國地質專家張利偶然路過了TFM礦山。
他對這座世界級鈷礦聞名已久,但見到T礦的第一眼,張利的心跳開始加速。那是一種世界上最先進的打印機都無法複製出的顏色,孔雀石般的山體在耀目的陽光下閃閃發亮。山體中閃爍着的綠色部分是品位最好的銅,藍色部分是品位最高的鈷。像俠客遇寶劍、酒鬼逢佳釀,張利從未像這一刻這樣羨慕擁有礦山的美國人——“當時,我那叫一個眼饞!”
幾天後,張利聽到了一個令人震驚的消息,一家中國礦業企業從美國人手中收購了TFM礦。
他第一次注意到這家企業的名字:洛陽鉬業。

洛陽鉬業在非洲的礦場洛陽鉬業
洛陽鉬業在2016年至2020年間陸續從美國自由港手中收購了TFM、KFM兩座礦山。
2021年2月,張利再次來到盧本巴希,山就這樣躺在他的面前。這一次,張利的身份是洛陽鉬業TFM首席建設官,他的使命是進一步喚醒這個在中非大地沉睡的巨人——TFM混合礦開發。
今天,在中非人民共同的建設下,伴隨着礦山的甦醒,全世界都可以看到的是——中國企業已在山脈間開拓出新的疆域。從高處往下看,一排排整齊的建築在陽光下如同電路板上閃着銀光的點和線。
在它之上,礦山正進入前所未有的高效生產——憑藉T礦和K礦的銅、鈷產量,洛陽鉬業在2023年首次超越礦業巨頭瑞士嘉能可,坐上全球鈷產業C位,並在2024年成為全球最大銅增量來源。
和洛陽鉬業先後來到這片土地上的,還有中國五礦、中國有色、金川集團、紫金礦業等中國礦企。在與剛果(金)接壤的贊比亞,中國有色上世紀就通過競標獲得了贊比亞謙比希銅礦的經營權,並將這座在英國人手中幾近荒廢的礦山建設成非洲首座數字化礦山。
但在世界看不到的那一面,是巨大成績背後,中國企業正共同面對非洲積貧積弱導致的建設挑戰。
沒有人有資格説一個能徒步往返幾十公里土路去找活兒乾的非洲人是“不勤勞”的,但多年貧窮把他們世代鎖死在窮鄉僻壤,無法獲得現代職業技能。這就導致了——
一方面,非洲整體的僱傭率很低。
但另一方面,遠道而來的跨國企業不得不面臨缺少成熟工人可用的局面。
此外,這片大陸工業基礎薄弱——非洲土地面積相當於中國、印度、美國和歐洲大部分面積之和,但其鐵路網絡沒有比法德兩國鐵路總和大多少。非洲開發銀行數據顯示:非洲大陸鐵路總里程僅8.4萬公里,且較集中於北部和南部非洲——在地處中非的剛果(金),所有來到此處的企業就不得不忍受它低得可憐的運輸效率和貧瘠的物資。
我們查了查公開信息,中國企業這些年在剛果(金)工作最大的挑戰之一是“物流保障”。比如,洛陽鉬業位於剛果(金)加丹加省的TFM礦區和KFM礦區都距離港口很遠,企業要面對沿途運輸距離長、不可控因素多等挑戰。
同樣,紫金礦業在建設位於加丹加省的科盧韋齊銅礦時,所有工程所需機械、建築用品、員工日常生活用品也都要依靠進口——非洲主要港口南非德班港的罷工、拖延、延誤都是家常便飯。
公路、鐵路、港口等基礎設施不足,也令非洲國家之間的商品交易成本增加了30%至40%。

非洲的貿易港口pixabay
那些造成了非洲“資源詛咒”的人,卻試圖甩鍋給中國。
美國財政部長耶倫在訪問非洲時,就稱是中國“造成了非洲國家債務危機”。
實際情況呢?
Jacquie的孩子們在中國企業建造的鄉村學校讀書了。有一天,他們會知道問題的答案。
二戰前,關於非洲的密謀是公開的——非洲是被殖民者反覆易手的歐洲“血包”。非洲大地的國境線橫平豎直——分割這片大陸的不是河流和山脈,而是1855年那場沒有一個非洲人蔘與的柏林會議:原本屬於同一個種族的非洲人被分到了不同國家、敵對部落則被刻意分在了一起。
就這樣,坦桑尼亞“分”到了黃金和鑽石,贊比亞“分”到了銅,全球70%的鈷礦在剛果(金)。
殖民者愉快的來了,説此處是狩獵者的瓦爾哈拉。他們滿意的走了,帶走了錫、鋅、銀、鎳和帶血的鑽石,只留下非洲大地一貧如洗。
二戰後,世界各地民族解放運動風起雲湧,關於非洲的密謀不得不變得更為隱蔽——
世界在上世紀70年代進入以美國為絕對主導的新自由主義全球化。但説是“全球化”,卻從不真正包含非洲。
埃塞俄比亞裔學者梅拉庫 (Tegegn Melakou)説,“從20世紀60年代以來40年的發展經驗證明,市場全球化加深了非洲的貧困化。”
他指出了一個被忽視的事實——非洲人發展的能力被有意識的剝奪了。
一方面,非洲大陸近幾十年看似接受了來自歐美的資金幫助,他們卻從未真正幫助非洲建立起工業化所需要的基本力量:教育、基建。
比如美國國會於2018年承諾為非洲提供600億美元資金支持。到2020年3月,該機構籌集的80億美元已被花完——全部用於金融和保險領域,而非基礎設施建設。
另一方面,非洲債務問題由來已久。發達國家的大多數歐洲債券息票率低於2%。而非洲國家在2013~2019年發行的十年期歐洲債券息票率處在4%~10%的區間。為新的債務危機埋下隱患。一些非洲國家只能在國際市場上借新債還舊債。
這就是Jacquie所疑惑的那個問題的答案——為什麼金山腳下,代代都是窮人?
因為她的國家先被殖民者吃幹抹淨,又被世代鎖死在“資源國”的角色。
非洲的第二重面貌則更為複雜。如同一隻陰晴不定的獸,它狡黠、多變、貪婪的一面塑造了這片土地錯綜複雜的營商環境。
造成這一切的原因,也恰恰可以用來回答Jacquie的另一個疑問:為什麼礦石從未像今天這樣被兑換成剛果的電力、醫院和學校?
因為過去多年裏,它們被兑換成了離岸空殼公司暗網、天價的政客居間費用、媒介喉舌以及各自為政的税收系統。
比如,美國曾在剛果(金)展開排他性佈局,扶持牽線木偶蒙博託。美國向剛果(金)豪擲的八億美元,大部分都塞進了時任總統蒙博託的口袋。
在美國作家Adam Hochschild的筆下:在美國和剛果(金)的蜜月期,將軍們靠變賣噴氣式戰鬥機紙醉金迷、士兵靠設路障收取過路費讓日子滋潤、而給百姓使用的公共服務則幾近癱瘓。
又比如,和中國援非方案是“資源融資基礎建設”(RFI;也可理解為基建換礦石)不同,美國的方案是“官方開發援助模式”(ODA):即國際組織或發達國家向被開發國家提供具有優惠性質的貸款。
兩者最大的區別在於:美國ODA模式並不在乎非洲薄弱的基礎建設該如何消化這筆鉅款。這種砸錢行為保護了“錢袋政治”,使腐敗問題變本加厲。
拉長時間線看,事實很清楚了——
正是西方部分國家在非洲多年“耕耘”所造成的混亂和貪腐,孕育了今日剛果(金)肆虐的非法盜礦、層層低效的物流關卡、貧富差距巨大的社會割裂以及由此而來的種種安全和效率問題。
而其培養的喉舌和錯綜複雜的利益網,也讓今天關於中國的謊言在非洲仍有一定的生存土壤。
但就像養蠱人終遭反噬一樣——歐美一手造成了非洲脆弱的國民經濟、複雜幽深的營商環境,這樣的非洲,最終連他們自己都忍受不了——
自2012年開始,美國對剛果(金)的FDI財務交易額逐年遞減。2021年,美國與非洲的貿易額已縮減至640億美元的低水平。
企業層面,2016年,伴隨着自由港公司梭哈石油失敗、美國企業在剛果(金)特殊環境下無法擴大產能等多重原因——TFM被美國擺上了貨架。四年後,自由港再次拋售KFM。
2021年11月,由三屆普利策獎得主埃裏克·利普頓領銜,《紐約時報》推出長篇報道講述洛陽鉬業收購TFM的故事。
報道中,時任自由港總裁凱薩琳·L·奎克説,“他們(洛陽鉬業)的行動比任何人都要迅速。”
可以説,剛果(金)兩座世界級銅鈷礦山在中美企業之間易手,除了中企的魄力和眼光,另一個很大原因是:
在非洲棋盤上行軍,美國向來短視——當他認為此地再無利用價值後,便把滿目蒼夷的剛果視為棄子。
但這一次,美國人錯判了兩個未來。
在特朗普提出“重振美國石油、抑制清潔能源發展”的同時,2016年,中國新能源汽車產業迎來一個關鍵轉折點:
2016年12月31日,中國政府推出新一輪補貼政策,開始對三元鋰“定向扶貧”——寧德時代幾乎一飛沖天。鈷,是三元鋰電池重要原材料,其中剛果(金)獨佔全球鈷總儲量的50%,產量則佔70%。
之後,從下游新能源汽車、中游鋰電,整個中國新能源汽車產業加速爆發。
它意味着,美國錯過了在電動汽車領域佈局的先手,錯判了在剛果(金)鈷礦上的謀定。

第二則是中國企業持續全球化、與非洲人民攜手前行的能力和決心。
在剛果(金),TFM混合礦的開發和建設是一項難度極高的超級工程。美國自由港時期的TFM礦多年來只開了一條生產線。
洛陽鉬業接手後,建立了60萬噸銅和10萬噸鈷的大物流體系——這套“非洲定製”版物流體系未來可被複制到更多發展中國家和地區。
同時企業向員工和承包商提供了叉車操作、語言培訓、高風險作業等技能培訓。KFM礦區還推出師徒帶教計劃。
●2023年,TFM接受各類培訓的員工和承包商總數達到了16,786人,佔總人數的99%。
●2023年,KFM實現100%的員工接受培訓。
美國人沒有做到的事,中國企業花費大量資金和人力做到了——一切行動都指向一個目標:把剛果(金)當地的人才隊伍培養起來。
2024年6月最後一天,洛陽鉬業TFM東區達產達標,標誌着五條生產線全面建成——當前TFM擁有45萬噸年產銅、3.7萬噸鈷,躋身全球前五大銅礦山,第二大鈷礦山。
KFM已具備年產15萬噸銅、5萬噸鈷以上的生產能力——成為全球第一大鈷礦山。
隨着TFM礦區持續擴產,帶動了上下游產業鏈供應鏈進一步集聚拓展,加之ESG項目的落實成效顯現,2023年TFM礦區的人口數量已超40萬人,17年時間翻了8倍左右。大量外來人口來到這裏,他們尋求生計,尋求經濟發展的機遇。
KFM則成為盧阿巴拉省的明星公司,它帶來足夠的就業機會,給到的工資超過當地平均水平。
這場艱難的建設我們獲得了第一階段的勝利。
回過神來的美國人則開始思考新的佈局——美國無法接受其在非洲能源棋盤上的失控,正通過一明一暗兩根繩索,試圖困住中企的全球化之路——從“中企壟斷非洲礦山”,到中企“壓低鈷價”,再到“過低的鈷價會損害非洲的利益”,謊言被批量定製,為其重返非洲打輔助。
這就是今天中國礦業企業在非洲不得不面對的第三重現狀。
美國的第一根繩索在明。它伴隨着中美貿易戰越收越緊。

第二條繩索在暗,更為狡猾和隱蔽。其主戰場在輿論場——對中國企業的抹黑千變萬化,而窺其本質,是在任何場合、任何時間進行一個高強度復讀:
“中國產能過剩”。
到了礦業領域,就裂變成了一支毫無邏輯的冷箭——“中國企業在搞供過於求,壓低礦石價格”。
今天,哪個產業跑在了最前面,針對這條產業鏈各環節的“產能過剩”言論就率先出現。
在這個大背景下,今天中國優勢產業中最優秀、全球化腳步最穩健的企業,就會最先受到攻擊。
2023年,洛陽鉬業超越全球礦業巨頭嘉能可,成為全球最大的鈷生產商。針對新晉鈷王“做低鈷價”的説辭立馬如約而至。
2024年5月,一家美國新聞社發表報道稱,中國礦企正壓低鈷礦價格,這種過低的價格會對生產地(剛果金)造成掠奪。報道中,美國副國務卿何塞-費爾南德斯(Jose Fernandez)説,“洛陽鉬業推動鈷供過於求”,並因此“讓鈷價持續走低”。這種價格會損害到剛果(金)的利益。
眾所周知,鈷的價格不可能由某家企業決定,鈷價具有周期性。其基本面主要由供需關係決定。由於費爾南德斯説辭過於離譜,連採訪他的彭博社都在同一篇稿件引用了國際鈷業協會完全相反的觀點:
“隨着電動汽車需求的增長,對鈷的需求也將激增,鈷價有望在十年內上漲。
一些力量在非洲蠢蠢欲動,它並不真的關心非洲,不在乎中非人民共同取得的成績。而是製造謊言,想矇住非洲的眼睛。
讓Jacquie擔心的“TFM產品被禁止出口”(也稱“權益金”事件)——根據非洲情報網等相關媒體報道,背後也少不了美國的影子。該事件發生前不久,美國財政部長和總統投資顧問表示願意幫助剛果(金)與中國重新談判礦企合同。
以上就是今天中企在非洲所面對的情境。
可以確定的是,未來“中企產能過剩”、“中企做低鈷價”等荒謬説法仍會時不時出現——它們是和“貿易戰”互相搭配的一整套針對中國優勢產業和步履最穩健的中國跨國企業的組合拳。
那麼,在這樣複雜、艱難的情況下,是什麼支持着中國礦企取得耀眼的成績?又是什麼讓我們信心百倍地繼續邁向遼闊之地?
03. 雨季不再來
在剛果(金),遠道而來的人們最怕兩個時間。
一是每年漫長的雨季。剛果(金)全年僅旱、雨兩季。旱季從5月持續到10月,氣温宜人,對施工建設影響有限。但連綿數月的雨季會嚴重影響施工節奏。
在洛陽鉬業KFM的建設過程中,雨季是必須克服的障礙:或緊盯天氣預報,趁着雨變小了,見縫插針施工;或把能轉移至室內的工作切換到室內完成。
二是剛果(金)如水的黎明。在礦區,工作和生活早已交融,難分彼此。白天,靈魂是安全的,緊張有序的工作會讓你無暇他顧。黃昏也是安全的,中非大地的夕陽和羣山比其他任何一個地方都更高清,它壯麗的美會撫慰每一個遊子的心。
但如果你在破曉時分醒來,窗外是異鄉無邊的夜色,那麼長期駐外併發症就可能間歇性發作了。
有人説,看了國內好友和家人一起吃吃喝喝的朋友圈,嫉妒得當場就哭了出來。
一位前往非洲的中企高管告訴我,聽到千里之外親人病重的消息時,整整兩天沒吃沒睡往家趕,“但來不及見上的那一面……”,他點了一支煙,沒有再説下去。

洛陽鉬業
根據標普測算的平均建礦時間,TFM混合礦這樣的超大型建設會在5年左右。根據相關公開信息,洛陽鉬業把這個時間縮短了一半。非洲的雨季都不曾影響它拔地而起的速度。
如果僅僅是追求數字,遠離故土的人們不會如此拼搏。如此高強度、自我高要求的工作狀態也許會持續一個月、一個季度,但它很難以年為單位。支持着人們的,一定還有別的東西。彌補一種情感的,只可能是另一種情感。
張利説,“反正就連滾帶爬就把這個項目走到了今天。”

洛陽鉬業
今天,中國礦企的全球化遠征為祖國、為剛果(金),為世界能源產業帶來了長遠的益處。它帶給人們更好的物質回報,也支撐着心懷天下的人翻山越嶺。
對中國而言,中國礦企全球化的腳步正在保障我國銅、鈷等戰略性礦產的資源安全。
我國12種戰略性礦產資源對外依存度整體超過70%,其中很大一個原因是,中國境內礦石品位偏低。

TFM 和 KFM 兩座世界級銅鈷礦的鈷品位分別為 0.25% 和0.99%,遠高於行業平均水平。
先看鈷。頗長一段時間裏,中國鈷被夾在“1%”的儲量和“83%”的需求之間。
新能源等多個產業的順利發展,讓我國鈷金屬的對外依存度由2016年的83%上升至2022 年的98.5%。但需求急迫,自己又幾乎沒有,也導致了中國在全球鈷產品交易中毫無話語權。
現在,2023年TFM鈷產量為2.17萬噸。同年,KFM鈷產量3.39萬噸。
洛陽鉬業已經超越全球礦業巨頭嘉能可,成為全球最大的鈷生產商和國際鈷業協會(Cobalt Institute)主要成員。
銅的情況和鈷類似。我國既是全球最大銅消費國,又極度缺銅。
2023年,我國精煉銅消費量1522萬噸,同比增長4.5%;其中,電力、家電、機械電子領域的精銅消費量佔比分別達46.3%、13.9%、8.3%。
未來中國銅需求將持續增長,主要來自於新能源車、AI、家電、新能源設施設備等行業的發展。
2023年TFM銅金屬產量28.03萬噸,KFM銅金屬產量11.37萬噸。2024年,TFM和KFM的銅產量加起來將達到60萬噸。
這都意味着——
1,中國礦企已經基本走穩了“全球找礦”的第一步。改變了中國鈷礦、銅礦儲量不大品味不高的局面。
2,加深了我國新能源中下游和上游資源端的綁定。
僅從鈷產業鏈看,上游資源鈷產能開始集中在中國企業,下游需求也集中在中國。看國際鈷業協會的數據就更為直觀——
鈷通常從銅礦中提取,這種淺灰色金屬是新能源汽車、3C產品所必需的電池中不可或缺的原材料。新能源汽車是其下游最大的超級終端。
精煉鈷產量區域分佈看:
●2001年—2021年,中國佔比從4%提升至77%,到2025年有望進一步達到80%。
●同期歐美日的佔比從2001年的65%降至2021年的21%,預計到2025年進一步降至14.3%。
2023年美國僅佔全球已開採鈷供應量的 0.3%,沒有精煉產能。2030 年前景仍然相似,正在進行的項目開發的很少。
精煉鈷消費區域構成看:
●2001年—2021年,中國佔比從13%提升至67%,到2025年,有望進一步達到70%。
●同期歐美日的佔比從2001年的87%降至2021年的33%,預計到2025年進一步降至30%。
我國過去在全球鈷產品交易中毫無議價權的局面也將有所改變。

洛陽鉬業
對剛果(金)而言,隨着洛陽鉬業KFM和TFM的建設,這個非洲大國第一次真正融入全球化的中心:
剛果(金)的市場供應能力迅速增強——2023年剛果(金)佔到了全球鈷產量的76%,對國際市場舉足輕重。
剛果(金)分享到了清潔能源帶來的巨大收益。剛果(金)中央銀行最新數據顯示,截至2024年4月底,剛果(金)出口額為125.63億美元,進口額為111.74億美元,貿易順差為13.89億美元。剛果(金)與世界其他地區的貿易額同比增長21.27%,2023年同期為12.84%。
到2023年,TFM礦區人口數量已從2006年的幾萬人到了超過40萬人,豐谷魯美鎮的夜晚不再只有月色,而是變得和許多歐洲村鎮一樣,燈光璀璨。
KFM旁的Jacquie一家已經蓋起了磚房,還能買輛小摩托上下班。
對世界來説,一種和而不同的“全球化”正冉冉升起。
過去頗長一段時間裏,發展中國家都不再對外輸出意識形態,這讓關於“全球化”的定義,一度被牢牢綁定在了自由女神駕駛的戰車上。
它同時伴隨着過去幾十年裏階層分明的“全球化”:
最中心的美國製定信用和規則。
第二層國家如歐洲日本提供腦力勞動。
第三層國家提供體力勞動。
非洲大陸則被牢牢鎖死在最外層,提供各類原料。
但隨着以中國新能源汽車等代表的出口商品結構越來越與歐日接近,這種持續幾十年的結構正在被打破,更多發展中國家看到了新的選擇。
這樣的背景下,中國優勢產業中的企業很自然而然地吸引世界各地的人才,在全球各地展開自由貿易。中國新能源產業的全球化就是一場從下游大終端的新能源汽車到中游鋰電、上游礦企的一大片產業森林的同步“出口”和“出海”。
礦業企業在這片森林中又有所不同——
首先是世界礦產分佈不均,人類從未停止探索全世界的寶藏,“全球化”是這一古老行業的基因。
其次,無論信息產業如何讓世界變“平”,一些業務都是無法搞離岸外包的,礦業就是典型代表。
因此,所有礦企都是“全球找礦”,美國的自由港是這樣,瑞士的嘉能可是這樣,中國的洛陽鉬業們也是這樣,是非常純粹的商業行為。
只是中企全球化的特別之處在於——追求利潤的同時,始終藴含着道義上的追求。
和洛陽鉬業共同出海剛果(金)的,還有中國中鐵、中國川鐵、中國十五冶、中國三峽集團……中國企業在剛果(金)承擔了人民宮、體育場、稻穀技術推廣站、金沙薩綜合醫院、盧本巴希綜合醫院等成套項目。
在更大的非洲版圖上,中國水利水電的剛果(金)曼特內-切拉-辛間基道路修復項目去年已成功啓動。由中鐵資源投資建設的剛果(金)布桑加水電站正無言踐行着中國帶給非洲青山綠水的承諾。
所以,“去全球化”的從來不是我們,“不自由貿易”的也從來不是我們。今天,如果有人要對一家來自中國的全球化企業戴上有色眼鏡,那麼誰做這種事,誰就是違反自由貿易、反對全球化的人。
今天,誰在阻礙中國企業和非洲共贏互利,共同分享清潔能源時代的紅利,誰就是那個反對自由貿易、也反對全球化的人。
真正理解了這一點,才能在這個充滿紛擾之聲的環境下堅定、自信地走中國企業的全球化道路。
04. 龍的腳步
西班牙有一句古老的諺語:“其價值等同於一個波託西”。
但“波託西”並不在歐洲,而地處遙遠的南美。數百年前,玻利維亞的銀礦讓波託西成為當時最富有的城邦。但西班牙人掃蕩之後,波託西連一丁點閃亮的東西都拿不出了。
到了上世紀70年代,烏拉圭作者加萊亞諾這樣描述拉丁美洲孱弱的基建狀況:
“巴西同哥倫比亞、秘魯和委內瑞拉這三個鄰國之間沒有永久性的陸路交通,大西洋沿岸城市與太平洋沿岸城市之間沒有直接的電纜通訊線路,因此布宜諾斯艾利斯與利馬之間、里約熱內盧與波哥大之間打電話就不可避免地要通過紐約。加勒比與南美洲之間的電話通訊也是如此。”
今天,玻利維亞的鋰鹽湖正成為影響世界鋰資源供應格局的新變量。玻利維亞、智利和阿根廷構成了南美“鋰三角”。
玻利維亞:2,300萬噸儲量
阿根廷:2,000萬噸儲量
智利:1,100萬噸儲量
當中國礦企的腳步行至南美的深山,我們面對的,是一個和非洲大陸同樣複雜的挑戰。比如曾被殖民的玻利維亞多年來也未建立起自己的工業化體系,這意味着——
1.和非洲一樣,玻利維亞缺少礦業開採所必需的基建及各類配套設施。
2.玻利維亞沒有忘記波託西的眼淚,人們對外來礦產開發者帶着敏感、謹慎的情緒。
也就是説,新能源時代,中國礦企的全球化遠征將在未來頗長一段時間裏,都不得不直面由西方部分國家“不做人”所造成的複雜形勢。
但中企的腳步仍然穩健——包括2015年五礦資源從嘉能可手中購得秘魯的世界級礦山拉斯邦巴斯銅礦、2023年洛陽鉬業聯手寧德時代獲取玻利維亞Uyuni和Oruro兩座巨型鹽湖鋰礦的開發權等。
除了企業自身的實力,支持中國礦企走遍全球的是以下三個優勢——
1.來自下游新能源產業升級的推動力。
2.中國製造在基建、人才上的合力。
3.眾多發展中國家對真正融入“全球化”的呼喚——所有產業基礎薄弱的“外圍資源型”國家,都需要來自全球最大發展中國家的合作共贏。

騰科豐谷魯美礦(TFM)洛陽鉬業
新能源產業牌桌的座次已經發生改變。
過去,供應鏈核心是在更靠近煤炭、石油的地方,當時中國還是相關產業的後發國家。
今天,人類進入綠色能源時代,供應鏈核心開始變成那些更靠近關鍵礦產的地方。中國新能源產業開始引領全球。
以洛陽鉬業的全球找礦史為例,就能發現其和我國新能源汽車產業的發展頗為同頻——

來自祖國巨大的市場需求,是今天中國礦企遠征的推動力和保障。讓中國相關企業在供應鏈中有着不可替代的位置。
中國礦企高效的生產能力不僅供給本土,也保障了世界各地能源產業轉型的需求,將中國排斥出關鍵礦產供應鏈的代價十分高昂。

洛陽鉬業
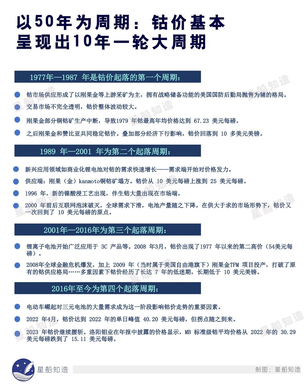
中國礦企的技術創新和產業鏈上下游的合力也正助力中國礦企穿越週期——我們以近期進入價格低迷期的鈷為例,看中企如何保證無論處於哪個週期,都有強大的資金支持全球找礦的步伐。

近50年鈷價速覽
目前全球鈷價下跌原因主要是供應端,鈷的供應不斷提升,既有來自剛果(金)持續增長的產量,也有來自印尼的鈷產量增長(2022 年印尼鈷供應量同比增長超200%)等原因。
根據洛陽鉬業2023年年報,儘管鈷價進入相對低迷的價格週期,但公司鈷產品單獨的毛利率仍有37.01%。同時洛陽鉬業2024年半年報數據顯示,歸母淨利潤54.17億元,同比去年同期上漲670.43%。
原因一方面是銅價不斷上漲(鈷是銅的伴生礦)。2023年全年,洛陽鉬業剛果(金)區域單獨銅業務的營業收入為245.95億元,鈷業務的營業收入為34.06億元。
二是企業堅持技術創新和戰略眼光。
舉一個例子,中國最大的銅礦巨龍銅礦的銅平均品位為0.32%,而TFM礦的銅平均品位為2.84%,二者差了近十倍,這就是中國國內資源現狀與世界級資源的差距。洛陽鉬業常説的一個詞是“吃幹榨淨”,即用技術創新,把礦石中所有的資源都提取出來,把“廢料”變為“真金”。長期開採低品位、難選礦的經歷,錘鍊出中國礦業公司“低成本開發、精益生產”的能力,這種能力一旦被複制到T礦和K礦這種世界級資源,簡直就是降維打擊。
同時,洛陽鉬業有國內第一個數字礦山系統、第一條智能遙控露天採礦生產線、第一台綠色純電動礦用卡車和純電動無人卡車、第一家5G無人智慧礦山。洛陽鉬業無人礦用車,一人可駕駛15輛,節約成本超過5000萬元。
中國企業還拿出了產業鏈垂直化解決方案,實現對多座海外鈷礦的間接持股。如寧德時代收購洛陽鉬業TFM銅鈷礦的23.75%股權等。這使得鈷的下游產業和上游產業各自為利又共擔風險。

長遠來看,鈷還是會出現短缺。鈷價則會上漲。
國際鈷業協會預計,2030 年鈷需求量將在2023年的基礎上翻一倍以上。鈷市場規模也將翻倍,其中95%的增長來自電池應用——全球電池鈷需求將增長近四倍。

目前美國幾乎失去所有鈷礦,同時美國本土並不具備中國這樣蓬勃的鈷需求
從上圖可以看出,2023 年新能源汽車是鈷最大增長驅動因素,電池則是鈷最主要的下游領域。根據 Benchmark Mineral Intelligence數據, 其中動力電池佔比約為 40%、消費電池佔比約為 30%、高温合金佔比約為 9%。
動力電池領域,中國已經連續五年成為全球最大的鋰電池消費市場。中國形成了完整的電池上下游鏈條,中國電池正負極材料和電池產能全球佔比都在七成甚至更高。
歐美鋰電產業則還處於急需中企扶貧階段(可點擊星船舊文《中企的歐洲扶貧路:新能源的共同富裕沒那麼簡單》)。
這意味着,儘管費爾南德斯們為美國企業重返非洲做足輿論功夫,但都無法支持其企業真正擁有前往遙遠大陸的動力。
最後,中國製造合力帶來的礦山建設效率,也讓美國企業更難在成本效益上和中國企業競爭。
礦山的“中國速度”背後,離不開負責礦區土建工程的中國川鐵、中鐵9局、中國15冶等兄弟單位。它同時伴隨着越來越多來自中國的鐵路設計標準、電力設計標準正在非洲出現。
05. 你好,兄弟
坦桑尼亞,達累斯薩拉姆市西郊。往來的行人在路過此處一座公墓時,常會為它駐足。
70位中國工程師長眠於此。
在它面前,那些“中國人是為了礦才援建非洲”的説辭是多麼可笑——中國企業和中國專家,早在不知道有金山的情況下就來到了非洲。
上世紀60年代,坦桑尼亞和贊比亞想修一條鐵路。因為多年來殖民者在非洲修建的道路交通,都是為了自己運貨方便——卻沒有一條鐵路可以鏈接各處的人民。
中國對坦贊鐵路建設提供30年無息貸款,不附帶任何政治條件。
今天,有人把中國優勢產業中的頭部企業自然而然開啓的全球化之旅、把中國對非援建——都説成是出於和美國爭奪“關鍵礦產”——但在坦贊鐵路鐵一般的事實面前,這種污衊暴露的只有對方匱乏的想象力:
一個信奉贏家通吃的社達,是無法想象這個世界真的存在一種理想主義——無論貧窮還是強壯,中國都始終發展着和世界人民的友誼。
美國學者黛博拉•布羅蒂加姆列舉的中國援非數據也表明,中國對非洲的援助被相當平均的(按人口比例和發展水平)分配給絕大多數國家,與這些國家的資源富集度之間找不到任何線性聯繫。
一個甲子後的今天,TFM權益金事件的轉折,是TFM礦區的剛果(金)工人們跑到省政府門口發動請願示威,要求政府取消對中國企業的出口禁令。
贊比亞社會主義黨黨首弗雷德•曼貝説,謊言跑了很遠,真理還在穿鞋。但長跑的勝利一定屬於真理。因為謊言無法獲得羣眾的支持。
隨着中國企業在非洲當地越來越得民心——這一次,一直走ODA模式的美國號稱也要給非洲搞基建了。
美國去年宣佈了一個新項目——要給非洲建一條能連接起安哥拉、贊比亞和坦桑尼亞的鐵路。但目前看,該承諾的成色不過是“又一個新的大餅”。
一方面,從安哥拉到坦桑尼亞已經有這樣一條鐵路了,是從設計到施工全部採用中國鐵路建設標準的安格拉鐵路。
另一方面,美國不可能採用中國的RFI模式——美國的基建能力覆蓋本土都不太行,更遑論基建出海。
過去多年裏,美國的工業基建因為營收空間低而得不到重視,來自美國土木工程師學會(American Society of Civil Engineers)相關最新數據顯示:美國基礎設施投資佔GDP的比重為2.6%,而全球平均水平為GDP的3.8%。
僅地面交通這一項,美國基建投入就有11250億美元的投資缺口,其結果就是美國17%的國家公路沒能得到及時擴建。就算美國真想給非洲修路,多半也湊不齊前往非洲的施工隊。
對於美國的這種舉動,非洲自己的精英是這樣説的——
贊比亞社會主義黨黨首弗雷德•曼貝説,西方天天在非洲唸叨中國怎麼樣,中國怎麼樣。但中國又沒殖民過我們。
加納社會主義運動召集人凱雷特維説,因為有人想重新把非洲按在砧板上,卻發現現在還有一箇中國。我們以前沒得選,但現在有了。

在非洲的土地上,中國給出的從不是膚淺的口號:
中國在非洲建造的一個水電站就能節約上萬噸標準煤;中國電建建設的剛果(金)盧阿拉巴省-上加丹加省220千伏LOT2.3標段L61/64雙回輸電線路去年實現送電,讓出資方洛陽鉬業的TFM礦區不再用電緊張——這既是中國礦企帶動上下游企業同步出海非洲的一個縮影,也讓剛果(金)當地民眾更快融入現代文明的進程——
越來越多非洲民眾讀了書、獲得可持續技能的發展,就沒有人可以再輕易操控這片大陸上的輿論,沒有人可以再捂住非洲的眼睛和嘴。
曼貝這樣的聲音將被更多非洲民眾知曉。Jacquie這樣的剛果(金)普通人民的心聲,則將被世界聽見。
尾聲:和你一起,越過青山
“愚昧”和“荒蠻”不過是非洲的表象,只有同樣被如此誤解過的國家才會看到它的實質——
非洲是發展中國家最集中的大陸。
人民一旦擁有學習和發展的機會,巨大的潛力將噴湧而出。到2050年,撒哈拉以南非洲人口可能達20.94億,會是屆時歐洲加美國、加拿大人口總數的兩倍。
今天,洛陽鉬業等全球化衝鋒在前的礦業企業,它們在非洲趟過的路、它們在非洲培養的人才梯隊、建立的非洲大物流體系,都為來到這片大陸的後來者開啓了一個新的起點。
而對於非洲,過去它的精英總是説着法語、英語。因為歐美早早在此着手打造土著的精英,在他們的額頭烙下西方文化的準則。但中國不搞這一套,我們做的不過是一些清潔能源時代力所能及的小事。只不過在剛果(金)的布桑加峽谷築起141.5米高的混凝土大壩、只不過讓剛果(金)TFM、KFM兩座礦山高效建設投產——今天,TFM礦區人口數量已超40萬人:一家中國企業就託舉起了非洲幾十萬人的生計。
最後,我們在洛陽鉬業公眾號上看到了一個挺有意思的小故事:它是關於今天的非洲精英是如何看待中國的。
KFM的高級法律顧問Michel已經為KFM項目工作20年了。2003年,青年Michel親眼見證了KFM項目獲得勘探許可證,並在2004年自由港成立KFM公司之初就加入。從那一刻起,這個樂觀的年輕人就期待着這座寶藏的開發,期待她將自己的家鄉帶入現代化的滾滾洪流。
但K礦似乎被遺忘了,近20年的漫長等待之後,Michel終於看到KFM破土而出,一座現代化礦企兩年間從莽莽林海中拔地而起。對人已中年的Michel而言,K礦是一個在他眼前長大成人的孩子,肩負起越來越大的責任,為自己的國家和家鄉帶來日益豐厚的收益。Michel以全部熱情參與到K礦對外法律關係的處理之中,默默守候着她的安全,而在與中國人的相處中,Michel一直好奇他們為什麼有這樣強大的力量?
他在第一次中國之行中找到了答案。
2024年春節後,洛陽鉬業組織了一次海外傑出員工的中國之旅:從上海到北京,Michel觀賞了浦江夜景的繁華,感受了高鐵的風馳電掣,親眼目睹中國在數十年間高速發展的成果,親手觸摸萬里長城古老雉堞的一磚一瓦,Michel感覺自己與中國人民有了更深層的精神聯結。
“中國人在工作中言必行,行必果。當他們想要達成一個目標,那麼這個目標必定得到貫徹。當他們決定必須去做一件事時,他們從不退縮。”這種意志推動着每個人都熱情澎湃地去挑戰不可能,將Mission: impossible變為Misson:Possible。
“中國之行讓我對中國人民肅然起敬。這個民族勤勉堅韌,一諾千金。我相信,這正是剛果(金)的榜樣,也是未來的榜樣。”
一個遙遠的國家,用不到百年的時間建立了獨立自主的工業體系,再經歷了巨大的產業升級,從襯衫換飛機,到對外輸出高技術附加值工業品,這幾乎不亞於一個奇蹟。
現在這個奇蹟來到非洲的土地。幫助這片土地上的人們一起,越過一座座養育了他們世世代代的山脈,向更高遠的方向走去。
主要參考文獻:
[1] 2023年鈷市場報告.國際鈷協會
[2] 中國—非洲國家,共建“一帶一路”發展報告. 推進“一帶一路”建設工作領導小組辦公室
[3] 世界人口展望2022報告.聯合國
[4] 非洲國家加快推進基礎設施建設.人民日報
[5] 一家中國企業,托起這個非洲國家40萬人生計.南方週末
[6] 當中企成為“贏家”:中美鈷礦爭奪戰.紐約時報
[7] 美國為何在鈷礦爭奪戰中輸給了中國?.紐約時報
[8] KFM兩年開發紀實:當每個人都在詮釋“洛鉬精神”.洛陽鉬業公眾號
[9] KFM總秘書處高級法律顧問Michel: KFM是一個生長進現實的故事. 洛陽鉬業公眾號
[10] 洛陽鉬業TFM首席建設官張利:胸懷全局 堅毅和智慧駕穩混合礦“巨輪”.洛陽鉬業公眾號
[11] 謙比希銅冶煉實現一季度“開門紅”.中國有色礦業集團官網
[12] 我國稀缺性戰略金屬資源 保供穩供問題的思考 ——以鉭、鈮、鉻、鈷為例 . 左更 中國五礦集團有限公司
[13]專訪侯賽因·阿斯卡:美國這張新大餅,能吃嗎?.北京日報
[14] 守護中國專家公墓 賡續中坦傳統友誼.光明網
[15]“What the US is missing in Africa”.中國日報
[16]《2021世界投資報告》聯合國貿發會議(UNCTAD)
[17] 剛果(金)220千伏雙回輸電線路一次性通過驗收. 中國電建
[18] 基礎設施投資缺口評估(Infrastructure Investment Gap 2020-2029)