長沙調整住房公積金貸款政策:第一、二套房最低首付比例調至20%
guancha
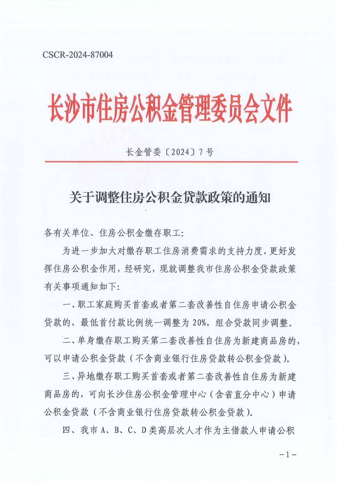
11月18日,長沙市住房公積金管理中心發佈關於調整住房公積金貸款政策的通知。
通知中提出,職工家庭購買首套或者第二套改善性自住房申請公積金貸款的,最低首付款比例統一調整為20%,組合貸款同步調整。單身繳存職工購買第二套改善性自住房為新建商品房的可以申請公積金貸款(不含商業銀行住房貸款轉公積金貸款)。
通知自11月25日起施行,有效期5年。

長沙市住房公積金管理中心

長沙市住房公積金管理中心
guancha
11月18日,長沙市住房公積金管理中心發佈關於調整住房公積金貸款政策的通知。
通知中提出,職工家庭購買首套或者第二套改善性自住房申請公積金貸款的,最低首付款比例統一調整為20%,組合貸款同步調整。單身繳存職工購買第二套改善性自住房為新建商品房的可以申請公積金貸款(不含商業銀行住房貸款轉公積金貸款)。
通知自11月25日起施行,有效期5年。

長沙市住房公積金管理中心

長沙市住房公積金管理中心