“康妮”或在浙江沿海二次登陸!寧波全域預警!緊急通知:停運停航!
颱風“康妮”持續影響
寧波下了一夜的
雨雨雨雨雨雨雨雨……
“康妮”可能於今天下午
在浙江温嶺附近沿海二次登陸
中央氣象台11月1日06時
發佈颱風黃色預警


寧波市氣象台今早6時
發佈颱風報告單
級別為颱風緊急警報
預計,“康妮”將以每小時35公里左右的速度向北偏東方向移動,強度逐漸減弱,有可能於今天下午在浙江温嶺附近沿海登陸(8-9級,20-23米/秒,熱帶風暴級),之後轉向東北方向移動,並在東海北部逐漸變性為温帶氣旋。
受其影響,*今天白天我市陰有暴雨局部大暴雨,*沿海海面有東北風8~10級,下午轉西北風9~11級,請注意防範。

不論是否登陸
“康妮”都將給我市帶來明顯的風雨影響
如果登陸,由於地形摩擦作用
颱風的移速會減慢
對寧波的影響時間還可能增長
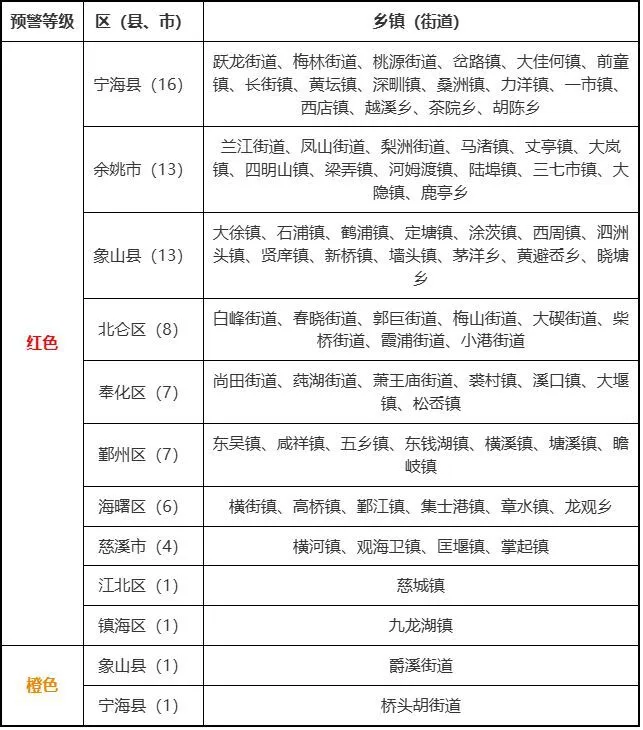
寧波全域預警
今早出門務必小心
截止到11月01日06時雨量(毫米):
全市平均111
江北97、慈谿106、奉化115
寧海129、鎮海103、北侖104
海曙100、象山114、鄞州148、餘姚90
單站最大為鄞州童村站240
截至目前
寧波全域
颱風黃色預警
鄞州發佈
暴雨紅色預警
其餘地方均發佈
暴雨橙色預警

今早出門
請大家務必提高警惕
注意做好防範
寧波發佈山洪災害紅色預警
10月31日18時,市水利局、市氣象局聯合發佈山洪災害紅色預警。
根據預警,請各地密切關注天氣形勢及雨水情變化,加強分析研判,及時做好山洪災害預警工作,並督促指導基層地方政府落實責任,加強巡查排險,必要情況下提前組織危險區羣眾轉移,確保人民羣眾生命安全。

今天,鐵路寧波站大範圍停運
鐵路寧波車務段發佈消息,受第21號颱風“康妮”影響,為確保鐵路運輸安全和旅客出行安全,鐵路部門計劃:
11月1日11時至22時,對途經杭深鐵路台州-蒼南間的列車;
11月1日14時30分至20時,對途經金温鐵路温州南-青田間、杭温高鐵温州南-楠溪江間的列車,採取臨時停運措施。
預計今天,鐵路寧波站開行列車,尤其是經杭深鐵路運行南下前往温州、福州、廈門、深圳方向列車開行將受到大範圍影響。
關於列車開行具體信息,請關注車站公告或致電鐵路12306客服熱線查詢,以便妥善安排行程。
今天,寧波機場31架次航班取消
受第21號颱風“康妮”影響,為確保旅客出行安全,截至10月31日21時30分,寧波機場11月1日取消的航班如下:
進港航班16架次

出港航班15架次

旅客接到電話、短信告知航班取消信息時,切莫輕信,應及時通過所乘航司服務熱線、官網、APP等,或撥打寧波機場陽光服務熱線0574–81899000、查看浙裏飛小程序等方式進行核實。
多條公交線路停運、改道、縮線
受第21號颱風“康妮”影響,為確保行車及市民人身財產安全,*11月1日,寧波公交集團對受影響公交線路實施臨時停運、改道、縮線。*具體如下:
一、臨時停運
339-1路、339-2路、336路、336-2路、336-3路、381路橫溪班次、383路秦山班次、383路毛力班次、八字村專線、公有村專線實施臨時停運。
二、臨時改道運營
338路:雙向撤銷洪家畈(今新集團)、後洪家畈、方家站東、慈孝樂園、靈峯站、鞍山翁家、鞍山村、寧波市社會福利院(南山老年療養院)、保國寺、蘇家村、靈山、橫路陳村、東保線榮吉西路口站點。
三、臨時縮線運營
338區間:廣廈怡庭—慈孝樂園
微21:慈城—慈孝樂園
鄉旅1號線:和義大道—保國寺
此外,11月1日,東方巴士將停運43條、縮短1條山區公交線路。
停運43條:
602:公交塘溪站—雁村
602-1:梅嶺芝山—北岙村裏岙
602-2:漲池岙—象峯
609:塘溪東山村—公交塘溪站
611:公交孔家潭站—道成岙
613:公交橫街站—大雷
613-1:公交橫街站—竹絲嵐
613-2:公交橫街站—王仙崗
613-3:公交橫街站—馬聯
613-4:公交橫街站—竹絲嵐(王仙崗)
615:公交橫街站—朱敏
615-1:公交橫街站—惠民
615-2:公交橫街站—愛嶺
615-3:公交橫街站—獅紅
615-4:公交橫街站—愛中董家
615-5:公交橫街站—吼聲
616-1:公交鄞江站—箭峯
616-2:公交鄞江站—龍峯觀頂
617:公交鄞江站—杖錫·後龍巖下
617-1:公交鄞江站—杜岙(含637杜岙班次)
617-2:公交鄞江站—黃岩頭站
617-3:公交鄞江站—李家坑西
617-4:公交鄞江站—百步階
617-5:公交鄞江站—章水下塘站
617-6:公交鄞江站—裏梅
617-7:公交鄞江站—低坪
617-8:公交鄞江站—花桃
617-9:公交鄞江站—章水梅嶺
631-1:大雷—市中醫院
640:公交孔家潭站—梅嶺金山
640-1:公交孔家潭站—梅嶺芝山
640-2:公交孔家潭站—清塘
641:公交鄞江站—裏村
647:惠民—朱敏-公交高橋站
665:雁村—公交景湖水岸站
675:公交孔家潭站—公交裘村站
675-1:公交孔家潭站—樓隘—公交裘村站
676:公交孔家潭站—大岙村
679:公交烏頭門站—小皎
685:蜜巖-公交集士港站
687:蜜巖—上莊
687-1:蜜巖—中村衞生院
687-2:蜜巖—石潭文化禮堂
縮短1條:
631:朱敏—市中醫院調整為上陣加油站—市中醫院,間隔調整為25-29分鐘。
海上客運全部停航
進入Ⅱ級防颱應急響應後,海事部門持續通過短信平台、電話、VHF等方式發佈安全信息,提醒相關船舶前往安全水域避風,並做好防颱措施。同時,海事部門加強防颱期間應急值守力量,及時應對突發應急情況。
*目前,寧波沿海客運航線全部停航,19個涉水工程已全部停工,*相關施工船舶全部落實安全避風措施,海巡艇、港作拖輪、社會應急力量等120餘艘應急力量船舶在港口實施科學佈防。
海事部門提醒,各有關單位和船舶應密切關注颱風動態,按照《船舶防颱風指南(試行)》和各自防颱預案做好防颱工作。如遇緊急情況,請撥打全國統一水上遇險求救電話“12395”。
寧波“菜籃子”,管夠!
颱風“康妮”漸近
寧波人的“菜籃子”穩不穩?
10月31日
記者從寧波農副產品物流中心
得到了肯定的回答
“市民放心,‘菜籃子’穩得很。”農副產品物流中心下屬蔬菜批發市場行情分析員竺文傑表示,市場日均銷售量保持在2800噸左右,動態儲備量約4000噸,可充分滿足颱風期間寧波地區的蔬菜供應需求。