付不起188萬家具款的這家公司復牌了 近期暴漲750%成大牛股
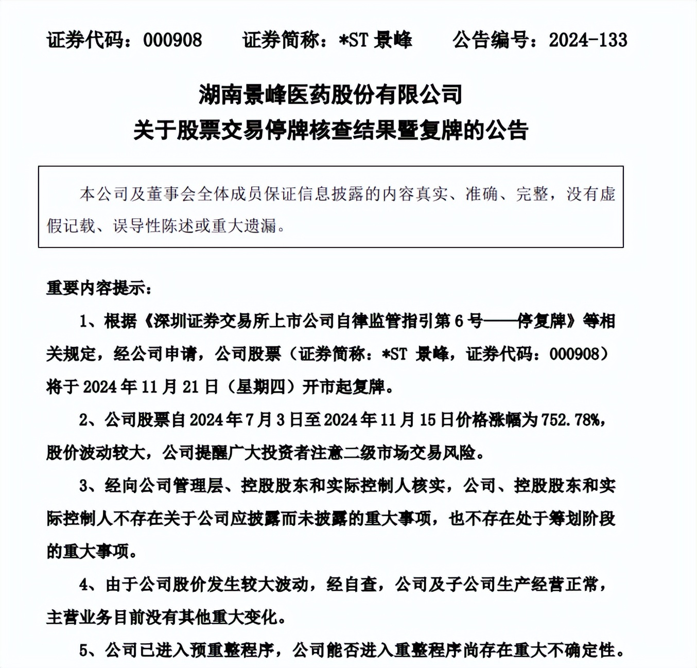
【環球網財經綜合報道】近日,“七倍股”*ST景峯(000908)在停牌核查數日後,於11月20日晚間披露了核查結果,宣佈公司及子公司生產經營正常,公司股票將於11月21日復牌。不過,公司在重整方面仍無新進展,仍處於預重整階段,重整仍存重大不確定性。

據悉,*ST景峯是一家專注醫藥健康產業的企業,涉足藥品研發、生產、銷售等業務,並涉足醫藥投資領域。近期,該公司股價波動較大,自7月3日至11月15日,股價漲幅高達752.78%,引起投資者廣泛關注。為維護投資者利益,公司於11月17日晚間公告稱,將就股票交易波動情況進行核查,並自11月18日起停牌,預計停牌時間不超過3個交易日。
如今,*ST景峯停牌核查結果已出爐。公司在最新公告中表示,經自查,公司及子公司生產經營正常,主營業務目前沒有其他重大變化,也未發現對公司股票交易價格產生影響的媒體報道或市場傳聞等。同時,公司管理層、控股股東和實際控制人也確認不存在應披露而未披露的重大事項。
值得注意的是,*ST景峯的重整進程仍存在不確定性。公司在公告中提及,雖已進入預重整程序,但能否進入重整程序尚存在不確定性。此外,由於重整申請審查流程較為複雜,尚需獲得多方支持意見,因此本次重整申請是否被受理也存在重大不確定性。
值得一提的是,*ST景峯當初申請預重整的理由竟是“付不起188萬元傢俱款”。債權人福坤古典傢俱廠因一筆188萬元的欠款,向公司申請破產預重整。此後,該債權被轉讓給彭東鉅,彭東鉅向常德市中級人民法院申請對公司進行重整,並同時申請啓動預重整程序。