A股迎來併購重組熱潮!券商:三大層面尋找潛在受益標的
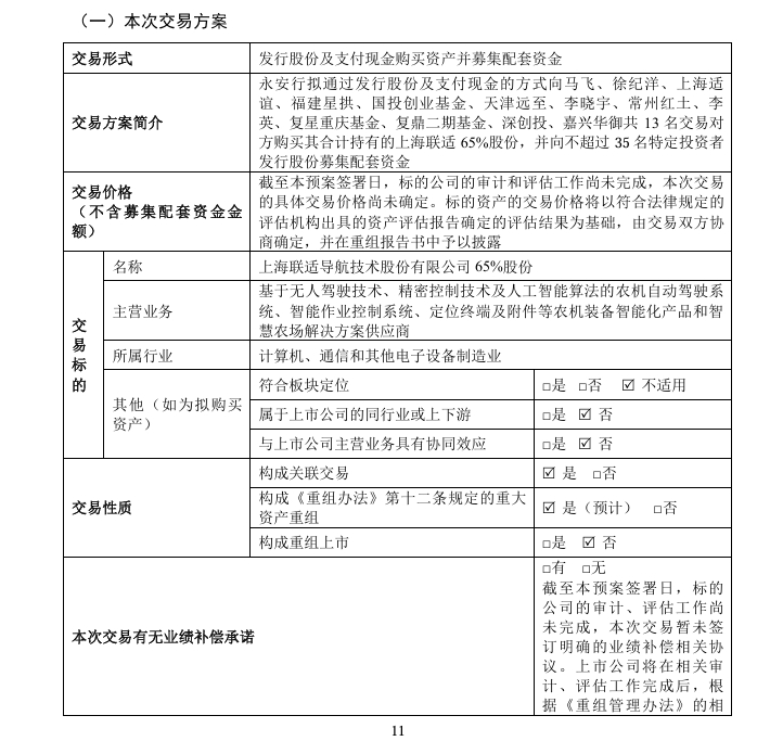
【環球網財經綜合報道】12月4日晚,永安行發佈公告稱,擬通過發行股份及支付現金的方式向13名交易對方購買其合計持有的上海聯適導航技術股份有限公司65%股份,並向不超過35名特定投資者發行股份募集配套資金。公司股票、可轉債債券以及可轉債轉股自12月5日開市起復牌。12月5日,永安行開盤即漲停。

而近一段時間,併購重組成為A股市場上熱門的主題之一。除了永安行之外,12月4日,國聯證券宣告修改收購民生證券股權方案,擬購買民生證券99.26%股份,總作價294.92億元,並擬向特定投資者發行股份募集配套資金,募資總額不超過20億元。
此外,12月1日晚間,松發股份披露收購恆力重工100%股權交易草案。此次交易中,恆力重工整體估值為80.06億元,且交易對方給出恆力重工未來三年累計盈利不低於48億元的業績承諾。
值得一提的是,自“併購六條”公佈以來,已有上百家上市公司宣佈籌劃併購重組,市場也因此誕生了多隻大牛股、連板股,如雙成藥業自9月11日至今共收28個漲停。且從本輪併購重組的特徵來看,券商、央國企、科技股身影頗多。
對於此,中信證券研報指出,隨着2024年以來我國併購重組支持政策持續加碼,A股市場有望迎來併購重組大時代。尤其需要關注以央國企為代表的傳統行業併購重組、以雙創板塊為代表的科技型企業併購重組這兩大方向。上市公司通過併購重組可以實現外延式增長,併購重組事件對於作為競買方的A股上市公司股價整體呈現正面作用。
前述研報提到,建議從三大層面尋找潛在併購標的:板塊層面、行業層面、公司層面。基於三大層面的線索,優選了併購重組主題的潛在受益標的:第一,以科創板為代表的雙創板塊,是本輪併購重組政策重點鼓勵的方向;第二,併購重組通常可以為中小市值公司帶來較大的業績增長彈性與股價上漲彈性,尤其是符合新質生產力培育方向的中小成長型公司;第三,以央國企為代表的傳統行業頭部公司有望加大對產業鏈的整合力度。(南木)