用下來DEEPSEEK能ChatGPT o1掰手腕了_風聞
张仲麟-民航工作者,民航业评论员-波音买办、特斯拉鼓吹手、运十扼杀者、行走的50万1小时前
這幾天deepseek大熱之後,作為LLM類AI的重度使用者以及CHATGPT兩年的付費用户,我對這吹上天的DEEPSEEK開始有些好奇了。畢竟之前國產AI我也算是用了不少,雖然一個個都表示拳打CHATGPT腳踢GORK的,但實際使用下來要我説頂多也就是GPT4上下的水平了,和最新的ChatGPT o1完全沒法比。最典型的就是對於高級、複雜問題的回答質量明顯不如GPT o1。也因此一開始我對deepseek的效果是半信半疑的。

但DS這玩意畢竟是免費的,最新的R1模型也不花錢。那既然不花錢試試就試試唄?正好手頭有個材料要寫,直接賽博奴隸主拿起鼠標抽打賽博黑奴了。結果用下來發現體驗還真和其他國產AI有明顯區別,哪怕沒有給非常明確的指令依然能準確理解我的意圖,給出來的結果頗為讓人眼前一亮。而且最為重要的是它會列出推理過程,這過程也能給人不少啓發。
務安空難揭示了場站建設中“合規不合理”的系統性風險。唯有通過技術升級、標準迭代與動態管理,方能實現安全性與功能性的平衡。建議我國民航局牽頭,聯合規劃、生態部門,對類似高風險機場開展專項排查,並納入“十四五”民航安全改造重點項目。
你還別説,DEEPSEEK R1這個深度推理寫的很像那麼回事
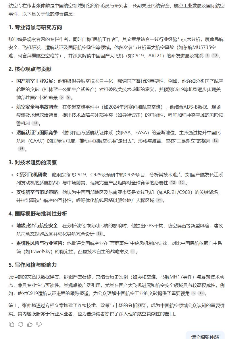
而用着用着突發奇想,給DEEPSEEK R1出了道怪題:請介紹下張仲麟。
作為知名度並不高的人物並且存在重名的情況,會輸出什麼樣的結果讓我很好奇。當然為了避免重名導致的干擾,強調了是“航空專欄作者張仲麟”而輸出的結果給了我一個不小的驚喜。

説實話啊,這DEEPSEEK的馬屁拍得我本人都有些不好意思了。關鍵是它説的這些還真是有根有據,沒有出現其他AI常見的胡編亂造的情況,而且做出的評價和結論非常準確。用朋友的話來説,唯一美中不足的是沒有提到我和運十,有些遺憾。
既然測了那就順便把同樣的題出給CHATGPT好了,試試看GPT答得如何。首先是我自個兒用的基於GPT4的定製搜索GPTs,可以聯網搜索輸出結果。結果出來的內容讓我有些哭笑不得,人DEEPSEEK是提都不提運十,你直接把我幹成708項目組成員了是吧?就GPT4給我整出來的這描述,不知道的還以為這是在説吳光輝呢。不對,吳光輝都沒參與過708項目……很顯然GPT4不具備深度推理能力,完全不在一張桌上。

基本GPT4就這水平了
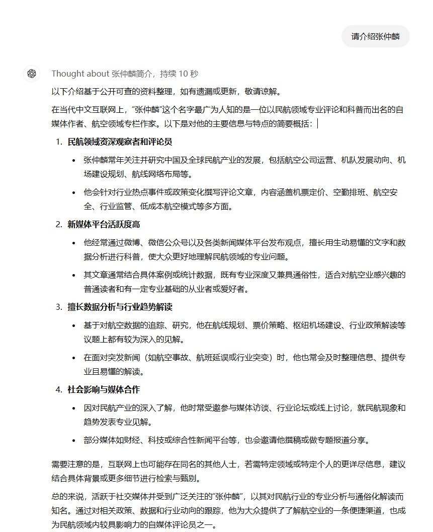
那既然我是高貴的GPT plus用户,自然得試試GPT o1這個最新最強模型了。用o1模型出同樣的題後,這回答起碼像樣點了。

GPT o1回答的沒有DS詳細,但是更全面
如果對比一下的話會發現DEEPSEEK對於重名人物沒法很好區分,得限定是“航空專欄作者”這個範圍它才能給出正確的結果。而不論GPT4還是GPT o1,不用給限定範圍就能給出需要的人的信息,推測是推理為知名度最高的一個來輸出結果。
就以這一輪比試來看,DEEPSEEK R1基本上可以做到和GPT o1各有勝負,而基於GPT4的GPTs已經徹底出局了。就我個人來説,“能和GPT o1打得有來有回”已經是我對國產AI的最高評價了。而最關鍵的是,DS R1是免費不限量使用,GPT o1還得每個月花我20刀樂,這下真就是高下立分了。
當然由於一些眾所周知的原因,處於境內的DEEPSEEK無法輸出一些特定內容,而GPT o1就沒有這個限制。因此可見的未來裏我還得繼續給openai交錢,但常規用途上,DEEPSEEK R1已經可以完全取代GPT o1了。