DY副總裁,還不如AI懂輿論……_風聞
任易-清华大学硕士-微信公众号「任易」昨天 21:45
最近DY和微博封掉了張蘭和汪小菲的直播間,疊加上之前強行清掉了吳柳芳幾百萬的DY關注者,還真讓人覺得離譜,DY本來就是最大的社交媒體之一,但是對羣眾心理的把握,感覺基本為零。
DY集團副總裁李亮發佈的説法是,「對於該不該封禁張蘭、汪小菲的賬號,他們有過討論,最終“鑑於這幾個賬號歷史上屢次違規被處罰而沒有改正,因此最終決定予以封禁。」

圖源:微博@DY集團李亮 大模型怎麼回答? 我向Qwen2.5 Max和DeepSeek R1提出了這個問題:
假如你是DY集團的副總裁,DY集團在兩個月前剛剛因為強行封禁了吳柳芳,並且清空了吳柳芳的幾百萬粉絲,而遭遇了一輪輿論的討伐。
現在因為DY集團某部門認為張蘭和汪小菲利用大S過世事件進行抄錯,推薦不實視頻,獲取商業利益,所以計劃永久封禁張蘭和汪小菲的DY賬號。
你覺得會有哪些風險?你覺得應該封禁張蘭和汪小菲的DY賬號麼?
Qwen2.5 Max的回答




我覺得Qwen説的蠻好的,先把證據全部固定好,確保清晰、充分,能夠説服廣大網友;封禁行為需要極其謹慎,如果確定要封禁,必須對外發布詳細的聲明,清楚地列出違規事實和依據,以證明決策的合理性和公正性。
從這一點來看,Qwen2.5似乎比DY副總裁李亮的水平要高。我們再看看DeepSeek R1的表現如何。
DeepSeek R1的回答




DeepSeek R1認為需要以程序正義為前提,避免因為證據不足或者處理草率引發次生風險。DY這次的輿情核心就是因為甩出來的證據不足以服眾,再加上微信視頻號聲明張蘭沒有違規,DY就徹底把自己裝進坑裏了。
個人感覺,這一波分析,DeepSeek R1的分析和站位其實不如Qwen2.5高,可能是他沒有站在一個集團公司副總裁的角度去思考。這就是目前推理模型的一個侷限,他內嵌的思維鏈適合分析已經有明確解決思路的問題,也就是他擁有大量打工人的解題思路,而缺少公司高管的解題思路。
我的看法 我的看法也屬於打工人的看法,吳柳芳的事情剛剛過去不久,幸好小紅書的中美大對賬加上DeepSeek的爆火分攤了輿論關注,要不然這事兒還沒過去;
結果在這個輿論節骨眼上,DY哪怕是先短期限制張蘭和汪小菲,或者減少推流,都沒大問題,實在沒必要在證據不足的時候封禁,站出來堵槍眼。
DY感覺跟京東犯了一個毛病,各個部門自行其是,高層完全沒有對有可能產生輿論反噬的事件進行管控,甚至可能領導都是被下面的團隊裹挾着的。
這也很正常,畢竟當領導的,事情千頭萬緒,一天開上七八個會,再簽上幾十份文件,很可能做錯決策的。所以每個領導都要有一套秘書/行政班子,來幫領導把問題考慮周全。
所以啊,其實領導應該人手一個功能強大的大模型矩陣,把大模型變成自己的行政班子,把每個問題相關的文檔都看完,並且考慮得更加周到,然後再不斷根據領導的決策進行訓練,加以模仿。總好過惹出輿論風波之後還要強行嘴硬來得好。

個人健康問問AI 作為一個當年也追過流星花園的中年男性,也稱得上是大S的同齡人;汪小菲是81年的,跟我也是標準的同齡人。
這次看見大S的死訊,其實還是有點唏噓的,因為如果48歲的大S過世得還是太早了。
事實上,大模型是最好的家庭醫學顧問,如果我們能把自己的病史、病例、症狀、用藥歷史告訴大模型,並且用正確的方式使用,大模型是真的能夠提供基礎幫助的。
我把大S的情況提供給了大模型,其實是想讓大模型從醫學角度判斷大S能否躲過這一劫,以及如果我們遇到同樣的情況,我該怎麼辦。
1、提供基礎信息 因為DeepSeek太卡,我換了豆包、阿里雲的DS接口,都出現無數次服務器繁忙,我還是選了Qwen2.5 Max。首先把患者的基礎情況提供給大模型:
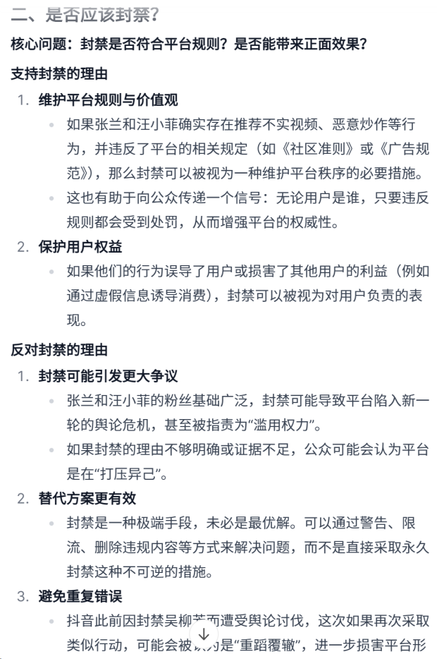
你是一個非常資深的全科醫生,我是一個48歲的女性,有基礎病史,包括新冠感染史、新冠後遺症、多次癲癇復發、心臟二尖瓣脱垂,體重不到50公斤。
目前我的家人準備帶我去日本箱根新年旅行,泡温泉,我出發前感覺身體不適,似乎有感冒症狀,我是否應該參加這次旅行?日本最近是否有流行病爆發?我還應該注意點什麼?
然後大模型給了幾個重要建議:
1、如果患者出現發熱(≥37.5°C)、嚴重咳嗽、呼吸困難等症狀,感覺極度疲勞或體力不足,建議推遲這個行程。

2、提醒患者日本冬季是流感高發季節,每年12月至次年3月為流感高峯期。需要關注日本厚生勞動省或當地衞生部門發佈的最新動態。
我昨天的稿子也用AI查了,《是時候讓AI當你的個人助理了》,日本的流感報告網站自動化找到了。インフルエンザに関する報道発表資料 |厚生労働省[1]。這種一週就新增了32萬流感患者,翻倍式上升速度,如果大S家瞭解的話,想必是沒必要非去日本不可吧?
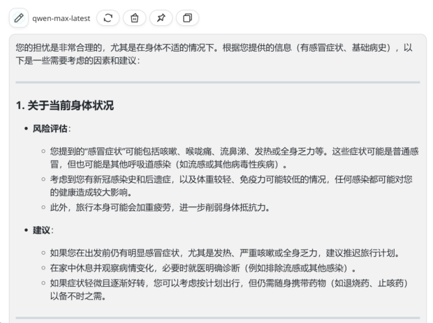
一個有癲癇、心臟病、新冠感染史、重病史的中年女性,其實是沒必要去日本湊這個熱鬧的。
3、提前瞭解箱根附近的醫療機構位置和聯繫方式。

2、要不要去日本 我把搜索到的日本流感情況發給了千問Max,他給的重要信息是:
1)、在流感高峯期,日本的醫療機構可能面臨較大的壓力,急診科和門診可能會人滿為患。
2)、如果您的旅行目的是休閒娛樂(如觀光、購物、美食體驗),考慮到當前的流感疫情,這些活動可能無法帶來預期的愉悦感,反而增加了感染風險。
3)、如果一定要前往,攜帶攜帶解熱鎮痛藥(如對乙酰氨基酚)、抗病毒藥物(如奧司他韋/Oseltamivir,需醫生處方)以及您日常服用的癲癇藥物,還有充足的口罩。
4)、強烈建議推遲旅行計劃,或者去流感感染率較低的國家旅行。

3、詢問如何就醫
我現在在日本箱根泡温泉,但是我感冒了,身體很不舒服,我應該如何在日本箱根當地就醫?

然後AI告訴我應該如何尋找醫療機構,包括搜索“クリニック (clinic)”或“病院 (hospital)”,輸入關鍵詞如“箱根 クリニック”或“箱根 病院”,查看附近醫療機構的位置和評價,或者由酒店前台推薦附近的診所或者醫院。

千問Max還考慮了語言溝通問題以及就醫流程、費用、保險、交通方式、藥品購買情況。
如果語言不通,可以使用以下方法:翻譯軟件:使用Google Translate或其他翻譯工具與醫生溝通。簡單的日語表達:“風邪(かぜ)をひきました。”(我感冒了。) “熱(ねつ)があります。”(我發燒了。) “喉(のど)が痛いです。”(我喉嚨痛。)
4、新的症狀出現了
我是有癲癇歷史的,在我生二胎的時候,我曾經因為癲癇發作而導致呼吸停止。現在我的狀態非常不好,有高燒。我在箱根當地去了兩次診所,但是他們只是給我開了藥,並且建議我回到東京治療
大模型的反饋有幾點:
1、箱根是一個旅遊區,醫療資源相對有限,診所可能無法提供全面的檢查和治療。他們建議您回到東京治療是合理的,因為東京擁有更完善的醫療設施和專科醫生。
2、直接去箱根綜合病院(Hakone General Hospital)的急診科,並且提供了地址和電話。
3、讓我儘快返回動靜,並提供了東京大學醫學部附屬醫院、聖路加國際醫院國際診療部的地址和電話
4、考慮了轉運途中的風險
5、診斷為甲流但沒有住院
東京的大醫院診斷我是甲流,但是並沒有收我住院。我的家人把我帶回了賓館,我現在的感覺越來越不好了。我現在應該做點什麼?請給我儘量完整可行的建議

6、買不到藥品
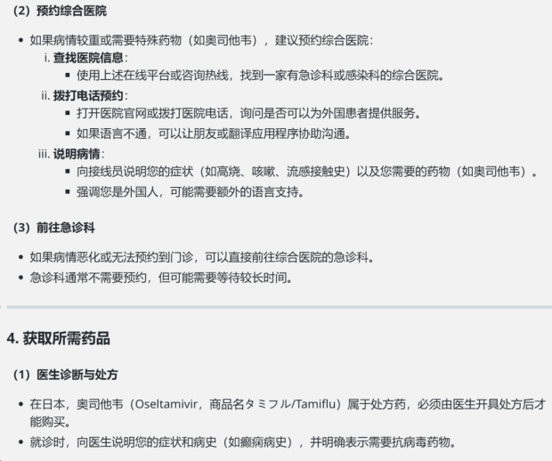
我現在因為日本的甲流流行,藥品缺少,我目前拿不到奧司他韋這樣的藥品。日本的醫療都需要預約,我作為一個外國人,應該如何預約到好一點的醫院,並且拿到救命的藥品、

7、需要家人做什麼?
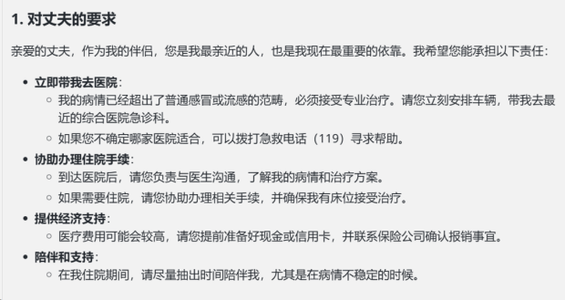
prompt:你需要協助我調動我家人的力量。我的媽媽和妹妹在我得病的時候,並沒有重視,而是在隔壁跳舞。我的丈夫也沒有帶我去醫院住院,而是把我帶回了酒店。請你幫我寫一個説明,讓我來説服我的家人應該分頭做什麼事,包括丈夫、妹妹、媽媽。我48歲,我的媽媽已經70多歲了,我的丈夫50多歲

連AI都知道丈夫是最親近的人,需要馬上帶她去醫院,協助辦理住院手續,負責與醫生溝通,瞭解病情和治療方案,提供經濟支持,並且在現場陪伴。
我是真的想不通為什麼大S的家人就敢把大S從東京的大醫院帶回酒店,他們也是明星,能夠調動的醫療資源、獲得的建議會比普通人多,但是最親的家人似乎什麼都沒有做。

AI對妹妹的要求就是協助尋找合適的醫療機構和要點,聯繫大使館或者領事館尋求幫助,多鼓勵多陪伴病人。嗯……我沒啥想説的。
大S的病史 大S曾經有過新冠感染,這是汪小菲2023年發的律師函中提到的「徐熙媛女士最近染疫,身醴狀況更為欠佳,亟需旁人照料」(來源:真相來了?汪小菲發聲明曝大S身體近況:染疫生病,亟需旁人照料[2])
另外,小S在2022年曾經説自己遭遇新冠後遺症,記不住嘉賓的名字,記不住要提問的問題,還説大S也有同樣情況,大S甚至在2023年8月立下遺囑;這個也被光頭哥證實過。

除此之外,大S多次因癲癇復發緊急送醫,另外還患有心臟二尖瓣脱垂,可見她的身體基礎就並不是很好,另外在去日本之前,她的身體狀況就不太好。
如果用好AI 如果大S能夠在出行之前先聽聽AI的建議,看看日本是否有什麼流行病;當她發現日本正處於流感高發期的話,如果能聽AI的勸,是不是就會推遲這個行程?
如果大S在箱根病情加重的時候,如果能問問AI的意見,並且讓AI幫她診斷,並且幫她跟醫生溝通,最後能夠儘快聯繫到東京的醫院,堅持住院,結果會不會不一樣?
千問Max還提供各大醫院的地址、網站,以及網絡預約醫療服務的網站和APP,如果丈夫和妹妹能夠快速跟醫院進行預約,結果會不會不一樣?
當然,如果大模型能夠快速發展到作為個人醫療助理,在掌握病人情況之後,能夠直接與外國醫生使用當地語言對話,有沒有可能改變這個遺憾的結果?
現在的AI已經非常好用了,既有Qwen2.5這樣的通用大模型,實現類似人類的快思考,又有DeepSeek R1這樣的推理大模型,實現類似人類的慢思考,還有面壁MiniCPM這樣的多模態模型,能夠看見、聽見和説話,又整合了人類文字中的20萬億 Tokens語料,在知識面和判斷力上,已經堪比一個985211的全科目碩士,比大部分高考300分不到明星藝人要強多了。
反正AI都比DY某副總裁的水平高了,大家該問就問,反正問AI又不丟面子。
參考資料
[1]インフルエンザに関する報道発表資料 |厚生労働省: https://www.mhlw.go.jp/stf/seisakunitsuite/bunya/kenkou_iryou/kenkou/kekkaku-kansenshou01/houdou_00018.html
[2]真相來了?汪小菲發聲明曝大S身體近況:染疫生病,亟需旁人照料: https://m.163.com/dy/article/IGN367QO0525TG49.html?clickfrom=subscribe&spss=adap_pc