武漢大學Adv Mater | Osteomimix:一種多維仿生級聯骨修復策略_風聞
葆力医学观察-专注生物科研领域,趣味科普与行业干货齐飞32分钟前
大範圍骨缺損是威脅人類健康的重大醫學難題,仿生構建適用於大範圍不規則骨缺損修復的生物材料仍面臨挑戰。目前,基於膠原仿生礦化的骨修復策略取得了許多進展,但現有仿生礦化骨修復策略仍存在宏觀機械強度不足、缺乏層級結構、礦化週期長、難以加工成型、與機體功能協同性欠佳等侷限性。
針對上述侷限性,受骨再生的動態生物礦化過程啓發,武漢大學口腔醫學院黃翠/楊宏業團隊與武漢大學資源與環境科學學院陳朝吉團隊通力合作,提出一種多維仿生級聯修復的創新策略:通過將動態仿生礦化水凝膠與取向結構支架整合,構建具有成分仿生、結構仿生、性能仿生、生物過程仿生的多維仿生骨修復材料,為大範圍骨缺損修復提供了新思路。相關工作以題為“Osteomimix: A Multidimensional Biomimetic Cascade Strategy for Bone Defect Repair”的論文發表在Advanced Materials上。該論文的第一作者為武漢大學吳小藝博士和楊宏業副教授。

Osteomimix仿生骨修復體系的設計思路如圖1所示:首先揭示了自然界最豐富的生物高分子——纖維素衍生物對無定形磷酸鈣鎂礦化前體(AMCP)的穩定作用,證實甲基丙烯酸羧甲基纖維素鈉(SCMA)穩定的AMCP(SCMA-AMCP)可介導膠原纖維內礦化。隨後將SCMA-AMCP與甲基丙烯酰胺化I型膠原(ColMA)通過藍光交聯構建動態仿生自礦化凝膠(CS-AMCP)。分別使用氧化脱木素椴木(OW)作為天然來源取向結構支架,使用取向冷凍殼聚糖(Ch)作為人工合成取向支架,利用真空浸漬法將凝膠與取向支架進行整合,構建出多維仿生級聯骨修復體系Osteomimix。該策略突破傳統成分堆砌或結構仿生侷限,深度模擬骨骼複雜生物過程、多級結構與多功能特性,為仿生骨修復提供全新範式。

圖1 生物礦化啓迪的多維仿生級聯骨修復策略示意圖研究結果顯示,Osteomimix具有仿生層級結構、卓越機械性能以及自發的動態礦化性能,通過CAD/CAM技術能夠進行個性化形狀定製加工。該策略不僅在微觀及宏觀層面高度模仿骨組織的物理結構,還重現了骨組織形成過程中的局部微環境,為組織再生提供多維引導。基於體內外實驗驗證,這種多維仿生級聯修復策略能夠有效促進骨修復過程,不僅促進以膠原為主體的細胞外基質的生物礦化,同時能夠為細胞行為提供必要的理化線索,實現了“非細胞介導的(cell-free)”與“細胞依賴的(cell-dependent)”兩種仿生礦化途徑的有機整合。該仿生策略展示了對特定組織形成過程的深入理解如何指導設計更高效、仿生的生物材料,為仿生材料的構建提供了新思路。

圖2 SCMA-AMCP礦化前體的構建與表徵

圖3 SCMA介導ColMA仿生礦化的表徵及機制探究

圖4 Osteomimix的構建與表徵

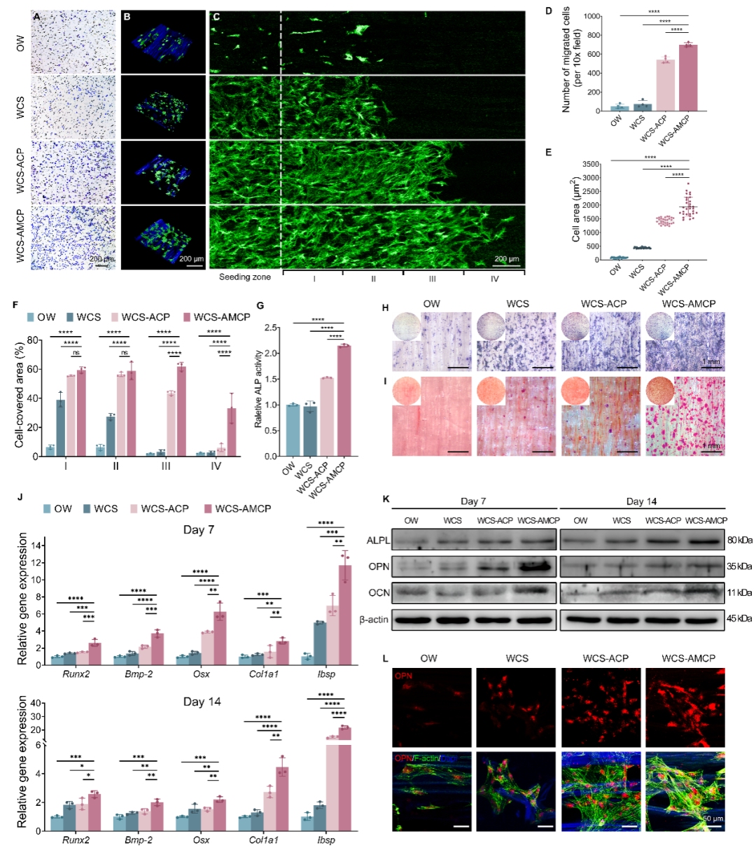
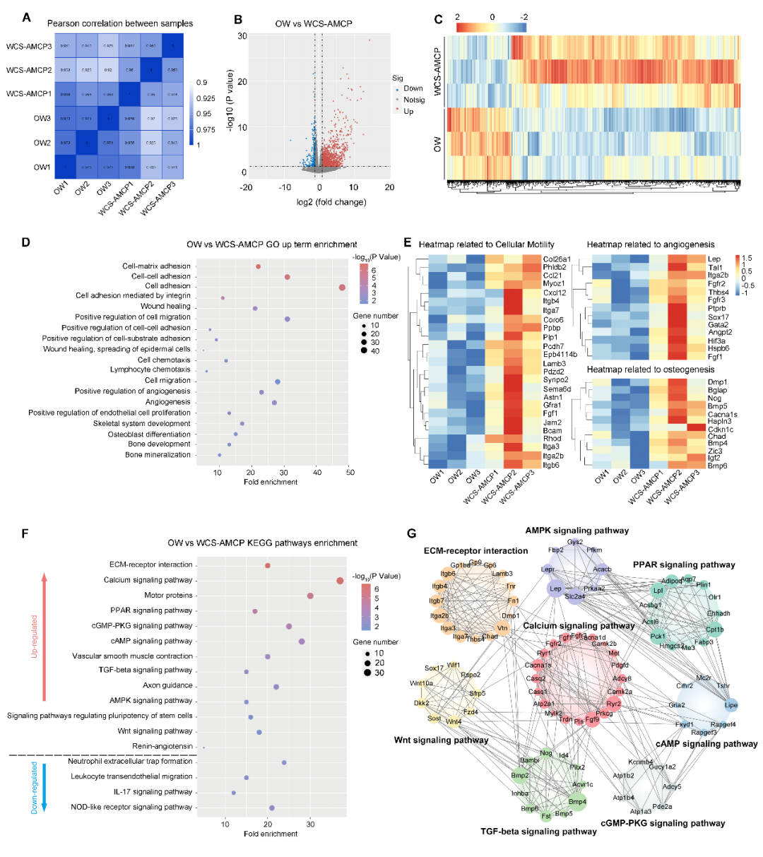
圖5 Osteomimix體外生物學效應研究

圖6 Osteomimix在體內早期骨缺損修復中的生物學效應

圖7 Osteomimix在體內遠期骨缺損修復中的生物學效應

圖8 Osteomimix促進骨缺損修復的生物學機制