一夜爆火的杭州,正在製造下一個馬雲_風聞
金错刀-金错刀官方合作-科技商业观察家,爆品战略理论提出者1小时前

文/ 金錯刀頻道

科技創業的造星能力再次被驗證。
昨天,全國民企座談會上,宇樹科技的創始人王興興再次出圈。
作為全場唯一的90後,他不僅和任正非、雷軍平起平坐,還被選中發言,連馬雲、馬化騰都沒這待遇。

這次也讓杭州再次成為焦點:參會的大佬中,杭州就佔了3個,僅次於北京。
除了王興興,還有唯一的80後DeepSeek創始人梁文鋒,以及罕見現身的馬雲,都讓大家對杭州的好奇心更重。

80、90後科技大佬上桌,讓杭州逐漸撕掉網紅之都的標籤,以“中國硅谷”、“創業天堂”的身份被大家瞭解。
尤其是杭州六小龍爆火後,大家才發現,原來網紅濾鏡下,杭州竟然是個“大膽的理工男”。

不僅把創業門檻降到“PPT也能融資”,還用三年房租全免的“白嫖式創業”,成為草根逆襲的大本營。
杭州在一次次出圈之下,背後高人也浮出水面。

中國網紅城市,掀翻全球
在六小龍爆火背後,杭州其實一直憋着一口氣。
七十年代尼克松到訪杭州,據説留下一句“美麗的西湖,破敗的城市”刺痛了無數杭州人。
之後杭州發力工業,到了1990年,十大工業區逐漸浮現,但其中重工企業的核心設備和工藝多依賴技術轉移,輕工業的“杭州製造”,更集中於紡織、食品飲料等附加值相對更低的產業。

彼時,杭州GDP既追不上滬也超不過蘇,還被無錫緊緊咬住,更要被南京趕超。
這種情況下杭州開始尋找扶持新產業,想彎道超車。
好在自此之後,杭州像是歐皇附體,一直踩中“風口”。
1999年,阿里在杭州成立,杭州跟着阿里踩中了移動電商的風口,在10年後成為“電商之都”。
之後的十多年裏,電子商務、互聯網金融等數字產業由時代成就,扶持着杭州躍上更高的風口。
2020年以後,隨着直播電商的崛起,杭州順勢成為網紅大本營,全國60%的MCN聚集在此,總數超過兩萬家。

有人開玩笑,如果你在湖濱銀泰in77的上空丟一塊石頭,隨便砸到一個“網紅”,都可能擁有50萬粉絲。
如今杭州再次踩中AI和人工智能的風口,伴隨着宇樹科技和DeepSeek爆火帶來的餘威,更是讓東方神秘力量掀翻全球。
大家隨着這股力量深挖,發現這麼強悍的科技公司,杭州竟然有六個——深度求索、宇樹科技、強腦科技、雲深處科技、遊戲科學、羣核科技。
除了讓機器人在春晚扭秧歌的宇樹科技、腳踢硅谷的DeepSeek,其他四家企業也都靠實力撐起了中國科技界的門面。

杭州企業雲深處科技出品的,全地形越野機器人“山貓”下山的視頻,在全球網絡流傳。

雲深處生產的機器狗,不止會作揖賣萌,還能攀爬高壓電塔,代替人工從事危險工作。

遊戲科學的《黑神話:悟空》,用了不到半年時間,銷量突破2800萬,銷售額超90億元。
強腦科技是能全球唯一和馬斯克掰手腕的機接口企業,雖然其名聲不如DeepSeek大,但其推出的智能手臂,已經能讓運動員用“意念”抓握起火炬並點燃聖火。

當大家把這些公司標記在地圖上發現,這些公司恰好把西湖圍成了一個環,有網友戲稱:神秘的“東方力量”是西湖?

誰也沒想到,被網友戲稱為“中國最牛MCN城市”的杭州,不僅是MCN的天堂,自己還是MCN大師,不僅把6家硬科技公司捧成了國際頂流IP,還用硬核科技掀翻全球,給網紅之都加上一層科技光環。

養了六百條錦鯉,才捧出六小龍
杭州六小龍爆火後,全國大城市都陷入焦慮,徹夜難眠。
廣東、南京、山東、深圳、武漢、上海等城市都加入反思陣營,不斷自我拷問:為什麼XXX出不了六小龍?

其實,這樣的反思杭州在幾年前也做過。
2015年,杭州人黃錚在杭州成立了拼多多前身拼好貨,但2016年拼多多正式成立後黃錚卻直奔上海。
彼時,有不少杭州媒體自問,杭州為何沒能留住黃錚?
杭州反思的答案是什麼不得而知,但行動上把自己變成**“科技界的MCN”**,用盡全力留住年輕人。
毋庸置疑,做MCN杭州是專業的。
1.最大膽“星探團”,廣挖潛力股
MCN簽約網紅,看的是流量潛力;杭州“簽約”企業,賭的是技術顛覆性。
今天爆火的杭州六小龍,很多在創業初期並不被看好。
哈佛博士韓壁丞在波士頓地下車庫搗鼓腦機接口,杭州考察團直接殺上門:“回國創業,錢管夠!”

90後馮驥帶着3A遊戲夢闖杭州,園區為他空置兩棟樓三年,拒絕了很多大牌企業,最後不僅房租全免還送專家門診;宇樹科技瀕臨破產時,國資幾百萬救命錢精準空投。
不要以為杭州只盯着大佬,他們對“潛力股”的定義就兩個字:敢創業。
為了吸引八方人才,杭州把落户門檻降到最低:學歷只要大專以上,社保只交半年,期間還有各種補助。

2.最懂老闆的城市,杜絕“爹味”
有創業者評價杭州,是一個有“父感”,沒“爹味”的創業城市。
父感在於,杭州真的像個父親,把創業者的小需求和痛點研究得明明白白。
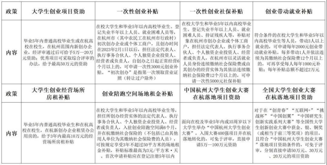
很多支持創業的城市,都會給予補貼,但只有杭州的補貼是審核後秒到賬,有大學生表示比工資發放得還及時。

年輕一代的科技創業者,很多是專業型、理工科老闆,難免有i人和社恐。但創業的本質就是找人、找錢。
在杭州創業卻可以輕鬆解決這個煩惱,有個在杭州創業的朋友表示,自己開公司11年,從沒因為入駐、補貼、催錢喝過一頓酒、送過一根煙,很多政府領導自己根本不認識。
讓不擅長應酬的老闆,找到最舒適的創業環境,也是杭州一大亮點。

創業者對杭州最高評價是:“在杭州,政府像空氣,平時感覺不到,但關鍵時刻永遠在線。”
宇樹科技曾急需系統性的知識產權快速保護,杭州推出專利快速預審服務,直接上門介紹、指導操作。

這種保姆式服務不僅省時還省錢,每年還能為企業節約超4.7億辦事成本,這對於創業公司而言就是一筆鉅款。
年輕人在杭州創業最爽的莫過於,初來乍到政府就把你的生活成本全承擔了。
住宿可以白嫖7天酒店+三年租房補貼;出行有300元的配套大禮包;就連吃飯都有性價比拉滿的社區食堂,可以説年輕人在杭州可以直接“拎包創業”。

與之對比,北上廣深很多創業者白天路演“顛覆式創新”,晚上卻偷偷研究房價走勢。
正如《人民日報》所言:消除取經路上的妖魔鬼怪,取經人自能踏平坎坷成大道。

城市爆火的殺手鐧,不是撒錢而是織網
六小龍的終極戰爭,不僅是“拼補貼”的消耗戰,也是“拼生態”的持久戰。
畢竟與杭州熱度一起飆升的還有房價,且其他城市面對人才也很捨得撒錢。
南京對戰略科技領軍人才,綜合資助最高可達1億元;天津對於高端人才,不僅發錢獎勵,連父母的醫療待遇和子女入學都會砸錢扶持。

比起撒錢招攬人才,杭州比其他城市更突出的點是:更大的確定性。
遊戲科學的故事格外發人深省,為什麼在深圳註冊的公司,卻選擇在杭州開發《黑神話:悟空》?
創始人馮驥的解釋一針見血:“節奏沒有深圳那麼快,房價也不太高,大家能夠耐得住性子。”

無獨有偶,成都也憑藉其温和包容的生活氛圍和相對低廉的房價,讓餃子的團隊能夠沉下心來死磕《哪吒2》五年。
比起投資成功的企業,杭州對於創業失敗的包容性,也比其他城市強。
其中有個規定是,杭州的國有產業基金在硬科技企業中普遍持股低於10%,且嚴守“三不原則”:不介入經營、不要求對賭、不設定退出期限。
與此同時,杭州對於硬科技項目的虧損容忍度高達30%,其他地區的容忍度上限僅為10%。
狂撒錢、不指手畫腳又給新企業兜底的城市,堪稱年輕人的創業天堂。

除此之外,杭州作為風口上的幸運兒,幾乎每個風口都能為其積攢出一個新的“爆款孵化器”。
比如杭州在移動互聯網和短視頻風口下,積累了智慧物流、線上大爆款的經驗,這都能為科技企業新貴們加個助推器。

比如宇樹科技的機器人,早就在各種場合露過面。
2021年機器牛“犇犇”與劉德華同台演出;2022年冬奧會開幕式的109台Go1機器狗;2023年美國超級碗賽前表演中的機器狗;杭州亞運會上的“顯眼包”機器狗;以及被馬斯克點讚的B2-W機器狗,其中有不少機會都是杭州政府推薦接洽的。

這也是為什麼哪怕深圳有更完善的產業鏈,宇樹科技依然在杭州紮根,畢竟對於機器人這種新科技產品來説,場景落地=賺錢。
風口上的豬能飛,踩在風口巨人的肩膀上,自然能飛得更高。
如果説砸錢補貼、減少税收等政策是為企業輸血,那這些打法直接幫企業造血。
有網友總結,杭州能出六小龍,是因為養了六百條錦鯉。
杭州吸引六百條錦鯉最需要的,不僅是資金投入,更是能讓創新者踏實賺錢、潛心研究的城市環境。
現在回頭看,六小龍橫空出世根本不是奇蹟,而是十年前埋下的種子,長成顛覆世界的科技森林。
人才不是搶來的,而是長出來的。
圖片來源於網絡,侵權請聯繫刪除
@The End