適當促衰防治流感!肺中暗藏500倍抗炎因子,甲流自救全靠免疫細胞衰老?_風聞
时光派-时光派官方账号-聚集全球前沿、全面、专业抗衰资讯44分钟前

每年的這段時間,甲流就像是按時打卡一樣準時出現,每次年初來到上海,派派總不免的要“發熱”一段時間。這不,就在今天又因為嗓子疼得半夜爬起來找藥吃的時候,派派就在想……到底有沒有什麼一勞永逸,徹底緩解身體流感症狀的方法?
拖着難受的身體,派派打開手機開始搜索資料,這一翻可不得了,在Cell正刊上居然發現了一篇和派派想法神同步的研究?來自哈佛醫學院羅鴻博教授最新研究發現:中性粒細胞能產生一種新型的外囊泡來通過補體激活方式,抑制流感引發的炎症,但代價是……衰老?


中性粒細胞是免疫系統的重要細胞[2],肩負着噬病原體、釋放抗菌物質、抵抗感染等重任,然而隨着時間流逝,負責免疫清除的它們也不可避免的成為“衰老大軍”中的一員,出現免疫功能下降[3]、釋放促炎因子引發“炎症衰老”[4]、促進腫瘤生長[5]以及延緩組織修復[6]等老大難問題。

除了以上對身體造成以免疫減退和炎症為促衰主力軍的影響外,研究人員還發現,在中性粒細胞衰老的過程中,它們表面的細胞膜會形成突起,逐漸形成直徑1~2微米的,具有脂質雙層結構的泡泡,最終從表面脱落,形成較高穩定性的小小囊泡(LAND-Vs)。

圖注:LAND-Vs誕生記
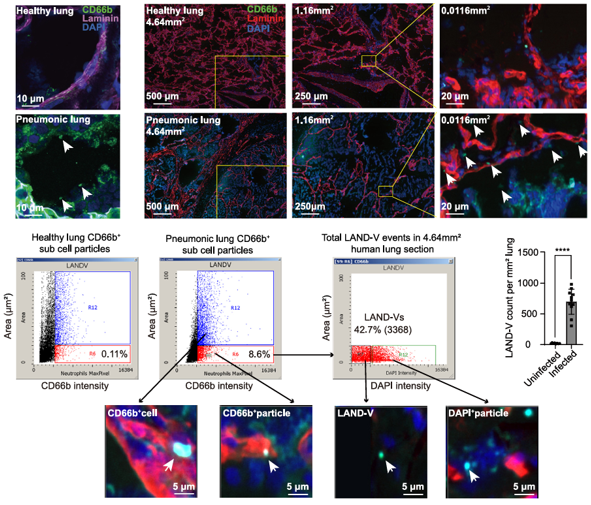
與平時我們吹的,一碰就碎的泡泡不同,科學家們觀察到,衰老中性粒細胞“吹”的泡泡,在肺炎患者肺部大量存在,其數量是健康肺部的……500倍??

圖注:肺炎患者肺部存在大量LAND-Vs
這個驚人的數量把派派嚇了一跳,但仔細一看,這似乎並不是什麼壞事。
根據小鼠的實驗數據,科學家們發現:對其體內注射LAND-Vs後,能顯著減少BALF(支氣管肺泡灌洗液,評估肺炎損傷程度)中中性粒細胞的數量,降低了炎症因子(如IL-1β和IL-6)的水平與細菌負荷,減輕肺組織損傷。

圖注:LAND-Vs處理減輕肺炎小鼠肺部損傷
這泡泡居然還帶抗炎作用!就在科學家們丈二和尚摸不着頭腦的時候,LAND-Vs 表面似乎隱隱也有些“小東西”,正在向熱愛抗衰的友友們悄悄發出信號……


為了搞清這信號究竟是誰,從哪來,科學家們地毯式地分析了LAND-Vs的表面標記與蛋白質組成,發現其表面可謂是“高手雲集”,高度表達CD55、CD47、CD66b等蛋白,且CD55陽性的LAND-Vs佔總LAND-Vs的60.5%。

圖注:LAND-Vs表面蛋白的含量
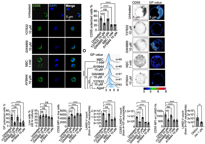
為啥偏偏是CD55獨佔鰲頭?免疫熒光染色給你答案,觀察了不同“年齡段”中性粒細胞中CD55的表達情況後,科學家們發現與均勻分佈CD55的年輕中性粒細胞不同,衰老中性粒細胞中的CD55,在某些區域高度表達,形成了明顯的聚集現象(也叫極化現象)。

圖注:高度表達的CD55
而且隨着時間推移,高度表達CD55的中性粒細胞的比例則是蹭蹭上漲,非極化細胞的比例逐漸減少。通過特定的通路抑制劑處理,科學家們還發現了一個驚人的事實:LAND-Vs幾乎完全是由CD55……搭建起來的!所以CD55才是衰老中性粒細胞生成LAND-Vs的關鍵?
大膽設問小心求證,科學家們針對LAND-Vs形成過程的關鍵區域與環節(包括脂筏(細胞膜上富含膽固醇和有序脂質的區域,負責信號傳導與物質運輸)和RhoA信號通路等)下手,使用膽固醇、Rho激酶抑制劑,發現極化CD55細胞的比例顯著降低,且LAND-Vs的數量也明顯減少。

圖注:抑制劑處理後,LAND-Vs形成數量明顯減少
綜合以上實驗結果,科學家們也發現了LAND-Vs形成的真正原因:中性粒細胞在衰老過程中,CD55蛋白在細胞膜上的脂筏地帶積攢能量,同時激活RhoA信號通路重組細胞骨架,助力CD55富集區域出芽生長。最終,這些區域通過胞吐作用從細胞膜上脱落,形成LAND-Vs。
太複雜了……不如直接來看簡單刺激的:使用CD55抑制劑處理LAND-Vs後,LAND-Vs的抗炎效果大幅縮水!原來LAND-Vs的抗炎作用,背後CD55才是“操盤手”?

圖注:抑制CD55後,LAND-Vs抗炎效果被削弱
現象背後一定伴有機制,這裏過於生澀,派派儘量挑重點一次性給大家講明白。
先説免疫系統的重要組成部分—補體系統,它由超過30種的血漿蛋白組成,其最主要的功能:在其他細胞/病原體上瘋狂打洞直到它們死亡。

圖注:如此豐富的補體蛋白家族!
它的實現主要通過三條主要途徑[7](經典途徑、替代途徑和甘露糖結合凝集素途徑),不過雖説途徑不同,其最終都會匯聚到一點:C3(該途徑核心蛋白)的激活上。
被激活的C3會被切割成C3a(募集免疫細胞,激活炎症反應)和C3b(尋找特定的細菌、真菌、病毒)兩個片段(這個要劃重點)。

圖注:看完派派直接昏古去
C3b 是補體系統中的關鍵中間產物,找到病原體後,它就會改變形狀,與補體系統的其他成分結合,形成C3轉化酶,進一步切割更多的C3分子,放大補體系統的激活信號(像是數十萬只蒼蠅趴在細菌表面),所以一旦不加以節制,就會促進炎症反應的激活。

圖注:C3b結合其他的補體變成C3轉化酶
與通過吞噬作用來直接攻擊病原體,易引發過度炎症的中性粒不同的是,凝聚了大量CD55的囊泡能直接結合補體系統中的C3b,抑制C3轉化酶的活性,直接阻斷補體C3的活化,從而減少炎症介質C3a和C5a的生成,減輕炎症細胞的聚集和組織損傷,更安全的發揮抗炎作用。
通過對BALF中的蛋白定量分析,科學家們發現LAND-Vs處理顯著降低肺炎小鼠中C3b複合物的活性,同時還降低了包括C3a、中性粒細胞數量、IL-1β和IL-6等一眾與炎症有關的蛋白、炎症因子水平,緩解了肺組織的損傷。

圖注:LAND-Vs能緩解小鼠炎症的深層原因

中性粒抗炎→老了繼續釋放LAND-Vs抗炎,看似“物盡其用”,但相對於我們身體來説,LAND-Vs作為一種囊泡,豈不是難逃被其他細胞吞噬的命運?
但時間序列實驗的結果卻啪啪打臉,在BALF中,中性粒細胞數量以及C3b複合物表達量均在感染後6小時達到峯值,隨後逐漸下降。而LAND-Vs數量卻反其道而行,在感染後6小時後開始增加,並在48小時達到峯值。

圖注:LAND-Vs可以通過CD47避免被巨噬細胞吞噬
眼尖的科學家們也發現一絲端倪,之前來自LAND-Vs表面的信號……除了CD55,好像還另有它“蛋白”?

通過研究他們發現,這是另一個同樣附着在LAND-Vs表面,呈現高表達趨勢的蛋白—CD47。
與專職抗炎的CD55不同,CD47的專職工作是:隱蔽。在腫瘤中,它就能通過與巨噬細胞上的信號調節蛋白(如SIRPα)結合,發出“不要吃我”信號,避免被巨噬細胞吞噬[8]。
但LAND-Vs只是個小小囊泡,難道也有同樣機制?在阻斷“不要吃我”信號(如CD24、CD31、CD47)後,不僅巨噬細胞對LAND-Vs的吞噬作用迴歸,BALF中LAND-Vs的數量明顯減少,同時補體系統活性增加,炎症指標(如細胞因子水平、肺損傷評分)也開始惡化,實錘CD47在持久方面的作用。

圖注:抑制CD47後BALF炎症指標開始惡化
講到這,相信大家應該也睡得挺安詳了(bushi),但是該打起精神了!總結全文時間到:其實對於衰老中性粒細胞還能繼續發揮抗炎功效,歸根結底,還是其中的CD55以及CD47等一眾蛋白。
前者發揮了其形成囊泡與通過抑制補體機制抗炎兩大重任,而後者則通過表達“不要吃我”信號來逃避免疫清除,確保LAND-Vs在體內能存活更長時間,從而在炎症消退階段繼續發揮其抗炎作用。

圖注:本文機制總覽
時光派點評
這次,關於LAND-Vs的發現,也讓派派重新審視起衰老的意義。衰老細胞中可能也藴藏着許多尚未發掘的寶庫,就按這次對LAND-Vs的研究來看,治癒流感引起的炎症,還要靠衰老的中性粒細胞幫忙。或許有關健康衰老的未來,還得換換思路,所謂衰老,也並不全是壞處?
(對於炎症與衰老還有些一知半解?點擊下方小卡片,後台回覆關鍵詞 炎症 解鎖炎症與衰老那些糾纏不清的往事!)
[本文的名稱是《Neutrophil-derived vesicles control complement activation to facilitate inflammation resolution》,發表於《Cell》期刊,通訊作者是哈佛大學醫學院羅鴻博教授、中國醫學科學院血液病醫院馮四洲教授。第一作者是Alan Y. Hsu。本研究資助來源:美國國立衞生研究院(1R01AI142642、1R01AI1 45274、1R01A I141386、R01HL092020、P01HL158688)、NIH訓練獎學金(T32HL066987)、Cotran Gimbrone研究獎、中國醫學科學院創新基金 (grant number 2021-I2M-1-017)、中國國家自然科學基金 (82470208)、NIGMS 獎項 R35GM142683。]