國家版減肥指南來了!權威食譜,細化到地區,全是乾貨_風聞
心之龙城飞将-昨天 23:20
PS;其實體質指數(BMI)近年已經被西方及國內醫學界踢爆根本不科學了
央視新聞2025年03月10日 12:12:40 來自北京市42人蔘與7評論“體重異常容易導致高血壓、糖尿病、心腦血管、脂肪肝,甚至一部分的癌症也和體重異常有一定的關聯。”
“有些人腰圍太大,體重超重,甚至患上了慢性病……這就需要專業醫生和專業醫療機構的幫助。”
昨天(9日),十四屆全國人大三次會議舉行記者會,國家衞生健康委員會主任雷海潮表示,將持續推進體重管理年行動,普及健康生活方式。
國家衞生健康委面向公眾發佈的《體重管理指導原則(2024年版)》指出,有研究預測,如果得不到有效遏制,2030年我國成人超重肥胖率將達到70.5%,兒童超重肥胖率將達到31.8%。
■ 什麼樣的胖才是真的超重肥胖?
超重和肥胖受多種因素的影響。其中包括了遺傳、飲食、身體活動水平、生活習慣以及社會環境的改變等。
體質指數(BMI)是衡量人體胖瘦程度的標準。
BMI=體重(kg)/身高(m)²
我國健康成年人的BMI正常範圍在18.5至24之間。
BMI在24至28之間被定義為超重。
達到或超過28就是肥胖。其中,又根據BMI分為輕度肥胖、中度肥胖、重度肥胖以及極重度肥胖。

■ 健康減肥該怎麼吃?
此前,國家衞健委發佈《成人肥胖食養指南(2024年版)》,手把手教你科學減肥!

值得注意的是,這份食譜細化到了全國不同地區的食譜示例,並備註了食譜的“總能量”。

例如,東北地區的春季食譜有“鐵鍋燉魚”“菜包飯”,西北地區的食譜裏有“臊子面”“油潑面”。

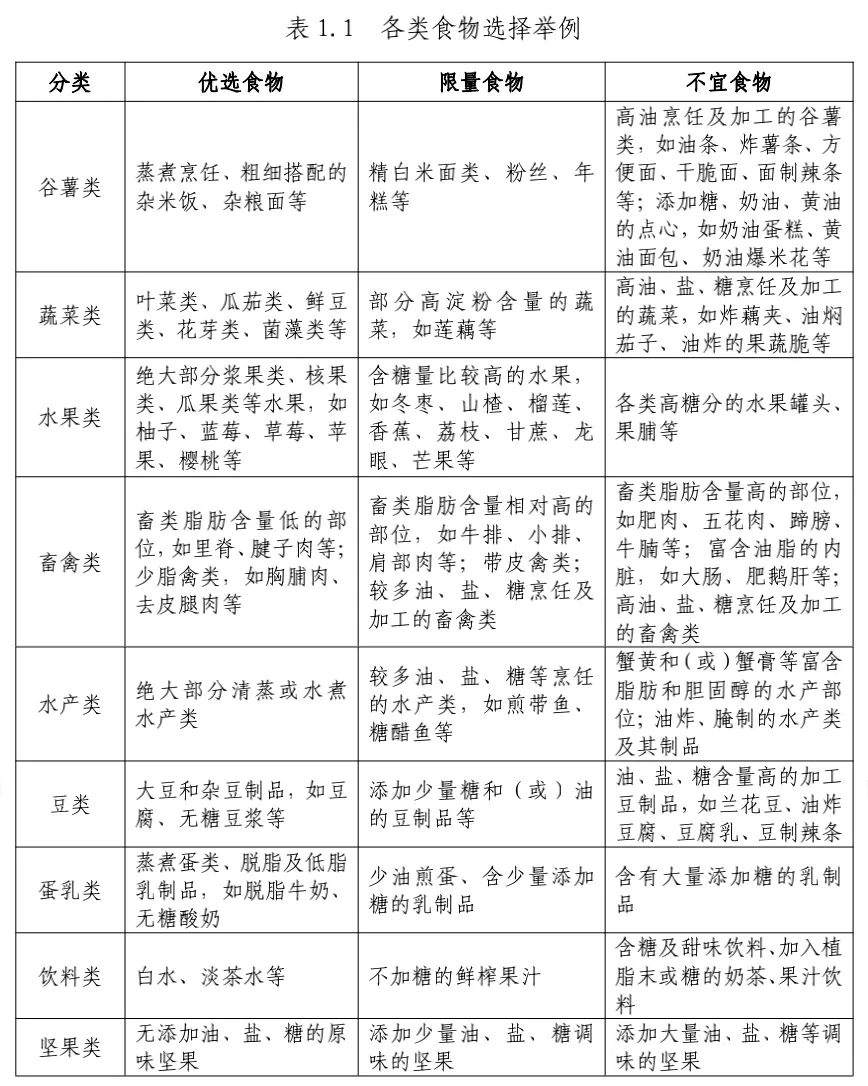
📢這些食物優先選
鼓勵主食以全穀物為主,適當增加粗糧並減少精白米麪攝入;
保障足量的新鮮蔬果攝入,但要減少高糖水果及高澱粉含量蔬菜的攝入;
優先選擇脂肪含量低的食材,如瘦肉、去皮雞胸肉、魚蝦等;
優先選擇低脂或脱脂奶類。

📢這些食物要少吃
減重期間應少吃油炸食品、含糖烘焙糕點、糖果、肥肉等高能量食物(高能量食物通常是指提供400kcal/100g以上能量的食物)。
減重期間飲食要清淡,每天食鹽攝入量不超過5g,烹調油不超過20~25g,添加糖的攝入量最好控制在25g以下。
減重期間應嚴格限制飲酒。每克酒精可產生約7kcal能量,遠高於同質量的碳水化合物和蛋白質產生的能量值。
📢每天具體吃多少?
控制總能量攝入和保持合理膳食是體重管理的關鍵。控制總能量攝入,可基於不同人羣每天的能量需要量(如下表),推薦每日能量攝入平均降低30%~50%或降低500~1000kcal,或推薦每日能量攝入男性1200~1500kcal、女性1000~1200kcal的限能量平衡膳食。

可根據不同個體基礎代謝率和身體活動相應的實際能量需要量,分別給予超重和肥胖個體85%和80%的攝入標準,以達到能量負平衡,同時能滿足能量攝入高於人體基礎代謝率的基本需求,幫助減重、減少體脂。
可根據身高(cm)減去105計算出理想體重(kg),再乘以能量係數15~35kcal/kg(一般卧牀者15kcal/kg、輕身體活動者20~25kcal/kg、中身體活動者30kcal/kg、重身體活動者35kcal/kg),計算成人個體化的一日能量。
■ 科學減肥,這4件事要記牢
《成人肥胖食養指南(2024年版)》建議,三大宏量營養素的供能比分別為:脂肪20%~30%、蛋白質15%~20%、碳水化合物50%~60%,推薦早中晚三餐供能比為3:4:3。
📢定時定量規律進餐
要做到重視早餐,不漏餐,晚餐勿過晚進食,建議在17:00~19:00進食晚餐,晚餐後不宜再進食任何食物,但可以飲水。
📢少吃零食,少喝飲料
不論在家還是在外就餐,都應力求做到飲食有節制、科學搭配,不暴飲暴食,控制隨意進食零食、喝飲料,避免夜宵。
📢進餐宜細嚼慢嚥
攝入同樣的食物,細嚼慢嚥有利於減少總食量,減緩進餐速度,可以增加飽腹感,降低飢餓感。
📢適當改變進餐順序
按照“蔬菜一肉類一主食”的順序進餐,有助於減少高能量食物的進食量。

■ 除了吃,減肥還有這些小竅門
📢睡覺
經常熬夜、睡眠不足、作息無規律,可引起內分泌紊亂,脂肪代謝異常,導致“過勞肥”,肥胖患者應按晝夜生物節律,保證每日7小時左右的睡眠時間。
📢運動
身體活動不足或缺乏以及久坐的靜態生活方式是肥胖發生的重要原因,肥胖患者減重的運動原則是中低強度有氧運動為主,抗阻運動為輔,每週進行150~300分鐘,中等強度的有氧運動每週5~7天,至少隔天運動1次,抗阻運動每週2~3天,隔天1次,每次10~20分鐘,每週通過運動消耗能量2000kcal或以上。

📢少坐
每天靜坐和被動視屏時間要控制在2到4個小時以內,長期靜坐或伏案工作者,每小時要起來活動3到5分鐘。
📢温馨提醒📢
減肥要循序漸進
較為理想的減重目標應該是
6個月內,減少當前體重的5%~10%
合理的減重速度為
每月減2~4公斤