從大疆強制下班説起...._風聞
雷斯林-雷斯林官方账号-26分钟前
作者:雷斯林 公眾號:為你寫一個故事 / raistlin2017

擱十年前,你絕對想不到這樣一幕。
某大廠的深圳總部推出一種嚴格考核的趕人策略,主管、項目大主管、HRBP依次去工位上查看,確保晚上9點無一人在公司。

總部尚且如此,分部自然也不必説。
像上海的分部,直接要求晚上9點準時關燈。
另一個知名企業的做法也類似。
到了18:20,不允許有人在公司加班;還明確禁止員工吃完晚飯後,回工位加班。

意思很明顯,你們想加班都加不了。
為啥?怎麼不捲了?
一些網友覺得這種變化和歐盟有關,説歐盟出了個新規定,不允許進口強迫勞動的公司的產品。

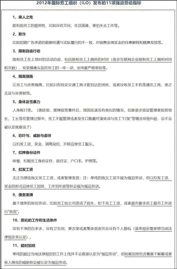
所謂強迫勞動在國際勞工組織里有11項指標,這些基本上在我國的《勞動法》《勞動合同法》等文件裏也有規定。

問題在於違反規定怎麼辦?
歐盟那個2027年生效的法案認定,某種產品使用了強迫勞動的話,會被禁止投放在歐盟市場,已投放的就要被撤回或沒收。
要知道,上面倆家大廠的海外營收佔比在總營收裏達到了40%以上。尤其是,歐洲市場在利潤貢獻上非常大。

所以他們開始反內卷。
我倒覺得這不是主因,這事主要還是和國內現在的轉向有關係。
曾經的中國,是“物質生產跟不上人民生活的需求”,是全國人民想要東西但生產不出來,物質供應嚴重不足。
所以那時候看經濟好不好,是看我們能造出多少東西,甚至當時甭管有沒有需求,先生產出來再説。
過去的很長一段時間裏,加班內卷文化盛行。各大企業紛紛一個人當兩個人用,一定要生產出足夠的產品。
很多產品都已經被中國造成了白菜價,然後還在生產。
以家用電器為例,昨天知乎上刷了個回答,答主説想買一些新電器,網上逛了一圈,價格給它驚掉了下巴。
55寸的4K電視,現在只要1500元。
正常的微波爐,現在只要200多塊錢。
還有什麼洗衣機、電冰箱、空調、洗碗機,也基本都是白菜價。然後還有補貼,還在打折降價。
這其實就是我們現在面臨最大的問題:
生產過剩而消費不足。
生產的東西太多了,有效需求不夠,所以得轉變到消費導向了。
換言之,經濟好不好不再取決於我們能生產多少東西,而是取決於我們能消費多少東西。
中國的經濟增長,是由生產和投資拉動的。
2023年,中國居民消費佔GDP的比例只有39%,不止低於美國、日本、歐洲等發達國家,也遠遠低於越南、印度等發展中國家。
所以現在國家出了很多政策,希望能拉動居民消費。
上海這裏一直在發餐飲消費券,滿1000元給你減400元,可以和其他優惠疊加使用。

各地也都出了“以舊換新”政策,買電器、手機、傢俱,政府出錢補貼給你。
包括現在很多公司逐漸早下班,不加班,也都屬於這個大框架政策裏面。畢竟大家都加班,哪還有時間消費呢?
説個極端的。
上海某企業,固定的中午11點上班,晚上11點下班。但他們中間有午休2小時,晚休2小時,所以名義上還是每天工作8小時。
但問題在於,這樣等於你所有時間都在公司裏度過了,完全沒有自己的生活。沒有生活的人當然也就沒需求,不消費。
其實這樣的情況,不但對員工的生活幸福感有傷害,對中國經濟也是傷害。
但問題是,大家都加班,哪還有時間消費呢?
反內卷的出現,就是讓大家不要瘋狂加班,不要光賺錢而不花錢,而是騰出時間來享受。
中國的居民儲蓄率,幾乎是全世界最高的。如果説美國人是沒錢刷爆信用卡也要消費的話。中國人則是賺到的錢都要存起來,就是不花。
我覺得這一方面是華人的性格使然,節儉在我們這是傳統美德。
另一方面也是沒有安全感的表現。
養老、醫療、子女教育,處處都要花錢。
中國人能吃飽喝足,也不過才一代人的時間。上一輩人很多人都餓過肚子,再上一輩人則經歷過饑荒。中國大部分人並沒有什麼家底,抗風險的能力也很差。
而養老、醫療、子女教育,處處都要花錢。
所以不是不消費,而是不敢消費。
如果要提高中國的居民消費率,除了讓人有時間消費,還得讓人有安全感,最後才是塑造新的消費觀。

最近高中推廣雙休一事也是同樣的目的,
抖音上很多視頻高呼,雙休的風吹到了自己這邊。

爆款視頻背後是多地的推廣:
浙江杭州高一、二年級全面停止週末返校;
江蘇揚州、南通等地高一、高二實行雙休,高三調整為單休;
山東多所高中宣佈實現雙休。

為啥突然風向變了?
一個解釋是看看孩子們的作息表。


這幾張算好的。
還有的,學習時間從早上6點到晚上22點,且每月放假僅3天。每週在校學習時間達到119小時。
該強度接近40小時工作制的3倍。

考慮到很多高中生的身體還沒長好,那這種學習就是事實上的超重體力勞動。
更何況有的高中的監督起來比企業更狠。
時間精確到分、人物精確到牀位,動作精確到撥動頭髮。彷彿一個個監控看着他們,分外關注。

再來一份類似的表單,恐怕英劇《黑鏡》都不敢拍這種“人人身處監禁”的劇情。
畢竟這裏笑也扣分。

如果我們普通打工人已經是頂級牛馬了,那這些孩子又是什麼。反正我猜,他們的心理狀態好不到哪裏去。
2022-2023中國心理藍皮書報告顯示,高中生抑鬱檢出率為40%,初中生抑鬱檢出率為30%,而小學生的抑鬱檢出率為10%。
在抑鬱症人羣中,50%以上是青少年。

有個地獄笑話叫:抑鬱率比本科率都高…
這事還非常影響發育。
中國“成長隊列”項目顯示:學業壓力每增加1個標準差,青少年皮質醇水平上升18%,海馬體(記憶中樞)發育滯後0.3年。
實際上我能用中外幾十個專業科學研究證明,高中高壓的作息嚴重影響孩子身體。
但第一個不同意我説法的,是孩子家長。
山東推廣雙休新聞出來後,不少爆料指出有的家長非常反對。

他們覺得,家長都沒雙休,孩子能雙休嗎,他們還不是在家玩遊戲啊。

他們覺得你就得坐在座位上一動不動的學習,你才是好孩子,你才是在報恩。
這些聊天記錄也不像是假的,因為一份17萬人的調查顯示,四成多的家長認為,用了雙休的孩子肯定成績變差。

還能説什麼呢?
恐怕在他們眼裏:
“生命可以輪迴,高考只有一次!”


這時候肯定會有人反駁我。
“錄取率不會變,但是所有家長都希望自己的孩子是分子,所有學校都希望自己學生分子儘可能的多。”
“雙休只會成全了輔導機構,成全了補課,變成大家拼誰家有錢了。”
但我覺得一開始就有兩句話可以反駁:
“歷史上取消童工的那一天,一定是對大量家庭的滅頂之災?”
“沒有學生的雙休也很難有打工人的雙休。”
而且,不是所有家長都會送孩子去補課;補課對大多數孩子的成績影響微乎其微。
甚至於哪怕週末去培訓機構,但至少是正常九點開始,晚上五六點結束,比學校裏自習“養生”多了。
更何況未來不必如此。
隨着生育率的下降,新科技創造新崗位,未來不用靠卷死對手這樣的方式生存下去了。
既然如此,何不讓孩子有休息的時間呢。
再説了,這段時間本身對社會有意義。
研究顯示,我們家庭裏教育開支佔所有開支的比重達到7.9%,與其他國家相比,遙遙領先。

另一邊,中國的教育支出收入彈性為0.306,遠低於1,這意味着教育在中國家庭中被視為必需品而非奢侈品。

如果把這部分支出的消費潛力釋放出來呢?
雖説高中段學生沒有賺錢能力,但是消費動能不容小覷。有網友形容了一下:
大巴、網約車、共享單車、加油站先賺一波;
聚餐吃飯、買衣服鞋子,看電影,餐飲零售服務業又賺一波;
週末家庭遊,旅遊業再賺一波!
週末雙休,一鯨落萬物生啊。

當然,在這裏討論這類問題沒啥意義,關鍵在於落實。
你看,明明只有兩家企業強制下班,但媒體還是報道説:越來越多企業加入到職場“反內卷”的行動中來。

多在哪裏不知道。
而且試問,九點下班還不叫加班嗎?

要知道,九點下班到家後,留給自己不過一兩個小時。
之前的某些大廠更絕,你可能月薪三四萬,但下班都晚上十一點了,根本沒時間沒地方去花錢。
這樣的生存方式是不利於消費提振的。
至於18:20下班的,也起碼多工作二十分鐘了。
再試問,學校那邊發出自願申請學習的簽字,就真的是自主學習了嗎?


“有家長反映,學生週六在家學習自率性差,效率不高,為此,學校本週六(3月1日)起,開放教室有老師看班,自願參加。”

魔高一尺道高一丈,反反覆覆,有的現象已經詭異到我不給,你就不能搶了。
牛馬只要端正吃草的姿態就好。

但這真的好嗎?
我不明白這些本是基本操作,怎麼現在我們得感激涕零了。
我不明白很多企業和學校做得不及格,怎麼還去怪罪那些倡導不卷的人了。


多一個人每天工作16小時,不如多一個人每天休息16小時。
這樣的理念以後肯定會普及開來。
因為大家會知道,提振消費是一個全社會都要乾的事。
但關鍵在於,把任務攤派給打工人和高中生時,也得給他們時間去完成吧。