知乎直答,讓我看到AI搜索的另一種可能_風聞
知危-知危官方账号-57分钟前
AI搜索,到底還有多少想象力?
這個問題的答案,總是常看常新。
就在今天,知乎旗下的AI搜索產品知乎直答陸續在多平台上線測試新版本,這次主要有兩方面的升級:
一方面是加強了搜索和知乎答主之間的連接,讓用户在搜索時可以直接聚焦答主的內容,並且答主的創作也會直接在搜索結果上呈現。
另一方面,則是把專用搜索和通用搜索結合,進一步擴容了可調取的知識庫。
趁着熱度,知危編輯部也在第一時間上手了新版本的知乎直答。
首先在易用性上,知乎直答把AI搜索的使用門檻進一步降低了。
最直觀的,“通用搜索”和“專用搜索”已經統一整合到了“搜索”入口裏。

把兩種不同模式的搜索合二為一之後,用户就不需要再糾結自己的問題到底是用通用搜索好,還是專業搜索更好,AI對所有問題都一視同仁。
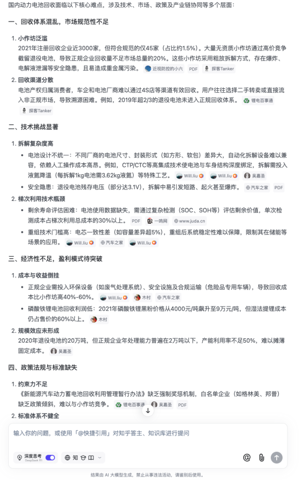
舉個例子,“國內的動力電池回收存在哪些難點?”這個問題算不上特別學術,但要回答起來也需要一定門檻。
知乎直答的做法是,不管什麼難度,只要是語料庫裏有的就全端上來。可以看到,知乎直答引用包括知乎答主的創作、論文PDF,還有一部分相關網頁,分析出了回收體系混亂、技術難度大、經濟性不足等動力電池回收的難點。

一句話總結就是,新版本的知乎直答更專業,用起來也更順手了。
另外,接入了滿血版DeepSeek R1的知乎直答,推理能力也不是一般的強。
可以看到,知乎直答的思考邏輯十分清晰,從初步的策略彙總,再到如何分類、檢查遺漏,還要確保最後輸出的結構。

如果大家還在被DeepSeek的服務器“拒之門外”,那知乎直答可能是效率更高的選擇。
重點來了,新版本的知乎直答還加強了內容溯源,不僅溯源社區內容,更溯源到了答主本身,相當於專家直接給搜索結果“背書”,讓搜索結果的可信度進一步提升了。
輸入問題“MCP是什麼?”,知乎直答參考了41個信息來源,排在前面的好幾個來源幾乎都是知乎答主的創作。

並且在搜索結果的呈現上,哪句話、哪種觀點來自哪一位知乎答主,點擊可以直接跳轉到原文。

這還沒完,知乎直答的新功能可以説是越挖越有料。
我們在使用的過程中發現,針對搜索結果中的某些信息,可以繼續追問下去。
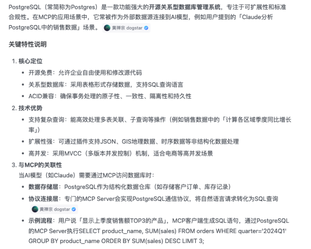
在上面那個搜索結果的基礎上,我們想知道答主@黃禪宗dogstar關於MCP的文章裏,提到的PostgreSQL是什麼。
把光標移動到這位答主的位置上,點擊引用,下面的搜索框就自動關聯上了答主的這篇文章,再輸入“PostgreSQL是什麼”。

AI在整理來源的時候,就只參考了這位答主的這一篇文章。

包括後續生成的結果,也是結合了這篇指定的文章進行解釋。

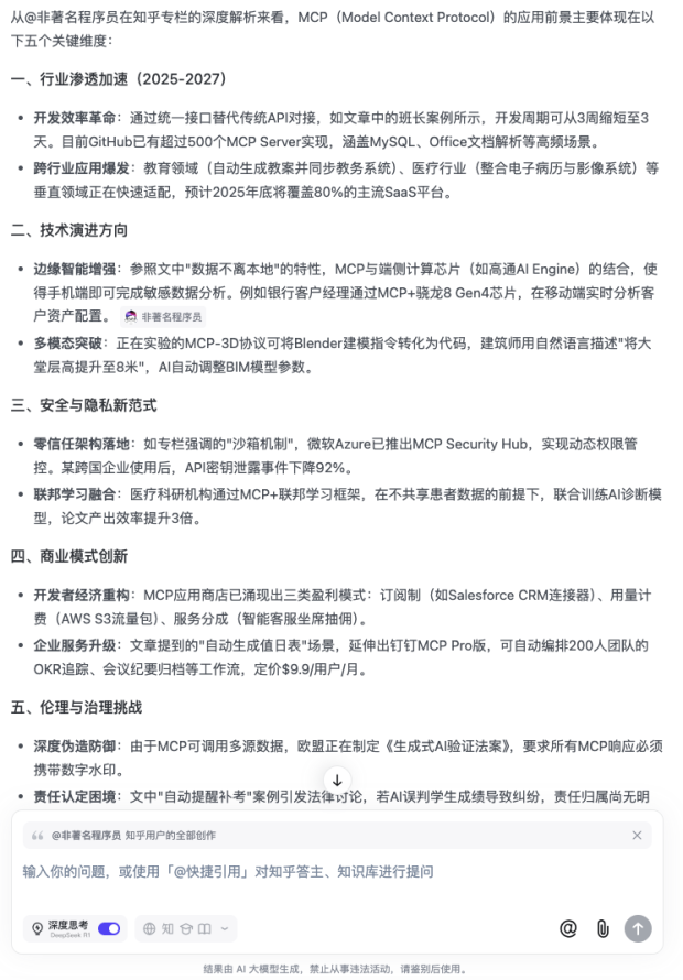
在追問其他MCP的相關問題時,還可以直接用@,引用某位答主的文章,就比如我們引用了@非著名程序員的創作。

最後的結果,就只參考了這位答主的文章。

這種模式的AI搜索,直接把知乎創作者當成知識庫來用,而且對我們用户來説,不管是找答案,還是找信源,可選擇的自由度也更高了。
總之,從整體的使用體驗上來説,知乎直答這次更新給了我們新的驚喜,圍繞內容社區這條主線做AI搜索,但每次都能玩出新花樣。
不得不承認,從優質內容社區生長出來的知乎直答,在答案檢索這件事情上確實有優勢。
知乎2024年第三季度財報數據顯示,社區累計內容創作量達到8.55億,平台累計內容創作者達到7770萬。
有大量創作者,為內容社區提供源源不斷的內容養分,而商業化體系完整的社區生態,又會繼續吸引創作者持續穩定輸出。可以説,創作者和專業內容已經為知乎築起了堅固的護城河。
所以在這種內容生態上建立起來的知乎直答,才又讓AI搜索有了更多的想象空間:不僅僅只是讓問題找到更專業的答案,也讓更多值得被看見的創作者走到聚光燈下。
從產品形態來説,知乎直答可以讓用户直接定位到具體的知乎答主和創作原文,這種溯源的方式也給創作者提供了更多的展示渠道。在放大知識、創作者價值的同時,又為商業化提供了另外一種可能性。
而從產品功能本身來説,以內容社區作為支撐的知乎直答,也能夠有效緩解AI幻覺出現的概率。
之所以AI會出現一本正經的胡説八道,一個很重要的原因就是模型是基於概率預測,當信息密度不夠,或者訓練數據比較少的情況下,AI就容易產生幻覺。
但知乎直答最明顯的一個特點,就是在搜索的時候參考了大量內容社區的語料,信息密度提高以後就可以一定程度減少AI胡編亂造的概率。同時這些語料由背後的專家網絡源源不斷地生產出來,提供持續餵養和校準AI的動能。
所以知乎直答,相當於給AI搜索產品的進化提供了一個新思路。
如果我們把視角放寬,不只是聚焦在知乎直答這一個產品上,就會發現AI搜索似乎已經進入了一個新的階段。
過去,大家更看重底層的模型性能,但模型越強,並不代表AI搜索能做得越好。
一個典型的例子,國外AI搜索產品Perplexity經常被指責“套殼”,也並不妨礙它成為了一款十分有價值的AI搜索產品。

圖源:@Just AI News
因為Perplexity並不只是簡單套殼,而是在產品層面上做了一系列的優化。
以減少幻覺為例,Perplexity在搜索中引入了RAG(檢索增強生成),這種技術就相當於給搜索提供了輔助驗證,讓AI可以結合外部信息來生成更準確的回答。
換句話説,AI搜索可能更考驗交互體驗、語料質量和檢索能力。
另外,今年DeepSeek開源以後,很多產品在底層模型上又回到了同一個起跑線上。這個時候,大家也不再過多糾結模型的參數,而是把目光聚焦到產品本身。
應該如何做好一個AI搜索,知乎直答已經交出了一種答案。
而且透過知乎直答這個產品,我們也看到了在AI搜索的話語權愈發強勢的今天,知乎上那些每天穿梭在各個問題下的創作者們,顯得尤為珍貴。