良品鋪子:控股股東違規被警示未公告,年度首虧楊銀芬下課、素人程虹難破局_風聞
财经九号-1小时前

來源 | 財經九號&九號觀察作者 | 跳跳
近期,國內休閒零食龍頭企業良品鋪子(603719.SH)接連陷入輿論漩渦。一方面,公司因控股股東等違規遭監管部門警示,值得注意的是,良品鋪子正是在監管部門的警示函之下才匆忙披露了權益變動公告,但對公司控股股東收到監管部門警示函一事並未公告。
另一方面,良品鋪子還面臨着上市以來首次年度業績虧損的尷尬局面,而此前曾主導良品鋪子降價和改革的董事長兼總經理楊銀芬在業績預虧發佈後不久公告辭任,新上任的董事長程虹面臨的局面顯然並不樂觀。
更令投資者擔憂的是,新任董事長、代行總經理職權的程虹,此前並無上市公司管理者的經驗,在任職前主職是武漢大學質量發展戰略研究院院長,從學術領導到上市企業高管,幾乎就是“素人”高管,且不説能否適應身份轉變,後續如何將良品鋪子帶出業績泥淖、應對合規挑戰和市場考驗,恐怕還要打個問號。
1
控股股東違規遭警示
信披漏洞暴露治理隱憂
3月14日,湖北證監局對良品鋪子包含控股股東寧波漢意創業投資合夥企業在內的六家股東方出具了警示函。

警示函顯示,寧波漢意、寧波良品、寧波漢亮、寧波漢林、寧波漢寧、寧波漢良等6家公司合計持有公司44.22%的股份。根據良品鋪子2023年3月7日的公告,寧波漢亮、寧波漢林、寧波漢寧、寧波漢良(以下簡稱寧波漢亮及其一致行動人)與寧波漢意、寧波良品(以下簡稱寧波漢意及其一致行動人)的一致行動關係解除。且在2023年5月17日至12月5日期間,上述幾家股東通過大宗交易或集中競價方式減持良品鋪子3.42%的股份。
上述變動後,寧波漢意及其一致行動人持有良品鋪子股份由44.22%變為38.36%,權益變動比例為5.86%;寧波漢亮及其一致行動人持有良品鋪子股份由44.22%變為2.43%,權益變動比例為41.79%。
上述幾家股東在持有良品鋪子股份權益變動比例達5%時未及時披露權益變動報告書。此外,寧波漢意於2024年6月18日至6月19日期間通過集中競價方式減持股份584300股,佔公司總股本的0.15%。因其在2023年5月至2024年6月期間減持良品鋪子股份時,未在權益變動比例達到5%時及時披露報告書。
上述6家股東的行為違反了《上市公司收購管理辦法》(證監會令166號)第十四條、第十五條的規定,因此被湖北證監局處以警示函的行政監管措施。值得注意的是,上述上市公司控股股東被採取行政監管措施一事,上市公司並未進行披露。
上述6家良品鋪子的股東中,寧波漢意及其一致行動人目前仍是上市公司良品鋪子的控股股東。據良品鋪子在權益變動公告中的披露,寧波漢意主要負責人為潘梅紅,寧波良品的主要負責人為楊紅春、潘梅紅、楊銀芬,均是上市公司的實際控制人或其關聯人。
本次股權變動出現的違規行為,暴露出上市公司大股東在資本運作中的合規意識薄弱,恐怕進一步削弱投資者的信任。
2
業績出現上市以來首度虧損
降價策略反噬毛利率
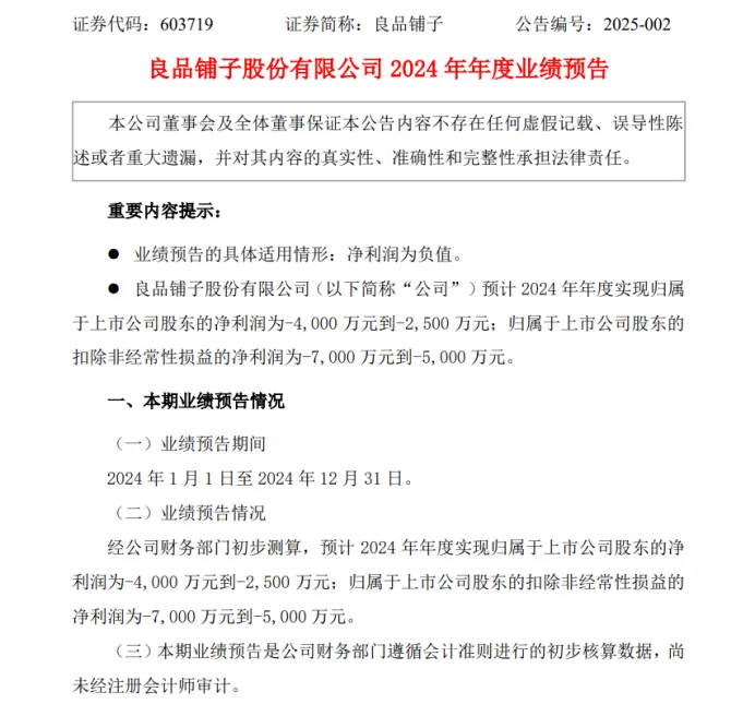
良品鋪子2024年業績預告顯示,全年歸母淨利潤預計虧損2500萬至4000萬元,扣非淨利潤虧損更達5000萬至7000萬元,這是良品鋪子自2020年上市以來首次出現年度虧損。

不過需要指出的是,良品鋪子在2024年各個季度的利潤表現一直不如人意。
繼2023年四季度虧損1102萬元後,2024年一至三季度的歸母淨利潤分別為6248萬元、-3859萬元、-450萬元,四季度顯然又是大幅虧損。
業績“滑鐵盧”的背後,是公司為應對競爭推出的“降價不降質”策略失效。2023年正是在前任董事長楊銀芬的手上,良品鋪子官宣300款產品平均降價22%,最高降幅45%,雖短期刺激銷量,卻導致毛利率出現下滑,從2023年的27.75%下滑至2024年前三季度的26.84%。疊加政府補助減少等因素,良品鋪子的盈利空間被嚴重擠壓,到了2024年業績出現虧損也就不奇怪了。
此外,公司近年營收持續萎縮,2023年同比下降14.76%,2024年前三季度又同比下滑8.66%,僅有54.8億元,換言之,良品鋪子試圖“以價換量”的策略也並未奏效。這也使得良品鋪子本已下滑的利潤規模下滑的更加嚴重了。良品鋪子的歸母淨利潤增速從2023年的-46.26%,進一步擴大到了2024年前三季度的89.86%。
由此,良品鋪子的業績表現進一步“崩潰”。
3
原董事長楊銀芬辭任
素人程虹“救火”前景不明
戰略上的失誤,導致公司業績直線下滑之下,上市公司必須要有人為此擔責。
就在良品鋪子2024年業績預虧公告發布後一個多月,3月3日,良品鋪子公告稱,董事長兼總經理楊銀芬因“個人原因”辭職,儘管上市公司的公告中對楊銀芬的評價有不少溢美之詞,甚至表示:“公司及公司董事會對楊銀芬先生任職期間的辛勤付出和貢獻表示衷心感謝,特授予楊銀芬先生為公司榮譽董事長。”
但毫無疑問,楊銀芬對於良品鋪子當下慘淡的業績表現也有不可推卸的責任。

不過更讓市場和投資者驚訝的是,良品鋪子的公告中表示由62歲的武漢大學質量發展戰略研究院院長程虹接任董事長並代行總經理職責。
但是程虹此前並未實操過上市公司的經營管理,其多數是以其他上市公司獨董或良品鋪子董事的經歷,不僅缺乏公司經營管理經驗,恐怕對於快消品行業的打法和策略也未必瞭解。
就是這樣一個“素人”出任良品鋪子的掌門人,面對當下的經營困局,能否破局恐怕大多數人都要持懷疑態度。
4
多重危機疊加股東又減持
股價市值“腰斬再腰斬”
經營業績危機之下,高管層的動盪不説,上市公司另一家大股東、持股19.16%的達永有限公司又在今年2月份拋出了一份3個月內減持不超過1203萬股的公告。

真的是“船漏又遇頂頭風”,連自家大股東都不看好上市公司了?
據公開信息顯示,自2020年股價高點87.24元/股至今,良品鋪子市值已蒸發超90%,截至2025年3月28日收盤價僅12.42元/股,總市值不足50億元。
在此前,良品鋪子的股東曾多次減持,如高瓴資本近乎清倉,達永有限公司也累計減持超14%,大股東們的減持與上市公司業績利空形成了惡性循環。
而新任董事長程虹提出的“自然健康新零食”定位,如何在低價競爭與品質定位間平衡,仍是未知數。
(免責聲明:本文數據及信息均來自上市公司年報、媒體報道、湖北證監局官網等公開信息,數據或信息如有遺漏,歡迎更正,並以公司最終披露為準。未經授權,本文禁止轉載、抄襲或洗稿。)
—END—