盲盒換了6次仍不滿意 到第7次泡泡瑪特不給換了_風聞
信网-青岛生活服务新闻网站官方账号-20分钟前

李女士的換貨記錄。(來源:受訪者)信網4月18日訊 對盲盒玩家來説,拆盒瞬間的驚喜能讓人心情愉快。李女士買的泡泡瑪特盲盒,前後折騰了三個月,來回換了6次貨。讓李女士不滿的是,當她第7次因為盲盒瑕疵提出換貨時,泡泡瑪特拒絕了她的要求,表示能給15元優惠券做補償。
盲盒手辦換了6次
李女士是泡泡瑪特的忠實粉絲,這些年在盲盒上花了不少心思,前前後後也花了1萬多。2024年12月,李女士又在泡泡瑪特的官方小程序“泡泡瑪特抽盒機”上買了幾個單價69元的盲盒及手辦。雖然盲盒的有趣之處就在於拆開包裝才知道自己買的是什麼,可當李女士看到自己買的手辦是個“花臉娃娃”的時候,她還是不願接受。
“這是KUBO呼吸感應系列手辦,手辦的名字叫綿綿。手辦的臉上有小劃痕,還有膠水留膠,很不好看。”李女士説,對盲盒玩家來説,手辦精緻與否是很重要的,因此她聯繫客服要求換一個同款盲盒。讓她沒想到的是,換貨變成了循環,因為換回來的盲盒總是存在各種各樣的問題:“有留膠的,有溢膠的,還有表面是坑坑窪窪不平整的。”從第一次收到盲盒到今年3月,李女士已經換過了6次盲盒。
最後一次收到換回來的盲盒,因為手辦仍然有做工上的瑕疵,李女士再次要求換貨,但這一次客服拒絕了她的要求,表示李女士的情況已經經過了特殊處理,目前只能補償她15元優惠券。“買的東西有問題,要求換貨,這有什麼不對?泡泡瑪特的特殊處理又是怎麼回事?”
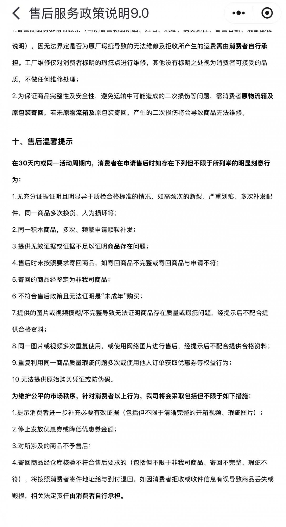
泡泡瑪特對瑕疵換貨有明確規定
在“泡泡瑪特抽盒機”上,有商家制定的關於盲盒售後規則,其中對於瑕疵的認定有明確説明,例如正面能看到至少一個刮花或者髒污油污,正面面部至少有一處上色不良、凸點顆粒、氣泡、膠水、掉漆的,消費者都可以憑瑕疵圖片或者視頻進行售後。
但與此同時,泡泡瑪特還規定,如果消費者在申請售後時存在同一商品多次換貨等行為,泡泡瑪特也會採取不予售後等措施。只不過,換了多少次貨會被認定為“多次換貨”,售後政策裏沒有明確説明。
信網也就李女士遇到的問題聯繫了泡泡瑪特客服,工作人員表示關於盲盒瑕疵的投訴並不多,如果商品有問題,肯定會第一時間聯繫消費者處理,但對於李女士的換貨申請被拒絕一事,工作人員稱:“每位用户具體的情況還是需要具體分析,我們都會盡量滿足消費者的要求,或提出其他解決方案可供選擇。”工作人員提出會有專員來解答李女士的問題。
盲盒也應有質量要求
青島市網絡糾紛人民調解委員會AI調解員評析,根據《中華人民共和國消費者權益保護法》第二十四條的規定,如果泡泡瑪特提供的商品或服務不符合質量要求,消費者李女士有權依照國家規定或雙方當事人的約定退換貨物,或者要求經營者履行更換、修理等義務。如果泡泡瑪特不允許繼續換貨,可能違反了上述規定的退款、更換或修理的責任。
北京浩天(青島)侓師事務所劉阿輝律師認為,泡泡瑪特作為生產廠家,應對自己生產的產品負責,確保其質量和性能滿足消費者的合理期望。而如果相同或類似產品被反映存在普遍的質量問題,廠家應考慮改進工藝或者召回不合格產品。
而作為消費者的一方,可以保留好自己要求換貨的憑據,要求商家提供符合標準的產品和服務,除此還可以主張不合格產品給自己帶來的實際損失。(李如藝)


泡泡瑪特的售後政策説明。(來源:受訪者)