三河招牌改色風波過後:店招換回來了嗎?商户費用報銷了沒?_風聞
哲就-1小时前
津雲新聞
日前,河北省廊坊市三河市“廣告牌匾禁用紅藍黑底色”一事引發關注。廊坊市聯合調查組4月15日發佈情況通報:已對三河市委主要負責人免職處理,並責成三河市委、市政府深刻反思,汲取教訓,全面整改。
距離這場風波平息已近一週,如今街道上的招牌呈現何種面貌?4月19日,津雲新聞記者前往三河市進行實地走訪,記錄下整改後的現狀↓↓

仍有不少店鋪用廣告紙臨時替代招牌
記者在央美大街探訪發現,不少被拆下的招牌擺放在道路兩旁,約5成商鋪招牌已更換為淺灰、淺咖以及綠色等色調,其餘店鋪仍用廣告紙臨時替代招牌,僅少數店鋪保留紅色招牌。

被拆下的招牌擺放在道路兩旁
此前,因“紅改綠”登上熱搜的蜜雪冰城諾亞大廈店招牌已恢復紅色,記者在現場看到有不少市民進店購買飲品,也有市民專門前來打卡。“我們本來想過來打卡一下綠色招牌,結果到這發現已經改回去了,店裏有很多人跟我們一樣在談論招牌顏色的事,大家都覺得很離譜。”現場市民告訴記者。

蜜雪冰城諾亞大廈店已恢復紅色招牌
記者瞭解到,“央美大街”原名“北蔡街”,位於中央美術學院燕郊校區北門,全長1.24公里。街道兩側有4個小區,約5萬常住居民,還包含1個大型綜合市場及各種小型門面商鋪,整條街道人員稠密。
李辛的店鋪於2024年底入駐央美大街,據他介紹,開業時其已按要求使用綠色招牌。但2025年3月初,央美大街提升改造施工正式啓動,街道工作人員通知商户摘下招牌配合施工,並提出更換符合要求的招牌可獲3000元補貼。施工期間,原人行道方磚被更換為柏油路面,兩側花草重新栽種,商鋪外立面大理石也改為噴塗牆面。“這兩天有工作人員上門告訴我牆面施工結束了可以掛招牌了,顏色限制也取消了,但是最新要求是招牌高度不能超過1.2米,我之前的綠招牌超高了,只能重新制作。”

央美大街正在進行改造提升施工
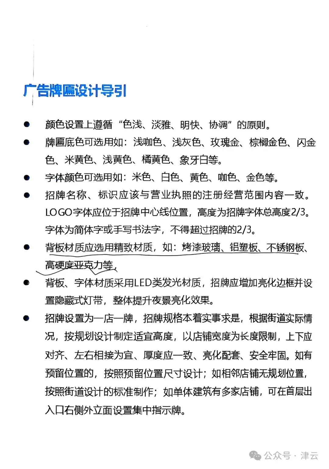
另一位商户阿亮向記者提供了其3月初收到的《燕郊高新區綜合執法局户外廣告牌匾備案所需材料及注意事項》,其中“廣告牌匾設計導引”部分寫明,顏色設置上遵循“色淺、淡雅、明快、協調”的原則,牌匾底色可選用如淺咖色、淺灰色、玫瑰金、棕櫚金色、閃金色、米黃色、淺黃色、橘黃色、象牙白等,字體顏色可選用如米色、白色、黃色、咖色、金色等。

《燕郊高新區綜合執法局户外廣告牌匾備案所需材料及注意事項》

《燕郊高新區綜合執法局户外廣告牌匾備案所需材料及注意事項》
“當時就是街道和綜合執法的工作人員上門通知的,一些路口重點位置的商鋪更換招牌,也沒有強制説紅藍黑三個顏色不能用,就是審批的時候不給過。我接到通知説顏色限制取消了,聽説已經有更換招牌的商户領到了3000元補貼。”阿亮告訴記者,對於新增的1.2米高度限制,街道解釋為出於消防安全考慮,“説二樓的窗户是消防通道,牌匾太高會遮擋,這個要求可以理解。”
同時,多位商户向記者證實,根據最新通知,所有商户需在五一假期前完成招牌安裝,配合央美大街改造工程同步對外開放。
記者又前往了備受關注的三河市兒童醫院,此前的“綠十字”標識已被摘下,更換回了原有的紅色標識,但兒童醫院四個字仍是“綠邊白字”。

三河市兒童醫院已換回紅十字標識
隨後,記者駕車前往了三河市洵陽鎮。在迎賓路走訪發現,人民公園的標識已由墨綠改回紅色,但街道兩旁仍有部分店鋪保留綠色招牌,表面可見明顯改色刷漆痕跡。

三河市人民公園標識改回紅色

迎賓路兩側仍有商鋪保留綠色招牌
一位商户向記者透露,4月初起,社區工作人員曾多次建議其將藍色招牌改為綠色,並表示可以提供車輛協助。三河招牌禁色事件發酵後,社區工作人員再次登門,報銷了招牌改色費用並向其致歉。“工作人員態度非常誠懇,把刷漆的錢給我了,還説如果我想把招牌顏色改回去,他們也給報銷。我一想算了吧,什麼顏色我們其實都無所謂,就不折騰了。”

迎賓路兩側仍有商鋪保留綠色招牌
據河北《廊坊日報》4月20日消息,4月19日,燕郊高新區黨工委召開擴大會議,廊坊市長、燕郊高新區黨工委書記劉媛主持並講話。其中,會議強調,要健全依法決策、民主評議和決策糾錯機制,厚植為民情懷,把人民羣眾和經營主體的舒心滿意作為工作準繩,鍛造嚴謹過硬的工作作風,深入開展“走訪解促”,認真辦好民生實事,守牢社會安全底線紅線,讓羣眾有更多獲得感、幸福感、安全感。