“吃屎”也能變聰明?3個月逆轉中老年記憶力,Akk菌再度C位出圈!_風聞
时光派-时光派官方账号-聚集全球前沿、全面、专业抗衰资讯2小时前

67年前的一天,4名重症偽膜性腸炎患者因為高燒、脱水和腹瀉不止被推進了醫院,在抗生素療效甚微的情形下,眼見病人垂危,美國醫生Ben Eiseman做了個大膽的決定,將處理後的病人家屬糞便,灌進了患者的腸道…..奇蹟的是,病人竟真的好轉了!

圖注:在口服抗生素早期,Ben Eiseman醫生考慮引入正常菌羣來對抗患者經常出現的腹瀉
放在過去,這或許讓人驚奇,可如今再用糞便移植的思路打開看則不足為奇:上述患者腸道菌羣嚴重失調,“借屎一用”本質上是借來了健康的腸道菌羣!那如果,借“屎”能救腸道,那它是否也能救救失憶的“腦子”?
畢竟,越來越多研究表明,大腦和腸道之間的雙向交流系統(即腦-腸軸),在抑鬱[1]和帕金森病[2]等疾病中角色突出,而腸道菌羣正是其中的核心“情報員”之一。對此,最近這篇由國外學者發表在《communications biology》上的研究表示:能[3]!


鼠鼠:借人之菌,扶我之腦
為了考察人類腸道菌羣對小鼠記憶力的影響,研究人員將來自健康年輕志願者的糞便,以每週2次,連續3個月的療程餵給了正值中年的小鼠。為排除干擾,移植前這些小鼠的腸道菌羣已提前被抗生素處理。移植前後,研究人員分別採集了相關樣本並對小鼠進行了認知行為測試。

圖注:實驗流程示意圖(抗生素處理能儘可能地減少宿主原有的腸道菌羣,以便讓移植的菌羣更好地定植)
在吃完人類便便後,這些小鼠的記憶力出現了三種情況:積極組、無效組以及消極組。有趣的是,吃便便之前,積極組(記憶力變好)小鼠的記憶力原本是最差的,而記憶力變差組小鼠本來記憶力最好。如此來看,來自人類的便便確實能讓小鼠的記憶力發生改變。

圖注:吃便便前後小鼠空間工作記憶表現(左及中圖分別為單隻變化和不同組別的平均變化)
不過説白了,便便也只是腸道菌羣的外在代名詞。既然吃便便能改變記憶力,那吃後對不同記憶力表現的小鼠來説,它們的腸道菌羣一定有區別:
來自小鼠的糞便微生物組樣本揭示,所有組小鼠的糞便微生物組成和豐富度都在吃過便便之後增加了。吃便便以前,小鼠糞便微生物主要為擬桿菌門和厚壁菌門,吃便便後疣微菌門增加並使其他兩種微生物變少了。

圖注:吃便便前後,不同記憶力表現小鼠的糞便樣本中微生物的特徵
胃腸道微生物組樣本進一步揭示,不同記憶力表現的小鼠之間,胃腸道微生物在物種豐富度和均勻度,以及物種總數****等方面存在顯著的差異。

圖注:反映物種間進化關係的系統發育樹圖(上)和反映物種傾向於同時出現或相互排斥的共現網絡圖(下)也揭示:不同記憶力表現小鼠的腸道微生物存在差異
以微生物組成具體來説,在門水平上,厚壁菌門的相對丰度降低(積極組為28.943%,無效組為43.796%,消極組為49.618%),而疣微菌門的相對丰度增加(積極組為42.974%,無效組為29.403%,消極組為16.264%),且這種變化趨勢在積極組中尤其明顯。

圖注:吃便便3個月後,門水平上微生物組成的變化

變聰明,原是這位神“菌”在助攻
發現沒?不管是小鼠的糞便還是胃腸道微生物樣本,都顯示一類名為“疣微菌門”的細菌出現了增殖。什麼?沒聽過?不打緊,你只要知道,咱的老熟人Akk菌,正出自該菌“門派”!

圖注:Akk菌,是菌疣微菌門中最著名的細菌之一
那記憶力變好和Akk菌會不會有關係呢?
研究者發現,吃便便後記憶力變好和變壞的小鼠腸道里,有5種細菌的丰度變化十分明顯。其中Akk菌和Olsenella profusa菌在記憶力變好的小鼠腸道中增加顯著,Kineothrix alysoides菌和其他2種細菌在記憶力變差的小鼠腸道中明顯增加。

圖注:吃便便後小鼠腸道菌羣中5種細菌變化顯著
考慮到Turicibacter sanguinis等厭氧菌並不常見,Akk菌較之丰度高,且只有Akk丰度的增加與宿主記憶力改善呈明顯的正比關係。因此,研究者斷言,儘管5種細菌都和小鼠的記憶力有關聯,但Akk菌是其中唯一真正與小鼠記憶力改善密切相關的細菌!

圖注:不同微生物門的丰度與認知表現變化之間的關係
所以,不難得出這樣的結論:記憶力變好與Akk菌的增加有關,而記憶力不變或變差可能是Akk菌的增加效應還不明顯,不足以引起記憶力改善。換句話説,純吃便便難免同時引入多種微生物,包括那些對認知功能有潛在危害的細菌,這可能會抵消Akk菌的益處。

為進一步驗證上述結論,研究者單獨引入Akk菌(包括了Akk的兩種菌株GMB 0476和GMB 2066),觀察了它對有認知衰退風險老年小鼠的干預效果!
事實證明,在3個月的口服實驗中,兩種Akk菌株均能提高老年小鼠的記憶力,且GMB 2066菌株(記憶能力從基線的61.8%增加到66.8%)的效果比GMB 0476菌株(從61.8%增加到65.7%)更好。足見,在不受其他微生物“干擾”的情況下,Akk菌的確有改善記憶力的本事。

圖注:兩種Akk菌株均能逐漸提高老年小鼠的記憶力

潛在機制?與大腦“肥料”分子有關
Akk菌具體通過什麼方式改善記憶力的,研究者也進行了探討:
**腦源性神經營養因子(BDNF)**是一種在哺乳動物體內廣泛分佈的蛋白質,在大腦中尤為豐富,被視為大腦健康的“肥料”。BDNF能促進大腦神經元的生長、連接和生存,是學習和記憶形成過程中不可或缺的關鍵分子。

圖注:BDNF就像是大腦的“神奇生長素”
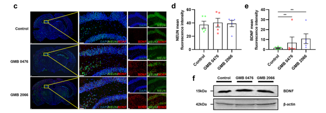
研究顯示,Akk菌可能正是通過增強海馬區BDNF的表達來提升認知力的。在實驗中,餵食兩種Akk菌株的老年小鼠,其大腦海馬區的BDNF表達水平均顯著升高。其中,菌株GMB 2066餵食組的BDNF表達最強(熒光更強),對應的記憶能力也最好。

圖注:兩種Akk菌株均能增加大腦BDNF的表達
這與之前的行為學測試結果高度一致,BDNF表達的變化可能正是Akk菌改善記憶力的關鍵通路!
至於Akk菌如何具體影響BDNF表達的,基於經典的“腦-腸軸”理論,目前一些初步的發現或許能給我們一些啓發:
減輕炎症的影響
炎症會抑制BDNF的表達[4]。
Akk菌能維護腸道屏障,減少脂多糖(革蘭氏陰性菌細胞壁的主要成分,能激活炎症)的泄漏,並降低系統性炎症[5],已被證明能通過減輕神經炎症和促進神經發生改善帕金森病[6]。通過緩解炎症,Akk可能恢復BDNF的表達。

圖注:Akk對高脂飲食誘導的肥胖小鼠的腸道屏障功能和內源性大麻素(如2-棕櫚酰甘油,能調節腸道屏障功能和炎症)水平的影響
委派代謝產物“發力”
Akk菌也可能通過調節代謝物,影響BDNF的表達。
BDNF水平與抑鬱症發作息息相關。在重症抑鬱症中,Akk菌顯著上調了腸道菌羣代謝活動相關產物β-丙氨酰-3-甲基-l-組氨酸的水平,並加速了外源性藥物依達拉奉的代謝,間接恢復了海馬區BDNF等的表達,從而起到了一定抗抑鬱效果[7]。

圖注:BDNF失調與抑鬱症有關[8]
此外,Akk菌產生的丁酸等短鏈脂肪酸也可能通過迷走神經或血液循環作用於腦部,間接刺激BDNF表達的上調[9,10]。
儘管目前,Akk改善認知的具體機制仍未完全揭曉。但派派相信,隨着研究漸入佳境,未來在“Akk菌-腸-腦”這條軸上,清晰描繪出它助力大腦變聰明的路徑只是時間問題。屆時,通過精準調控腸道菌羣來改善大腦功能,將變為可能。
此外,以往大多數研究腸道菌羣與認知的,都把目光聚焦在了對老年痴呆等疾病的改善上面。而本研究則將目光投向了自然衰老的小鼠,並證明Akk確有使人變聰明的潛力。想在“未病”之時就提前為大腦加油提效,Akk菌,倒是個不錯的選擇。
聲明 - 本文內容僅用於科普知識分享與抗衰資訊傳遞,不構成對任何產品、技術或觀點的推薦、背書或功效證明。文內提及效果僅指成分特性,非疾病治療功能。涉及健康、醫療、科技應用等相關內容僅供參考,醫療相關請尋求專業醫療機構並遵醫囑,本文不做任何醫療建議。如欲轉載本文,請與本公眾號聯繫授權與轉載規範。