董小姐幫了董小姐_風聞
新潮沉思录-新潮沉思录官方账号-昨天 21:45
文 | 北方朔風
最近,兩位姓董的女士,因為類似的原因都處在了風口浪尖。首先是格力的董明珠,在內部會議之中説,格力不願意招聘海外留學的人,因為擔心海外留學的人有間諜,這遭到了一羣人的口誅筆伐,其中自然包括號稱是非常支持民營經濟的老胡。

隨後發生了另一件事情,中日友好醫院胸外科出現了嚴重的醜聞,其中一位涉事女士也姓董,而她的醫學博士屬於4+4模式,前四年在海外學習,後四年在協和就讀。顯然,她的職業技能是非常有問題的,她在海外學習的專業和醫學也沒什麼關係,憑藉4+4項目就成為了協和的醫學研究生,和肖醫生又具有密切的不正當關係。這一系列問題讓社會輿論對於協和這個4+4機制產生了巨大的質疑。

兩位董女士,都因為留學相關陷入了輿論的漩渦之中。本來董明珠女士的言論因為觸動到太多海歸相關羣體,輿論壓力不可謂不巨大,結果這兩天被董襲瑩女士把火力全吸引過去了。這真是董小姐幫了董小姐了。
先説董明珠的言論吧。董明珠女士一直是存在感比較強的那種企業家,她很多時候的行為也確實是比較有爭議的。不可否認的是,目前所披露的部分境外情報機構對我國的滲透活動,確實與留學生有關,但地圖炮確實不好。不過這是內部會議,格力也並非是什麼留學生就業大户,所以董明珠的話雖然不合適,對很多無辜的留學生不尊重,但是倒也沒有必要口誅筆伐到這個程度,尤其是某些天天喊着要保護民營經濟的意見領袖,説這種話就更加奇怪了。
説真話不好聽,但今天留學作為一門巨大的產業,兜售的不光是學歷文憑,長期以來還兜售一種優越感,是一種在當今時代十分受歡迎的身份標識商品。歐美那些最為優秀的學府確實有很多值得我們學習的地方。**但是這個優越是否包括某些一年水碩,某些名字聽起來很大但是不靠譜的學校,某些qs排名虛高的學校呢?**説到底,打從民國那會克萊登大學鍍金就不是什麼新鮮事了。
董襲瑩女士的情況也是類似,她説是經濟學本科在哥倫比亞大學,哥倫比亞大學自然是很強的,但是問題在於後綴有一個巴納德學院,這就有很大的水分了。雖然並非是什麼垃圾學校,但是水平遠低於哥倫比亞大學,同時可操作空間也大很多,通過關係和金錢的運作,入學難度是低不少的。以這位女士在規培階段的表現,卻曾被協和當做4+4的代表人物宣傳,這怎麼可能不讓羣眾產生質疑呢?

在當下,留學作為一門產業不光關乎學生的學歷和就業敲門磚,更被眾多想要實現權力和財富代際傳承的高階層和高淨值人士們當成了繞開國內高考獨木橋的快速通道。毫無疑問,在絕大部分普通人都是依靠高考獲得文憑的情況下,這種快通道越多,就越破壞社會整體的公平性。
當然,我們不否定留學本身,即使美國現在教育系統出了很多問題,特朗普狂砍大學經費,美國取消了一大批中國留學生簽證的情況下,筆者還是認為美國大學有很多值得學習的地方。但是這從來不意味着留學應該成為一種投機取巧的方式,既然你在西方的優秀大學裏學到了更優秀的東西,那就證明出來,拿出真本事證明留學學到的東西對國家對社會對羣眾是有用的,這樣哪還會有人質疑呢?
4+4項目就是如此,當下的醫學研究確實需要一些跨學科的東西,筆者從一些搞研究的老師和同輩口中,得到的答案是肯定的。但是跨學科的研究終究是需要基礎的,而不是拿着無關的文憑當投機取巧的敲門磚,哪些專業適合參與和醫學進行的跨學科研究需要一個科學的標準。

然而實際中,這類項目裏的標準往往存在一些操作上的空間,**是究竟看能力多一些,還是看關係多一些呢?**如果不是這次事件中董襲瑩女士的表現,大多數人並不會懷疑協和這個培養方案。但是既然大家意識到了,而這個項目的參與者之中存在如此讓人觸目驚心的問題,那背後究竟有什麼樣的標準就值得玩味了。
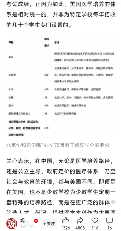
不管是這個項目本身,還是為這個項目辯護的人,都想要強調一點,美國那邊醫學也是先學醫學預科,然後再學臨牀。這種模式確實有合理性,但是筆者也很確定,美國的醫學預科雖然各個學校有些差異,但是所需要的基礎知識,很多並非是經濟學可以覆蓋的。
同時美國醫學預科之後,在學習臨牀知識的階段,也不會因為預科而縮水,也不會因此縮短規培的時間,而這些問題,在董小姐身上,都是爭議的焦點。董小姐既躲過了我國准入高門檻的本科醫學教育,又躲過了美國最嚴厲的臨牀技能培訓,僅學了一年醫,就成了醫生。所以這些辯護實在是沒什麼説服力。
這4+4項目雖然號稱要學的是國際先進經驗,最起碼在實際運行中,學習到的更多是美式大學之中的人情世故與利益輸送。某種程度上來説,確實學的不錯。

今天回頭看,中國的4+4其實根本上是出於對西方教育的某種非理性崇拜而活生生嫁接過來。長久以來,學西方被當成了一個進步的牌坊。各行各業總是説要向西方學習要和國際接軌。然而今天我們看到像這次事件中,學習西方醫學的學制,搞交叉學科人才,結果搞出來這樣的醜聞,這怎麼可能不讓人懷疑,學了西方這套這隻會降低醫療質量,搞出來更多利益輸送?怎麼不讓人懷疑,所謂的學習西方,只不過是給少數團體利益輸送進行辯護的某種藉口呢?社會的質疑並非是敵視留學生和新學制,而是敏鋭地意識到了這背後的社會不公平。

有人會説,西方先進的制度是好的,都是被老中學壞了。瑪格麗特撒切爾在為新自由主義辯護的時候,説新自由主義的意義是“別無選擇”,而很多人對於學習西方的態度也是如此,認為西方的一切都是值得學習的,沒有更好的選擇。如果這話在蘇聯剛剛解體的時候説,或許會更有説服力一些,然而看看今天世界的實際情況,看看西方那建立在資本主義的根本之上,不管左翼還是右翼都強烈不滿的糟糕醫療體系,這種先進制度發展到最後究竟是為了社會整體的利益,還是少數人的特權呢?
很矛盾的一點在於,由於資本主義發展到晚期不可避免的性質,即使如美國醫療系統中最先進的那部分內容,醫學教育那些優越的地方,實際上也已經和體系中那些糟粕的東西同為一體,密不可分。一方面,西方社會越發展到畸形的晚期,我們在學習那些制度性的“先進經驗”的同時就越難以把真正先進的經驗和糟粕分開。

另一方面,改開之後很長一段時間內,對西方的學習適應了我國快速發展經濟快速激活市場的需求,由於空白領域多,增速大藍海廣闊,有空間讓各路想繞過的公平的精英和特權人士們在代際繁衍的同時不對社會造成太大阻力;但是當社會發展到今天,高增長的歷史需求開始讓位給迴歸公平的需求,精英和特權人士們的代際傳承已經很難再靠着隨社會一同發展而實現,**所以就會更加表現出一種已經不合時宜的對“學習西方”的渴望,去繞開社會對自身的約束。**因為説到底,西方的“先進制度”在根本上不是為了公平而設計的。
迴歸到醫療領域,預科+臨牀,4+4這類的模式,曾經被當做是資本主義的毒草進行批判。筆者當然不認為現在應該復刻當年的模式,但是我們確實需要替代品,當下中國醫療面對的許多問題,已經不是“學習西方國家經驗”就可以解決了,在這個問題上自欺欺人,是沒什麼意義的。相信不光是筆者,大眾都很希望有一個明確答案,但很遺憾,目前我們只能説還在探索之中,離有一個清晰答案還有不小的距離。
僅僅以這次事件為例,裏邊暴露的醫療系統問題就遠不止4+4這一點。規培一向是醫療爭議很大的領域,學生感覺到待遇差,壓力大,總是幹一些雜活,甚至是幫老師處理私人事務,壓根學不到什麼真正的東西;而帶教醫生覺得學生根本幫不了忙,很多實操項目讓學生來,患者和家屬會不信任。
這該怎麼辦?如果我們去看當年國內醫學前輩的回憶錄,會發現他們在二十多歲的時候就實操了很多大手術,這當然是有助於成長的,但是如果現在這麼做,患者和家屬恐怕是難以接受的。社會越是高人權高透明高敏感,就越難有讓所有人都滿意的方案。
當然,這些困難對於董襲瑩女士是不存在的,中日友好醫院的規培水平,雖然並非是全國第一,但也絕對算是優秀的那一檔,依然存在這樣嚴重的不公平問題,其他可想而知。
另一個問題是科室中部分醫生的權利過大。之所以董襲瑩女士可以在規培之中繞開很多困難麻煩,主要原因是她和肖飛醫生的不正當關係。很多網友甚至拿《白色巨塔》作比喻,這倒是誇張了。日本當年教授在醫療系統的地位,國內不管哪個年代都遠沒法相比。雖然21世紀日本醫局制度改革後,日本的大教授大主任也沒有了那樣的地位。但是依然,很多強勢的教授確實是可以在自己的科室裏説一不二的。

説到這類問題,輿論都會強調醫德的重要性,醫學工作者的道德水平當然很重要,但這不是問題的關鍵,畢竟我們不能指望學醫的都是聖人。其實如果把醫生這個詞換成專家,我們會想到什麼?技術領導,專家治國,教授治校,專家治校之類。這些詞彙長期被很多人當成一種理想的社會運行模式,對“外行管理內行”嗤之以鼻。
明白矛盾在哪了吧?一個科室內主治醫生就是最大的專家,醫生權力大,不就實現了技術領導嗎?怎麼成了壞事了?
很多人自然會説領導也需要監督。問題正在這裏,想要進行監督機制,不管是體制內的監察系統,媒體或者民眾,就一定會涉及所謂的“外行管理內行”。如果想要完全內行監督內行,那麼在這個系統跟社會地位,階層上升機制綁定了的前提下,參考歐美的社會經驗,**最後容易導致整個階層內部圈子化。**説到底,專家只代表他在自己特定的領域擅長,不代表他擅長其他的方面,更不代表什麼道德優越性。

在這個問題上面,某些人應該羨慕的並非是美國大學,而是中世紀的歐洲大學,那個時候歐洲的大學可是個自成一體的領地,權力大的沒邊了。不過事實證明,這種大學模式被淘汰了。
像這次肖飛與董襲瑩的事件並不是最近才發生的,而是因為種種原因最近才曝光的,而協和的4+4項目是從2018開始的。延展到其他涉及學術技術精英為圈子內部拓展快速通道的案例,可以看到內部不光會圈子化,還會為了整體的階層代際繁衍而共同努力。
面對今天極度複雜的專業分工和壁壘,監察系統容易僵化失察和官僚主義,媒體長期的表現證明了所謂的第四權很容易變為喉舌附庸,民眾情緒如果失卻理性又容易變成民粹。今天的歐美在很多問題上就陷入了事實上的無監督狀態。
內行外行的平衡性這個管理學上的難題沒誰能給出一個徹底科學清晰的答案。回顧我們自身的歷史,我們只能基於社會主義國家的角度去思考一個問題,這些專業到底為了什麼而存在?
比如,以美國的實力,想要從中國和其他第三世界國家招醫護人員,只要開放一個口子,是很容易的,可以輕而易舉解決醫療人員不足問題。但是為了保證美國醫學的圈子穩定,這方面的口子一直卡的很緊。很多國內醫務工作者羨慕美國醫生的待遇,但是如果中國也有這樣的門檻,我們的很多醫生還有機會成為醫生嗎?筆者在學醫的時候,感覺到同學之中,來自於不發達地區的比例是很高的,這在西方國家恐怕是難以想象的事情。而同時,我國普通人民羣眾能遭得住這種醫生待遇嗎?
説到底,越是這類涉及國計民生的行業,越是要基於“為人民服務”這個地基。民眾沒法普遍理解高深的行業門檻和技術,但這個行業到底是不是在為人民服務,所獲得的報酬是不是基於為人民服務而獲得,一天兩天看不出來,時間久了終究是能看出來的。

**這應該是外行監督內行的一個尺規。**如果這個行業內主要還是在以為人民服務為方向的,那麼外行的監督應該最大程度的尊重內行的專業判斷。如果這個行業已經完全不以為人民服務為宗旨了,完全成為維持自身階層特權和和階層繁衍的工具了,那這專業又是為誰而專業呢?
最後再説説留學問題。今天的留學成為了一種有錢人試圖傳承自己的財富與權力的方式,想要讓他們的後代一直留在自己的圈子。部分有錢人對於國內的不滿也正來源於此處,雖然國內社會公平依然有非常多問題,但是這種權利與財富的直接傳承還是受限太多。
所以國內有人想要學習西方那一套,這倒是很符合歐美模式的一件事情,畢竟哪怕是藤校,對於真正的老錢來説,運作也不難,國內無非是沒有進入那個圈子,不知道怎麼花錢罷了,想想白宮裏邊那位的沃頓商學院是怎麼進去,此事實在是稀鬆平常。而那些大學裏邊的兄弟會,更是未來高階層人士專門的社交圈子。
國內直接搞這一套還有不少挑戰,於是利用留學,繞開一些限制,成了常見的方式,而很多跟風留學的中產家庭,因此產生了自己也是那些財富階級的幻想。更可笑的地方在於,很多人幻想早點把孩子送出去,就能享受到西方式的財富與權力傳承,結果更大的概率,是既沒有傳承下去,孩子也被教地莫名其妙,之前國內某互聯網企業高管的女兒的醜聞就是典型的案例。
如今,對社會公平的呼喚,已經是社會中最重要的課題。事實告訴我們,我們從1840以來開始學習的西方,在這個問題上已經給不出有用的答案。而某些人喊着學習西方先進經驗,想的卻是學習他們的糟粕來保護自己的權力與財富,拿西方當成是護身符,這大概也是董明珠女士這番話被輿論強烈攻擊的原因吧。最後是董襲瑩小姐以這樣一種炸裂的方式幫董明珠小姐解了圍,這實在是夠黑色幽默。
每次我們對於西方的某些問題產生質疑,這些聲音總是反應強烈,好像要閉關鎖國,國將不國似的。筆者認為開放包容是重要的,但是這些聲音是否聽到,人民羣眾對社會公平的呼聲,比他們打算盤的聲音要響的多?
我們需要全新的道路去促進各方面的社會公平,我們不排斥學習其他國家,但是如今這個時代,其他國家註定在某些問題上給不出解答。這些探索中註定要有一些,會和西方曾經的經驗相反,新的道路總是如此。從來沒有容易一説,但歷史總要選擇人去開闢全新的道路。